四川省攀枝花市2019届高三下学期统一考试生物试题
展开攀枝花市2019届高三第二次统一考试
理科综合能力测试---生物
1.生物膜上的物质或结构与其功能相适应,下列相关叙述错误的是
A. 功能越复杂的生物膜,蛋白质的种类和数量越多
B. 线粒体内膜上附着与有氧呼吸有关的酶,有利于丙酮酸的分解
C. 细胞膜上附着ATP水解酶,有利于主动吸收某些营养物质
D. 核膜上有许多核孔,有利于核质之间的物质交换与信息交流
【答案】B
【解析】
【分析】
1、生物膜系统是指在真核细胞中,细胞膜、核膜以及内质网、高尔基体、线粒体等由膜围绕而成的细胞器,在结构和功能上是紧密联系的统一整体,它们形成的结构体系,称为细胞的生物膜系统。
2、与有氧呼吸有关的酶分别分布在细胞质基质、线粒体基质和线粒体内膜上,分别与有氧呼吸三个阶段有关。
3、细胞膜具有控制物质进出的功能,因此细胞膜上附着ATP水解酶,为主动吸收某些营养物质做了保证。
4、细胞核的核膜具有双层膜,核膜上具有核孔,是某些大分子的运输通道,有利于核质之间的物质交换与信息交流。
【详解】生物膜在结构组成上具有相似性,但是功能越复杂的生物膜,蛋白质的种类和数量越多,如线粒体内膜上蛋白质的种类和数量多于外膜,A正确;线粒体是有氧呼吸的主要场所,有氧呼吸的第二、三阶段发生在线粒体内,线粒体内膜是进行有氧呼吸的第三阶段,其上附着与有氧呼吸有关的酶,有利于还原剂氢和氧的结合,B错误;细胞膜可以控制物质进出细胞,物质进出细胞的方式中主动运输需要消耗能量,细胞膜上附着ATP水解酶,有利于主动吸收某些营养物质,C正确;核膜上具有核孔,核孔是核质之间的物质交换与信息交流的通道,D正确。
【点睛】本题以生物膜为考查背景涉及到细胞膜的功能、线粒体的结构和功能以及细胞核的结构和功能的知识点,要求学生识记细胞膜的功能、核孔的功能是突破CD选项的关键;而理解线粒体的结构和具体功能是解决B选项的难点,尤其要求学生掌握有氧呼吸的三个阶段的反应情况是突破该题难点难点的关键。
2.细胞是生物体结构和功能的基本单位,下列叙述正确的是
A. 细胞不能无限增大只受细胞表面积/体积的比例限制
B. 细胞凋亡会破坏多细胞生物内环境的稳态
C. 细胞分化后的不同细胞中细胞器种类和数量相同
D. 同种生物中染色体数量最多的是有丝分裂后期的细胞
【答案】D
【解析】
【分析】
1、细胞是生物体结构和功能的基本单位,限制细胞体积不能无限增大的原因有相对表面积的大小影响到细胞与外界进行物质交换的效率,相对表面积越大的细胞物质交换效率越高;其次是核质比的限制,由于细胞核控制的范围是有限的,所以决定了细胞的体积不能无限增大。
2、细胞的分化、衰老和凋亡都是对生命活动有利的生命现象,维持了生物内环境的稳态。
3、细胞分化的实质是基因的选择性表达,细胞分化后细胞内细胞器种类和数量不同。
4、在有丝分裂过程中,染色体的数量发生规律性变化,在间期染色体复制,每条染色体中含有了2条姐妹染色单体,在有丝分裂的后期有用染色体的着丝点分裂导致染色体数目加倍。
【详解】根据以上分析可知,细胞不能无限增大受到细胞表面积/体积的比例(相对表面积)限制和核质比的限制,A错误;细胞凋亡是由基因控制的细胞程序性死亡,是正常的生命现象,有利于维持细胞生物内环境的稳态,B错误;细胞分化后导致不同细胞中细胞器种类和数量不同,C错误;同种生物中染色体数量最多的是有丝分裂后期的细胞,此时细胞内染色体数量加倍,是正常体细胞内染色体的2倍,D正确。
3.植物激素对植物的生长发育有显著影响。下列相关叙述错误的是
A. 苹果在夏季遭遇干旱会合成较多的脱落酸
B. 植物激素通过影响细胞内的代谢调节生命活动
C. 茎的背地生长能体现生长素生理作用的两重性
D. 细胞分裂素和脱落酸在对细胞分裂的调节中起措抗作用
【答案】C
【解析】
【分析】
1、光照、温度等环境因子可能会影响植物激素的合成、分布等,从而影响植物的生命活动,但它们并不会改变植物激素本身的作用特点。各种植物激素并不是孤立地起作用,而是多种激素相互作用共同调节。
2、植物激素的概念:由植物体内产生,能从产生部位运输到作用部位,对植物的生长发育有显著影响的微量有机物。
3、五类植物激素的比较
名称 | 合成部位 | 存在较多的部位 | 功能 |
生长素 | 幼嫩的芽、叶、发育中的种子 | 集中在生长旺盛的部位 | 既能促进生长,也能抑制生长;既能促进发芽,也能抑制发芽;既能防止落花落果,也能疏花蔬果 |
赤霉素 | 未成熟的种子、幼根和幼芽 | 普遍存在于植物体内 | ①促进细胞伸长,从而引起植株增高②促进种子萌发和果实发育 |
细胞分裂素 | 主要是根尖 | 细胞分裂的部位 | 促进细胞分裂 |
脱落酸 | 根冠、萎蔫的叶片 | 将要脱落的器官和组织中 | ①抑制细胞分裂②促进叶和果实的衰老和脱落 |
乙烯 | 植物的各个部位 | 成熟的果实中较多 | 促进果实成熟 |
【详解】苹果在夏季遭遇干旱条件的影响下会合成较多的脱落酸,促进叶片和果实的脱落,A正确;植物激素起调节作用,不直接参与细胞内的代谢活动;B正确;茎的背地生长体现的是生长素的促进作用,并没有体现生长素的两重性,C错误;细胞分裂素促进细胞分裂,脱落酸能抑制细胞的分裂,细胞分裂素和脱落酸具有拮抗作用,D正确。
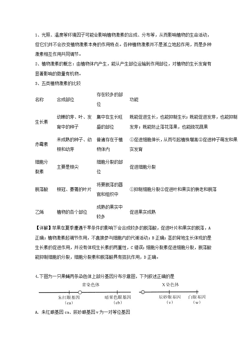
4.下图为一只果蝇两条染色体上部分基因分布示意图,下列叙述正确的是
A. 朱红眼基因ca、辰砂眼基因v为一对等位基因
B. 在减数分裂四分体时期,基因cb与基因w互换实现了基因重组
C. 常染色体DNA上碱基对的增添、缺失、替换一定导致基因突变
D. 在减数第二次分裂后期,基因ca、cb、v、w可出现在细胞的同一极
【答案】D
【解析】
【分析】
1、等位基因是指位于同源染色体同一位置控制相对性状的基因。
2、基因突变是指由于基因中的碱基对的增添、缺失、替换,从而引起基因结构的改变。
3、基因重组的类型:(1)在减数第一次分裂的前期(四分体时期),由于同源染色体的非姐妹染色单体之间的交叉互换,导致的同源染色体上非等位基因的自由组合;(2)在减数第一次分裂的后期,由于同源染色体分离,而非同源染色体的自由组合导致的非同源染色体上非等位基因的自由组合。
【详解】因为朱红眼基因ca位于常染色体上,辰砂眼基因v位于X染色体上,二者不是位于一对同源染色体,故不属于等位基因,A错误; 在减数分裂四分体时期,基因cb位于常染色体上,而基因w位于X染色体上,二者不是同源染色体,因此不能发生互换,B错误;常染色体DNA上碱基对的增添、缺失、替换不一定导致基因突变,如果碱基对改变的位置位于非编码区或者基因间区,则一般不会导致基因突变,C错误;图示中的常染色体和X染色体属于非同源染色体,由于减数第一次分裂过程中非同源染色体可以自由组合,因此二者可以同一极,进入同一个细胞中,该细胞在减数第二次分裂后期,着丝点分裂姐妹染色单体分离,分别移向两极,则位于其上的基因也随之移向两极,故基因ca、cb、v、w可出现在细胞的同一极,D正确。
5.下列关于生物学实验的叙述,正确的是( )
A. “染色排除法”利用了活细胞细胞膜能够控制物质进出细胞的原理
B. 在洋葱鱗片叶表皮细胞质壁分离过程中,细胞的吸水能力逐渐减弱
C. 孟德尔通过豌豆杂交实验证明了等位基因随同源染色体的分离而分离
D. 探究酶活性的最适温度时,进行预实验可减少实验误差
【答案】A
【解析】
分析】
1、细胞膜的功能:细胞膜作为系统的边界具有保护功能,使细胞有一个相对稳定的内环境;可以控制物质的进出,保证生命活动的顺利进行;细胞间的信息交流。
2、质壁分离利用了渗透作用原理,渗透作用的发生需要两个条件:半透膜和浓度差,成熟的植物细胞中的原生质层相当于半透膜,细胞液与外界溶液之间产生浓度差。质壁分离的外因:外界溶液浓度大于细胞液浓度;内因:细胞壁的伸缩性小于原生质层。
3、孟德尔发现遗传定律用了假说演绎法,其基本步骤:提出问题→作出假说→演绎推理→实验验证(测交实验)→得出结论。
4、预实验是在正式实验之前,用标准物质或只用少量样品进行实验,以便摸索出最佳的实验条件,为正式实验打下基础。预实验可以为进一步的实验摸索条件,也可以检验实验设计的科学性和可行性,以免由于设计不周,盲目开展实验而造成人力、物力、财力的浪费。
【详解】活细胞的细胞膜具有选择透过性的特点,可以控制物质的进出,因此利用染色法可以鉴定细胞的死活,A正确;在逐渐发生质壁分离的过程中,细胞的吸水能力逐渐增强,B错误;孟德尔进行豌豆杂交实验时,还没有基因的概念,孟德尔当时提出了遗传因子一词,C错误;探究酶活性的最适温度时,进行预实验可避免由于设计不周,盲目开展实验而造成人力、物力、财力的浪费,而不是减小实验误差,D错误。
6.下图是体育运动对学习记忆促进作用与蛋白质类神经营养因子(BDNF)关系的部分图解。据图并结合所学知识分析,错误的是
A. 图中a过程需RNA聚合酶等并消耗ATP
B. BDNF具有抑制神经递质的释放和激活突触后膜上相应受体的作用
C. b物质和BDNF穿过突触前膜的方式相同。
D. 长期记忆可能与新突触的建立有关。
【答案】B
【解析】
【分析】
1、突触分为:突触前膜、突触间隙、突触后膜。
2、兴奋在神经元之间的单向传递:由于递质只能由突触前膜释放,作用于突触后膜,因此神经元之间兴奋的传递只能是单方向的。
3、短期记忆主要与神经元的活动及神经元之间的联系有关,而长期记忆可能与新突触的建立有关。
4、图示分析可知:a过程是指BDNF基因控制蛋白质合成的过程,包括转录与翻译;图中的b物质是神经递质,神经递质通过胞吐的方式释放到突触间隙,然后扩散到突触后膜,与后膜上的特异性受体结合,引起突触后膜的兴奋。
【详解】根据以上分析可知,图中a过程包括转录和翻译,转录需要RNA聚合酶等并消耗ATP,A正确;据图可知,BDNF具有促进神经递质的释放和激活突触后膜上相应受体的作用,从而促进兴奋在突触处的传递,B错误;b物质和BDNF都是以胞吐的方式穿过突触前膜的,C正确;长期记忆可能与新突触的建立有密切关系,D正确。
7.下图是人体感染H7N9流感病毒后。机体通过凋节清除体内病毒的过程。据图分析回答:
(1)人感染H7N9病毒后往往会出现发热症状,发热能使人体的免疫功能_____(增强/减弱/不变);此时,医生往往建议多饮水,饮水较多后,细胞外渗透压_____会刺激下丘脑中的的渗透压感受器,进而使垂体释放抗利尿激素的量_____,导致尿量增加,利于毒素排出体外。
(2)H7N9进入人体内环境后,首先被_________消灭;B细胞受到H7N9刺激后,增殖、分化形成____;当人出现焦虑、紧张情绪时,更易感染H7N9病毒而患病,原因是__________。
【答案】 (1). 增强 (2). 降低 (3). 减少 (4). 吞噬细胞 (5). 浆细胞和记忆细胞 (6). T细胞活性降低,免疫活性下降
【解析】
【分析】
1、据图分析,H7N9病毒→T淋巴细胞释放淋巴因子→下丘脑体温调节中枢→垂体→甲状腺和肾上腺分泌甲状腺激素和肾上腺激素→体温上升。
2、体内水少或吃的食物过咸时→细胞外液渗透压升高→下丘脑感受器受到刺激→垂体释放抗利尿激素多→肾小管、集合管重吸收增加→尿量减少。
3、B细胞接受抗原刺激后,开始进行一系列的增殖、分化,形成记忆细胞和浆细胞;浆细胞分泌抗体与相应的抗原特异性结合,发挥免疫效应。
【详解】(1)淋巴因子刺激下丘脑中的体温调节中枢,通过调节体温上升,引起发热,识图分析可知,体温上升能促进免疫器官产生抗体,使人体的免疫功能增强;饮水较多后,细胞外渗透压降低,会刺激下丘脑中的渗透压感受器,使垂体释放抗利尿激素的量减少,减少集合管和肾小管对原尿水的重吸收,导致尿量增加。
(2)H7N9进入人体内环境后,作为异物首先被吞噬细胞消灭;B细胞受到H7N9刺激后,在淋巴因子的作用下,增殖分化为浆细胞和记忆细胞;消灭靶细胞依赖效应T细胞,人出现焦虑、紧张情绪时,T细胞的免疫活性下降,更易感染H7N9病毒而患病。
【点睛】本题的重难点是要求学生掌握水盐调节的过程,尤其是掌握抗利尿激素的作用是解决问题的关键;另外要求学生理解特异性免疫中的体液免疫和细胞免疫的过程,并结合识图提取有效的信息,二者结合是突破该题难点的方法。
8.十九大报告指出“绿水青山就是金山银山”,在此背景下治理污染恢复环境成为社会热点。恢复生态学主要利用的是生物群落演替理论,特别强调生态系统的自我调节能力与生物的适应性,充分依靠生态系统自身的能力,并辅以有效的人为手段(物质、能量的投入),从而尽快使生态系统从受损的退化状态恢复到正常的健康状态。如图是利用恢复生态学改造盐碱化草原的简化技术流程,请根据所学知识回答下列问题:
(1)恢复生态学说明人类活动可以改变演替的______;自然状态下,次生演替比初生演替时间短的原因是______。
(2)该生态系统的结构包括_______________,此生态系统从受损的退化状态恢复到正常的健康状态后群落的 ______发生了显著变化。
(3)土壤有机物中的化学元素进入植物体的途径是______。
【答案】 (1). 速度和方向 (2). 原有土壤条件基本保留,甚至还保留了植物的种子或其他繁殖体 (3). 生态系统的组成成分和营养结构 (4). 物种组成(优势物种) (5). 土壤中的有机物被分解者分解成二氧化碳和无机盐等物质,二氧化碳被植物光合作用利用,无机盐等物质被根系吸收
【解析】
分析】
1、生态系统的结构包括组成成分、食物链和食物网;生态系统的功能包括能量流动、物质循环和信息传递。
2、群落演替包括初生演替和次生演替。初生演替是指一个从来没有被植物覆盖的地面,或者是原来存在过植被,但是被彻底消灭了的地方发生的演替;次生演替是原来有的植被虽然已经不存在,但是原来有的土壤基本保留,甚至还保留有植物的种子和其他繁殖体的地方发生的演替。演替是生物和环境反复相互作用,发生在时间和空间上的不可逆变化,但人类活动可使其不按自然演替的方向和速度进行。
【详解】(1)根据以上分析可知:恢复生态学说明人类活动可以改变演替的速度和方向;自然状态下,次生演替是原来有的植被虽然已经不存在,但是原来有的土壤基本保留,甚至还保留有植物的种子和其他繁殖体的地方发生的演替,因此比初生演替所需的时间短。
(2)生态系统的结构包括包括生态系统的组成成分、食物链和食物网,图中从重度盐碱化草地在人的作用下演替为轻度盐碱化和良好草地,发生了次生演替,在群里演替过程中,植被发生明显的改变,由于植被的改变,其中以植物为食的动物类群等也会发生改变,因此生态系统从受损的退化状态恢复到正常的健康状态后群落的物种组成发生了明显改变。
(3)土壤中的有机物首先被分解者分解为无机盐和二氧化碳等物质,无机盐被植物的根系以主动运输的方式吸收利用,二氧化碳通过绿色植物的光合作用被固定为有机物。
【点睛】本题主要考查了群落的演替和生态系统的结构的知识点,要求学生掌握群落演替的过程和类型以及区别是该题的重点,要求学生能够识图分析出演替类型和人类的作用以及演替过程中群落物种组成的变化是突破该题的关键。
9.在“探究环境因素对光合作用的影响”的活动中,选用某植物A、B两个品种,在正常光照和弱光照下进行实验,部分实验内容与结果见下表。
回答下列问题:
(1)据表推知,该实验的自变量是_______,无关变量是____(两个即可)。
(2)表中的光合色素位于叶绿体的_____膜上。用纸层析法将品种B绿叶光合色素分离的原理是__________。
(3)据表分析,在弱光照处理时,品种A和品种B的光合作用速率都减慢,但品种B比品种A的光合作用速率减慢程度低,原因是______。
【答案】 (1). 光照强度和植物种类 (2). 温度、二氧化碳浓度等 (3). 类囊体薄膜 (4). 光合色素在层析液中的溶解度不同,溶解度高的随层析液在滤纸上扩散得快;反之则慢 (5). 品种B在弱光照处理时叶绿素a和叶绿素b含量增加
【解析】
【分析】
1、绿叶中色素分布在叶绿体的类囊体薄膜上,色素提取和分离的原理:(1)根据色素易溶于有机溶剂的原理,利用无水乙醇可以提取色素;(2)由于不同的色素在层析液中不同的溶解度,可利用纸层析法分离色素。
2、对比表中实验数据可知,A种植物在正常光照下,叶绿素和类胡萝卜素的总量较高,且光合速率较高,说明该植物为阳生植物;而B种植物在弱光照下,叶绿素含量较高,但是类胡萝卜素的总量降低,且光合速率降低,但是比植物A在弱光下的光合速率高,说明该植物比A种植物易在弱光下生长。
【详解】(1)根据题意可知,该实验的目的是:探究环境因素对光合作用的影响,根据表中内容显示可知,环境因素是光照强度的不同,同时可见还有植物种类的不同,故该实验的自变量是光照强度和植物种类;因变量是叶绿素和类胡萝卜素的含量和光合速率的变化,除了自变量和因变量以外其他因素均为无关变量,如环境因素中的温度和二氧化碳的浓度,以及光照处理的时间等。
(2)光合色素位于叶绿体的类囊体膜上。根据不同色素在层析液中不同的溶解度,溶解度高的随层析液在滤纸上扩散得快,溶解度低的扩散的慢,因此可利用纸层析法分离色素。
(3)实验结果表明,经弱光处理,该植物可通过改变光合色素的含量及其比例来适应弱光环境。同时在弱光照下,品种B在弱光照处理时叶绿素a和叶绿素b含量增加,品种B的光合速率要大于品种A,故品种B更耐荫。
【点睛】本题考查影响光合速率的环境因素,该题的难点在于学生对表中数据的分析和分析后对有效信息的获取,能够通过数据分析看出叶绿素含量、类胡萝卜素含量的变化以及光合速率的变化对植物生长环境的影响是突破该题的关键;该题重点突破的方法是通过分析题意,确定该实验的实验目的,进而分析得出实验的各种变量。
10.某雌雄异株植物的性别决定方式为XY型,叶片形状有细长、圆宽和锯齿(受两对等位基因控制)。为了研究其遗传机制,进行了杂交实验,结果见下表,回答下列问题:
杂交编号 | 母本植株数目表现型 | 父本植株数目表现型 | F1植株数目表现型 | F2植株数目表现型 | |||
Ⅰ | 80锯齿 | 82圆宽 | 82锯齿 | 81细长 | 81圆宽 | 242锯齿 | 243细长 |
Ⅱ | 92圆宽 | 90锯齿 | 93细长 | 92细长 | 93圆宽 | 91锯齿 | 275细长 |
(1)杂交I的F2代表现型比例出现异常的最可能原因是_____,杂交Ⅱ的F1中雌性细长的基因型为___________(双杂合/单杂合/双显纯/双隐纯),选取杂交I的F2中所有的圆宽叶植株随机杂交,子代雌雄株比例为______。
(2)如图为该植物的性染色体示意图,已知该植物的抗病性状受性染色体上的显性基因D控制,但不确定基因在染色体上的位置(一定不在Ⅱ2区段上),请通过调查确定基因在染色体上的位置:
①对该植物的易感病植株进行调查,统计_________;
②若_______,则易感病基因(d)最可能位于Ⅰ区段上;
③若_______,则易感病基因(d)可能位于Ⅱ1区段上。
【答案】 (1). 双隐性纯合致死 (2). 双杂合 (3). 2:1 (4). 易感病植株的性别比例 (5). 易感病植株中,雄株∶雌株≈1∶1(或易感病植株中,雄、雌的比例相当) (6). 易感病植株中,雄株数量明显多于雌株
【解析】
【分析】
1、解题的关键是从正反杂交的F1的表现型可以推测基因位于X染色体上,然后需要推断出可能有两对基因控制。
第一步:判断基因可能在X染色体上:根据正反交杂交,子代中表现型不一样,杂交子代雌雄的表现型不一样,说明基因可能在X染色体上;
第二步:判断有两对基因控制,可能一对基因在常染色体上,另一对基因在X染色体上,并且有某些基因型的个体无法成活。表格中的数据可知,杂交I的F2代中,圆宽:锯齿:细长=2:6:6,相加等于14,杂交II的F2代中,圆宽:锯齿:细长=3:3:9,相加等于15;
第三步:推理得到这两种杂交基因型和表现型情况:假设常染色体上的等位基因为A、a,X染色体上的等位基因为B、b,杂交I:亲本为AAXbXb(锯齿)和aaXBY(圆宽),F1为AaXBXb(细长)和AaXbY(锯齿),F2为圆宽:锯齿:细长=2:6:6,其中aaXbXb(圆宽)和aaXbY(圆宽)个体死亡,杂交II:亲本为aaXBXB(圆宽)和AAXbY(锯齿),F1为AaXBXb(细长)和AaXBY(细长),F2为圆宽:锯齿:细长=3:3:9,其中aaXbY(圆宽)个体死亡。
2、XY是一对特殊的同源染色体,有同源区段I,非同源区段II,其中Ⅱ2只位于Y染色体上,此时该性状只遗传给后代中的雄性个体;Ⅱ1只位于X染色体上,伴X显性遗传时,后代中具有显性性状的雌性多于雄性,伴X隐性遗传时,后代中具有隐性性状的雄性个体多于雌性。
【详解】(1)根据以上分析可知,杂交I:亲本为AAXbXb(锯齿)和aaXBY(圆宽),F1为AaXBXb(细长)和AaXbY(锯齿),F2为圆宽:锯齿:细长=2:6:6,即9:3:3:1的变形,说明其中aaXbXb(圆宽)和aaXbY(圆宽)个体死亡,即双隐性纯合致死。杂交II:亲本为aaXBXB(圆宽)和AAXbY(锯齿),F1为AaXBXb(细长)和AaXBY(细长),则F2中雌性细长的基因型为双杂合子;根据以上分析可知杂交I的F2中所有的圆宽叶植株基因型为aaXBXb和aaXBY,随机杂交,杂交1代中植株的基因型以及比例为1aaXBXB:1aaXBY:1aaXBXb:1aaXbY(死亡),均为圆宽叶,因此雌雄株比例为2:1。
(2)根据题意,假设该基因位于I区段上,则该植物种群的基因型有:雄性XDYD、XDYd、XdYD、XdYd,雌性XDXD、XDXd、XdXd,因此从基因型上来看易感植株在雌雄中出现的几率相等;假设该基因位于Ⅱ1区段上,则该植物种群的基因型有:雄性XDY、XdY,雌性XDXD、XDXd、XdXd,可见具有易感性状的雄株多于雌株。故对该植物的易感病植株进行调查,统计易感病植株的性别比例即可判断该基因所在的位置。
【点睛】本题难度较大,考查自由组合定律的应用以及伴性遗传的应用,要求学生能够根据正反交的结果判断基因的位置情况是该题(1)问的难点部分,判断出基因的位置后利用自由组合定律的结果9:3:3:1,判断题目中存在致死现象,从而结合伴性遗传的知识进一步判断致死的基因型。第(2)问的重点在于掌握伴性遗传病的特点是解决问题的关键,熟记伴X显性遗传和伴X隐性遗传的特点是突破重点的关键。
11.三孢布拉氏霉菌由于β-胡萝卜素含量高、易于培养等特点而广泛应用于工业化β-胡萝卜素的生产。请回答下列问题:
(1)用稀释涂布平板法可以纯化三孢布拉氏霉菌,进行梯度稀释时一般是将1mL菌液移入盛有______mL无菌水的试管中,进行活菌计数时,统计的菌落数往往比活菌的实际数目低,原因是______。
(2)用平板划线法分离该细菌。在第二次及以后的划线时,总是从上一次划线的末端开始划线。这样做的目的是______。
(3)现有“乙醇”、“石油醚”、“乙醚”三种溶剂,应选用其中的______作为胡萝卜素的萃取剂,不选择其他两种的原因是______;萃取的效率主要取决于萃取剂的______和______。
【答案】 (1). 9 (2). 当两个或多个细胞连在一起时,平板上观察到的只是一个菌落 (3). 将聚集的菌体逐步稀释以便获得单个菌落 (4). 石油醚 (5). 乙醇为水溶性有机溶剂,乙醚沸点较低 (6). 性质 (7). 使用量
【解析】
【分析】
1、微生物常见的接种的方法:①平板划线法:将已经熔化的培养基倒入培养皿制成平板,接种,划线,在恒温箱里培养。在线的开始部分,微生物往往连在一起生长,随着线的延伸,菌数逐渐减少,最后可能形成单个菌落;②稀释涂布平板法:将待分离的菌液经过大量稀释后,均匀涂布在培养皿表面,经培养后可形成单个菌落。
2、胡萝卜素的化学性质稳定,不溶于水,微溶于乙醇,易溶于石油醚等有机溶剂,常采用萃取法提取。胡萝卜素的提取流程为:红萝卜-粉碎-干燥-萃取-过滤-浓缩-胡萝卜素。
【详解】(1)进行梯度稀释时,需要将1mL菌液移入盛有9ml的无菌水中。稀释涂布平板法常用来进行微生物的计数,其原理是培养基表面的一个菌落来源于(稀释液中的)一个活菌,由于菌落可能是由两个或多个细胞形成,所以统计的菌落数往往少于稀释液中的活菌数。
(2)平板划线法分离细菌过程中,在第二次及以后的划线时,总是从上一次划线的末端开始划线,这样做的目的是将聚集的菌体逐步稀释以便获得单个菌落。
(3)萃取胡萝卜素的有机溶剂应该能够充分溶解胡萝卜素,并且不与水混溶,故应选用其中的石油醚作为胡萝卜素的萃取剂,而乙醇为水溶性有机溶剂,乙醚沸点较低,因此不选择乙醇和乙醚作为胡萝卜素的萃取剂。萃取的效率主要取决于萃取剂的性质和使用量。
【点睛】本题的难度一般,考查学生对稀释涂布平板法和平板划线法的掌握,要求学生识记并理解稀释涂布平板法和平板划线法的操作过程以及二者的区别,这是突破该题的关键。
12.基因工程又称为DNA重组技术,回答相关问题:
(1)在基因工程中,获取目的基因主要有两大途径, 即_____和从生物材料中分离;分子水平上检测目的基因是否成功导入酵母菌的方法是______。
(2)在基因表达载体中,启动子是_________聚合酶识别并结合的部位;若采用原核生物作为基因表达载体的受体细胞,最常用的原核生物是______;假设某种转基因作物因为受到病毒感染而减产,若要以该转基因作物为材料获得脱毒苗,应选用__________作为外植体进行组织培养。
(3)利用某植物的成熟叶片为材料,同时构建cDNA文库和基因组文库,两个文库相比,cDNA文库中含有的基因数目比基因组文库中的少,其原因是______。
【答案】 (1). 人工合成 (2). DNA分子杂交 (3). RNA (4). 大肠杆菌(或答细菌) (5). 茎尖 (6). cDNA文库中只含有叶细胞已转录(或已表达)的基因,而基因组文库中含有该植物的全部基因
【解析】
【分析】
1、基因文库是指将含有某种生物不同基因的许多DNA片段,导入到受体菌的群体中储存,各个受体菌分别含有这种生物的不同基因。基因组文库包含某种生物所有的基因;部分基因文库包含某种生物的部分基因,如:cDNA文库。
2、将目的基因导入受体细胞:根据受体细胞不同,导入的方法也不一样。将目的基因导入植物细胞的方法有农杆菌转化法、基因枪法和花粉管通道法;将目的基因导入动物细胞最有效的方法是显微注射法;将目的基因导入微生物细胞的方法是感受态细胞法。
3、目的基因的检测与鉴定:(1)分子水平上的检测:①检测转基因生物染色体的DNA是否插入目的基因--DNA分子杂交技术;②检测目的基因是否转录出了mRNA--分子杂交技术;③检测目的基因是否翻译成蛋白质--抗原-抗体杂交技术.(2)个体水平上的鉴定:抗虫鉴定、抗病鉴定、活性鉴定等。
4、基因表达载体的构建:①过程:用同一种限制酶切割目的基因和运载体,再用DNA连接酶将目的基因和运载体连接形成重组DNA分子。②目的:使目的基因在受体细胞中稳定存在并且可以遗传给下一代并表达和发挥作用。③基因表达载体的组成:目的基因+启动子+终止子+标记基因。
(1)启动子在基因的首段,它是RNA聚合酶的结合位点,能控制着转录的开始;
(2)终止子在基因的尾端,它控制着转录的结束;
(3)标记基因便于目的基因的鉴定和筛选。
【详解】(1)在基因工程中,获取目的基因主要有两大途径,即人工合成和从生物材料中分离,人工合成可通过反转录法或人工化学合成法,从生物材料中分离即通过基因文库法。分子水平上检测目的基因是否成功导入酵母菌的方法是DNA分子杂交法。
(2)基因表达载体的组成包括目的基因+启动子+终止子+标记基因,其中启动子是RNA聚合酶识别并结合的部位;若采用原核生物作为基因表达载体的受体细胞,由于细菌繁殖速度快,故最常用的原核生物是大肠杆菌等细菌。若要获得脱毒的幼苗,应该采用茎尖分生区作为外植体进行植物组织培养。
(3)构建cDNA文库时以成熟叶片叶肉细胞内的mRNA为模板进行逆转录得到的,因此cDNA文库中只含有叶细胞已转录(或已表达)的基因,而构建的基因组文库包含该种植物所有的基因。
【点睛】本题考查基因工程和植物组织培养的知识,要求学生掌握基因工程的操作步骤是解决该题的重点。理解基因组文库和cDNA文库的构建过程和区别,识记目的基因的获取方法和基因表达载体的组成是解决本题的关键。

