若您为此资料的原创作者,认为该资料内容侵犯了您的知识产权,请扫码添加我们的相关工作人员,我们尽可能的保护您的合法权益。
1/8
2/8
3/8
还剩5页未读,
继续阅读
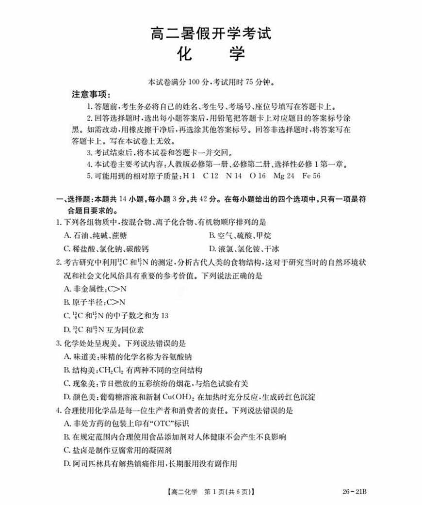
河北省衡水市桃城区2025-2026学年高二上学期暑假开学考试化学试题(图片版,含答案)含答案解析
展开
这是一份河北省衡水市桃城区2025-2026学年高二上学期暑假开学考试化学试题(图片版,含答案)含答案解析,共8页。
相关试卷
河北省衡水市桃城区2025-2026学年高二上学期暑假开学考试化学试题(含答案):
这是一份河北省衡水市桃城区2025-2026学年高二上学期暑假开学考试化学试题(含答案),共8页。
重庆市西北狼教育联盟2025-2026学年高二上学期开学考试 化学试题(图片版,含答案)含答案解析:
这是一份重庆市西北狼教育联盟2025-2026学年高二上学期开学考试 化学试题(图片版,含答案)含答案解析,文件包含2025年西北狼教育联盟高二上期开学考试化学试题docx、高二化学参考答案pdf等2份试卷配套教学资源,其中试卷共8页, 欢迎下载使用。
河北省保定市唐县第一中学2025-2026学年高二上学期开学化学试题(图片版,含答案)含答案解析:
这是一份河北省保定市唐县第一中学2025-2026学年高二上学期开学化学试题(图片版,含答案)含答案解析,共7页。
相关试卷 更多
资料下载及使用帮助
版权申诉
- 1.电子资料成功下载后不支持退换,如发现资料有内容错误问题请联系客服,如若属实,我们会补偿您的损失
- 2.压缩包下载后请先用软件解压,再使用对应软件打开;软件版本较低时请及时更新
- 3.资料下载成功后可在60天以内免费重复下载
版权申诉
免费领取教师福利

