搜索
      上传资料 赚现金

      2026届甘肃省百师联盟高三上学期开学摸底联考物理试题(解析版)

      • 2.14 MB
      • 2025-09-17 09:20:46
      • 79
      • 0
      • 高中知识题库
      加入资料篮
      立即下载
      查看完整配套(共2份)
      包含资料(2份) 收起列表
      解析
      甘肃省百师联盟2025-2026学年高三上学期开学摸底联考物理试题(解析).pdf
      预览
      原卷
      甘肃省百师联盟2025-2026学年高三上学期开学摸底联考物理试题.docx
      预览
      正在预览:甘肃省百师联盟2025-2026学年高三上学期开学摸底联考物理试题(解析).pdf
      甘肃省百师联盟2025-2026学年高三上学期开学摸底联考物理试题(解析)第1页
      1/15
      甘肃省百师联盟2025-2026学年高三上学期开学摸底联考物理试题(解析)第2页
      2/15
      甘肃省百师联盟2025-2026学年高三上学期开学摸底联考物理试题(解析)第3页
      3/15
      甘肃省百师联盟2025-2026学年高三上学期开学摸底联考物理试题第1页
      1/6
      甘肃省百师联盟2025-2026学年高三上学期开学摸底联考物理试题第2页
      2/6
      甘肃省百师联盟2025-2026学年高三上学期开学摸底联考物理试题第3页
      3/6
      还剩12页未读, 继续阅读

      2026届甘肃省百师联盟高三上学期开学摸底联考物理试题(解析版)

      展开

      这是一份2026届甘肃省百师联盟高三上学期开学摸底联考物理试题(解析版),文件包含甘肃省百师联盟2025-2026学年高三上学期开学摸底联考物理试题解析pdf、甘肃省百师联盟2025-2026学年高三上学期开学摸底联考物理试题docx等2份试卷配套教学资源,其中试卷共21页, 欢迎下载使用。
      考试时间为75分钟,满分100分
      注意事项:
      1.答卷前,考生务必将自己的姓名、考场号、座位号、准考证号填写在答题卡上。
      2.回答选择题时,选出每小题答案后,用铅笔把答题卡上对应题目的答案标号涂黑,如需改动,用橡皮擦干净后,再选涂其他答案标号。回答非选择题时,将答案写在答题卡上,写在本试卷上无效。
      3.考试结束后,将本试卷和答题卡一并交回。
      一、选择题:本题共10小题,共43分。在每小题给出的四个选项中,第1~7题只有一项符合题目要求,每小题4分;第8~10题有多项符合题目要求,每小题5分,全部选对的得5分,选对但不全的得3分,有选错的得0分。
      1. 中国下一代“人造太阳”关键系统已通过验收,达到国际先进水平。“人造太阳”目标是模仿太阳发光发热的原理以实现发电,这项技术被视为通往能源自由的重要途径。“人造太阳”内部发生的核反应为,下列说法正确的是( )
      A. 该核反应为核裂变
      B. 核反应方程中的 X 为中子
      C. 反应后的总质量数和反应前相比变小
      D. 的比结合能小于
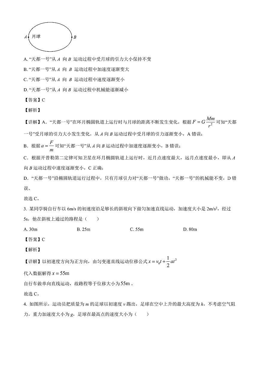
      2. “天都一号”通导技术试验卫星测距试验的成功,标志着我国在深空轨道精密测量领域取得了技术新突破。“天都一号”在如图所示的环月椭圆轨道上运行,A点、B点分别为近月点、远月点。若只考虑月球引力对“天都一号”的作用,则下列说法正确的是( )
      A. “天都一号”从A 向B 运动过程中受月球的引力大小保持不变
      B. “天都一号”从A 向 B 运动过程中加速度逐渐变大
      C. “天都一号”从A 向 B 运动过程中速度逐渐变小
      D. “天都一号”从A 向B 运动过程中机械能逐渐减小
      3. 某同学骑自行车以6m/s的初速度沿足够长的斜坡向下做匀加速直线运动,加速度大小是2m/s2,经过5s,他在斜坡上通过的路程是( )
      A. 30mB. 25mC. 55mD. 80m
      4. 如图所示,运动员把质量为m的足球以初速度v踢出,足球在空中上升的最大高度为h,不考虑空气阻力,重力加速度大小为g,足球在最高点的速度大小为( )
      A. 0B.
      C. D.
      5. 如图为指纹锁示意图,当手指的指纹一面与锁表面接触时,指纹上凸处和凹处分别与锁基板上的小极板形成正对面积相同的电容器。现使电容器的电压保持不变,手指挤压锁表面的过程中,指纹与小极板之间的距离变小,电容器( )
      A. 电容变小B. 处于放电状态
      C. 内部电场强度变大D. 存储的电能减少
      6. 如图所示,通过接在家庭电路上的理想降压变压器给小灯泡L供电,仅减少副线圈的匝数,其他条件不变,则( )
      A. 小灯泡变暗
      B 小灯泡两端电压变大
      C. 原、副线圈两端电压的比值变小
      D. 通过原、副线圈电流的比值不变
      7. 如图,在与纸面平行的匀强电场中有a、b、c三点,其电势分别为6V、4V和2V;a、b、c分别位于纸面内一等边三角形的顶点上,M为ac边的中点,aM=L。一质子以速度v0从a点出发,方向与ac垂直,经过一段时间质子恰好经过b点。不计重力,质子的比荷为k,则( )
      A. aM两点的电势差为4V
      B. 电场强度方向由b指向M
      C. 质子从a点运动到b点所用时间为
      D. 电场强度大小为
      二、非选择题:本题共5小题,共57分。
      8. 湖面上停着A、B两条小船,它们相距15m。一列水波正在湖面上沿A、B连线的方向传播,每条小船每分钟上下浮动30次。当A船位于波峰时,B船在波谷,两船之间还有一个波峰。下列说法正确的是( )
      A. 该列水波的波长是7.5m
      B. 该列水波的传播速度大小为5m/s
      C. 该列水波的频率是5Hz
      D. 两条小船的速度始终大小相等
      9. 一定质量的理想气体从状态A经过状态B、C又回到状态A,该过程的V-T图像如图所示,其中AB反向延长线过原点O,CA与纵轴平行。下列说法正确的是( )
      A. 过程,气体温度升高,所有分子热运动的速率均增大
      B. 过程,气体压强不变
      C. 过程,气体单位时间碰撞单位面积器壁的平均力减小
      D. 过程,外界对气体做的功大于气体向外界放出的热量
      10. 如图甲所示,光滑且足够长的固定斜面与水平面间的夹角为30°,斜面上两平行水平边界MN和PQ之间有垂直于斜面向下的匀强磁场,PQ以下区域有垂直于斜面向上的匀强磁场,PQ两侧匀强磁场的磁感应强度大小均为B。t=0时刻将质量为m、边长为L的正方形导线框abcd由静止释放,开始释放时ab边恰好与边界MN重合,之后导线框的运动方向始终垂直于两边界,其运动的v-t图像如图乙所示,t1时刻导线框ab边已经越过边界PQ,且速度刚好达最大值v0,重力加速度为g,则( )
      A. 时间内,通过导线框的电流方向为abcda
      B. 导线框的总电阻为
      C. 时间内,导线框的总位移大小为2L
      D. MN和PQ之间相距
      11. 某同学做“探究弹簧弹力与形变量的关系”实验。
      (1)某次测量,轻弹簧下端的指针在刻度尺的位置如图甲所示,指针示数为____m。
      (2)该同学将轻弹簧竖直悬挂,测量出弹簧原长,接着添加钩码进行多次实验,描绘的弹簧弹力F与弹簧形变量x的关系图线如图乙所示,由图可得弹簧的劲度系数为____N/m(结果保留一位小数)。
      (3)如图丙所示,该同学把两根弹簧连接起来探究。在弹性限度内,将钩码逐个挂在弹簧下端,多次实验,记录钩码总重力及相应的指针A、B的示数LA和LB,描绘弹簧弹力F与_____(选填“LB”或者“LB—LA”)的关系图线,求图线斜率可得弹簧II的劲度系数。
      12. 磷酸铁锂电池具有较高的安全性和能量密度,广泛应用于我国的电动汽车。某同学利用以下器材测量单体磷酸铁锂电池的电动势和内阻。
      A.磷酸铁锂电池(电动势约为3V,内阻为几十毫欧)
      B.电压表V(量程0~3V)
      C.毫安表mA(量程200mA,内阻为1.5Ω)
      D.定值电阻R1=0.3Ω
      E.定值电阻R2=1.25Ω
      F.滑动变阻器R(最大阻值为10Ω)
      G.开关、导线若干
      根据提供的器材,设计电路如图甲所示。
      (1)将毫安表与定值电阻R1__________(选填“串”或“并”)联改装成电流表A,则改装后量程为__________A(结果保留两位有效数字)。
      (2)闭合开关,调节滑动变阻器滑片,多次记录电压表的示数U、改装后电流表A的示数I,作出U—I图线如图乙所示,该磷酸铁锂电池的电动势E=__________V,内阻r=__________mΩ。(以上结果均保留两位有效数字)
      (3)利用图甲进行测量,该磷酸铁锂电池的电动势测量值__________(选填“偏大”“偏小”或“不变”)。
      13. 一块玻璃砖的截面如图所示,由一个半径为R 的半球体和一个圆柱体组成,圆柱体半径为R,长度为2R,一束激光平行于纸面以与直径AD 夹角 的方向射入,在AB 面恰好发生全反射,最终从某点射出。已知光在真空中的传播速度为c。不考虑二次反射, 。
      (1)求玻璃砖折射率;
      (2)求激光在玻璃砖里的传播时间。
      14. 如图所示,竖直平面内半径为R的圆形区域内存在磁感应强度大小为B的匀强磁场,方向垂直纸面向里。MN为圆形区域水平直径,OK为圆形区域竖直半径,点P到直径MN的距离。一束质量为m、电荷量为−q的带电粒子沿平行于MN的方向以不同速率从P点进入匀强磁场,不计粒子重力。
      (1)若粒子恰好能经过O点,求入射速度大小;
      (2)若粒子恰好能从N点射出,求入射速度大小;
      (3)求带电粒子在第(1)问和第(2)问在磁场中的运动时间之比。
      15. 如图所示,长度水平传送带以的速度顺时针匀速转动。在传送带右侧有一质量的长木板静置于光滑水平面上,木板紧靠传送带且上表面与传送带等高。现将一质量的物块a放置于传送带左端,由静止释放,物块a经传送带的输送,与放置于木板左端、质量的物块b发生碰撞。在运动过程中,a、b均未从木板上滑落。已知a与传送带间的动摩擦因数,a与木板间的动摩擦因数,b与木板间的动摩擦因数,忽略转轮的大小,a、b均可视为质点,重力加速度g取。
      (1)求a与b碰撞前,a的速度大小;
      (2)若a与b发生弹性碰撞,求a在传送带上运动的总时间;
      (3)若a与b碰撞后,二者恰好共速(不粘连),求最终a、b之间的距离。

      相关试卷

      2026届甘肃省百师联盟高三上学期开学摸底联考物理试题(解析版):

      这是一份2026届甘肃省百师联盟高三上学期开学摸底联考物理试题(解析版),文件包含甘肃省百师联盟2025-2026学年高三上学期开学摸底联考物理试题解析pdf、甘肃省百师联盟2025-2026学年高三上学期开学摸底联考物理试题docx等2份试卷配套教学资源,其中试卷共21页, 欢迎下载使用。

      2026届河北省百师联盟高三上学期开学摸底联考物理试题(解析版):

      这是一份2026届河北省百师联盟高三上学期开学摸底联考物理试题(解析版),文件包含河北省百师联盟2025-2026学年高三上学期开学摸底联考物理试题解析pdf、河北省百师联盟2025-2026学年高三上学期开学摸底联考物理试题docx等2份试卷配套教学资源,其中试卷共21页, 欢迎下载使用。

      2026届河南省百师联盟高三上学期开学摸底联考物理试题(解析版):

      这是一份2026届河南省百师联盟高三上学期开学摸底联考物理试题(解析版),共1页。

      资料下载及使用帮助
      版权申诉
      • 1.电子资料成功下载后不支持退换,如发现资料有内容错误问题请联系客服,如若属实,我们会补偿您的损失
      • 2.压缩包下载后请先用软件解压,再使用对应软件打开;软件版本较低时请及时更新
      • 3.资料下载成功后可在60天以内免费重复下载
      版权申诉
      若您为此资料的原创作者,认为该资料内容侵犯了您的知识产权,请扫码添加我们的相关工作人员,我们尽可能的保护您的合法权益。
      入驻教习网,可获得资源免费推广曝光,还可获得多重现金奖励,申请 精品资源制作, 工作室入驻。
      版权申诉二维码
      欢迎来到教习网
      • 900万优选资源,让备课更轻松
      • 600万优选试题,支持自由组卷
      • 高质量可编辑,日均更新2000+
      • 百万教师选择,专业更值得信赖
      微信扫码注册
      手机号注册
      手机号码

      手机号格式错误

      手机验证码 获取验证码 获取验证码

      手机验证码已经成功发送,5分钟内有效

      设置密码

      6-20个字符,数字、字母或符号

      注册即视为同意教习网「注册协议」「隐私条款」
      QQ注册
      手机号注册
      微信注册

      注册成功

      返回
      顶部
      学业水平 高考一轮 高考二轮 高考真题 精选专题 初中月考 教师福利
      添加客服微信 获取1对1服务
      微信扫描添加客服
      Baidu
      map