搜索
      上传资料 赚现金

      内蒙古自治区锡林郭勒盟2025-2026学年高三上开学考试生物试卷(解析版)

      • 3.4 MB
      • 2025-09-16 14:20:28
      • 44
      • 0
      •  
      加入资料篮
      立即下载
      内蒙古自治区锡林郭勒盟2025-2026学年高三上开学考试生物试卷(解析版)第1页
      1/25
      内蒙古自治区锡林郭勒盟2025-2026学年高三上开学考试生物试卷(解析版)第2页
      2/25
      内蒙古自治区锡林郭勒盟2025-2026学年高三上开学考试生物试卷(解析版)第3页
      3/25
      还剩22页未读, 继续阅读

      内蒙古自治区锡林郭勒盟2025-2026学年高三上开学考试生物试卷(解析版)

      展开

      这是一份内蒙古自治区锡林郭勒盟2025-2026学年高三上开学考试生物试卷(解析版),共25页。试卷主要包含了考试结束后,将答题卡交回, 将耐盐基因A随机插入抗稻瘟病等内容,欢迎下载使用。
      注意事项:
      1.答卷前,考生务必将自己的姓名、准考证号填写在答题卡上和本试卷上。
      2.回答选择题时,选出每小题答案后,用铅笔把答题卡上对应题目的答案标号涂黑。如需改动,用橡皮擦干净后,再选涂其他答案标号。回答非选择题时,将案写在题卡上。写在本试卷上无效。
      3.考试结束后,将答题卡交回。
      一、选择题:本题共15小题,每小题2分,共30分。在每小题给出的四个选项中,只有一项是符合题目要求的。
      1. 冬小麦种子萌发初期,有机物的种类变化为( )
      A. 增加B. 减少
      C. 几乎不变D. 先减少后增加
      【答案】A
      【详解】冬小麦种子萌发初期,种子还不能进行光合作用制造有机物,此时主要依靠种子自身储存的有机物(如淀粉、蛋白质、脂肪等),通过呼吸作用等生理过程,将这些复杂的大分子有机物逐步分解为小分子有机物(例如淀粉分解为麦芽糖、葡萄糖,蛋白质分解为氨基酸等)。在这个过程中,虽然种子储存的有机物总量因为呼吸作用消耗而减少,但大分子有机物分解产生了多种小分子有机物,使得有机物的种类增加,A正确,BCD错误。
      故选A。
      2. 幽门螺杆菌寄生在人体胃部黏膜及细胞间隙,可将产生的脲酶分泌到细胞外起作用。下列叙述正确的是( )
      A. 合成脲酶的基因在染色体上
      B. 脲酶可为尿素分解提供能量
      C. 脲酶的分泌依赖生物膜的流动性
      D. 人体胃部细胞为脲酶合成供能
      【答案】C
      【详解】A、幽门螺杆菌为原核生物,不含染色体,因此合成脲酶的基因不在染色体上,A错误;
      B、脲酶的作用是催化尿素分解,酶的功能是降低反应的活化能,而非提供能量,B错误;
      C、幽门螺杆菌分泌脲酶需通过细胞膜,此过程依赖细胞膜的流动性,C正确;
      D、脲酶由幽门螺杆菌自身合成,其能量来源于细菌的细胞呼吸,而非人体胃部细胞,D错误。
      故选C。
      3. 依据细胞呼吸原理分析下列实例中属于促进无氧呼吸的是( )
      A. 用透气纱布包扎伤口B. 酿酒后期密封发酵罐
      C. 果蔬包装里充入氮气D. 运动时提倡慢跑
      【答案】B
      【详解】A、用透气纱布包扎伤口:透气环境增加氧气,抑制破伤风杆菌(厌氧菌)无氧呼吸,防止其繁殖,属于抑制无氧呼吸,A不符合题意;
      B、酿酒后期密封发酵罐:酵母菌在无氧条件下进行无氧呼吸(酒精发酵),密封可维持无氧环境,促进无氧呼吸以产生酒精,B符合题意;
      C、果蔬包装充入氮气:降低氧气浓度,抑制有氧呼吸,C不符合题意;
      D、运动时提倡慢跑:通过有氧呼吸供能,减少乳酸(无氧呼吸产物)积累,避免肌肉酸痛,属于促进有氧呼吸,D不符合题意;
      故选B。
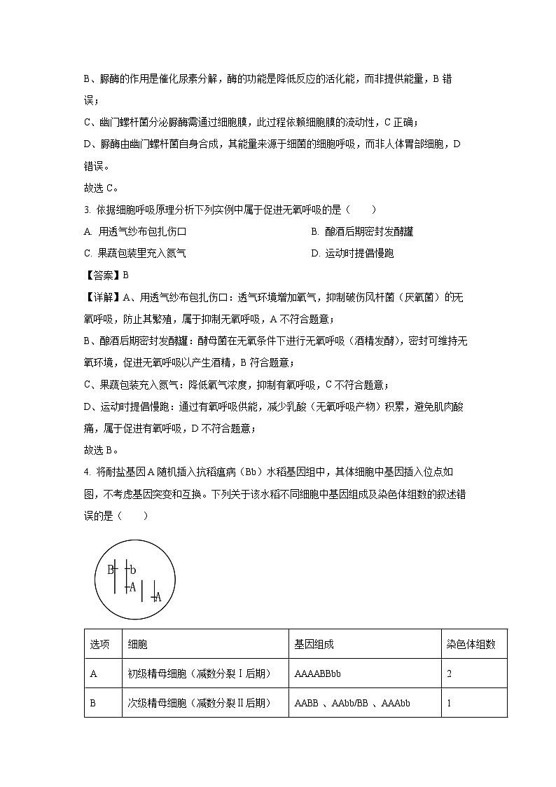
      4. 将耐盐基因A随机插入抗稻瘟病(Bb)水稻基因组中,其体细胞中基因插入位点如图,不考虑基因突变和互换。下列关于该水稻不同细胞中基因组成及染色体组数的叙述错误的是( )
      A. AB. BC. CD. D
      【答案】B
      【详解】A、初级精母细胞处于减数第一次分裂后期时,该时期中相同形态的染色体有两条,故含有2个染色体组,含有姐妹染色单体,故其基因组成为AAAABBbb,A正确;
      B、减数第一次分裂后期,同源染色体分离,非同源染色体自由组合,则次级精母细胞(减数分裂Ⅱ后期)中基因组成为BB、AAAAbb或AABB、AAbb,该时期着丝粒分裂,故含有2个染色体组,B错误;
      C、体细胞(非分裂状态)中可能不含有抗稻瘟病基因(B),可能含有耐盐基因(A),故基因型可能为AAbb,生物是二倍体,含有2个染色体组,C正确;
      D、结合B项可知,在减数第二次分裂后期,基因组成为BB、AAAAbb或AABB、AAbb,则减数第二次分裂完成,产生的子细胞中基因组成为B、AAb或AB、Ab,含有1个染色体组,D正确。
      故选B。
      5. 用热休克技术抑制野生二倍体鱼受精时释放第二极体可培育出三倍体鱼,下列关于三倍体鱼的叙述错误的是( )
      A. 培育过程发生了染色体数目变异
      B. 减数分裂时同源染色体联会紊乱
      C. 体细胞中有两组染色体来自母本
      D. 是未经地理隔离培育形成的新物种
      【答案】D
      【详解】A、热休克技术抑制第二极体释放,导致染色体数目加倍,形成三倍体,属于染色体数目变异,A正确;
      B、三倍体含三个染色体组,减数分裂时同源染色体联会紊乱,无法形成正常配子,B正确;
      C、母本配子因未释放第二极体保留2个染色体组,父本精子提供1个染色体组,故三倍体体细胞中两组染色体来自母本,C正确;
      D、三倍体鱼无法形成正常配子,不能产生后代,不是新物种,D错误。
      故选D。
      6. 人体夜间的血糖降至最低值后,产生应激反应,使胰高血糖素等升糖激素增加,导致清晨空腹血糖异常升高,称为苏木杰现象,常见于使用胰岛素的糖尿病患者。下列叙述错误的是( )
      A. 调节血糖平衡的中枢位于下丘脑,肝脏是重要的执行器官
      B. 人体血糖调节以神经调节为主,内分泌系统也参与血糖调节
      C. 苏木杰现象中低血糖诱发血糖升高的过程属于负反馈调节
      D. 通过适当减少胰岛素用量或睡前适量加餐可缓解苏木杰现象
      【答案】B
      【详解】A、下丘脑是血糖调节的中枢,肝脏通过分解和合成肝糖原调节血糖,是重要的执行器官,A正确;
      B、人体血糖调节以体液调节(如胰岛素、胰高血糖素)为主,神经调节(如应激反应)起辅助作用,B错误;
      C、低血糖触发升高血糖激素分泌以恢复血糖水平,属于负反馈调节(维持稳态),C正确;
      D、减少胰岛素用量可避免夜间低血糖,睡前加餐可维持血糖稳定,均能缓解苏木杰现象,D正确;
      故选B。
      7. 兴奋通过神经—肌肉接头传递至心肌细胞,进而引发肌肉收缩的过程原理如图所示。下列叙述正确的是( )
      A. 神经-肌肉接头的信号转换为化学信号→电信号
      B. 神经递质与受体结合引发Ca2+内流产生动作电位
      C. 肌肉舒张时肌质网内Ca2+浓度高于细胞质基质
      D. 肌肉收缩时肌质网内Ca2+浓度低于细胞质基质
      【答案】C
      【详解】A、神经-肌肉接头类似于突触结构,在突触处的信号转换是电信号→化学信号→电信号,而不是化学信号→电信号,A错误;
      B、由图可知,神经递质与受体结合后,引发的是Ca2+从肌质网中释放,而不是Ca2+内流产生动作电位,B错误;
      C、由图可知,肌肉舒张时,Ca2+通过主动运输(需要ATP)被转运回肌质网中,所以此时肌质网内Ca2+浓度高于细胞质基质,C正确;
      D、由图可知,肌肉收缩时,Ca2+从肌质网中释放到细胞质基质的方式为协助扩散,释放出的Ca2+会刺激肌丝滑动引起肌肉收缩,此时肌质网内Ca2+浓度高于细胞质基质,D错误。
      故选C。
      8. 人的摄食和胃肠道活动受到神经系统的调控,摄食中枢和饱中枢分别位于下丘脑的不同区域。相关调节机制如图所示。下列叙述正确的是( )
      A. 视觉、嗅觉等外界刺激下引起人体产生饥饿感的过程属于条件反射
      B. 大脑皮层产生饥饿感,促进进食,副交感神经兴奋促进胃肠道活动
      C. 下丘脑的神经元延伸至大脑皮层,并通过释放兴奋性神经递质起作用
      D. 进食后,胃肠道压力上升,抑制饱中枢,使人食欲下降
      【答案】B
      【详解】A、条件反射是在非条件反射的基础上,经过后天学习和训练而形成的反射。视觉、嗅觉等外界刺激下引起人体产生饥饿感,这一过程没有经过后天的学习和训练,属于非条件反射,A错误;
      B、大脑皮层产生饥饿感,会促进进食,副交感神经兴奋时可促进胃肠道的蠕动和消化液的分泌等活动,从而促进胃肠道活动,B正确;
      C、下丘脑的神经元轴突释放的神经递质也可能是抑制性神经递质,从而抑制大脑皮层产生饥饿感,C错误;
      D、进食后,胃肠道压力上升,应是刺激饱中枢,使饱中枢兴奋,从而使人食欲下降,而不是抑制饱中枢,D错误。
      故选B。
      9. 高山树线是山地树木分布的海拔上限,超过这一界限,树木被高山灌丛或草甸取代。随着气候持续变暖,喜马拉雅山脉的冷杉树线逐渐向高海拔迁移,而糙皮桦因对水分敏感,树线上升受到限制。下列相关叙述错误的是( )
      A. 不同海拔地带的植被类型差异体现了群落的垂直结构
      B. 树线上升,森林群落逐渐取代高山草甸群落的过程通常属次生演替
      C. 在高山树线区域,气候变暖时冷杉比糙皮桦在竞争中更占优势
      D. 气候变暖未引发极端气候事件的条件下,可加快该区域群落演替速度
      【答案】A
      【详解】A、垂直结构指群落的分层现象或同一区域内不同海拔的层次分布,而不同海拔的植被差异由地形导致,属于群落的水平结构,A错误;
      B、树线上升过程中原有土壤条件保留,高山草甸被森林取代属于次生演替,B正确;
      C、冷杉树线上升而糙皮桦受限,说明冷杉更适应变暖环境,竞争优势明显,C正确;
      D、气候变暖若未伴随极端事件,可通过改变温度等条件加速群落演替进程,D正确;
      故选A。
      10. 果园养鸡是一种生态农业模式,运行中不投放鸡饲料,鸡取食害虫、杂草等,鸡粪还田。该模式下水果产量显著高于普通果园,养鸡也产生额外收益。下列叙述错误的是( )
      A. 仍需要向果园施加氮肥
      B. 果园养鸡可降低人类的生态足迹
      C. 鸡粪中的物质和能量将流向农作物,体现了循环原理
      D. 养鸡可提高该模式下果园生态系统的抵抗力稳定性
      【答案】C
      【详解】A、鸡粪还田后经分解者分解为矿质元素(如氮、磷等),可为果树提供养分,但若果园产量显著提高,可能导致土壤中矿质元素消耗加快,仍需补充氮肥,A正确;
      B、生态足迹指维持某一人口单位所需的资源量和废弃物吸纳能力。果园养鸡减少农药和饲料使用,降低资源消耗,所以降低了生态足迹,B正确;
      C、鸡粪中的有机物经分解者分解为CO₂、H₂O和无机盐,物质可被农作物吸收,但能量以热能形式散失,无法被农作物利用,能量流动不可循环,C错误;
      D、养鸡增加生物种类,使食物链和营养结构更复杂,自我调节能力增强,抵抗力稳定性提高,D正确;
      故选C。
      11. 下列关于植物细胞工程技术应用的叙述,错误的是( )
      A. 用植物组织培养技术对濒危植物进行快速繁殖
      B. 用花药离体培养技术即可完成单倍体育种以缩短育种年限
      C. 用植物体细胞杂交技术得到白菜和甘蓝的杂种植株
      D. 用植物细胞培养技术获得紫草宁等次生代谢产物
      【答案】B
      【详解】A、植物组织培养技术利用细胞的全能性,通过离体器官、组织或细胞培养成完整植株,可快速繁殖濒危植物,A正确;
      B、花药离体培养得到的是单倍体植株,但单倍体植株高度不育,需通过秋水仙素处理使其染色体数目加倍才能得到纯合子,仅花药离体培养无法完成单倍体育种,B错误;
      C、植物体细胞杂交技术通过去除细胞壁、诱导原生质体融合,再经组织培养可获得白菜-甘蓝杂种植株,C正确;
      D、植物细胞培养技术通过离体细胞的大规模增殖,可高效生产紫草宁等次生代谢产物,D正确;
      故选B。
      12. 某基因表达载体部分结构如图所示,F1、F2、R1、R2表示不同的引物。下列相关叙述错误的是( )
      A. 启动子是RNA聚合酶识别和结合的位点
      B. 该基因表达载体至少还包含复制原点和标记基因
      C. PCR检测目的基因插入方向是否正确时,引物可选择F2和R2
      D. 若引物F1与a链相应部位序列相同,则b链为转录的模板链
      【答案】C
      【详解】A、启动子是RNA聚合酶识别和结合的部位,能驱动基因转录出mRNA,A正确;
      B、图中有启动子和终止子等,因此质粒还需具备的结构有限制酶的切割位点、标记基因、复制原点等,B正确;
      C、引物F2与R1或F1与R2结合部位包含目的基因的碱基序列,因此推测为了确定目的基因连接到质粒中且插入方向正确,进行PCR检测时,若仅用一对引物,应选择图甲中的引物F2和R1或F1与R2,C错误;
      D、若引物F1与a链相应部位序列相同,根据转录时碱基互补配对原则,那么b链为转录的模板链,D正确。
      故选C。
      13. 研究人员利用CRISPR/Cas9敲除小鼠受精卵中前脑发育关键基因,培育出异种嵌合小鼠(如图所示)。该小鼠体内发育出结构与功能正常、尺寸及发育进程与宿主小鼠保持同步的大鼠源性前脑。下列叙述错误的是( )
      A. 用显微注射技术将CRISPR/Cas9重组质粒导入小鼠受精卵
      B. 大鼠干细胞经诱导与小鼠囊胚细胞融合后才能参与组织发育
      C. 胚胎移植的实质是早期胚胎在相同生理环境下空间位置的转移
      D. 异种组织发育过程中器官大小和发育速度受到宿主小鼠的调控
      【答案】B
      【详解】A、将重组质粒导入动物细胞(如小鼠受精卵)常用的方法是显微注射技术,A正确;
      B、由图可知,大鼠干细胞直接注入小鼠囊胚中就能参与组织发育,并非经诱导与小鼠囊胚细胞融合后才参与,B错误;
      C、胚胎移植的实质就是早期胚胎在相同生理环境下空间位置的转移,C正确;
      D、根据题意“该小鼠体内发育出结构与功能正常、尺寸及发育进程与宿主小鼠保持同步大鼠源性前脑”,可知异种组织发育过程中器官大小和发育速度受到宿主小鼠的调控,D正确。
      故选B。
      14. 下图为某草原生态系统的部分能量流动示意图,其中数字代表能量值[104KJ/(m2·a)]。下列叙述正确的是( )
      A. 图中包含4个营养级,种间关系包含捕食和竞争
      B. 一、二营养级间的能量传递效率为17.07%
      C. C表示B用于生长、发育和繁殖等生命活动的能量
      D. 输入该生态系统的总能量均来自太阳能
      【答案】C
      【详解】A、观察图可知,图中只有生产者、初级消费者(B)、次级消费者(D)共3个营养级,并没有体现竞争关系,A错误;
      B、能量传递效率是指相邻两个营养级之间同化量的比值,第一营养级同化量为18.86×104KJ/(m2·a),第二营养级同化量为3.22-0.95=2.27×104KJ/(m2·a),则一二营养级间的能量传递效率为2.27×104/(18.86×104)×100%≈12.04%,B错误;
      C、B同化的能量一部分用于呼吸作用,一部分用于自身生长、发育和繁殖等生命活动,B用于生长、发育和繁殖等生命活动的能量等于B同化的能量减去呼吸作用消耗的能量,即3.22-0.95-1.86=0.41×104KJ/(m2·a),即B用于生长、发育和繁殖等生命活动的能量(C)为0.41×104KJ/(m2·a),C正确;
      D、输入该生态系统的总能量主要是生产者固定的太阳能,但可能也存在其他能量输入,比如人工投放饲料等,D错误。
      故选C。
      15. 白三叶草的花色受两对等位基因A/a、B/b控制,突变体红花和纯种白花进行杂交,获得F1群体,F1植株随机交配得F2种子,F1与亲本红花突变体回交获得BC1种子,亲本红花植株通过套袋获得少量S1种子,将种子种植后统计花色结果如表,下列分析错误的是( )
      红花和白花亲本杂交后代的花色统计
      注:对花蕾期植株分别进行光照和遮光处理
      A. 基因A/a和B/b的遗传遵循自由组合定律
      B. 基因型为aabb的白三叶草植株开红花
      C. BC1代光照条件下的白花植株均为杂合子
      D. 两对等位基因中有一个显性基因即表现开白花
      【答案】B
      【详解】A、F₂在光照条件下红花与白花的比例接近1:15(49:748),是9:3:3:1的变式,说明A/a和B/b的遗传遵循自由组合定律,且在光照下基因型为aabb的个体为红花,其他基因型的个体为白花,A正确;
      B、基因型为aabb的植株在遮光条件下表现为白花,仅在光照下才表现为红花,而选项B未限定条件,笼统认为aabb植株开红花,B错误;
      C、F1与亲本红花突变体回交获得BC1种子,BC1光照条件下的白花植株基因型为AaBb、Aabb、aaBb,均至少含有一对杂合等位基因,均为杂合子,C正确;
      D、无论光照或遮光,只要存在至少一个显性基因(如A或B),植株均表现为白花,仅aabb在光照下表现为红花,D正确。
      故选B。
      二、选择题:本题共5小题,每小题3分,共15分。在每小题给出的四个选项中,有一项或多项是符合题目要求的。全部选对得3分,选对但选不全得1分,有选错得0分。
      16. Rubisc是光合作用关键酶之一,高O2低CO2条件下易与O2结合发生光呼吸。某植物叶肉细胞中相关的代谢关系如图所示,①~③表示代谢途径。下列叙述正确的是( )
      A. ①②均发生在叶绿体基质中
      B. 光呼吸发生在过氧化物酶体、线粒体
      C 干旱条件下该植物易发生光呼吸
      D. 光呼吸使该植物净光合速率下降
      【答案】ACD
      【详解】A、①是暗反应中CO2的固定,②是C3的还原,暗反应的场所是叶绿体基质,所以①②均发生在叶绿体基质中,A正确;
      B、由图可知,光呼吸首先是O2与C5在Rubisc酶作用下发生反应,后续C2进入过氧化物酶体和线粒体进行一系列反应,所以光呼吸发生在叶绿体、过氧化物酶体和线粒体,B错误;
      C、干旱条件下,植物气孔关闭,导致细胞内CO2浓度降低,O2浓度相对升高,而高O2低CO2条件下易发生光呼吸,所以干旱条件下该植物易发生光呼吸,C正确;
      D、光呼吸消耗光合作用产生的物质和能量,使该植物净光合速率下降,D正确。
      故选ACD。
      17. 为探究乙烯调控水稻幼苗根生长发育的机理,科研人员用乙烯处理萌发的水稻种子3天发现幼苗根的伸长受到抑制,推测植物激素X参与乙烯对水稻幼苗根伸长的抑制调控,据此设计并开展实验,结果如图所示。下列叙述正确的是( )
      A. 两组实验控制自变量时加入抑制剂,采用了“加法原理”
      B. 根据实验(一)推测激素X可能是生长素,乙烯抑制水稻幼苗根伸长需要X
      C. ★组既作为实验组检测A试剂和NAA的总体作用,也作为乙烯处理的对照组
      D. 根据上述实验结果推测激素X的受体是乙烯抑制水稻幼苗根伸长的必要条件
      【答案】BCD
      【详解】A、两组实验中加入抑制剂属于“减法原理”(通过抑制或消除某因素观察效应),而非“加法原理”(添加某因素观察效应),A错误;
      B、K试剂能够抑制激素X的合成,实验(一)未加入K试剂时,与空气组相比,乙烯组根长较短,说明乙烯抑制根伸长,加入K试剂后不加NAA的空气组和乙烯组根长相同,而同时加入K试剂和NAA后空气组长度大于乙烯组,据此分析,激素X可能是生长素,乙烯抑制水稻幼苗根伸长需要X,B正确;
      C、实验(二)★组是加入A试剂(抑制激素X受体)和NAA,该组既无乙烯、无K抑制剂的双重作用,作为实验组检测A试剂和NAA的总体作用(因添加了NAA),也作为乙烯处理的对照组,C正确;
      D、由题可知,A试剂能抑制激素X受体,实验(二)中,添加A后乙烯的抑制效应被缓解,说明激素X的受体是乙烯抑制水稻幼苗根伸长的必要条件,D正确。
      故选BCD。
      18. 两个物种生态位重叠,当资源不足时,竞争优势较大的物种会把另一物种完全排除,即竞争排斥;生态位相似的物种,还可通过生态位分化避免竞争,实现共存。生态学家高斯将大草履虫分别与双小核草履虫、绿草履虫共同培养,记录种群数量变化情况如图所示。下列叙述错误的是( )
      A. 食物充足,单独培养三种草履虫时,它们都会呈“J”形增长
      B. 双小核草履虫与大草履虫相比竞争优势大,发生了竞争排斥
      C. 图1中第16天双小核草履虫种群增长速率达到最大值
      D. 图2结果表明,大草履虫与绿草履虫的生态位可能发生了分化
      【答案】AC
      【详解】A、食物充足,单独培养三种草履虫时,由于空间等有限,它们都会呈“S”形增长,A错误;
      B、由图1可推断,两种草履虫在一个培养管中混合培养时,到了后期,大草履虫数量明显减少,说明双小核草履虫与大草履虫相比竞争优势大,发生了竞争排斥,B正确;
      C、种群数量达到K/2时,种群增长速率达到最大值,而图1中双小核草履虫种群数量在第16天已达到K值,C错误;
      D、由图2可知,大草履虫和绿草履虫种群数量都能增长,说明它们可能通过生态位分化,实现了共存,D正确。
      故选AC。
      19. BCMA高表达于癌细胞表面,CD3是T细胞表面受体。科研人员制备生产BCMA和CD3单克隆杂交瘤细胞,经细胞融合获得能够悬浮在培养液中生长增殖的双杂交瘤细胞,其分泌的双特异性抗体能同时结合癌细胞BCMA与T细胞CD3,将T细胞定向引导至癌细胞附近,激活T细胞攻击肿瘤。下列分析错误的是( )
      A. 双特异性抗体能同时结合BCMA和CD3说明其不具有特异性
      B. 双杂交瘤细胞无需识别抗原即可产生双特异性抗体
      C. 双杂交瘤细胞传代培养前,需用胰蛋白酶或胶原蛋白酶处理
      D. 双特异性抗体治疗肿瘤的原理是增强机体细胞免疫反应
      【答案】AC
      【详解】A、双特异性抗体的“特异性”是指它能特异性结合两种不同抗原(BCMA和CD3),而不是非特异性与多种物质结合,故其仍然具有高度特异性,A错误;
      B、杂交瘤细胞是通过细胞融合产生的,其抗体分泌不依赖抗原刺激(由骨髓瘤细胞特性决定),而是通过筛选获得能稳定分泌目标抗体的克隆,故双杂交瘤细胞无需识别抗原即可产生双特异性抗体,B正确;
      C、传代贴壁细胞时需用胰蛋白酶或胶原蛋白酶消化,但双杂交瘤细胞是悬浮生长的,无需酶处理即可直接传代培养,C错误;
      D、双抗通过结合T细胞(CD3)和肿瘤细胞(BCMA),激活T细胞杀伤作用,属于增强细胞免疫,D正确。
      故选AC。
      20. 研究表明,鸡的羽毛结构表现为母羽和雄羽,受一对位于常染色体上的等位基因(A、a)控制,羽色由Z染色体上黑色素抑制基因(D)控制,现用母羽白色雌鸡和母羽黑色雄鸡交配,子一代中雌性均为母羽黑色,雄性423只为母羽白色、140只雄羽白色,还出现1只雄羽黑色(性染色体组成不变),不考虑ZW同源区段,下列叙述正确的是( )
      A. 亲本基因型为AaZDW、AaZdZd
      B. 子一代雄性母羽中杂合子占1/2
      C. aa的个体的羽毛结构在子一代雌雄鸡中表现不同
      D. F1雄鸡中产生的黑色个体可能是因为含D的染色体部分缺失
      【答案】ACD
      【详解】A、亲本都是母羽,后代出现雄羽,说明母羽对雄羽为显性,且亲本的基因型都是Aa,D为黑色素抑制基因,因此亲本中母羽白色雌鸡的基因型为AaZDW,母羽黑色雄鸡的基因型为AaZdZd,A正确;
      B、子一代中雄性母羽的基因型为A_ZDZd,都是杂合子,B错误;
      C、母羽白色雌鸡(AaZDW)和母羽黑色雄鸡(AaZdZd)交配,子一代中雌性均为母羽黑色,雄性423只为母羽白色、140只雄羽白色,即雄性中母羽:雄羽=3:1,故子一代雌鸡中aa的个体的羽毛为母羽,而雄鸡中aa的个体的羽毛为雄羽,C正确;
      D、正常情况下,F1雄鸡基因型为A_ZDZd、aaZDZd,都是白色个体,F1雄鸡中产生的黑色个体(性染色体组成不变)可能是因为含D的染色体部分缺失,D正确。
      故选ACD。
      三、非选择题:本题共5小题,共55分。
      21. 细胞大小是细胞的重要特征,合适的体积对于细胞行使正常的生物学功能至关重要。回答下列问题:
      (1)从物质运输的角度分析细胞往往维持较小体积的原因________。
      (2)成熟植物细胞参与细胞体积调节最重要的细胞器是________。
      (3)大多数哺乳动物细胞可通过自身调节维持体积的相对稳定。为探究细胞体积调节过程的相关机制,研究者设计了两组实验,结果如下图所示。

      ①图1表示细胞置于低渗溶液后,细胞急性膨胀,而后通过调节使细胞体积收缩(该调节过程称为RVD)。结合图1分析,RVD过程中______(填“酪氨酸激酶”或“酪氨酸激酶抑制剂”)起重要作用,使细胞内Cl-、K+通过______(运输方式)流______(填“出”或“入”)细胞的量增加。
      ②图2表示细胞置于高渗溶液急性收缩后,通过调节使细胞体积膨胀(该过程称为RVI),结合图2分析细胞体积能增加的原因是:________。
      ③T细胞接受抗原信号刺激时,快速合成大量生物物质,细胞内RNA、蛋白质及代谢产物会大量积累,细胞将激活______(填“RVD”或“RVI”)过程,保障T细胞的活化及功能。人体远端肾小管上皮细胞长期处于低渗条件,其______(填“RVD”或“RVI”)过程对肾脏功能尤为重要。
      【答案】(1)(细胞体积越小),表面积和体积比值大,运输效率较高(有利于细胞与外界的物质交换)
      (2)液泡 (3)①. 酪氨酸激酶 ②. 协助扩散 ③. 出 ④. NKCC将Na⁺、K⁺、Cl⁻转运进细胞,细胞内渗透压有所升高,细胞吸水 ⑤. RVD ⑥. RVD
      【分析】物质出入细胞的方式包括自由扩散、协助扩散、主动运输,胞吞和胞吐等。自由扩散不需要载体和能量;协助扩散需要载体,但不需要能量;主动运输需要载体,也需要能量;自由扩散和协助扩散是由高浓度向低浓度运输,是被动运输。细胞的吸水和失水的原因与细胞内外的渗透压有关。
      【解析】(1)(细胞体积越小),表面积和体积比值大,运输效率较高(有利于细胞与外界的物质交换),所以细胞往往维持较小的体积。
      (2)液泡的主要功能包括储存水分和养分、维持细胞渗透压、参与代谢废物分解以及调节细胞pH值等‌,是植物细胞中参与细胞体积调节最重要的细胞器是。依据图1所示,在低渗环境下,加入酪氨酸激酶抑制剂后,细胞体积的相对值明显增大,说明RVD过程中有酪氨酸激酶的参与。在低渗溶液中加入酪氨酸激酶抑制剂(实验组),细胞体积的相对值大于对照组低渗溶液的一组(对照组),说明实验组细胞内渗透压与外界溶液渗透压的差值大于对照组,据此可推知,当加入酪氨酸酶抑制剂时,可以提高RVD过程中对Cl-、K+的吸收,反之过表达酪氨酸激酶基因会降低细胞RVD过程中对Cl-、K+的吸收,在RVD过程中Cl-、K+通过协助扩散的方式(酪氨酸激酶活性提高后可激活Cl-、K+通道)流出均增加。图2表示细胞置于高渗溶液急性收缩后,NKCC将Na⁺、K⁺、Cl⁻转运进细胞,细胞内渗透压有所升高,使细胞体积膨胀(该过程称为RVI)。T细胞接受抗原信号刺激时,快速合成大量生物物质,细胞内RNA、蛋白质及代谢产物会大量积累,细胞将激活RVD过程,保障T细胞的活化及功能。人体远端肾小管上皮细胞长期处于低渗条件,RVD过程对肾脏功能尤为重要。
      22. 蝗虫是植食性昆虫,食物范围广泛,种群数量爆发增长将会引起农业灾害。蝗虫种类及数量的调查结果可为有效防治提供依据。回答下列问题:
      (1)在食物链中蝗虫占据第______营养级,其天敌属于______级消费者。蝗虫食量巨大,产生的粪便是优良的肥料,从生态系统功能的角度分析蝗虫起到的作用是_______。
      (2)对蝗虫进行数量调查时可以采用两种不同的方法:样方法,1m×1m的网框做样方;分区进行五点取样,某区数据如表;样线法如图,确定样线后,沿样线匀速行走并以“∞”字形挥动捕虫网,每扫网100m收集到瓶中,每条样线收集10次,共行进1000m。
      采用样方法调查时取样的关键是_______,用表数据举例说明获得某种蝗虫种群密度估算值的方法为______(列出算式即可);分析样线法较样方法的优点为________(答出1点即可)。
      (3)除数量外,研究者还调查了蝗虫的天敌、在不同类型草地上的分布情况,这属于调查蝗虫的________,是群落水平上研究的问题。
      (4)除喷施化学药剂、引入天敌外,喷施蝗虫微孢子也是一种有效防治措施。蝗虫微孢子是一种真菌,可以侵染蝗虫脂肪体,破坏蝗虫脑神经,影响蝗虫的生长发育和代谢,被感染蝗虫产下的卵是微孢子传播的主要途径之一。蝗虫微孢子与蝗虫的种间关系为________,利用蝗虫微孢子药剂防治蝗虫属于________防治,利用这种方式防治蝗虫的优点为________(答出2点)。
      【答案】(1)①. 二 ②. 次 ③. 加快生态系统的物质循环
      (2)①. 随机取样 ②. (7+8+7+6+9)÷5或(3+2+5+6+3)÷5或(4+4+3+5+4)÷5 ③. 可快速调查大面积区域、适用地形更灵活
      (3)生态位 (4)①. 寄生 ②. 生物 ③. 对环境无污染,并能起到持续控制作用;专一性强
      【分析】生态系统的结构包生态系统的组成成分和营养结构,组成成分又包括非生物的物质和能量,生产者、消费者和分解者,营养结构就是指食物链和食物网。生产者主要指绿色植物和化能合成作用的生物,消费者主要指动物,分解者指营腐生生活的微生物和动物。
      【解析】(1)蝗虫是植食性昆虫,所以在食物链中蝗虫占据第二营养级,其天敌属于第三营养级,次级消费者。蝗虫作为消费者,在生态系统中可以加快物质循环。
      (2)采用样方法调查取样时,关键要做到随机取样;依据表格信息可知,科氏痂蝗的种群密度估算值为(7+8+7+6+9)5,亚洲小车蝗的种群密度的估算值为(3+2+5+6+3)5,小翅雏蝗的种群密度的估算值为(4+4+3+5+4)5;样线法与样方法相比较,可以快速调查大面积区域、适用的地形更灵活。
      (3)除数量外,研究者还调查了蝗虫的天敌、在不同类型草地上的分布情况,这属于调查蝗虫的生态位,是群落水平上研究的问题。
      (4)蝗虫微孢子是一种真菌,可以侵染蝗虫脂肪体,破坏蝗虫脑神经,影响蝗虫的生长发育和代谢,所以该过程对蝗虫微孢子有利,对蝗虫不利,二者属于寄生关系,利用蝗虫微孢子药剂防治蝗虫,对环境无污染,属于生物防治,该方法具有专一性,并能持续起控制作用。
      23. Graves病(GD)患者机体中促甲状腺激素受体的抗体(TRAb)持续激活甲状腺滤泡细胞表面的TSH受体(TSHR),导致甲状腺激素合成与分泌异常增多,进而引发甲状腺功能亢进。Graves眼病(GO)患者的眼眶成纤维细胞也受到TRAb的攻击,表现为眶周水肿、眼球突出、视力受损等,是GD最常见的并发症。回答下列问题:
      (1)GD和GO都是因为_______分泌的TRAb攻击了机体的正常细胞,这属于免疫系统的______功能异常所引发的。
      (2)GO患者表现为眶周水肿是因为眼眶成纤维细胞膜上有________,受到TRAb攻击后,细胞膜通透性改变,细胞内的物质进入组织液,导致组织液渗透压________。
      (3)CD4+T细胞被活化后会分化为不同的细胞亚群,如1型、2型辅助T细胞(Th1、Th2)及调节性T细胞等。研究表明,CD4+T细胞亚群紊乱参与了GO的发病进程。科研人员制备GO模型小鼠,研究雷帕霉素对于GO小鼠CD4+T细胞亚群紊乱的调节作用。
      ①若小鼠表现突眼症状,抽血检验发现________,说明GO小鼠模型诱导成功。(答出两点)
      ②实验开始时均用普通饲料喂养,实验组自第11周开始换含有雷帕霉素的饲料。记录每天摄食量、体重并绘制比值曲线(图2),结合每组甲状腺激素含量测定结果(图1)分析可知,曲线________代表实验组,原因是_______。
      ③研究人员从小鼠脾脏中分离并统计相关细胞亚群的比例(图3)。选取脾脏分离细胞的原因是_________。分析结果表明雷帕霉素对GO小鼠CD4+T细胞亚群紊乱的调节作用可能是_______。
      【答案】(1)①. 浆细胞 ②. 免疫自稳
      (2)①. TSH受体(TSHR)②. 升高
      (3)①. TRAb含量升高;甲状腺激素含量升高或TSH含量下降 ②. 丙 ③. 雷帕霉素可以使GO模型小鼠的甲状腺激素含量下降,实验组小鼠从11周饲喂雷帕霉素,甲状腺激素含量下降,小鼠代谢减慢,摄食量/体重下降 ④. 脾脏是免疫器官,是免疫细胞集中分布的场所 ⑤. 雷帕霉素能降低Th1细胞比例,提升Th2细胞比例,降低Treg细胞比例
      【分析】激素调节是指由内分泌器官(或细胞)分泌的化学物质进行的调节。不同激素的化学本质组成不同,但它们的作用方式却有一些共同的特点:(1)微量和高效;(2)通过体液运输;(3)作用于靶器官和靶细胞。激素一经靶细胞接受并起作用后就被灭活了,激素只能对生命活动进行调节,不参与生命活动。
      【解析】(1)抗体是由浆细胞分泌的,所以 TRAb 由浆细胞分泌。 免疫系统具有免疫防御、免疫自稳和免疫监视功能。免疫自稳是指机体清除衰老或损伤的细胞,进行自身调节,维持内环境稳态的功能。当免疫系统错误地将自身正常细胞当作外来异物进行攻击时,属于免疫自稳功能异常。
      (2)由题干可知,Graves 眼病(GO)患者的眼眶成纤维细胞也受到 TRAb 的攻击,而 TRAb 能持续激活甲状腺滤泡细胞表面的 TSH 受体(TSHR),推测眼眶成纤维细胞膜上有 TSH 受体(TSHR),才会受到 TRAb 攻击。 细胞内的物质进入组织液,会使组织液中溶质微粒增多,根据渗透压的原理,溶质微粒越多,渗透压越高,所以组织液渗透压升高。
      (3)①Graves 病(GD)患者因 TRAb 持续激活甲状腺滤泡细胞表面的 TSH 受体,导致甲状腺激素合成与分泌异常增多,同时 TRAb 是引发疾病的关键抗体。所以若 GO 小鼠模型诱导成功,会表现出 TRAb 含量升高,甲状腺激素含量升高(因为甲状腺激素合成分泌增多),由于甲状腺激素通过反馈调节抑制促甲状腺激素(TSH)分泌,所以 TSH 含量下降。
      ②从图 1 可知,雷帕霉素可以使 GO 模型小鼠的甲状腺激素含量下降。甲状腺激素能促进新陈代谢,当甲状腺激素含量下降,小鼠代谢减慢,摄食量 / 体重会下降。实验组自第 11 周开始换含有雷帕霉素的饲料,所以曲线丙代表实验组,因为其摄食量 / 体重在后期下降,符合甲状腺激素含量下降后代谢减慢的表现。
      ③脾脏是免疫器官,是免疫细胞集中分布的场所,所以选取脾脏分离细胞来研究免疫细胞亚群的比例。从图 3 结果分析,雷帕霉素对 GO 小鼠CD4+T细胞亚群紊乱的调节作用可能是降低 Th1 细胞比例,提升 Th2 细胞比例,降低 Treg 细胞比例。
      24. 研究人员采集到由某基因突变导致的早发型帕金森综合征(EOPD)家系样本(图1),家庭成员患病情况不详,不考虑XY的同源区段。回答下列问题:

      (1)对此病相关基因进行检测,经某限制酶切割后电泳分离结果如图2,推测此家系EOPD是因基因中碱基对发生替换所致,其致病基因位于______染色体上。
      (2)若II-2为此家系唯一病人,则EOPD是由______基因控制的疾病。
      (3)采用“双脱氧链终止法”(图3)对正常基因和致病基因关键区域进行测序,通过比对测序结果确定替换碱基的情况。

      ①双脱氧链终止法的核心原理是带有荧光标记的四种双脱氧核苷酸(ddNTP)能分别代替含有相应碱基的脱氧核苷酸(dNTP)与模板链互补配对,当双脱氧核苷酸掺入DNA链时,该链就会终止延伸。子链延伸终止是因为配对的ddNTP中双脱氧核糖的______(3′、5′)-C缺少-OH,无法与游离的dNTP形成______键。由于每支试管中只加入一种ddNTP,其在不同位置与模板配对,同一管中会产生不同长度的新DNA,且都终止在______(“相同”、“不同”)碱基处。则图3中加入的X是________(ddATP、ddTTP、ddGTP、ddCTP)。
      ②经双脱氧链终止法获得DNA片段后,采用聚丙烯酰胺凝胶电泳(PAGE)分离,通过区分长度差一个核苷酸的单链DNA来读取DNA的核苷酸序列。4支反应管中产物经PAGE分离,结果如图4,对照组最先终止延伸的DNA片段是加入________(填ddATP、ddTTP、ddGTP、ddCTP)的反应管,推断对照个体基因的测序结果是5′________3′。
      ③比对对照个体和BOPD病人电泳结果(如图4),推测该种EOPD发生是因为基因关键区域中发生的碱基对的替换为________。

      【答案】(1)常 (2)隐性
      (3)①. ①3′ ②. 磷酸二酯键 ③. 相同 ④. ddATP ⑤. ddCTP ⑥. 5′-CTACCCGTGAT-3′ ⑦. C/G→T/A
      【分析】基因检测是指通过检测生物体中的DNA序列,以了解生物体基因状况的技术手段。双脱氧链终止法是DNA测序的基本方法,其原理是:核酸模板在核酸聚合酶、带有3′-OH末端的单链核苷酸引物、四种dNTP存在的条件下复制或转录时,如果在反应系统中分别引入单一种类的ddNTP(即2、3双脱氧核苷三磷酸,在脱氧核糖的3′位置缺少一个羟基,故不能同后续的dNTP形成磷酸二酯键),只要ddNTP掺入链端,该链就停止延长,末端掺入dNTP的片段可继续延长。
      【解析】(1)从图 2 的电泳结果来看,Ⅰ- 1和Ⅰ- 2的电泳条带相同,说明他们的基因型相同,和后代的基因型不同,如果致病基因位于常染色体上,设Ⅰ- 1和Ⅰ- 2基因型为Aa,后代的基因型为AA或aa,如果致病基因位于X染色体上,则不符合题干,所以致病基因位于常染色体上。
      (2)若II-2为此家系唯一病人,则符合“无中生有为隐性”,所以EOPD是隐性基因控制的疾病。
      (3)①在DNA链延伸过程中,核苷酸之间通过磷酸二酯键相连,连接位点是前一个核苷酸的3' - C上的-OH与下一个游离dNTP的磷酸基团。当双脱氧核苷酸(ddNTP)掺入DNA链时,其双脱氧核糖的3' -C缺少-OH,无法与游离的dNTP形成磷酸二酯键,从而使子链延伸终止。正常核苷酸之间形成磷酸二酯键,这里ddNTP因缺少3' - OH无法形成磷酸二酯键。因为每支试管中只加入一种ddNTP,这种ddNTP会在与模板链相应碱基配对的位置掺入,导致DNA链终止延伸,所以同一管中产生的不同长度新DNA都终止在相同碱基处。观察图3中最后形成的DNA片段序列为TAGTACAGTAGT ,与模板链互补,其中新链中出现的A是由加入的ddNTP导致终止的,所以加入的 X 是 ddATP 。
      ②观察图 4 对照组电泳结果,最先终止延伸的DNA片段对应的泳道是加入ddCTP的反应管,因为在该泳道中DNA片段最短,最先到达电泳终点。电泳图谱中,不同长度的DNA片段对应不同碱基位置。根据双脱氧测序法原理,每管中ddATP终止子链延伸,形成特定长度的片段。假设图谱中各泳道(按ddATP、ddCTP、ddGTP、ddTTP顺序)的条带从下到上(分子量从小到大)依次对应碱基位置,可推断对照个体子链的序列为5'-CTACCCGTGAT-3'。
      ③对比患者与对照个体的序列5′-CTACCCGTGAT-3′,该种EOPD发生是因为基因关键区域中发生的碱基对的替换为C/G → T/A 。
      25. 随着抗生素的广泛使用,致病细菌的耐药性进化不断加速,甚至出现了“超级细菌”,噬菌体疗法能有效杀灭耐药致病细菌。
      (1)在抗生素环境下,致病菌的耐药基因频率不断______(填“上升”、“下降”、“不变”)。
      (2)噬菌体疗法的原理是噬菌体尾部蛋白特异性识别细菌的受体,将其DNA注入受体细菌,利用细菌提供的______、______为原料,完成组装和繁殖,最终裂解细菌。
      (3)研究者用T7菌体(T7)杀灭耐药性大肠杆菌,发现T7只能特异性识别某种耐药大肠杆菌,为扩大T7的识别范围,研究人员通过诱变获得E0基因,并用其改造T7的基因组,再通过无细胞蛋白合成体系(CFS)快速合成具有E0基因的T7,流程如图。
      第一步:将T7基因组中五个部分(A、B、C、D1、D2)以及E0基因加入PCR反应体系,完成基因片段体外扩增。
      第二步:扩增后的目标片段,在核酸外切酶Ⅲ(exⅢ)作用下,从双链DNA3′端水解有限的脱氧核苷酸,产生DNA尾巴,体外升温后DNA尾巴配对,完成DNA重组。exⅢ酶切产生的DNA尾巴类似于限制酶切割后产生的______末端,重组后需要______酶作用后形成一条完整的DNA,理想的重组结果是得到含______片段的DNA。
      第三步:获得重组DNA后,直接加到CFS反应体系中重启表达,合成______,经组装产生工程噬菌体。
      第四步:检验工程噬菌体是否改造成功,检验前实验者需要考虑以下问题。
      (备选材料:野生T7噬菌体、工程T7噬菌体、多种耐药大肠杆菌、固体培养基、涂布器、接种环等,噬菌体接种用滴定法滴6滴噬菌体溶液)
      ①应用______法将耐药的大肠杆菌混合菌液接种到固体培养基。
      ②实验中对照组进行的操作为________。
      ③实验结果的观察指标是________。
      ④若本实验观察到________结果说明成功获得工程噬菌体。
      【答案】(1)上升 (2)①. 脱氧核苷酸 ②. 氨基酸
      (3)①. 黏性 ②. DNA连接 ③. A、B、C、D1、D2、E0 ④. 蛋白质(外壳)⑤. 稀释涂布平板 ⑥. (滴定法滴加6滴)野生T7噬菌体 ⑦. 噬菌斑数量(大小)⑧. 实验组噬菌斑较对照组多(大)
      【分析】基因工程技术的基本步骤:(1)目的基因的获取:方法有从基因文库中获取、利用PCR技术扩增和人工合成。(2)基因表达载体的构建:是基因工程的核心步骤,基因表达载体包括目的基因、启动子、终止子和标记基因等。(3)将目的基因导入受体细胞:根据受体细胞不同,导入的方法也不一样.将目的基因导入植物细胞的方法有农杆菌转化法、基因枪法和花粉管通道法;将目的基因导入动物细胞最有效的方法是显微注射法;将目的基因导入微生物细胞的方法是感受态细胞法。(4)目的基因的检测与鉴定:分子水平上的检测:①检测转基因生物染色体的DNA是否插入目的基因--DNA分子杂交技术;②检测目的基因是否转录出了mRNA--分子杂交技术;③检测目的基因是否翻译成蛋白质--抗原-抗体杂交技术.个体水平上的鉴定:抗虫鉴定、抗病鉴定、活性鉴定等。
      【解析】(1)在抗生素环境下,致病菌的后代更容易保留下来,致病菌的耐药基因频率不断的上升。
      (2)噬菌体尾部蛋白特异性识别细菌的受体,将其DNA注入受体细菌,利用细菌提供的脱氧核苷酸、氨基酸为原料,完成组装和繁殖,最终裂解细菌。
      (3)exⅢ酶切产生的DNA尾巴类似于限制酶切割后产生的黏性末端。重组后需要用DNA连接酶将A、B、C、D1、D2、E0片段连接成形成一条完整的DNA,理想的重组结果是得到含A、B、C、D1、D2、E0片段的DNA。获得重组DNA后,直接加到CFS反应体系中重启表达,合成蛋白质(外壳),经组装产生工程噬菌体。检验工程噬菌体是否改造成功,实验的自变量是T7噬菌体的种类,因变量是噬菌斑的数量,实验组应用稀释涂布平板法将耐药的大肠杆菌混合菌液接种到固体培养基。对照组野生接种等量的T7噬菌体,比较两组噬菌斑的数量(大小),若观察到实验组噬菌斑较对照组多,说明成功获得工程噬菌体。选项
      细胞
      基因组成
      染色体组数
      A
      初级精母细胞(减数分裂Ⅰ后期)
      AAAABBbb
      2
      B
      次级精母细胞(减数分裂Ⅱ后期)
      AABB、AAbb/BB、AAAbb
      1
      C
      体细胞(非分裂状态)
      AAbb
      2
      D
      配子
      AB、Ab/B、AAb
      1
      世代
      条件
      红花株数
      白花株数
      总株数
      F1
      光照
      0
      264
      264
      遮光
      0
      264
      264
      F2
      光照
      49
      748
      797
      遮光
      0
      797
      797
      BC1
      光照
      96
      279
      375
      遮光
      0
      375
      375
      S1
      光照
      42
      0
      42
      遮光
      0
      42
      42
      数量(只)
      种类
      网框1
      网框2
      网框3
      网框4
      网框5
      科氏痂蝗
      7
      8
      7
      6
      9
      亚洲小车蝗
      3
      2
      5
      6
      3
      小翅雏蝗
      4
      4
      3
      5
      4
      合计
      14
      14
      15
      17
      16

      相关试卷

      内蒙古自治区锡林郭勒盟2025-2026学年高三上开学考试生物试卷(解析版):

      这是一份内蒙古自治区锡林郭勒盟2025-2026学年高三上开学考试生物试卷(解析版),共25页。试卷主要包含了考试结束后,将答题卡交回, 将耐盐基因A随机插入抗稻瘟病等内容,欢迎下载使用。

      2024-2025学年内蒙古自治区锡林郭勒盟高一上学期1月期末生物试卷(解析版):

      这是一份2024-2025学年内蒙古自治区锡林郭勒盟高一上学期1月期末生物试卷(解析版),共20页。试卷主要包含了选择题,非选择题等内容,欢迎下载使用。

      内蒙古自治区锡林郭勒盟联考2024-2025学年高一下学期开学生物试题(解析版):

      这是一份内蒙古自治区锡林郭勒盟联考2024-2025学年高一下学期开学生物试题(解析版),共21页。试卷主要包含了选择题,非选择题等内容,欢迎下载使用。

      资料下载及使用帮助
      版权申诉
      • 1.电子资料成功下载后不支持退换,如发现资料有内容错误问题请联系客服,如若属实,我们会补偿您的损失
      • 2.压缩包下载后请先用软件解压,再使用对应软件打开;软件版本较低时请及时更新
      • 3.资料下载成功后可在60天以内免费重复下载
      版权申诉
      若您为此资料的原创作者,认为该资料内容侵犯了您的知识产权,请扫码添加我们的相关工作人员,我们尽可能的保护您的合法权益。
      入驻教习网,可获得资源免费推广曝光,还可获得多重现金奖励,申请 精品资源制作, 工作室入驻。
      版权申诉二维码
      欢迎来到教习网
      • 900万优选资源,让备课更轻松
      • 600万优选试题,支持自由组卷
      • 高质量可编辑,日均更新2000+
      • 百万教师选择,专业更值得信赖
      微信扫码注册
      手机号注册
      手机号码

      手机号格式错误

      手机验证码 获取验证码 获取验证码

      手机验证码已经成功发送,5分钟内有效

      设置密码

      6-20个字符,数字、字母或符号

      注册即视为同意教习网「注册协议」「隐私条款」
      QQ注册
      手机号注册
      微信注册

      注册成功

      返回
      顶部
      学业水平 高考一轮 高考二轮 高考真题 精选专题 初中月考 教师福利
      添加客服微信 获取1对1服务
      微信扫描添加客服
      Baidu
      map