若您为此资料的原创作者,认为该资料内容侵犯了您的知识产权,请扫码添加我们的相关工作人员,我们尽可能的保护您的合法权益。
1/9
2/9
3/9
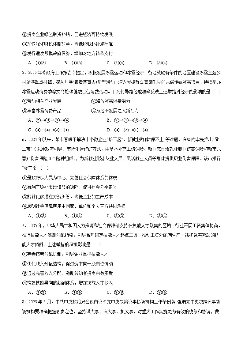
还剩6页未读,
继续阅读
所属成套资源:福建省南平市部分学校2025-2026学年高二上学期开学联考各学科试卷及答案
成套系列资料,整套一键下载
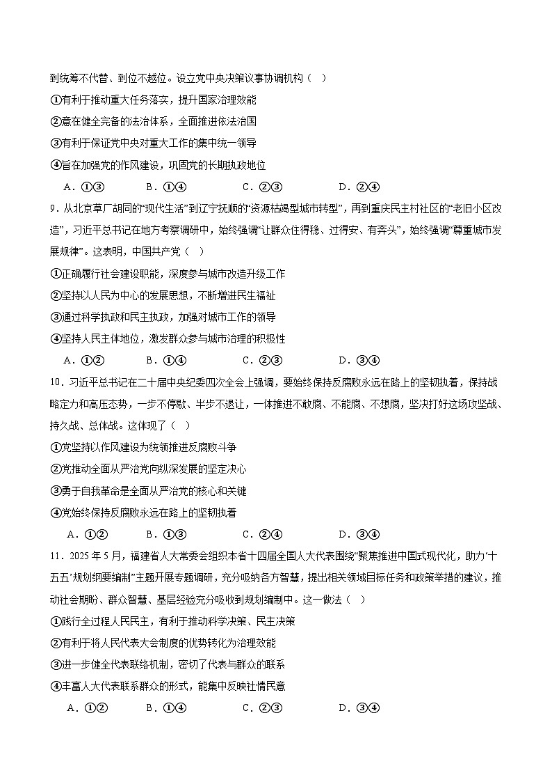
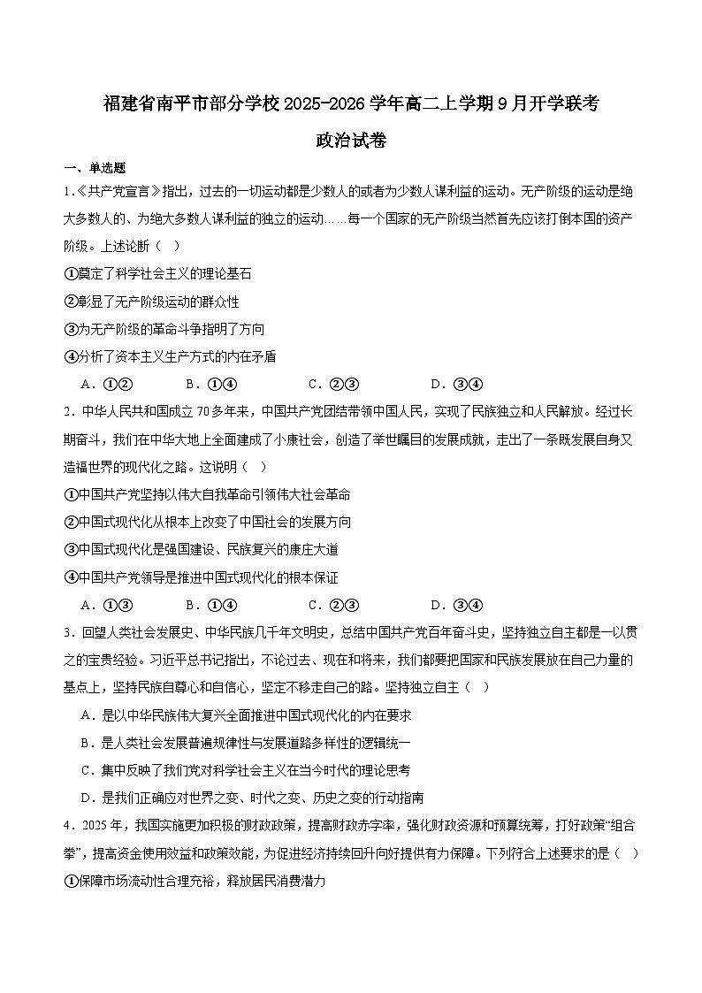
福建省南平市部分学校2025-2026学年高二上学期开学联考政治试卷(Word版附答案)
展开
这是一份福建省南平市部分学校2025-2026学年高二上学期开学联考政治试卷(Word版附答案),共9页。试卷主要包含了单选题,主观题等内容,欢迎下载使用。
相关试卷
福建省南平市部分学校2025-2026学年高二上学期9月开学联考政治试卷+答案:
这是一份福建省南平市部分学校2025-2026学年高二上学期9月开学联考政治试卷+答案,共8页。
新疆部分学校2026届高三上学期9月开学联考政治试卷(Word版附答案):
这是一份新疆部分学校2026届高三上学期9月开学联考政治试卷(Word版附答案),共11页。试卷主要包含了单选题,主观题等内容,欢迎下载使用。
辽宁省部分学校2025-2026学年高二上学期9月开学联考政治(B1)试卷(Word版附答案):
这是一份辽宁省部分学校2025-2026学年高二上学期9月开学联考政治(B1)试卷(Word版附答案),共9页。试卷主要包含了单选题,主观题等内容,欢迎下载使用。
相关试卷 更多
资料下载及使用帮助
版权申诉
- 1.电子资料成功下载后不支持退换,如发现资料有内容错误问题请联系客服,如若属实,我们会补偿您的损失
- 2.压缩包下载后请先用软件解压,再使用对应软件打开;软件版本较低时请及时更新
- 3.资料下载成功后可在60天以内免费重复下载
版权申诉
免费领取教师福利

