搜索
      上传资料 赚现金
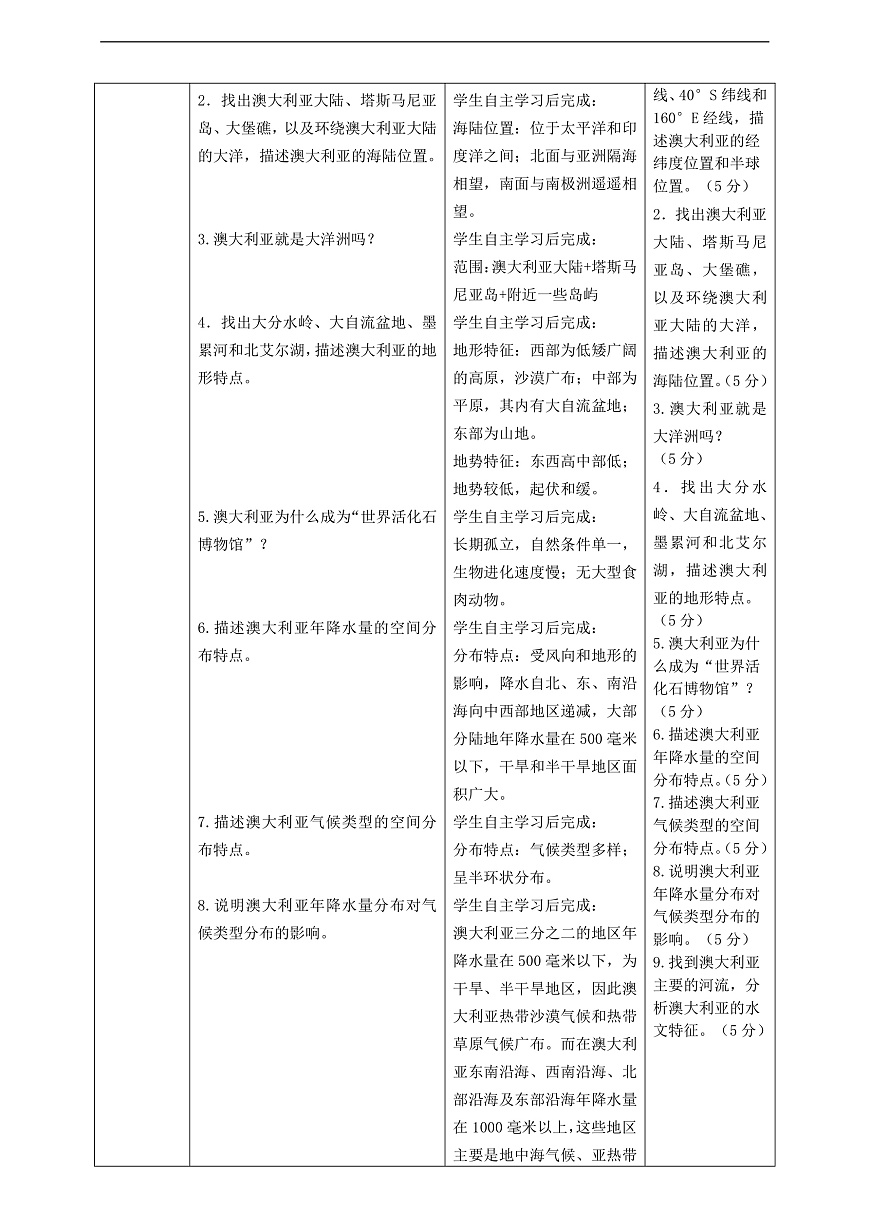
      独家版权

      【新教材核心素养】商务星球版地理七年级下册8.4《澳大利亚》教学课件+教学设计(表格式含反思)+导学案(含答案)

      加入资料篮
      立即下载
      查看完整配套(共5份)
      包含资料(5份) 收起列表
      课件
      【新课标】第八章认识国家 8.4澳大利亚 精品课件.pptx
      预览
      教案
      8.4澳大利亚 教学设计.doc
      预览
      学案
      【新课标】第八章认识国家 8.4澳大利亚 学案—地理商务星球版新教材七下(答案).doc
      预览
      练习
      【新课标】第八章认识国家 8.4澳大利亚 学案—地理商务星球版新教材七下(原卷).doc
      预览
      视频
      澳大利亚.mp4
      预览
      正在预览:【新课标】第八章认识国家 8.4澳大利亚 精品课件.pptx
      【新课标】第八章认识国家 8.4澳大利亚  精品课件第1页
      高清全屏预览
      1/40
      【新课标】第八章认识国家 8.4澳大利亚  精品课件第2页
      高清全屏预览
      2/40
      【新课标】第八章认识国家 8.4澳大利亚  精品课件第3页
      高清全屏预览
      3/40
      【新课标】第八章认识国家 8.4澳大利亚  精品课件第4页
      高清全屏预览
      4/40
      【新课标】第八章认识国家 8.4澳大利亚  精品课件第5页
      高清全屏预览
      5/40
      【新课标】第八章认识国家 8.4澳大利亚  精品课件第6页
      高清全屏预览
      6/40
      【新课标】第八章认识国家 8.4澳大利亚  精品课件第7页
      高清全屏预览
      7/40
      【新课标】第八章认识国家 8.4澳大利亚  精品课件第8页
      高清全屏预览
      8/40
      8.4澳大利亚 教学设计第1页
      高清全屏预览
      1/8
      8.4澳大利亚 教学设计第2页
      高清全屏预览
      2/8
      8.4澳大利亚 教学设计第3页
      高清全屏预览
      3/8
      【新课标】第八章认识国家 8.4澳大利亚  学案—地理商务星球版新教材七下(答案)第1页
      高清全屏预览
      1/10
      【新课标】第八章认识国家 8.4澳大利亚  学案—地理商务星球版新教材七下(答案)第2页
      高清全屏预览
      2/10
      【新课标】第八章认识国家 8.4澳大利亚  学案—地理商务星球版新教材七下(答案)第3页
      高清全屏预览
      3/10
      【新课标】第八章认识国家 8.4澳大利亚  学案—地理商务星球版新教材七下(原卷)第1页
      高清全屏预览
      1/7
      【新课标】第八章认识国家 8.4澳大利亚  学案—地理商务星球版新教材七下(原卷)第2页
      高清全屏预览
      2/7
      【新课标】第八章认识国家 8.4澳大利亚  学案—地理商务星球版新教材七下(原卷)第3页
      高清全屏预览
      3/7
      还剩32页未读, 继续阅读

      【新教材核心素养】商务星球版地理七年级下册8.4《澳大利亚》教学课件+教学设计(表格式含反思)+导学案(含答案)

      展开
      资料下载及使用帮助
      版权申诉
      • 1.电子资料成功下载后不支持退换,如发现资料有内容错误问题请联系客服,如若属实,我们会补偿您的损失
      • 2.压缩包下载后请先用软件解压,再使用对应软件打开;软件版本较低时请及时更新
      • 3.资料下载成功后可在60天以内免费重复下载
      版权申诉
      若您为此资料的原创作者,认为该资料内容侵犯了您的知识产权,请扫码添加我们的相关工作人员,我们尽可能的保护您的合法权益。
      入驻教习网,可获得资源免费推广曝光,还可获得多重现金奖励,申请 精品资源制作, 工作室入驻。
      版权申诉二维码
      初中地理商务星球版(2024)七年级下册(2024)电子课本 新教材

      第四节 澳大利亚

      版本: 商务星球版(2024)

      年级: 七年级下册(2024)

      切换课文
      • 同课精品
      • 所属专辑17份
      欢迎来到教习网
      • 900万优选资源,让备课更轻松
      • 600万优选试题,支持自由组卷
      • 高质量可编辑,日均更新2000+
      • 百万教师选择,专业更值得信赖
      微信扫码注册
      手机号注册
      手机号码

      手机号格式错误

      手机验证码 获取验证码 获取验证码

      手机验证码已经成功发送,5分钟内有效

      设置密码

      6-20个字符,数字、字母或符号

      注册即视为同意教习网「注册协议」「隐私条款」
      QQ注册
      手机号注册
      微信注册

      注册成功

      返回
      顶部
      中考一轮 精选专题 初中月考 教师福利
      添加客服微信 获取1对1服务
      微信扫描添加客服
      Baidu
      map