若您为此资料的原创作者,认为该资料内容侵犯了您的知识产权,请扫码添加我们的相关工作人员,我们尽可能的保护您的合法权益。

1/6

2/6

3/6
还剩3页未读, 继续阅读
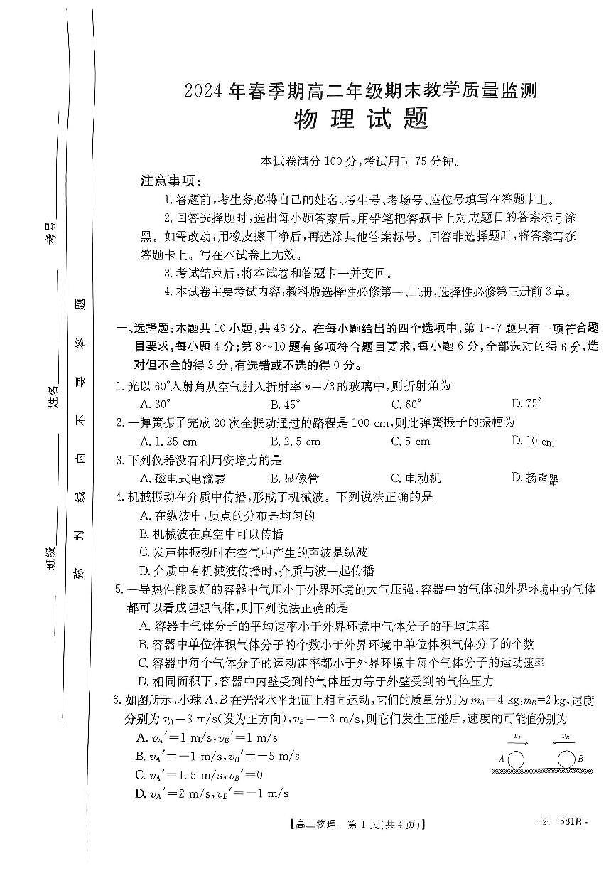
广西壮族自治区贵港市2023-2024学年高二下学期期末教学质量监测物理试卷+答案
展开 这是一份广西壮族自治区贵港市2023-2024学年高二下学期期末教学质量监测物理试卷+答案,共6页。
相关试卷
广西壮族自治区贵港市2023-2024学年高二下学期期末教学质量监测物理试卷+答案:
这是一份广西壮族自治区贵港市2023-2024学年高二下学期期末教学质量监测物理试卷+答案,共6页。
广西贵港市2022-2023学年高二下学期期末教学质量监测物理试卷:
这是一份广西贵港市2022-2023学年高二下学期期末教学质量监测物理试卷,共4页。
贵港2024年春季期高二年级期末教学质量监测+物理试卷(含答案):
这是一份贵港2024年春季期高二年级期末教学质量监测+物理试卷(含答案),文件包含贵港2024年春季期高二年级期末教学质量监测+物理pdf、贵港2024年春季期高二年级期末教学质量监测+物理答案pdf等2份试卷配套教学资源,其中试卷共6页, 欢迎下载使用。
相关试卷 更多
资料下载及使用帮助
版权申诉
- 1.电子资料成功下载后不支持退换,如发现资料有内容错误问题请联系客服,如若属实,我们会补偿您的损失
- 2.压缩包下载后请先用软件解压,再使用对应软件打开;软件版本较低时请及时更新
- 3.资料下载成功后可在60天以内免费重复下载
版权申诉
免费领取教师福利 


![[物理]广西贵港市2023-2024学年高一下学期期中教学质量监测试题](http://img-preview.51jiaoxi.com/3/6/15975770/0-1720910326943/0.jpg?x-oss-process=image/resize,w_202)

.png)




