搜索
      上传资料 赚现金

      2025-2026学年高中物理人教版(2019)选择性必修第三册 第1章 第2节 实验:用油膜法估测油酸分子的大小 学案

      • 977 KB
      • 2025-09-10 18:13:55
      • 71
      • 0
      • 高中知识题库
      加入资料篮
      立即下载
      2025-2026学年高中物理人教版(2019)选择性必修第三册 第1章 第2节 实验:用油膜法估测油酸分子的大小 学案第1页
      1/8
      2025-2026学年高中物理人教版(2019)选择性必修第三册 第1章 第2节 实验:用油膜法估测油酸分子的大小 学案第2页
      2/8
      2025-2026学年高中物理人教版(2019)选择性必修第三册 第1章 第2节 实验:用油膜法估测油酸分子的大小 学案第3页
      3/8
      还剩5页未读, 继续阅读

      高中物理人教版 (2019)选择性必修 第三册实验:用油膜法估测油酸分子的大小学案

      展开

      这是一份高中物理人教版 (2019)选择性必修 第三册实验:用油膜法估测油酸分子的大小学案,共8页。学案主要包含了实验装置,实验原理等内容,欢迎下载使用。

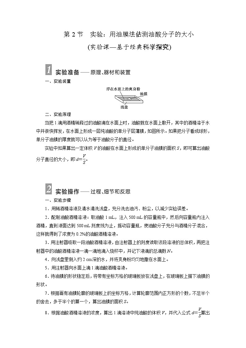
      一、实验装置
      二、实验原理
      当把1滴用酒精稀释过的油酸滴在水面上时,油酸就在水面上散开,其中的酒精溶于水中并很快挥发,在水面上形成一层纯油酸的单分子层薄膜,如图所示。如果把分子看成球形,单分子油膜的厚度就可以认为等于油酸分子的直径。
      实验中如果算出一定体积V的油酸在水面上形成的单分子油膜的面积S,即可算出油酸分子直径的大小,即d=eq \f(V,S)。
      一、实验步骤
      1.用稀酒精溶液及清水清洗浅盘,充分洗去油污、粉尘,以减少实验误差。
      2.配制油酸酒精溶液:取油酸1 mL,注入500 mL的容量瓶中,然后向容量瓶内注入酒精,直到液面达到500 mL刻度线为止,摇动容量瓶,使油酸分子充分与酒精分子混合,这样就得到了浓度为0.2%的油酸酒精溶液。
      3.用注射器吸取一段油酸酒精溶液,由注射器上的刻度读取该段溶液的总体积,再把注射器中的油酸酒精溶液一滴一滴地滴入烧杯中,并记下液滴的总滴数N。
      4.向浅盘里倒入约2 cm深的水,并将爽身粉均匀地撒在水面上。
      5.用注射器向水面上滴1滴油酸酒精溶液。
      6.待油膜的形状稳定后,将带有坐标方格的玻璃板放在浅盘上,在玻璃板上描下油膜的形状。
      7.根据画有油膜轮廓的玻璃板上的坐标方格,计算轮廓范围内正方形的个数,不足半个的舍去,多于半个的算一个,算出油膜的面积S。
      8.根据油酸酒精溶液的浓度,算出1滴溶液中纯油酸的体积V,并代入公式d=eq \f(V,S)算出油膜的厚度d。
      9.重复以上实验步骤多测几次油膜的厚度,并求平均值,即为油酸分子的直径。
      二、数据处理
      在实验中由d=eq \f(V,S)计算油酸分子的直径,V是经过换算后1滴油酸酒精溶液中纯油酸的体积。各物理量的计算方法如下:
      1.1滴油酸酒精溶液的体积V′=eq \f(VN,N)(N为滴数,VN为N滴油酸酒精溶液的体积)。
      2.1滴油酸酒精溶液中纯油酸的体积V=V′×η(η为油酸酒精溶液的浓度)。
      3.油酸薄膜层的面积S=na2(n为小正方形有效个数,a为小正方形的边长)。
      4.注意单位的统一。
      [关键点反思]
      1.实验中用注射器向水面上滴1滴油酸酒精溶液而不是直接滴1滴纯油酸,这是为什么?
      2.实验中为什么要将爽身粉均匀地撒在水面上?
      考法(一) 实验基本操作
      [例1] 如图是“用油膜法估测油酸分子的大小”实验的部分操作步骤:
      (1)有关该实验的下列说法正确的是_________。
      A.图中的操作步骤顺序是:丙→丁→乙→甲
      B.油酸酒精溶液配制好后,不能搁置很久才做实验
      C.往浅盘中滴入油酸酒精溶液后应立即描绘油膜轮廓
      (2)若实验时油酸酒精溶液中纯油酸占总体积的0.2%,用注射器测得100滴这样的油酸酒精溶液为1 mL,取1滴这样的溶液滴入浅盘中,即滴入浅盘中的纯油酸体积为_________cm3。
      考法(二) 数据处理和误差分析
      [例2] 某小组同学在实验室做“用油膜法估测油酸分子的大小”的实验时,实验的方法及步骤如下:
      ①向体积V油=1 mL的油酸中加酒精,直至总体积达到V总=500 mL;
      ②用注射器吸取一段①中配制好的油酸酒精溶液,由注射器上的刻度读取该段溶液的总体积为V0=1 mL,把它一滴一滴地滴入烧杯中,记下液滴的总滴数n=100滴;
      ③往边长为30~40 cm的浅盘里倒入2 cm深的水,将爽身粉均匀地撒在水面上;
      ④用注射器往水面上滴1滴油酸酒精溶液,将事先准备好的玻璃板放在浅盘上,并在玻璃板上描下油膜的形状;
      ⑤将画有油膜轮廓的玻璃板放在坐标纸上,如图所示,数出轮廓范围内的小方格的个数,小方格的边长l=20 mm。
      根据以上信息,回答下列问题:
      (1)该同学有遗漏的实验步骤是________,其正确做法是_________________________________
      __________________________________________________________________________________。
      (2)1滴油酸酒精溶液中纯油酸的体积V′=________mL。
      (3)油酸分子的直径d=______m(保留一位有效数字)。
      (4)若爽身粉撒得过厚,则会使分子直径的测量结果偏________(选填“大”或“小”)。
      eq \a\vs4\al([微点拨])
      用油膜法估测油酸分子直径的三个关键
      (1)获得一滴油酸酒精溶液的体积,并由配制浓度求出其中所含纯油酸的体积V。
      (2)用数格子法(不足半个的舍去,多于半个的算一个,即“四舍五入”法)求出油膜面积S。
      (3)由公式d=eq \f(V,S)计算结果。其中V和S的单位均采用国际单位制中的单位,即体积V的单位是m3,面积S的单位是m2。
      1.(2024·宿迁高二检测)在“用油膜法估测油酸分子大小”的实验中,下列说法正确的是( )
      A.该实验中将油膜看作由一个个油酸分子紧密排列的单层分子膜
      B.d=eq \f(V,S)中的V是一滴油酸酒精溶液的体积
      C.若油酸酒精溶液浓度太高,会使油酸分子直径的测量值偏小
      D.测量油膜面积时,必须让油膜形成规则的几何形状
      2.(多选)在“用油膜法估测油酸分子的大小”的实验中,所用油酸酒精溶液的质量百分浓度为η,质量为m的油酸酒精溶液有n滴,且纯油酸的摩尔质量为M,密度为ρ,阿伏加德罗常数为NA。现取一滴溶液滴入撒有爽身粉的浅盘里,待油膜形状稳定后,将玻璃板放在浅盘上描绘出油膜的轮廓形状,再把玻璃板放在小方格边长为1 cm的坐标纸上,算出油膜的面积S。关于本实验,下列说法正确的是( )
      A.一滴油酸酒精溶液中纯油酸的体积为eq \f(m,nρ)
      B.油酸分子直径为eq \f(\(\s\up7(mη),\s\d5()),nρS)
      C.一滴油酸酒精溶液中所含油酸分子个数为eq \f(\(\s\up7(mη),\s\d5()),nM)NA
      D.油膜的面积可以通过在坐标纸上数油膜轮廓内格子数得到
      3.(2024·湖州高二检测)在“用油膜法估测油酸分子的大小”实验中:
      (1)以下操作不正确的是________。
      A.直接将一滴油酸滴到水面上
      B.向浅盘中倒入2 cm左右深的水,均匀地撒上痱子粉
      C.油膜稳定后将玻璃板盖到浅盘上画出油膜轮廓
      (2)前面正确操作后,某同学将油酸酒精溶液滴到均匀撒好痱子粉的水面上时油膜的面积会
      ________________________________________________________________________________。
      A.变大 B.变小 C.先变大后变小
      (3)不同实验小组向水面滴入一滴油酸酒精溶液时得到以下油膜形状,做该实验最理想的是
      __________________________________________________________________________。
      4.某同学在实验室做“用油膜法估测油酸分子的大小”的实验中,已知每1×104 mL油酸酒精溶液中有纯油酸6 mL,用注射器抽得上述溶液2 mL,现缓慢地滴出1 mL溶液,共有液滴数为50滴。把1滴该溶液滴入盛水的浅盘中,在刻有小正方形方格的玻璃板上描出油膜的轮廓如图所示,小正方形方格的边长为20 mm。试问:
      (1)这种估测方法是将每个分子视为______模型,让油酸尽可能地在水面上散开,则形成的油膜可视为________油膜,这层油膜的厚度可视为油酸分子的__________。
      (2)图中油膜面积是________mm2;每滴油酸酒精溶液中含有纯油酸的体积是________mL;根据上述数据,估测出油酸分子的直径约为________m(最后一空保留一位有效数字)。
      5.测量分子大小的方法有很多,如油膜法、显微法等。
      (1)在“用油膜法估测油酸分子的大小”的实验中,取0.25 mL油酸溶于酒精,制成250 mL的油酸酒精溶液。然后用滴管吸取一些油酸酒精溶液,一滴一滴地向小量筒中滴入100滴溶液,此时液面恰好达到量筒中1 mL的刻度。再用滴管取配制好的油酸酒精溶液,向撒有爽身粉的盛水浅盘中滴入2滴油酸酒精溶液,在水面上形成油膜,待油膜稳定后,将带有坐标方格的玻璃板放在浅盘上并描下油膜的形状,如图甲所示。小方格的边长为2 cm。由图可以估算出油膜的面积是________cm2,由此估算出油酸分子的直径是________m(结果保留一位有效数字)。
      (2)通过查找资料,得知油酸分子的直径为4.6×10-10m,则造成实验结果偏差的原因可能是________。
      A.爽身粉撒得过多
      B.勾画油膜形状时面积圈大了
      C.计算1滴油酸酒精溶液的体积时,1 mL溶液的滴数多计了几滴
      D.在滴入量筒之前,配置好的油酸酒精溶液在空气中搁置了较长时间
      (3)如图乙所示是用扫描隧道显微镜拍下的一个“量子围栏”的照片。这个量子围栏是由48个铁原子在铜的表面排列成直径为1.43×10-8 m的圆周而组成的。由此可以估算出铁原子的直径约为________m。(结果保留两位有效数字)
      第2节 实验:用油膜法估测油酸分子的大小
      2eq \a\vs4\al(实验操作)
      1.提示:直接滴1滴纯油酸到浅盘水面上,形成的油膜将不是单分子油膜。
      2.提示:为了得到边缘清晰的油膜。
      3eq \a\vs4\al(实验考法)
      [例1] 解析:(1)根据题意,由实验原理可知,用油膜法估测油酸分子的大小的实验步骤为丙→乙→丁→甲,故A错误;油酸酒精溶液配制好后,不能搁置很久才做实验,避免酒精挥发,浓度发生变化,实验有误差,故B正确;应等油酸完全散开稳定后再描绘油膜轮廓,故C错误。
      (2)根据题意可知,1滴这样的溶液中的纯油酸体积为V=eq \f(1,100)×0.2% mL=2.0×10-5 cm3。
      答案:(1)B (2) 2.0×10-5
      [例2] 解析:(1)“用油膜法估测油酸分子的大小”的实验步骤可简记为:“配→撒→滴→描→数→算”。由实验步骤可知,有遗漏的实验步骤是④,应待油膜形状稳定后,再将事先准备好的玻璃板放在浅盘上,并在玻璃板上描下油膜的形状。
      (2)1滴油酸酒精溶液含有纯油酸的体积V′=eq \f(1,500)×eq \f(1,100) mL=2×10-5 mL。
      (3)油膜的面积S=110×20×20×10-6 m2=4.4×10-2 m2,则油酸分子的直径d=eq \f(V′,S)=eq \f(2×10-5×10-6,4.4×10-2) m≈5×10-10 m。
      (4)若爽身粉撒得过厚,油膜不能充分展开,则测量的油膜面积S偏小,导致测量结果偏大。
      答案:(1)④ 用注射器往水面上滴1滴油酸酒精溶液,待油膜形状稳定后,再将事先准备好的玻璃板放在浅盘上,并在玻璃板上描下油膜的形状 (2)2×10-5 (3)5×10-10 (4)大
      4eq \a\vs4\al(训练评价)
      1.选A 该实验中是将油膜看作由一个个油酸分子紧密排列而形成的单层分子膜,故A正确;公式d=eq \f(V,S)中的V是一滴油酸酒精溶液中所含纯油酸的体积,故B错误;即使油酸酒精溶液的浓度过高,但是只要操作正确,油酸分子直径的测量值也将等于真实值,故C错误;测量油膜面积时,不需要让油膜形成规则的几何形状,故D错误。
      2.选BCD 一滴油酸酒精溶液的质量为eq \f(m,n),其中纯油酸的质量为eq \f(mη,n),则一滴油酸酒精溶液中纯油酸的体积为eq \f(\(\s\up7(mη),\s\d5()),nρ),A错误;将油酸分子看作球体且一个一个地单层排列,忽略空隙,油酸分子直径为eq \f(\(\s\up7(mη),\s\d5()),nρS),B正确;一滴油酸酒精溶液中纯油酸的摩尔数为eq \f(\(\s\up7(mη),\s\d5()),nM),一滴油酸酒精溶液中所含油酸分子个数为eq \f(\(\s\up7(mη),\s\d5()),nM)NA,C正确;在坐标纸上数油膜轮廓内格子数时,大于或等于半格的算一格,小于半格的不计,用总格子数乘以1 cm2作为油膜的面积,D正确。
      3.解析:(1)纯油酸浓度太大且不溶于水,直接滴一滴油酸不能形成单分子油膜,故A错误;为了便于观察油酸在水面扩散的面积,所以在水面均匀撒上痱子粉,故B正确;为了定量测出油酸扩散面积,用带方格的玻璃板盖到浅盘上画出油膜轮廓,故C正确。
      (2)酒精溶于水,油酸酒精溶液滴到水中,在酒精的作用下形成单分子油膜,随后酒精挥发油膜的面积又缩小,故选C。
      (3)最理想的情况是痱子粉很薄,容易被油酸酒精溶液冲开,形成近似圆形的轮廓,故选C。
      答案:(1)A (2)C (3)C
      4.解析:(1)这种估测方法是将每个分子视为球体模型,让油酸尽可能地在水面上散开,则形成的油膜可视为单分子油膜,这层油膜的厚度可视为油酸分子的直径。
      (2)油膜的面积可从玻璃板上描出的油膜轮廓范围内的小正方形方格个数得到,所围的方格中,面积超过一半的按一个算,小于一半的舍去,题图中共有58个方格,故油膜面积为S=58×20 mm×20 mm=23 200 mm2
      每滴油酸酒精溶液中含有纯油酸的体积是
      V=eq \f(1,50)×eq \f(6,1×104) mL=1.2×10-5 mL
      油酸分子的直径
      d=eq \f(V,S)=eq \f(1.2×10-5×10-6,23 200×10-6) m≈5×10-10 m。
      答案:(1)球体 单分子 直径 (2)23 200 1.2×10-5 5×10-10
      5.解析:(1)由题图甲可知,油膜的面积S=64×2 cm×2 cm=256 cm2,2滴油酸酒精溶液中含有纯油酸的体积V=2×eq \f(1,100)×eq \f(0.25,250) mL=2×10-5 mL,则油酸分子的直径d=eq \f(V,S)≈8×10-10 m。
      (2)实验测得的油酸分子直径偏大,根据d=eq \f(V,S)可知,可能是实验测得的V偏大或S偏小。水面上爽身粉撒得过多,油膜没有充分展开,则测量的油膜面积S偏小,导致计算结果偏大,故A正确;若勾画油膜形状时面积圈大了,则测量的油膜面积S偏大,会导致计算结果偏小,故B错误;计算1滴油酸酒精溶液的体积时,1 mL溶液的滴数多计了几滴,则计算时所用体积数值偏小,会导致计算结果偏小,故C错误;在滴入量筒之前,配制好的油酸酒精溶液在空气中搁置了较长时间,酒精挥发使溶液的浓度变大,则1滴油酸酒精溶液中所含纯油酸的体积变大,会导致计算结果偏小,故D错误。
      (3)48个铁原子组成一个圆周,圆周的周长等于48个铁原子直径之和,则铁原子的直径d=eq \f(l,n)=eq \f(πd,n)≈9.4×10-10 m。
      答案:(1)256 8×10-10 (2)A (3)9.4×10-10

      相关学案

      高中物理人教版 (2019)选择性必修 第三册实验:用油膜法估测油酸分子的大小学案:

      这是一份高中物理人教版 (2019)选择性必修 第三册实验:用油膜法估测油酸分子的大小学案,共8页。学案主要包含了实验装置,实验原理等内容,欢迎下载使用。

      人教版 (2019)2 实验:用油膜法估测油酸分子的大小学案设计:

      这是一份人教版 (2019)2 实验:用油膜法估测油酸分子的大小学案设计,共11页。

      人教版 (2019)选择性必修 第三册2 实验:用油膜法估测油酸分子的大小学案:

      这是一份人教版 (2019)选择性必修 第三册2 实验:用油膜法估测油酸分子的大小学案,共7页。学案主要包含了实验思路,估算分子大小和数目,用“估算法”处理实际问题等内容,欢迎下载使用。

      资料下载及使用帮助
      版权申诉
      • 1.电子资料成功下载后不支持退换,如发现资料有内容错误问题请联系客服,如若属实,我们会补偿您的损失
      • 2.压缩包下载后请先用软件解压,再使用对应软件打开;软件版本较低时请及时更新
      • 3.资料下载成功后可在60天以内免费重复下载
      版权申诉
      若您为此资料的原创作者,认为该资料内容侵犯了您的知识产权,请扫码添加我们的相关工作人员,我们尽可能的保护您的合法权益。
      入驻教习网,可获得资源免费推广曝光,还可获得多重现金奖励,申请 精品资源制作, 工作室入驻。
      版权申诉二维码
      高中物理人教版 (2019)选择性必修 第三册电子课本

      2 实验:用油膜法估测油酸分子的大小

      版本: 人教版 (2019)

      年级: 选择性必修 第三册

      切换课文
      • 课件
      • 教案
      • 试卷
      • 学案
      • 更多
      欢迎来到教习网
      • 900万优选资源,让备课更轻松
      • 600万优选试题,支持自由组卷
      • 高质量可编辑,日均更新2000+
      • 百万教师选择,专业更值得信赖
      微信扫码注册
      手机号注册
      手机号码

      手机号格式错误

      手机验证码 获取验证码 获取验证码

      手机验证码已经成功发送,5分钟内有效

      设置密码

      6-20个字符,数字、字母或符号

      注册即视为同意教习网「注册协议」「隐私条款」
      QQ注册
      手机号注册
      微信注册

      注册成功

      返回
      顶部
      学业水平 高考一轮 高考二轮 高考真题 精选专题 初中月考 教师福利
      添加客服微信 获取1对1服务
      微信扫描添加客服
      Baidu
      map