陕西省2025-2026学年七年级上学期第一次月考卷历史试题(解析版)
展开
这是一份陕西省2025-2026学年七年级上学期第一次月考卷历史试题(解析版),共8页。试卷主要包含了本试卷分为第一部分等内容,欢迎下载使用。
1.本试卷分为第一部分(选择题)和第二部分(非选择题)。全卷共6页,总分60分。考试时间60分钟。
2.领到试卷和答题卡后,请用0.5毫米黑色墨水签字笔,分别在试卷和答题卡上填写姓名和准考证号,同时用2B铅笔在答题卡上填涂对应的试卷类型信息点(A或B)。
3.请在答题卡上各题的指定区域内作答,否则作答无效。
4.考试结束,本试卷和答题卡一并交回。
第一部分(选择题共24分)
一、选择题(本部分共12道试题,每题2分,计24分。每道题只有一个选项符合题意)
1. “北京猿人打片方法以砸击法为主,锤击法常见,还有磁砧法。石器的主要类型有刮削器、尖状器、石锤、雕刻器、砍砸器、球形器、石锥、石砧等。”材料表明北京人( )
A.结成了群体生活在一起B.使用石器进行农业生产
C.掌握了钻孔和磨制技术D.制作石器技术比较成熟
【答案】D
【解析】根据材料中“北京猿人打片方法以砸击法为主,锤击法常见,还有磁砧法。石器的主要类型有刮削器、尖状器、石锤、雕刻器、砍砸器、球形器、石锥、石砧等。”等关键信息可知,北京人制作工具的方法成熟,类型丰富。故选D。
2. 中华远古先民积累的农耕智慧为人类文明的发展作出了重大贡献。下面是一套出土于河南裴李岗文化遗址中新石器时代的生产工具,其用途从耕地到收割再到脱壳,可以印证( )
A.社会出现了贫富分化B.原始农业生产呈现出较完整的流程
C.手工业技术水平高超D.黄河流域的水利灌溉系统相对发达
【答案】B
【解析】根据题干图片中“石铲(耕地)”、“石镰(收割谷物)”、“石磨盘和石磨棒(给谷物脱壳)”等关键信息可知,图片中生产工具覆盖了农业生产活动过程中“耕种→收割→加工”等环节,印证原始农业生产呈现较完整的流程。故选B。
3. 考古发现是了解原始社会的重要依据。下列出土文物从功能上可以共同印证我国( )
A.文明遗址分布广泛B.审美意识开始萌芽
C.制陶工艺日趋成熟D.音乐文化源远流长
【答案】D
【解析】据图片中“骨笛、陶埙、陶鼓”并结合所学可知,图片所显示物品分别出土于不同时期和地点的遗址,但都属于乐器,这说明音乐文化源远流长。故选D。
4. 在良渚古城遗址的贵族墓葬中,考古学家发现了大量的精美玉器,如玉琮、玉钺等;在陶寺古城遗址、牛河梁遗址的墓葬中,也有与之造型相似的玉器。此现象说明( )
A. 大型水利设施出现B. 原始畜牧业有较大发展
C. 远古传说并不可信D. 早期中华文明交流融合
【答案】D
【解析】根据题干材料中“在良渚古城遗址的贵族墓葬中,考古学家发现了大量的精美玉器,……在陶寺古城遗址、牛河梁遗址的墓葬中,也有与之造型相似的玉器”等关键信息可知,早期中华文明具有多元一体的特征。故选D。
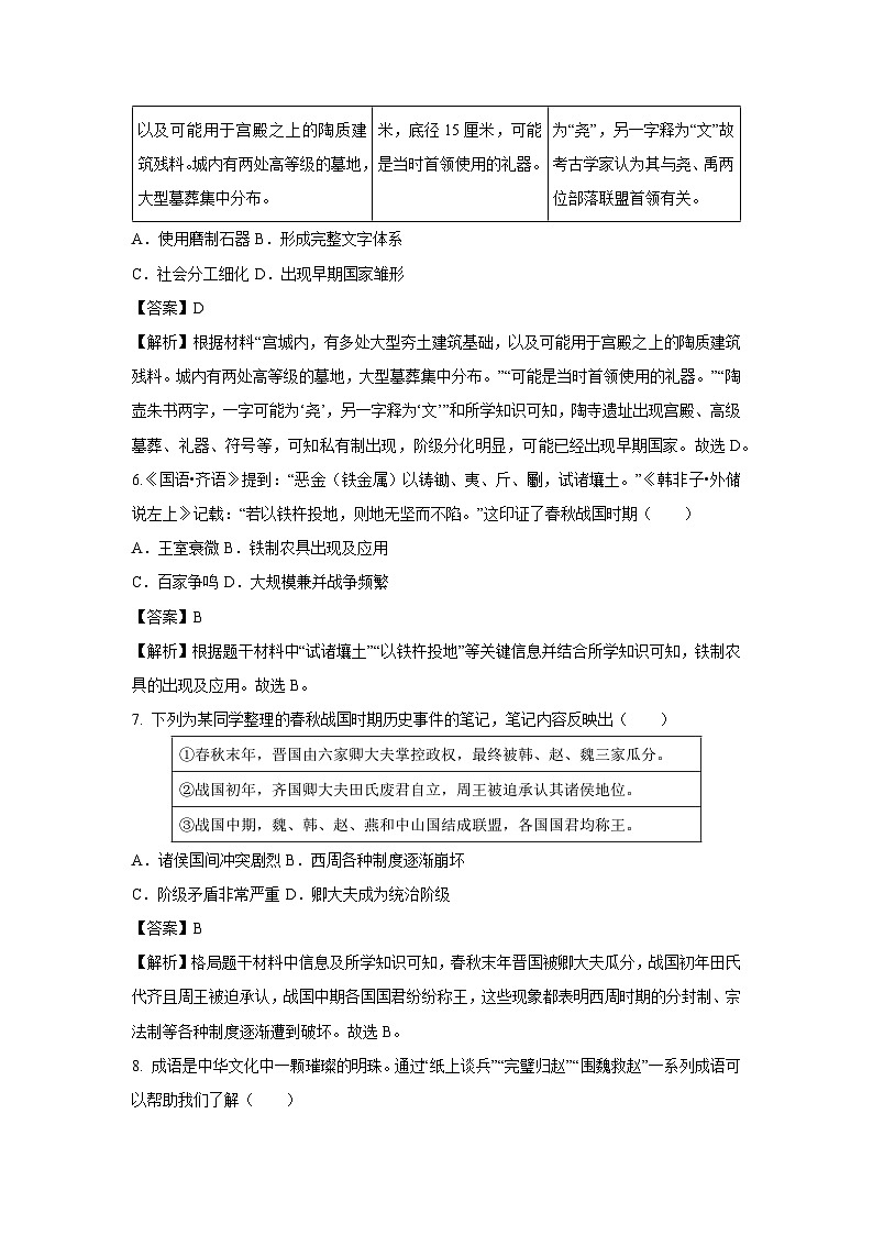
5. 李华同学整理了位于山西襄汾的陶寺都城遗址的一些遗存图片及介绍(如下),据此可以推测这一地区( )
A.使用磨制石器B.形成完整文字体系
C.社会分工细化D.出现早期国家雏形
【答案】D
【解析】根据材料“宫城内,有多处大型夯土建筑基础,以及可能用于宫殿之上的陶质建筑残料。城内有两处高等级的墓地,大型墓葬集中分布。”“可能是当时首领使用的礼器。”“陶壶朱书两字,一字可能为‘尧’,另一字释为‘文’”和所学知识可知,陶寺遗址出现宫殿、高级墓葬、礼器、符号等,可知私有制出现,阶级分化明显,可能已经出现早期国家。故选D。
6.《国语•齐语》提到:“恶金(铁金属)以铸锄、夷、斤、劚,试诸壤土。”《韩非子•外储说左上》记载:“若以铁杵投地,则地无坚而不陷。”这印证了春秋战国时期( )
A.王室衰微B.铁制农具出现及应用
C.百家争鸣D.大规模兼并战争频繁
【答案】B
【解析】根据题干材料中“试诸壤土”“以铁杵投地”等关键信息并结合所学知识可知,铁制农具的出现及应用。故选B。
7. 下列为某同学整理的春秋战国时期历史事件的笔记,笔记内容反映出( )
A.诸侯国间冲突剧烈B.西周各种制度逐渐崩坏
C.阶级矛盾非常严重D.卿大夫成为统治阶级
【答案】B
【解析】格局题干材料中信息及所学知识可知,春秋末年晋国被卿大夫瓜分,战国初年田氏代齐且周王被迫承认,战国中期各国国君纷纷称王,这些现象都表明西周时期的分封制、宗法制等各种制度逐渐遭到破坏。故选B。
8. 成语是中华文化中一颗璀璨的明珠。通过“纸上谈兵”“完璧归赵”“围魏救赵”一系列成语可以帮助我们了解( )
A.夏商西周王朝的更替 B.春秋时期的争霸战争
C.战国时期的兼并战争 D.百家争鸣文化的繁荣
【答案】C
【解析】依据所学知识可知,“纸上谈兵”讲的是战国时期赵国名将赵奢的儿子赵括,只会空谈兵法而没有实战经验,导致长平之战惨败。“完璧归赵”讲的是战国时期蔺相如机智地将和氏璧完好地从秦国带回赵国。“围魏救赵”讲的是战国时期齐国孙膑通过围攻魏国都城来解救赵国。三个成语反映的是战国时期的兼并战争。故选C。
9. 都江堰的设计实际上应用了水流动力学原理(如图)进行排沙泄洪,分沙比例可以高达70%。由此可见,都江堰( )
A.巩固了西周对国家的统治B.应用了近代科学理论成果
C.实现了对自然的完全征服D.体现人民改造自然的智慧
【答案】D
【解析】根据题干图示以及表格“都江堰的设计实际上应用了水流动力学原理(如图)进行排沙泄洪,分沙比例可以高达70%”等关键信息可知,李冰修建都江堰便是极具创新之举。面对成都平原的水患与灌溉难题,他打破常规,巧妙利用地形与水流规律,应用了水流动力学原理进行排沙泄洪,分沙比例可以高达70%,设计出鱼嘴、飞沙堰、宝瓶口等水利工程,发挥出防洪、灌溉、水运等多方面的作用,使成都平原成为沃野,推动当地农业蓬勃发展。体现了人民改造自然的智慧。故选D。
10. 学者冯天瑜曾指出:中华传统文化在春秋战国时期表现为“以民本思潮和专制主义为两翼的百家争鸣的私学文化”。以下学派分别最能体现“民本思潮”和“专制主义”的是( )
A.儒家、法家B.墨家、道家C.名家、杂家D.兵家、农家
【答案】A
【解析】根据题干材料中“以民本思潮和专制主义为两翼的百家争鸣的私学文化”等关键信息及所学知识可知,儒家孔子的核心思想是“仁”,主张统治者以德治国;法家主张建立专制主义的中央集权国家,实行法制。故选A。
11. “鲁国的天文学家在对天象的观测中,观测到37次日食,其中33次已经被证明是可靠的。现在世人通称的哈雷彗星,早在公元前613年就被载入鲁国的史书《春秋》中,这是世界上关于哈雷彗星最早的记录。”材料表明( )
A.鲁国国君重视天文学研究 B.我国先秦时期科技成就斐然
C.天文学与古代农业关系密切 D.我国是最早进行天象观测的国家
【答案】B
【解析】材料仅提及鲁国天文学家对天象的观测记录,并未体现鲁国国君重视文学研究,天文学观测记录不能等同于文学研究,A错误。材料中鲁国天文学家对日食的观测有较高可靠性,且早在公元前613年就有关于哈雷彗星的最早记录。这表明在先秦时期(鲁国属于先秦时期的诸侯国),我国在天文学方面取得了显著成就,B正确。材料中没有任何信息表明天文学与古代农业的关系,C错误。材料仅表明我国有世界上关于哈雷彗星最早的记录,但不能就此得出我国是最早进行天象观测的国家,表述过于绝对,D错误。故选B。
12. 如图为甲骨文“春”“夏”“秋”“冬”四字。这些文字表明( )
A.甲骨文的内容主要是农业生产B.商朝时期原始农业开始兴起
C.农业生产是商朝重要经济活动D.有文字可考的历史从商开始
【答案】C
【解析】根据题干材料图片中甲骨文的“春”“夏”“秋”“冬”四字的“寓意”可知,商朝时期已有了四季之分,甲骨文记载了春夏秋冬四季农业生产劳动的不同情况,反映出农业生产是商朝重要经济活动。故选C。
第二部分(非选择题共36分)
二、非选择题(共3道试题,计36分)
13.在古老的中华大地上,中国人民在艰苦的环境中,用勤劳和智慧创造了灿烂的中华文明。阅读材料,回答问题。
【工具说进步】
【食物话变迁】
【住房见发展】
材料 上古穴居而野处,后世圣人易之以宫室,上栋下宇,以待风雨。
——《易经》
请回答:
(1)请说出它们分别是哪两个原始居民使用的生产工具,这些生产工具分别是采用什么方法制作的。(4分)
(2)请各举出一例以种植水稻和粟为主要农作物的原始居民。(4分)
(3)稻种和粟种的大量出土说明了什么?(2分)
(4)概括以上材料,指出远古居民实现定居的根本原因是什么?(2分)
【答案】(1)图一是北京人(1分),制作方法:打制;(1分)图二是河姆渡原始居民(1分),制作方法:磨制(1分)。
(2)原始居民:河姆渡原始居民(2分)和半坡原始居民(2分)。
(3)说明:我国半坡和河姆渡的原始居民已经出现了原始的农耕生活。(2分)
(4)根本原因:社会生产力的发展。(2分)
14. 阅读材料,完成下列要求。
材料一 大道之行也,天下为公,选贤与能,讲信修睦……是谓大同。今大道既隐,天下为家。各亲其亲,各子其子,货力为己……是谓小康。
——《礼记•礼运》
材料二 为了进行有效的统治,西周实行分封制,分封制规定,诸侯必须服从周天子的命令,诸侯有为周天子镇守疆土、随从作战、缴纳贡赋和朝觐述职的义务。同时,诸侯在自己的封疆内,又对卿大夫实行再分封。卿大夫再将土地和人民分赐给士。卿大夫和士也要向上一级承担作战等义务。这样层层分封下去,形成了贵族统治阶层内部的森严等级。
——2022版《课程标准解析与教学指导》
材料三
请回答:
(1)根据材料一并结合所学知识,指出禅让制对当今社会有什么积极意义。(4分)并结合所学知识,指出材料一中所说的“小康”是从哪一朝代开始的?(2分)
(2)根据材料二,指出诸侯对周天子要承担的义务(4分)。根据材料二并结合所学知识,分析西周分封制的特点。(2分)
(3)根据材料三并结合所学知识,概括夏商西周亡国的共同原因。并谈谈你从夏商西周的灭亡中得到了什么重要启示。(2分)
【答案】
(1)积极意义:用人要发扬民主,重视贤人;做事要持之以恒,应通过民主的方式选举干部;要以天下为己任,选拔人才应以德才兼备为标准(任答一条得2分,共4分。其他答案言之有理也可酌情得分)。朝代:夏朝(2分)。
(2)义务:服从周天子的命令;镇守疆土;随从作战;缴纳贡赋;入朝觐见并向其述职(任答一条得2分,共4分。)。特点:层层分封,等级森严(2分)。
(3)原因:末代国王统治残暴;社会矛盾逐渐尖锐;政治日趋腐败(任答一条得2分,共2分。其他答案言之有理也可酌情得分)。启示:治理国家应该首先施行德政,以民为本关爱百姓(任答一条得2分,共2分。其他答案言之有理也可酌情得分)。
15. 春秋时期老子、孔子思想对后世产生深远的影响。战国时期,诸子百家纷纷涌现,学术思想领域非常活跃,形成了不同的学派。他们提出各种政治主张,希望用自己的学说解决社会问题。阅读下列材料,回答问题。
请回答:
(1)请补充完整表格中①②③相应位置思想家的政治主张。(6分)
(2)根据以上材料,概括一个观点,并以其中两到三位思想家的主张证明你的观点。(6分)
【答案】(1)无为而治(2分) 为政以德(2分) 依法治国(2分)
(2)略
宫墙
彩绘龙纹陶盘
朱书符号陶壶
宫城内,有多处大型夯土建筑基础,以及可能用于宫殿之上的陶质建筑残料。城内有两处高等级的墓地,大型墓葬集中分布。
通高9厘米,口径37厘米,底径15厘米,可能是当时首领使用的礼器。
陶壶朱书两字,一字可能释为“尧”,另一字释为“文”故考古学家认为其与尧、禹两位部落联盟首领有关。
①春秋末年,晋国由六家卿大夫掌控政权,最终被韩、赵、魏三家瓜分。
②战国初年,齐国卿大夫田氏废君自立,周王被迫承认其诸侯地位。
③战国中期,魏、韩、赵、燕和中山国结成联盟,各国国君均称王。
学派
代表人物
主要主张
道家
老子
思想核心是“道”,主张“ ① ”。
庄子
强调顺应自然和民心。
儒家
孔子
核心思想是“仁”,提倡“ ② ”。
孟子
主张实行“仁政”,提出“民贵君轻”的思想。
荀子
主张实行“礼治”,明确尊卑等级。
墨家
墨子
主张“兼爱”、“非攻”,提出选贤能的人治理国家,提倡节俭。
法家
韩非子
强调“ ③ ”,建立中央集权专制统治。
商鞅
强调变法图强,主张以法治国,重视农、战。
兵家
孙武
著有《孙子兵法》一书,奠定了我国古代军事理论的基础。
相关试卷
这是一份安徽省2025-2026学年七年级上学期第一次月考卷历史试题(解析版),共9页。试卷主要包含了 如图所示的内容可以用于研究等内容,欢迎下载使用。
这是一份重庆市2025-2026学年七年级上学期第一次月考卷历史试题(解析版),共10页。试卷主要包含了测试范围,陶寺遗址的考古成就,近年来,考古学家发现等内容,欢迎下载使用。
这是一份上海市2025-2026学年七年级上学期第一次月考卷历史试题(解析版),共5页。试卷主要包含了测试范围,难度系数等内容,欢迎下载使用。
相关试卷 更多
- 1.电子资料成功下载后不支持退换,如发现资料有内容错误问题请联系客服,如若属实,我们会补偿您的损失
- 2.压缩包下载后请先用软件解压,再使用对应软件打开;软件版本较低时请及时更新
- 3.资料下载成功后可在60天以内免费重复下载
免费领取教师福利

