搜索
      上传资料 赚现金

      江西省上饶市2024-2025学年高二下学期期末教学质量检测生物试卷(解析版)

      • 993.4 KB
      • 2025-09-04 23:50:30
      • 54
      • 0
      •  
      加入资料篮
      立即下载
      江西省上饶市2024-2025学年高二下学期期末教学质量检测生物试卷(解析版)第1页
      1/21
      江西省上饶市2024-2025学年高二下学期期末教学质量检测生物试卷(解析版)第2页
      2/21
      江西省上饶市2024-2025学年高二下学期期末教学质量检测生物试卷(解析版)第3页
      3/21
      还剩18页未读, 继续阅读

      江西省上饶市2024-2025学年高二下学期期末教学质量检测生物试卷(解析版)

      展开

      这是一份江西省上饶市2024-2025学年高二下学期期末教学质量检测生物试卷(解析版),共21页。试卷主要包含了单项选择题,多项选择题,非选择题等内容,欢迎下载使用。
      1. 冬季鄱阳湖开阔的沼泽、湖泊等自然环境里栖息着国家一级保护动物————东方白鹳,有“鸟中国宝”之称,其警觉性高,通常会回避人类活动场地。下列说法正确的是( )
      A. 东方白鹳的性别比例直接影响其出生率和死亡率
      B. 东方白鹳的种群密度能反映种群数量的变化趋势
      C. 采集东方白鹳的声音和粪便都可以作为种群数量监测的依据
      D. 用标记重捕法调查东方白鹳的种群密度得出的结果可能偏小
      【答案】C
      【分析】种群的数量特征包括种群密度、生率和死亡率、迁入率和迁出率、年龄结构和性别比例,其中种群密度是最基本的数量特征,出生率和死亡率、迁入率和迁出率决定种群密度的大小,性别比例直接影响种群的出生率,年龄结构预测种群密度变化。
      【详解】A、性别比例通过影响出生率间接影响种群数量,但不会直接影响死亡率,A错误;
      B、种群数量的变化趋势由年龄结构决定,而非种群密度,B错误;
      C、声音和粪便可作为间接依据(如个体识别或痕迹统计)进行种群数量监测,C正确;
      D、标记重捕法中,若标记个体更警觉导致重捕率降低,计算结果会偏大而非偏小,D错误。
      故选C。
      2. 我国古书有“旱极而蝗”的记载,这是因为干旱裸露的荒地是蝗虫最佳的产卵和孵化场所,而阴湿多雨雪的环境易使蝗虫患流行性疾病,还能直接杀灭蝗虫卵。下列叙述错误的是( )
      A. 从记载可知气候干旱是蝗虫种群爆发式增长的主要原因
      B. 引入天敌是通过生物因素降低蝗虫种群数量,防治蝗灾
      C. 阴湿多雨雪的环境,蝗虫种群的出生率降低,死亡率升高
      D. 天敌属于密度制约因素,流行性疾病属于非密度制约因素
      【答案】D
      【分析】种群的特征:
      (1)数量特征(核心问题):①种群密度:种群最基本的数量特征;②出生率和死亡率、迁入率和迁出率:决定种群数量变化的主要因素;③年龄结构和性别比例:预测种群数量变化的主要依据(一般根据年龄结构)。
      (2)空间特征:指组成种群的个体,在其生活空间中的位置状态或布局。
      【详解】A、干旱条件下,环境中水分较少,有利于蝗虫生存,此时蝗虫种群的K值较大,使蝗虫种群数量较大,导致“旱极而蝗”的现象产生,即气候干旱是蝗虫种群爆发式增长的主要原因,A正确;
      B、引入天敌是通过生物因素降低蝗虫种群数量的措施,属于生物防治,B正确;
      C、阴湿多雨的环境易使蝗虫患流行性疾病,使蝗虫种群的死亡率升高,雨雪还能直接杀灭蝗虫卵,使蝗虫种群的出生率降低,C正确;
      D、流行性疾病对蝗虫种群数量的作用强度与种群密度相关,种群密度越大,死亡率越大,故流行性疾病属于密度制约因素,天敌也属于密度制约因素,D错误。
      故选D。
      3. 不同群落的外貌特征存在明显的差异,群落内部生物对环境具有适应性特征。下列叙述错误的是( )
      A. 草原生物群落中,动物大多都具有挖洞和快速奔跑的特点
      B. 在热带雨林中,林下几乎都是散射光,阳生植物分布较广
      C. 荒漠中的生物仙人掌在夜间吸收CO2有助于减少水分散失
      D. 根据群落的外貌和物种组成的差异,可以将陆地群落分类
      【答案】B
      【分析】根据群落的外貌和物种组成等方面的差异,可以将陆地生物群落大致分为荒漠、草原、森林等类型:
      (1)荒漠生物群落:分布在极度干旱区,这里年降水量稀少且分布不均匀,荒漠里物种少,群落结构非常简单,荒漠中的生物具有耐旱的特性;
      (2)草原生物群落:草原主要分布在半干旱地区、不同年份或季节雨量不均匀的地区。草原上动植物的种类较少,群落结构相对简单;
      (3)森林生物群落:森林分布在湿润或较湿润的地区,群落结构非常复杂且相对稳定。
      【详解】A、草原群落中降水较少,动物为适应环境,多具有挖洞或快速奔跑的特点(如啮齿类、有蹄类),A正确;
      B、热带雨林林冠层茂密,导致林下光照较弱,主要分布的是阴生植物,而非阳生植物,B错误;
      C、荒漠中的仙人掌在夜间吸收CO2,白天关闭气孔(无需依靠气孔吸收二氧化碳),有助于减少水分散失,C正确;
      D、根据群落的外貌和物种组成等方面的差异,可以将陆地生物群落大致分为荒漠、草原、森林等类型,D正确。
      故选B。
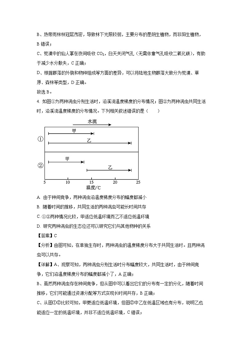
      4. 如图①为两种涡虫分别生活时,沿溪流温度梯度的分布情况;图②为两种涡虫共同生活时,沿溪流温度梯度的分布情况。下列相关叙述错误的是( )
      A. 由于种间竞争,两种涡虫沿温度梯度分布的幅度都减小
      B. 随着时间的推移,共同生活的两种涡虫可能长时间共存
      C. ①②两种情况比较,甲适应低温环境而乙不适应低温环境
      D. 研究两种涡虫的生态位还可以研究它们与其他物种的关系
      【答案】C
      【分析】由图可知,在单独生存时,两种涡虫的温度梯度分布大于共同生活时。且两种涡虫可以共存。
      【详解】A、观察可知,两种涡虫分别生活时分布幅度较大,共同生活时,由于种间竞争,它们沿温度梯度分布的幅度都减小了,A正确;
      B、虽然两种涡虫存在种间竞争,但从图中可以看出它们的分布有一定的分化,随着时间推移,它们可能通过资源分配等方式实现长时间共存,B正确;
      C、从图①②比较可知,甲更适应低温环境,但图②中乙在低温区域也有分布,说明乙也能适应一定的低温环境,并非不适应低温环境,C错误;
      D、生态位是指一个物种在群落中的地位或作用,包括所处的空间位置、占用资源情况以及与其他物种的关系等,研究两种涡虫的生态位还可以研究它们与其他物种的关系,D正确。
      故选C。
      5. 上饶地区以常绿阔叶林为主,生物种类丰富,存在食物链“香樟→天牛幼虫→灰喜鹊”。根据能量流动特点可知灰喜鹊同化的能量远少于香樟所同化的能量。下列最能解释这一现象的是( )
      A. 能量在传递过程中以热能形式散失,无法循环利用
      B. 分解者分解动植物遗体释放的能量被香樟重新吸收
      C. 在该生态系统中灰喜鹊的数量远少于香樟的数量
      D. 灰喜鹊捕食天牛幼虫的效率会随着种群数量的变化而变化
      【答案】A
      【分析】(1)某一营养级的摄入量=粪便量+同化量,其中粪便中的能量是该营养级未同化的能量。(2)某一营养级(最高营养级除外)能量的去向:自身呼吸作用消耗;流向下一个营养级;被分解者利用;未被利用。
      【详解】A、能量在传递过程中以热能形式散失,无法循环利用,因此食物链“香樟→天牛幼虫→灰喜鹊”中灰喜鹊同化的能量远少于香樟所同化的能量,A正确;
      B、分解者分解动植物遗体释放的能量转变为ATP的化学能和热能,不能被香樟重新吸收,B错误;
      C、灰喜鹊是消费者,香樟是生产者,在该生态系统中灰喜鹊的数量不一定少于香樟的数量,C错误;
      D、灰喜鹊捕食天牛幼虫,两者数量成周期性波动,但不能解释灰喜鹊同化的能量远少于香樟所同化的能量,D错误。
      故选A。
      6. 随着全球经济快速发展,温室效应加剧与生态足迹扩大引发广泛关注。下列关于温室效应与生态足迹关系的分析,正确的是( )
      A. 开车出行会增大生态足迹的原因不包括汽车对道路、停车场的直接占用面积
      B. 人均生态足迹大小与温室效应强度呈正相关,控制人口数量就能完全遏制温室效应
      C. 人均生态足迹增长,能源消耗增加,呼吸作用释放的CO2是导致温室效应加剧的主因
      D. 积极实现碳达峰以及碳中和,会有利于全球减缓生态足迹扩大和控制温室气体排放
      【答案】D
      【分析】(1)碳中和是指通过某些形式抵消自身产生的二氧化碳或温室气体排放量,实现正负抵消,达到相对“零排放”。
      (2)碳在无机环境和生物群落之间是以二氧化碳形式进行循环的。碳在生物群落中,以含碳有机物形式存在。大气中的碳主要通过植物光合作用进入生物群落。生物群落中的碳通过动植物的呼吸作用、微生物的分解作用、化石燃料的燃烧等方式可以回到大气中。
      【详解】A、开车出行会增大生态足迹的原因包括汽车对道路、停车场的直接占用面积,A错误;
      B、导致温室效应的直接原因是化石燃料的燃烧以及水泥的生产等,而不是人口的增加,B错误;
      C、化石燃料的燃烧以及水泥的生产等2是导致温室效应加剧的主因,不是人均生态足迹增长,能源消耗增加主要导致的,C错误;
      D、积极实现碳达峰以及碳中和,制定相应的法律和法规会有利于全球减缓生态足迹扩大和控制温室气体的排放,D正确。
      故选D。
      7. 生物兴趣小组尝试利用水果发酵制作果酒和果醋,实验流程是新鲜苹果处理→果汁装瓶→接种酵母→密封发酵(阶段1)→开盖并用纱布覆盖瓶口→继续发酵(阶段2)。最后测定发酵液的酒精含量和醋酸含量,结果如下表:
      根据实验流程和结果,下列分析正确的是( )
      A. 阶段1密封的目的是促进酵母菌无氧呼吸快速增殖,从而增加酒精产量
      B. 阶段2醋酸含量上升是由于醋酸菌发挥作用,温度应控制在18~25℃
      C. 阶段2酒精含量下降的原因可能是醋酸菌利用酒精作为碳源,同时部分酒精挥发
      D. 阶段1酒精发酵后期,由于酒精积累酵母菌细胞呼吸速率持续上升
      【答案】C
      【分析】(1)果酒的制作离不开酵母菌,酵母菌是兼性厌氧型生物,在有氧条件下,酵母菌进行有氧呼吸,大量繁殖,在无氧条件下,酵母菌进行酒精发酵。温度是酵母菌生长和发酵的重要条件,20℃左右,酒精发酵时,一般将温度控制在18~25℃,在葡萄酒自然发酵过程当中,其主要作用的是附着在葡萄皮上的野生酵母菌。
      (2)醋酸菌是一种好氧细菌,只有当氧气充足时,才能进行旺盛的生理活动。醋酸菌对氧气的含量特别敏感,当进行深层发酵时,即使只是短时间中断通入氧气,也会引起醋酸菌死亡。当氧气、糖源都充足时,醋酸菌将葡萄汁中的糖分解成醋酸;当缺少糖源时,醋酸菌将乙醇变为乙醛,再将乙醛变为醋酸。醋酸菌的最适生长温度为30~35℃。
      【详解】A、酵母菌通过有氧呼吸快速繁殖,通过无氧呼吸产生酒精,因此阶段1密封的目的是促进酵母菌无氧呼吸增加酒精产量,A错误;
      B、阶段2醋酸含量上升是由于醋酸菌发挥作用,醋酸菌的最适生长温度为30~35℃,B错误;
      C、阶段2酒精含量下降的原因可能是醋酸菌利用酒精作为碳源,醋酸菌呼吸类型为有氧呼吸,通气时部分酒精会挥发,C正确;
      D、阶段1酒精发酵后期,由于酒精积累导致酵母菌细胞呼吸速率下降,D错误。
      故选C。
      8. 以下关于无菌技术和纯培养技术的操作,正确的是( )
      A. 平板划线法和稀释涂布平板法都能对微生物进行分离纯化和计数
      B. 对涂布器进行灭菌时,先酒精浸泡,然后火焰灼烧,待冷却再蘸取菌液
      C. 用稀释涂布平板法分离大肠杆菌时,统计的菌落数往往比实际活菌数高
      D. 倒平板时,培养基溅到皿盖上,应立即用镊子夹取无菌棉球擦拭干净后继续使用
      【答案】B
      【分析】筛选或分类微生物时需要使用固体培养基进行平板划线法或稀释涂布平板法接种,其中稀释涂布平板法还可以用来进行微生物的计数。
      【详解】A、平板划线法可以对微生物进行分离和纯化,但不能进行计数,A错误;
      B、对涂布器进行灭菌时,先酒精浸泡,然后在酒精灯火焰上灼烧,待冷却再蘸取菌液,B正确;
      C、用稀释涂布平板法分离大肠杆菌时,统计的菌落数往往比实际活菌数少,原因是两个或多个细菌生长形成一个菌落,C错误;
      D、倒平板时,培养基溅到皿盖上,应该重新制作一个新的平板,D错误。
      故选B。
      9. 研究发现,在失重条件下,心肌细胞培养96h后凋亡率显著增加。为探究其机制,科学家检测了模拟失重条件下培养96h的心肌细胞中相关基因的表达情况,结果如图所示。下列说法正确的是( )
      A. 动物细胞进行体外培养时,大多数种类细胞是悬浮在培养液中生长增殖的
      B. 在进行心肌细胞培养时,添加5%的CO2是使培养液的pH维持在小于7的范围内
      C. 将心肌细胞所需营养物质按种类和所需量严格配置而成的合成培养基,不需要添加血清等一些天然成分
      D. 据图推测c-Myc基因和CATA-4基因相对表达量的变化与失重条件下心肌细胞凋亡率增加密切相关
      【答案】D
      【分析】动物细胞培养是指从动物体中取出相关的组织,将它分散成单个细胞,然后在适宜的条件下,让这些细胞生长和增殖的技术。
      【详解】A、动物细胞进行体外培养时,大多数种类细胞是贴壁生长的,A错误;
      B、动物细胞培养是须将它们置于含有95%的空气和5%的CO2混合气体的,其中二氧化碳的作用是维持培养液的pH,通常在7.2~7.4,B错误;
      C、由于人们对细胞所需营养物质尚未全部研究清楚,因此在使用合成培养基时,通常需要加入血清等一些天然成分,C错误;
      D、在失重条件下,心肌细胞培养96h后凋亡率显著增加,据图可知c~myc基因和CAT A-4基因相对表达量在失重条件下发生明显变化,可推测c~myc基因和CAT A-4基因相对表达量的变化与失重条件下心肌细胞凋亡率增加密切相关,D正确。
      故选D。
      10. 下列关于植物组织培养关键步骤及实验操作的叙述,正确的是( )
      A. 移栽时,将生根的幼苗直接移栽到土壤中,浇透水后放置在阳光充足处
      B. 将愈伤组织转接到分化培养基上培养,需在光照条件下才能诱导生根和生芽
      C. 外植体消毒时,先用酒精处理30s,立即取出后用次氯酸钠溶液处理30min
      D. 植物组织培养的关键步骤依次为:制备MS固体培养基→外植体消毒→接种→培养→移栽→栽培,其中接种时要将外植体完全插入培养基内部
      【答案】B
      【分析】植物组织培养技术是指将离体的植物器官、组织或细胞等,人工配制的培养基上,给予适当的培养条件,诱导其生成完整植株的技术。
      【详解】A、移栽生根幼苗时,需先进行炼苗处理(如逐渐降低湿度、增强光照),使其适应外界环境。直接移栽到阳光充足处会导致蒸腾作用过强,幼苗失水死亡。A错误;
      B、愈伤组织转接至分化培养基后,光照可诱导细胞分化出芽(光促进叶绿体形成及芽的分化),而根的分化主要由生长素浓度调控,但再分化阶段通常需要光照条件,B正确;
      C、外植体消毒正确步骤为:酒精浸泡30s→无菌水冲洗→次氯酸钠浸泡30min→无菌水冲洗,C错误;
      D、植物组织培养步骤应为:制备培养基→灭菌→外植体消毒→接种→培养→移栽,接种时应将外植体部分插入培养基(保证氧气供应),而非完全插入,D错误。
      故选B。
      11. 科学家通过蛋白质工程技术对来自植物中的β-淀粉酶进行改造,使大肠杆菌中表达出耐高温的β-淀粉酶,该酶第476位氨基酸由天冬氨酸变为天冬酰胺。下列叙述正确的是( )
      A. 利用基因组编辑技术直接切除原基因中的天冬氨酸编码序列
      B. 改造后的基因需与启动子结合才能在大肠杆菌中表达,该启动子一般来自植物本身
      C. 可通过分析其三维结构,改造与分子内氢键形成相关的氨基酸位点来提高该酶的热稳定性
      D. 为检测改造后的β-淀粉酶是否具有耐高温特性,可将纯化后的酶置于高温环境处理后,再通过双缩脲试剂检测其活性
      【答案】C
      【分析】蛋白质工程:指以蛋白质分子的结构规律及其生物功能的关系作为基础,通过基因修饰或基因合成,对现有蛋白质进行改造,或制造一种新的蛋白质,以满足人类的生产和生活的需求。
      【详解】A、基因组编辑技术直接切除原基因中的天冬氨酸编码序列会导致移码突变或其他结构破坏,无法精准实现单个氨基酸替换。蛋白质工程需通过定点诱变技术修改特定碱基,而非直接切除,A错误;
      B、大肠杆菌的RNA聚合酶只能识别自身启动子,因此改造后的基因需连接大肠杆菌的启动子才能表达,而非植物启动子,B错误;
      C、酶的热稳定性与其三维结构中的氢键等化学键有关。通过分析三维结构,改造相关氨基酸位点以增加氢键数量,可提高热稳定性,C正确;
      D、双缩脲试剂仅检测蛋白质的存在,无法反映酶活性。高温处理后酶即使失活仍会显色,需通过催化反应检测活性,D错误。
      故选C。
      12. 近年来,转基因技术取得了众多成果,但其安全性也引发了广泛争论。面对这种情况,我们需要秉持科学理性的态度。以下关于转基因成果与安全性的说法错误的是( )
      A. 生存和繁殖上有优势的转基因生物可能会破坏原有生态平衡
      B. 转基因抗虫棉中的Bt抗虫蛋白只在某类昆虫中表现出毒性,一般不会对人畜造成影响
      C. 转基因抗病毒动物的抗病毒基因可能会发生突变,转变为具有潜在致病风险的基因,因其概率极低可忽略不计
      D. 我国科学家将玉米的α-淀粉酶基因与目的基因一起转入植物,可阻断淀粉储藏使花粉失活,从而有效防止转基因花粉的传播
      【答案】C
      【分析】转基因生物的安全性问题包括:食物安全(滞后效应、过敏源、营养成分改变等)、生物安全(对生物多样性的影响等)、环境安全(对生态系统稳定性的影响等)。
      【详解】A、转基因生物若在生存和繁殖上具有优势,可能通过竞争排斥原有物种,导致生态失衡,A正确;
      B、Bt抗虫蛋白特异性作用于鳞翅目昆虫的碱性肠道环境,而人畜的酸性消化系统无法激活该蛋白,故对人畜无害,B正确;
      C、基因突变具有低频性,但一旦发生可能导致潜在风险,不能因概率低而完全忽略其安全性,C错误;
      D、α-淀粉酶基因的转入可抑制花粉中淀粉的积累,使花粉失活,从而阻断转基因花粉的传播,D正确。
      故选C
      二、多项选择题:本题4小题,每小题4分,共16分。在每小题的四个选项中,有2项或2项以上符合题目要求,全部选对的得4分,选对但不全的得2分,有选错的得0分。
      13. 为研究秦淮河某段微生物群落的演替,研究者将灭菌后的裸石置于该河段中,统计裸石上不同时间新增物种数目(图1)、自养类群和异养类群的个体数量(A和H分别代表自养和异养类群的优势种)(图2)。下列叙述正确的是( )
      A. 裸石上发生的群落演替类型为初生演替
      B. 由图1可知,演替过程中物种丰富度先降低,之后保持稳定
      C. 若异养类群的有机物全部来自自养类群,演替稳定后的生物数量呈正金字塔形
      D. 裸石上的演替稳定后,群落结构应与周围类似石块上已稳定存在的群落结构相似
      【答案】AD
      【分析】随时间的推移,一个群落被另一个群落代替的过程,叫做演替。演替的种类有初生演替和次生演替两种。初生演替是指一个从来没有被植物覆盖的地面,或者是原来存在过植被,但是被彻底消灭了的地方发生的演替。次生演替原来有的植被虽然已经不存在,但是原来有的土壤基本保留,甚至还保留有植物的种子和其他繁殖体的地方发生的演替。
      【详解】A、裸石上发生的群落演替类型为初生演替,A正确;
      B、图1中演替的前120天,生长在裸石上增加的物种数目逐渐减少,但物种的总数即丰富度持续增加,B错误;
      C、演替稳定后自养类群和异养类群的数量金字塔一般呈正金字塔形,特殊情况下未必呈正金字塔型,C错误;
      D、裸石与周围类似石块环境条件相同,故裸石上的演替稳定后,其群落结构应与周围类似石块上已稳定存在的群落结构相似,D正确。
      故选AD。
      14. 常德市污水净化中心尾水深度处理工程项目中,探索将湿地植物制成生物质固体燃料,创造从“减碳”到“负碳”排放,实现碳的循环利用,有助于达到“负碳”排放的目标,操作如图,对此以下说法正确的是( )
      A. 湿地植物仅在碳循环中起作用,与能量流动无关
      B. 碳主要以碳酸盐的形式在生物群落与无机环境之间循环
      C. 制成生物质固体燃料后燃烧,释放的能量是植物固定的太阳能
      D. 碳参与生态系统中能量的输入、传递、转化和散失过程
      【答案】CD
      【分析】(1)能量流动的特点:单向流动、逐级递减。
      (2)酸盐的形式存在。
      【详解】A、湿地植物在生态系统中既是生产者,能通过光合作用固定太阳能,将光能转化为化学能,为生态系统提供能量,同时也能参与碳循环等物质循环过程,所以湿地植物不仅在碳循环中起作用,也与能量流动密切相关,A错误;
      B、碳在生物群落与无机环境之间的循环主要以二氧化碳的形式进行,例如,植物通过光合作用吸收二氧化碳,将碳固定在有机物中,而生物的呼吸作用以及分解者的分解作用等又会将有机物中的碳以二氧化碳的形式释放到无机环境中,碳酸盐只是碳循环中的一个部分,但不是主要形式,B错误;
      C、由图可知制成生物质固体燃料后燃烧,释放的能量是植物固定的太阳能,C正确;
      D、碳参与生态系统中能量的输入、传递、转化和散失过程,在能量输入方面,植物通过光合作用固定二氧化碳,将光能转化为化学能储存在有机物中,实现了能量的输入,在能量传递过程中,碳以有机物的形式在不同营养级之间传递,能量也随之传递,在能量转化方面,生物通过呼吸作用将有机物中的化学能转化为热能等其他形式的能量,在能量散失过程中,生物呼吸作用产生的二氧化碳释放到环境中,伴随着能量的散失,所以碳参与生态系统中能量的输入、传递、转化和散失过程,D正确。
      故选CD。
      15. 在微生物研究室内,科研人员为衡量一款新型免洗洗手凝胶的清洗效果,进行了凝胶洗手前后手部细菌含量检测,如图所示为凝胶洗手前的检测流程。以下关于该实验过程及相关知识的说法,不正确的是( )
      A. 可依据菌落的形状、大小等特征初步判断菌种的类型
      B. 实验中可通过延长培养时间增加菌落数目来提高实验准确性
      C. 该实验过程中不需要设置空白对照平板,只需要洗手前后相互对照
      D. 制成10ml菌悬液,可能用到生理盐水等稀释液,目的是维持微生物细胞的正常形态
      【答案】BCD
      【分析】微生物常见的接种方法(稀释涂布平板法可用于微生物的计数):
      ①平板划线法是将已经熔化的培养基倒入培养皿制成平板,接种,划线,在恒温箱里培养。在线的开始部分,微生物往往连在一起生长,随着线的延伸,菌数逐渐减少,最后可能形成单个菌落。
      ②稀释涂布平板法是将待分离的菌液经过大量稀释后,均匀涂布在培养皿表面,经培养后可形成单个菌落。
      【详解】A、由于菌落肉眼可见,且菌落具有种的特异性,因此,可依据菌落的形状、大小等特征初步判断菌种的类型,A正确;
      B、实验中不能通过延长培养时间来提高实验准确性,反而会影响实验结果的准确性,统计菌落数目通常是在菌落数目稳定时进行统计,这样可以避免因为培养时间不足导致的菌落遗漏,B错误;
      C、除图中操作外,还需要设置一组未接种的空白培养基进行培养,验证培养基是否被杂菌污染,C错误;
      D、制成10ml菌悬液,可能用到无菌水等稀释液,目的是保证微生物只是来自手,D错误。
      故选BCD。
      16. 胚胎工程在加速动物繁殖与品种改良、推动医学研究与疾病治疗、保护濒危物种以及促进生物制药发展等方面具有重要意义。下列叙述错误的是( )
      A. 胚胎工程技术包括体外受精、胚胎移植和胚胎分割等
      B. 成熟卵子与获能后的精子受精形成受精卵,即可进行移植
      C. 胚胎干细胞具有发育的全能性,可以从囊胚的滋养层细胞中分离获取
      D. 获得的早期胚胎移植到受体母畜前,需通过免疫排斥检测以确保胚胎能在受体子宫内存活
      【答案】BCD
      【分析】胚胎工程中,受精卵一般发育到桑葚胚和囊胚阶段进行胚胎移植。
      【详解】A、胚胎工程技术主要包括体外受精、早期胚胎培养、胚胎分割和胚胎移植,A正确;
      B、成熟卵子与获能后的精子受精形成受精卵,受精卵一般发育到桑葚胚和囊胚阶段才进行胚胎移植,B错误;
      C、胚胎干细胞具有全能性,但应来源于囊胚的内细胞团,而非滋养层细胞(滋养层发育为胎膜和胎盘)不具有全能性,C错误;
      D、胚胎移植时,受体子宫对同种胚胎基本不发生免疫排斥反应,因此无需进行免疫排斥检测,D错误。
      故选BCD。
      三、非选择题:本题共5小题,共60分。
      17. 藏羚羊栖息于海拔3700-5500米的高山草原、草甸和高寒荒漠地带,天敌有狼,棕熊和雪豹等。某科研小组调查了某地区一个时间段内部分动植物种群数量,图1表示藏羚羊出生率和死亡率的比值变化(R=出生率/死亡率),图2表示该地区藏羚羊和狼种群数量变化曲线,请回答下列问题。
      (1)区别高山草原、草甸和高寒荒漠群落性质的重要特征是________。
      (2)图1的c~d段藏羚羊种群数量变化的情况是_________。
      (3)如果在图1的d时间,少量藏羚羊迁入该地区,则该地区藏羚羊的K值_______(填“增大”、“不变”、“减少”),依据是_________。
      (4)图2中表示的藏羚羊的曲线是_______。藏羚羊和狼种群数量变化并不都符合该模型,根据题干信息分析其原因可能是________。
      【答案】(1)物种组成
      (2)减少
      (3)①. 不变 ②. K值是由环境条件决定,与迁入率无关
      (4)①. B ②. 藏羚羊种群有多种捕食者
      【分析】自然界有类似细菌在理想条件下种群增长的形式,如果以时间为横坐标,种群数 量为纵坐标画出曲线来表示,曲线则大致呈“J”形,种群经过一定时间的增长后,数量趋于稳定,增长曲线呈“S”形,有K值,而K值是指一定的环境条件所能维持的种群最大数量称为环境容纳量。
      【解析】(1)群落的物种组成是区别不同群落的重要特征,所以区别高山草原、草甸和高寒荒漠群落性质的重要特征是群落的物种组成。
      (2)由图1可知,在c-d段,R=出生率/死亡率小于1,当R

      相关试卷

      江西省上饶市2024-2025学年高二下学期期末教学质量检测生物试卷(解析版):

      这是一份江西省上饶市2024-2025学年高二下学期期末教学质量检测生物试卷(解析版),共21页。试卷主要包含了单项选择题,多项选择题,非选择题等内容,欢迎下载使用。

      江西省上饶市2023-2024学年高二下学期期末教学质量检测生物试卷(解析版):

      这是一份江西省上饶市2023-2024学年高二下学期期末教学质量检测生物试卷(解析版),共21页。试卷主要包含了单项选择题,多项选择题,非选择题等内容,欢迎下载使用。

      江西省上饶市2023-2024学年高一下学期期末教学质量检测生物试卷(解析版):

      这是一份江西省上饶市2023-2024学年高一下学期期末教学质量检测生物试卷(解析版),共20页。试卷主要包含了单项选择题,多选题,非选择题等内容,欢迎下载使用。

      资料下载及使用帮助
      版权申诉
      • 1.电子资料成功下载后不支持退换,如发现资料有内容错误问题请联系客服,如若属实,我们会补偿您的损失
      • 2.压缩包下载后请先用软件解压,再使用对应软件打开;软件版本较低时请及时更新
      • 3.资料下载成功后可在60天以内免费重复下载
      版权申诉
      若您为此资料的原创作者,认为该资料内容侵犯了您的知识产权,请扫码添加我们的相关工作人员,我们尽可能的保护您的合法权益。
      入驻教习网,可获得资源免费推广曝光,还可获得多重现金奖励,申请 精品资源制作, 工作室入驻。
      版权申诉二维码
      欢迎来到教习网
      • 900万优选资源,让备课更轻松
      • 600万优选试题,支持自由组卷
      • 高质量可编辑,日均更新2000+
      • 百万教师选择,专业更值得信赖
      微信扫码注册
      手机号注册
      手机号码

      手机号格式错误

      手机验证码 获取验证码 获取验证码

      手机验证码已经成功发送,5分钟内有效

      设置密码

      6-20个字符,数字、字母或符号

      注册即视为同意教习网「注册协议」「隐私条款」
      QQ注册
      手机号注册
      微信注册

      注册成功

      返回
      顶部
      学业水平 高考一轮 高考二轮 高考真题 精选专题 初中月考 教师福利
      添加客服微信 获取1对1服务
      微信扫描添加客服
      Baidu
      map