搜索
      上传资料 赚现金
      点击图片退出全屏预览

      期末综合训练(试卷含答案)-2025-2026学年三年级上册数学人教版(2024)

      • 63.62 KB
      • 2025-09-03 11:44:31
      • 363
      • 3
      • 教师家长园地
      加入资料篮
      立即下载
      期末综合训练(试卷含答案)-2025-2026学年三年级上册数学人教版(2024)第1页
      点击全屏预览
      1/4
      期末综合训练(试卷含答案)-2025-2026学年三年级上册数学人教版(2024)第2页
      点击全屏预览
      2/4
      还剩2页未读, 继续阅读

      期末综合训练(试卷含答案)-2025-2026学年三年级上册数学人教版(2024)

      展开

      这是一份期末综合训练(试卷含答案)-2025-2026学年三年级上册数学人教版(2024),共4页。试卷主要包含了填一填,判一判,选一选,计算题,操作题,解决问题等内容,欢迎下载使用。
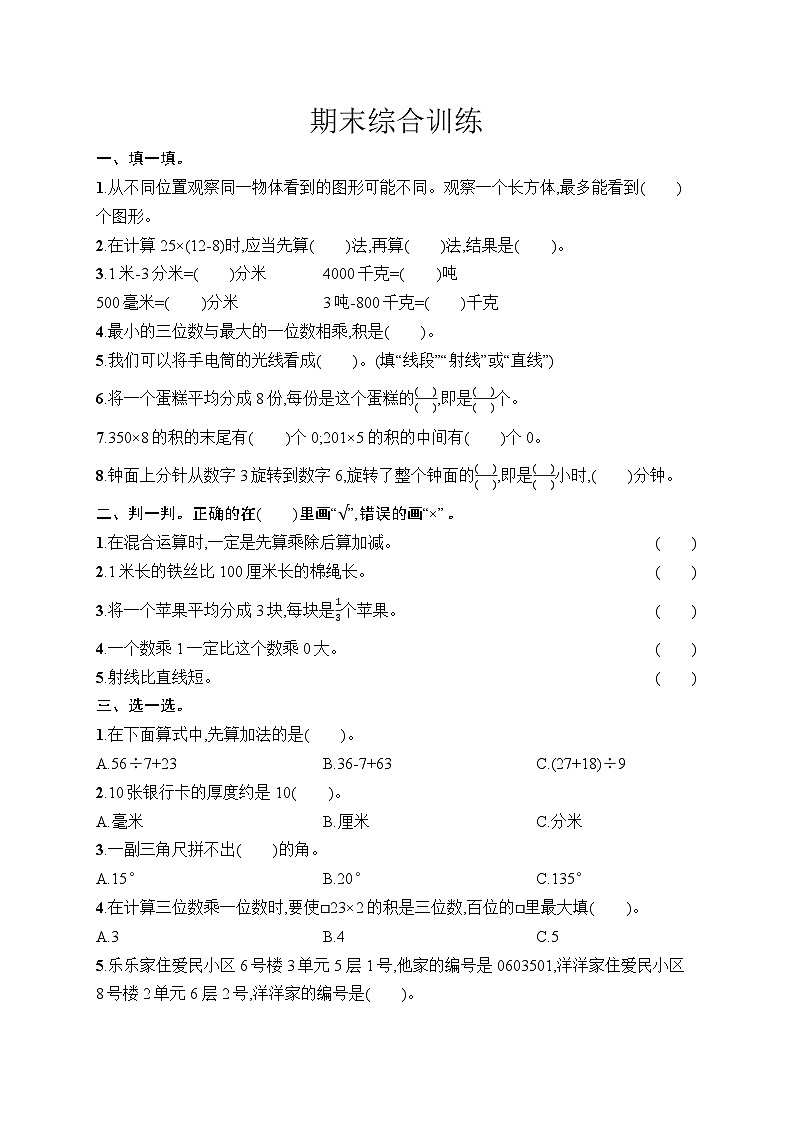
      1.从不同位置观察同一物体看到的图形可能不同。观察一个长方体,最多能看到( )个图形。
      2.在计算25×(12-8)时,应当先算( )法,再算( )法,结果是( )。
      3.1米-3分米=( )分米 4000千克=( )吨
      500毫米=( )分米 3吨-800千克=( )千克
      4.最小的三位数与最大的一位数相乘,积是( )。
      5.我们可以将手电筒的光线看成( )。(填“线段”“射线”或“直线”)
      6.将一个蛋糕平均分成8份,每份是这个蛋糕的( )( ),即是( )( )个。
      7.350×8的积的末尾有( )个0;201×5的积的中间有( )个0。
      8.钟面上分针从数字3旋转到数字6,旋转了整个钟面的( )( ),即是( )( )小时,( )分钟。
      二、判一判。正确的在( )里画“√”,错误的画“×”。
      1.在混合运算时,一定是先算乘除后算加减。( )
      2.1米长的铁丝比100厘米长的棉绳长。( )
      3.将一个苹果平均分成3块,每块是13个苹果。( )
      4.一个数乘1一定比这个数乘0大。( )
      5.射线比直线短。( )
      三、选一选。
      1.在下面算式中,先算加法的是( )。
      A.56÷7+23 B.36-7+63 C.(27+18)÷9
      2.10张银行卡的厚度约是10( )。
      A.毫米B.厘米C.分米
      3.一副三角尺拼不出( )的角。
      A.15°B.20°C.135°
      4.在计算三位数乘一位数时,要使□23×2的积是三位数,百位的□里最大填( )。
      A.3B.4C.5
      5.乐乐家住爱民小区6号楼3单元5层1号,他家的编号是0603501,洋洋家住爱民小区8号楼2单元6层2号,洋洋家的编号是( )。
      A.060262B.0802602C.0803602
      四、计算题。
      1.口算。
      30×5= 48÷6= 200×4= 120×3=
      560-300=27+37=59+29=1-38=
      2.列竖式计算。
      345×6= 508×5= 780×9=
      3.计算。
      48÷6+32(72-36)÷4(24+18)÷6
      9×4÷6150-26+34(240+130)×9
      五、操作题。
      1.画一条比5厘米短2毫米长的线段。
      2.如图,在直线l上截取线段AB,使它与第1题中的线段同样长。
      3.利用三角尺画一个钝角。
      4.画两种不同的图形来表示23。
      六、解决问题。
      1.学校新购买了一批图书,其中故事书有320本,科技书比故事书少60本,历史书的本数是科技书的2倍,历史书有多少本?三种书共有多少本?
      2.学校食堂运来了500千克大米,平均每天吃110千克,4天后,还剩下多少千克?
      3.一盒巧克力有36块,分给朋友59盒,还剩多少块?
      4.小升读一本书,第一天读了全书的29,第二天读了全书的39,两天一共读了全书的几分之几?还剩全书的几分之几没读?
      5.工程队原计划每天修建250米的道路,预计4天完成整个工程。实际上工程推迟了一天才最终完成,实际每天修多少米?
      答案:
      一、1.3
      2.减 乘 100
      3.7 4 5 2200
      4.900
      5.射线
      6.18 18
      7.2 2
      8.14 14 15
      二、1.× 2.× 3.√ 4.× 5.×
      三、1.C 2.A 3.B 4.B 5.B
      四、1.150 8 800 360 260 57 79 58
      2.(竖式略)2070 2540 7020
      3.40 9 7 6 158 3330
      五、图略
      六、1.科技书:320-60=260(本)
      历史书:260×2=520(本)
      共有320+260+520=1100(本)
      2.500-110×4=60(千克)
      3.36÷9×5=20(块)
      36-20=16(块)
      4.29+39=59 1-59=49
      5.250×4=1000(米)
      1000÷(4+1)=200(米)

      相关试卷

      期末综合训练(试卷含答案)-2025-2026学年三年级上册数学人教版(2024):

      这是一份期末综合训练(试卷含答案)-2025-2026学年三年级上册数学人教版(2024),共4页。试卷主要包含了填一填,判一判,选一选,计算题,操作题,解决问题等内容,欢迎下载使用。

      期中综合训练(试卷含答案)-2025-2026学年三年级上册数学人教版(2024):

      这是一份期中综合训练(试卷含答案)-2025-2026学年三年级上册数学人教版(2024),共5页。试卷主要包含了填一填,判一判,选一选,计算题,操作题,解决问题等内容,欢迎下载使用。

      期末综合测试卷(含答案)2024-2025学年三年级上册数学人教版:

      这是一份期末综合测试卷(含答案)2024-2025学年三年级上册数学人教版,共8页。试卷主要包含了单选题,填空题,判断题,计算题,操作题,解决问题等内容,欢迎下载使用。

      资料下载及使用帮助
      版权申诉
      • 1.电子资料成功下载后不支持退换,如发现资料有内容错误问题请联系客服,如若属实,我们会补偿您的损失
      • 2.压缩包下载后请先用软件解压,再使用对应软件打开;软件版本较低时请及时更新
      • 3.资料下载成功后可在60天以内免费重复下载
      版权申诉
      若您为此资料的原创作者,认为该资料内容侵犯了您的知识产权,请扫码添加我们的相关工作人员,我们尽可能的保护您的合法权益。
      入驻教习网,可获得资源免费推广曝光,还可获得多重现金奖励,申请 精品资源制作, 工作室入驻。
      版权申诉二维码
      期末专区
      • 精品推荐
      • 所属专辑8份
      欢迎来到教习网
      • 900万优选资源,让备课更轻松
      • 600万优选试题,支持自由组卷
      • 高质量可编辑,日均更新2000+
      • 百万教师选择,专业更值得信赖
      微信扫码注册
      手机号注册
      手机号码

      手机号格式错误

      手机验证码 获取验证码 获取验证码

      手机验证码已经成功发送,5分钟内有效

      设置密码

      6-20个字符,数字、字母或符号

      注册即视为同意教习网「注册协议」「隐私条款」
      QQ注册
      手机号注册
      微信注册

      注册成功

      返回
      顶部
      添加客服微信 获取1对1服务
      微信扫描添加客服
      Baidu
      map