所属成套资源:2026届高三上学期开学考试历史试题(含答案)
2026届广东省普宁市勤建学校高三上学期第一次调研考试历史试题(含答案)
展开
这是一份2026届广东省普宁市勤建学校高三上学期第一次调研考试历史试题(含答案),共7页。试卷主要包含了1斛,儿童1等内容,欢迎下载使用。
一、选择题:本大题共20小题,每小题3分,共60分。在每小题列出的四个选项中,只有一个是符合题目要求的。
1.湖南澧阳平原发现距今约9000—7500年的彭头山文化遗址,出土大量炭化稻谷遗存和刻符陶片。陶器表面出现太阳纹、水波纹等图案,部分居址中发现祭坛遗迹。这些发现可说明长江中游地区( )
A.已迈入阶级社会门槛B.稻作农业与原始信仰萌发
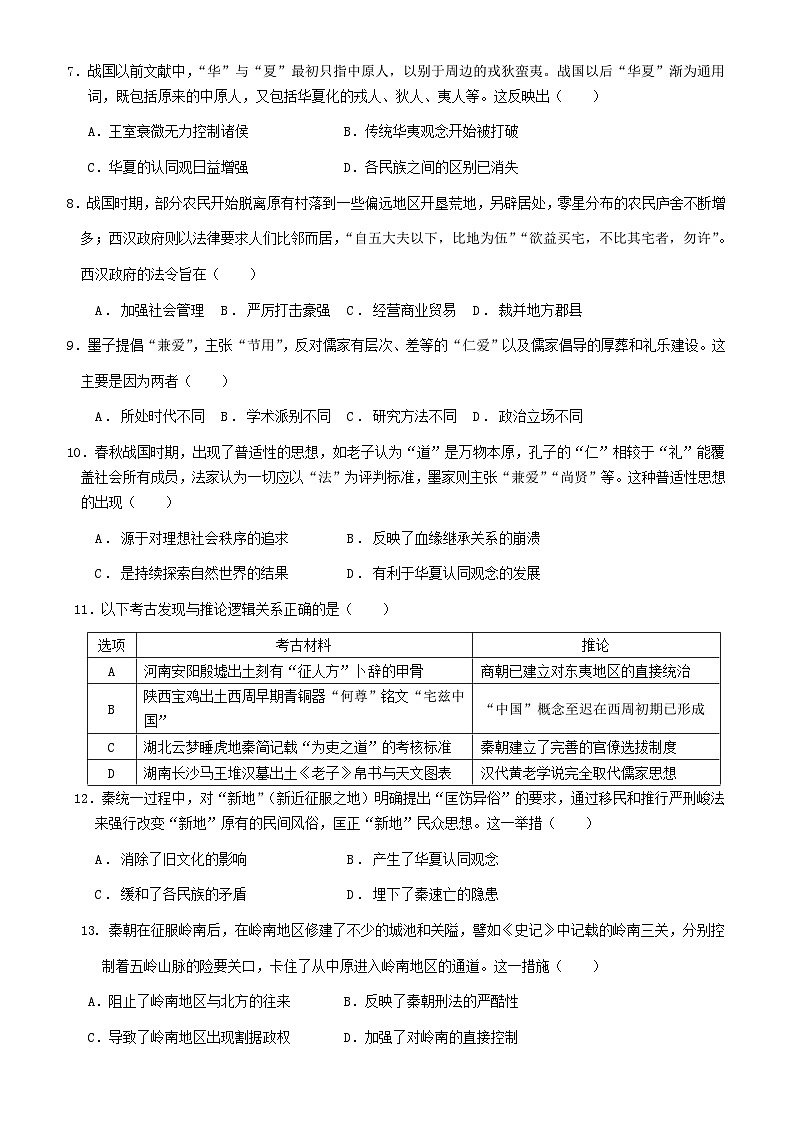
C.依然处于旧石器时代D.摆脱了对渔猎采集的依赖
2.近年来,考古团队在河南灵井许昌人遗址中先后发现了45件人类头骨化石,并通过厚达10余米的遗址地层推断该遗址是以泉水为中心,以各种湿地堆积物为背景的人类狩猎、肢解动物、加工兽皮、石器、骨器的工作营地。对此解读正确的是,该遗址( )
A.是仰韶文化的早期代表B.可研究定居生活起源
C.出现了灌溉农业的雏形D.属于旧石器时代遗址
3.二里头遗址发掘60余年来,宫城城墙、宫殿基址、不同规模的墓葬、绿松石和制铜围垣作坊、一些玉器和青铜器等相继面世,近年来还发现了井字形道路。这表明( )
A.早期城市化进程加快B.劳动生产分工更加明确
C.国家组织关系复杂化D.青铜铸造进入鼎盛时期
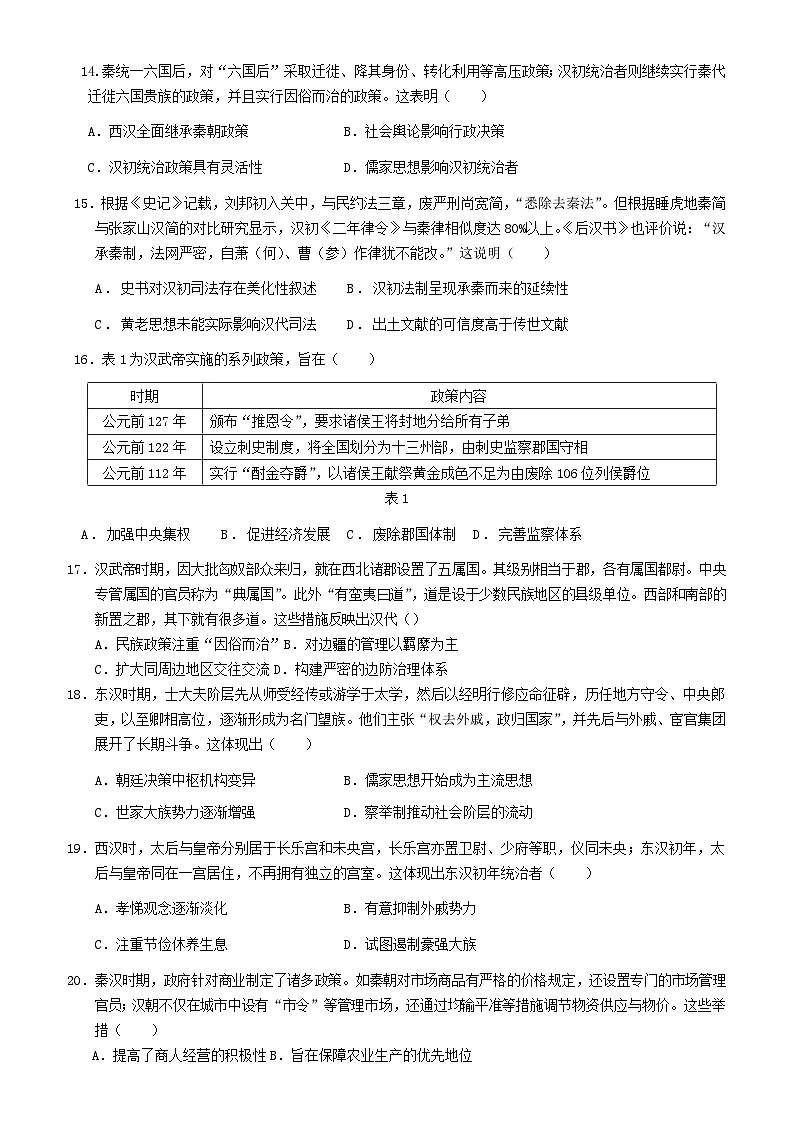
4.据商代甲骨文记载,当时酒的种类分为鬯与醴,每逢祭祀,用酒量很大,有时一次多至上百卣,而且贵族频繁地举行祭祀。仅在商王武丁时期的妇好墓中就发现40尊青铜爵,足见当时社会饮酒之风的盛行。这表明商代( )
A.宗教与王权紧密结合B.农业生产的较快发展
C.国家治理能力的提升D.贫富差距的持续拉大
5.西周时期,“德”指统治集团治理天下的能力,西周贵族赞颂祖先有“德”总是列举其政治贡献并强调效
法祖考之德。从春秋中期开始,“德”逐渐用来说明个体的品德操守。这一变化反映了( )
A.宗法制度逐渐瓦解B.早期国家形成发展
C.百家争鸣局面兴起D.君主权力得到制约
6. 按照西周礼制,“天子在上,诸侯不得以地相与也”。春秋时期,诸侯间赠送、赔偿、交换土地的行为非常频繁,甚至发生晋国大夫郗至与周简王争夺土地归属的事件。这一变化表明( )
A.宗法观念日益淡化B.土地兼并现象逐渐加剧
C.诸侯争霸战争频繁D.传统生产关系遭到破坏
7.战国以前文献中,“华”与“夏”最初只指中原人,以别于周边的戎狄蛮夷。战国以后“华夏”渐为通用词,既包括原来的中原人,又包括华夏化的戎人、狄人、夷人等。这反映出( )
A.王室衰微无力控制诸侯B.传统华夷观念开始被打破
C.华夏的认同观日益增强D.各民族之间的区别已消失
8.战国时期,部分农民开始脱离原有村落到一些偏远地区开垦荒地,另辟居处,零星分布的农民庐舍不断增
多;西汉政府则以法律要求人们比邻而居,“自五大夫以下,比地为伍”“欲益买宅,不比其宅者,勿许”。
西汉政府的法令旨在( )
A.加强社会管理B.严厉打击豪强C.经营商业贸易D.裁并地方郡县
9.墨子提倡“兼爱”,主张“节用”,反对儒家有层次、差等的“仁爱”以及儒家倡导的厚葬和礼乐建设。这
主要是因为两者( )
A.所处时代不同B.学术派别不同C.研究方法不同D.政治立场不同
10.春秋战国时期,出现了普适性的思想,如老子认为“道”是万物本原,孔子的“仁”相较于“礼”能覆盖社会所有成员,法家认为一切应以“法”为评判标准,墨家则主张“兼爱”“尚贤”等。这种普适性思想的出现( )
A.源于对理想社会秩序的追求B.反映了血缘继承关系的崩溃
C.是持续探索自然世界的结果D.有利于华夏认同观念的发展
11.以下考古发现与推论逻辑关系正确的是( )
12.秦统一过程中,对“新地”(新近征服之地)明确提出“匡饬异俗”的要求,通过移民和推行严刑峻法来强行改变“新地”原有的民间风俗,匡正“新地”民众思想。这一举措( )
A.消除了旧文化的影响B.产生了华夏认同观念
C.缓和了各民族的矛盾D.埋下了秦速亡的隐患
13. 秦朝在征服岭南后,在岭南地区修建了不少的城池和关隘,譬如《史记》中记载的岭南三关,分别控
制着五岭山脉的险要关口,卡住了从中原进入岭南地区的通道。这一措施( )
A.阻止了岭南地区与北方的往来B.反映了秦朝刑法的严酷性
C.导致了岭南地区出现割据政权D.加强了对岭南的直接控制
14.秦统一六国后,对“六国后”采取迁徙、降其身份、转化利用等高压政策;汉初统治者则继续实行秦代迁徙六国贵族的政策,并且实行因俗而治的政策。这表明( )
A.西汉全面继承秦朝政策B.社会舆论影响行政决策
C.汉初统治政策具有灵活性D.儒家思想影响汉初统治者
15.根据《史记》记载,刘邦初入关中,与民约法三章,废严刑尚宽简,“悉除去秦法”。但根据睡虎地秦简与张家山汉简的对比研究显示,汉初《二年律令》与秦律相似度达80%以上。《后汉书》也评价说:“汉承秦制,法网严密,自萧(何)、曹(参)作律犹不能改。”这说明( )
A.史书对汉初司法存在美化性叙述B.汉初法制呈现承秦而来的延续性
C.黄老思想未能实际影响汉代司法D.出土文献的可信度高于传世文献
16.表1为汉武帝实施的系列政策,旨在( )
表1
A.加强中央集权B.促进经济发展C.废除郡国体制D.完善监察体系
17.汉武帝时期,因大批匈奴部众来归,就在西北诸郡设置了五属国。其级别相当于郡,各有属国都尉。中央专管属国的官员称为“典属国”。此外“有蛮夷曰道”,道是设于少数民族地区的县级单位。西部和南部的新置之郡,其下就有很多道。这些措施反映出汉代()
A.民族政策注重“因俗而治”B.对边疆的管理以羁縻为主
C.扩大同周边地区交往交流D.构建严密的边防治理体系
18.东汉时期,士大夫阶层先从师受经传或游学于太学,然后以经明行修应命征辟,历任地方守令、中央郎吏,以至卿相高位,逐渐形成为名门望族。他们主张“权去外戚,政归国家”,并先后与外戚、宦官集团展开了长期斗争。这体现出( )
A.朝廷决策中枢机构变异B.儒家思想开始成为主流思想
C.世家大族势力逐渐增强D.察举制推动社会阶层的流动
19.西汉时,太后与皇帝分别居于长乐宫和未央宫,长乐宫亦置卫尉、少府等职,仪同未央;东汉初年,太后与皇帝同在一宫居住,不再拥有独立的宫室。这体现出东汉初年统治者( )
A.孝悌观念逐渐淡化B.有意抑制外戚势力
C.注重节俭休养生息D.试图遏制豪强大族
20.秦汉时期,政府针对商业制定了诸多政策。如秦朝对市场商品有严格的价格规定,还设置专门的市场管理官员;汉朝不仅在城市中设有“市令”等管理市场,还通过均输平准等措施调节物资供应与物价。这些举措( )
A.提高了商人经营的积极性B.旨在保障农业生产的优先地位
C.促进了商业长期繁荣发展D.表明商业成为国家经济的主导
二、非选择题:本大题共3小题,共40分。
21.阅读材料,完成下列要求。(14分)
材料一
(李)冰乃壅江作堋,穿郫江、检江,别支流双过郡下,以行舟船。岷山多梓、柏、大竹,颓随水流,坐致材木,功省用饶。又溉灌三郡,开稻田。于是蜀沃野千里,号为陆海……水旱从人,不知饥馑,时无荒年,天下谓之天府也。
——摘编自常璩《华阳国志·蜀志》
材料二
(监禄)乃使尉屠睢发卒五十万为五军……又以卒凿渠而通粮道,以与越人战。渠成,通舟楫,利灌田。然此渠因山导水,激湘江而南注于漓,以石闸蓄泄,谓之陡门,凡三十六,以节湍流。
——摘编自刘安《淮南子·人间训》
(1)根据材料一、二,分别概括都江堰与灵渠的主要功能,并分析二者的建设思想方向有何共同之处。(8分)
(2)根据材料并结合所学知识,分析古代水利工程建设对当时社会发展的重要意义。(6分)
22.阅读材料,回答问题。(25分)
材料一
秦汉农业以小规模家庭生产为单位,展现了精耕特色,精耕农业植根于战国城市生活为中心的社会分工体系。战国至秦汉,战争物资需求巨大,要求土地产量达到极致,为此国家广泛动员民间力量,投入水利修整、田地开垦,使大多农民维持在小康到富裕之间。对最底层百姓,汉代皇室掌握着大量政府开垦的公田,借给平民耕种。在河南偃师博物馆,珍藏着一份东汉“石券”契约文书,记录了东汉侍廷里25户人家,筹集61500钱购买82亩田地的故事,田地为25户公共财产,由里父老租用。里父老作为田地负责人,不担此职后,将田地交给下一任父老,这反映了汉代农民的自我保障管理能力。
——摘编自《汉代田园生活的全景图:考古发现与历史解读》
材料二
河南“内黄三杨村”遗址揭示了汉代农村的真实面貌,其庭院布局和耕作田垄保存完好,其“前水井后植桑”景象,宛如一幅田园诗般的画卷,这在江苏盱眙和东北辽河流域都有所发现。《居延汉简》载“礼忠有地500亩、1座宅院、3个奴婢和车辆、牲畜等,总值15万钱”,尚不及汉代“中产”,但在明清堪称“土豪”;东汉崔寔《政论》指出“五口之家,两个成年男性月需口粮6斛,女性2.1斛,儿童1.2斛,共需消耗11.4斛,年消耗高达136斛”,这足可看出汉代和平时期社会繁荣安康、充满生机的景象。
——摘编自《汉代田园生活的全景图:考古发现与历史解读》
(1)根据材料一,概括汉代农业生产发展的原因。(8分)
(2)根据材料一、二,概括汉代农村生产生活的特点。(6分)
农业是人类文明的奠基石。阅读材料并结合所学知识,完成下列要求。(12分)
材料 中国传统农业的发展也是中国传统社会经济长期发展而没有中断的重要原因。中国传统社会中农业有过三次明显的扩张与发展过程,第一次主要发生在战国秦汉时期,主要特征是传统农业经济形态的确立;第二次是以稻作农业为主的传统农业向长江流域的扩张;第三次是明清时期传统农业的深化。
——摘编自贺耀敏《中国古代农业文明》
从材料中任意选取一个阶段,自拟论题,并运用中国古代史知识进行阐述。(要求:观点准确,阐述须有史实依据,逻辑清晰)
勤建学校高三年级上学期第一次调研考试
历史试卷参考答案 2025.8
一、选择题:本大题共20小题,每小题3分,共60分。
BDCBA DCADA BDDCB AACBB
二、非选择题:本大题共3小题,共40分。
21.【答案】(14分)
(1)功能:都江堰功能:航运交通;资源运输;灌溉农田;防洪抗旱。(每点1分,共2分,任答两点即可)灵渠功能:军事运输;灌溉;航运。(每点1分,共2分,任答两点即可)
共同之处:均为多目的综合利用,体现系统工程思维;均重视因势利导、因地制宜,体现人与自然的和谐;均服务于国家战略发展需要。(每点2分,共4分,任答两点即可)
(2)意义:经济:促进了农业发展,都江堰使成都平原成为“天府之国”;便利了物资运输,推动区域经济交流;
政治:有利于巩固统治,加强对边疆地区的控制;
文化:促进了不同地区间的文化交流融合和民族交融,推动文化传播;
社会:改善民生。(每点2分,共6分,任答三点即可)
22.【答案】(14分)
(1)原因:小农经济发展,精耕细作;战国以来城市生活为中心的社会分工体系的推动;战争需求农业较快发展;国家动员民间力量投入水利修整工作,为农业发展提供条件;政府开垦土地,借给平民耕种,保障了农民用地;汉代农民自我保障管理能力。(8分,任答四点即可)
(2)特点:小农经济,精耕细作;繁荣安康,充满生机;田园诗般的居住环境;生活较为富足;自治管理,有一定保障。(6分,任答三点即可)
23.【答案】(12分)
示例:观点:战国秦汉时期是传统农业经济形态的确立时期。
论证:战国时期,铁器得到推广,铁犁牛耕的应用,极大地提高了农业生产效率。地主阶级势力壮大,各诸侯国先后展开了变法运动,经过100多年的变法,新的封建制度逐步确立起来。封建生产关系的形成和发展促进了农民的生产积极性和自主性。各诸侯国统治者鼓励发展以家庭为单位的男耕女织生产模式,成为中国古代重要的劳作方式,以家庭为单位,自给自足、男耕女织的小农经济形态逐渐形成并确立,推动了农业生产的发展,也为封建国家的稳定提供了重要支撑。秦以后推行的重农抑商政策,和汉初的“休养生息”政策,都为农业的发展提供了有力的政治保障。
综上所述,战国秦汉时期中国以农立国的发展理念,农业技术、耕作方式以及小农经济形态的初步稳定,为中国传统农业的发展奠定了坚实的基础。选项
考古材料
推论
A
河南安阳殷墟出土刻有“征人方”卜辞的甲骨
商朝已建立对东夷地区的直接统治
B
陕西宝鸡出土西周早期青铜器“何尊”铭文“宅兹中国”
“中国”概念至迟在西周初期已形成
C
湖北云梦睡虎地秦简记载“为吏之道”的考核标准
秦朝建立了完善的官僚选拔制度
D
湖南长沙马王堆汉墓出土《老子》帛书与天文图表
汉代黄老学说完全取代儒家思想
时期
政策内容
公元前127年
颁布“推恩令”,要求诸侯王将封地分给所有子弟
公元前122年
设立刺史制度,将全国划分为十三州部,由刺史监察郡国守相
公元前112年
实行“酎金夺爵”,以诸侯王献祭黄金成色不足为由废除106位列侯爵位
相关试卷
这是一份广东省普宁市勤建学校2025-2026学年高二上学期第一次调研考试历史试题(含答案),共7页。试卷主要包含了10,8%等内容,欢迎下载使用。
这是一份广东省普宁市勤建学校2024-2025学年高二上学期第一次调研考试历史试题(解析版),共16页。试卷主要包含了10等内容,欢迎下载使用。
这是一份广东省普宁市勤建学校2024-2025学年高三上学期第一次调研考试历史试题,共9页。
相关试卷 更多
- 1.电子资料成功下载后不支持退换,如发现资料有内容错误问题请联系客服,如若属实,我们会补偿您的损失
- 2.压缩包下载后请先用软件解压,再使用对应软件打开;软件版本较低时请及时更新
- 3.资料下载成功后可在60天以内免费重复下载
免费领取教师福利

