若您为此资料的原创作者,认为该资料内容侵犯了您的知识产权,请扫码添加我们的相关工作人员,我们尽可能的保护您的合法权益。
1/6
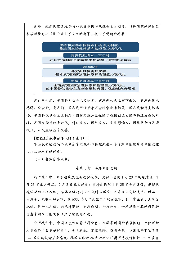
2/6
3/6
还剩3页未读,
继续阅读
所属成套资源:初中道法学生读本 课件+教案
成套系列资料,整套一键下载
初中政治 (道德与法治)习近平新时代中国特色社会主义思想学生读本(2021)学生读本中国之制与中国之治教案
展开
这是一份初中政治 (道德与法治)习近平新时代中国特色社会主义思想学生读本(2021)学生读本中国之制与中国之治教案,共6页。
相关教案
政治 (道德与法治)习近平新时代中国特色社会主义思想学生读本(2021)第一章 学生读本第4讲 将全面深化改革进行到底中国之制与中国之治教学设计:
这是一份政治 (道德与法治)习近平新时代中国特色社会主义思想学生读本(2021)第一章 学生读本第4讲 将全面深化改革进行到底中国之制与中国之治教学设计,共5页。
习近平新时代中国特色社会主义思想学生读本(2021)学生读本中国之制与中国之治优秀教学设计及反思:
这是一份习近平新时代中国特色社会主义思想学生读本(2021)学生读本中国之制与中国之治优秀教学设计及反思,共4页。教案主要包含了核心素养,重点难点,自主学习,教学过程,资料卡片,归纳小结,板书设计等内容,欢迎下载使用。
政治 (道德与法治)学生读本二 中国之制与中国之治教学设计:
这是一份政治 (道德与法治)学生读本二 中国之制与中国之治教学设计,共4页。教案主要包含了核心素养,重点难点,自主学习,教学过程,资料卡片,归纳小结,板书设计等内容,欢迎下载使用。
相关教案 更多
资料下载及使用帮助
版权申诉
- 1.电子资料成功下载后不支持退换,如发现资料有内容错误问题请联系客服,如若属实,我们会补偿您的损失
- 2.压缩包下载后请先用软件解压,再使用对应软件打开;软件版本较低时请及时更新
- 3.资料下载成功后可在60天以内免费重复下载
版权申诉
免费领取教师福利

