所属成套资源:浙江省强基联盟2026届高三上学期8月联考各学科试卷及答案
浙江省强基联盟2026届高三上学期8月联考化学试卷(Word版附答案)
展开
这是一份浙江省强基联盟2026届高三上学期8月联考化学试卷(Word版附答案),文件包含化学试题docx、化学-浙江强基联盟2025年8月高三联考DApdf等2份试卷配套教学资源,其中试卷共15页, 欢迎下载使用。
浙江强基联盟研究院 命制
考生注意:
1. 本试卷满分 100 分, 考试时间 90 分钟。
2. 考生作答时,请将答案答在答题卡上。选择题每小题选出答案后,用 2B 铅笔把答题卡上对应题目的答案标号涂黑;非选择题请用直径 0.5 毫米黑色墨水签字笔在答题卡上各题的答题区域内作答,超出答题区域书写的答案无效,在试题卷、草稿纸上作答无效。
可能用到的相对原子质量: H1 C12 N14 O16
一、选择题 (本大题共 16 小题, 每小题 3 分, 共 48 分。每小题列出的四个备选项中只有一个是 符合题目要求的,不选、多选、错选均不得分)
1. 嫦娥五号返回器带回的月壤中含有 FeTiO3 ,下列关于 FeTiO3 的说法正确的是
A. 酸 B. 碱 C. 盐 D. 氧化物
2. 下列化学用语表示正确的是
A. 中子数为 10 的氧原子: 1018O B. N 的名称:2-甲基-3-乙基戊烷 C. BF3 的价层电子对互斥 (VSEPR) 模型: D. 基态 Cr 原子的价层电子轨道表示式:
3. 下列有关铁及其化合物的性质与用途不具有对应关系的是
A. 铁粉能与氧气反应,可用作食品保存的脱氧剂
B. 四氧化三铁具有磁性,可作为 3D 打印的磁性材料
C. 氯化铁具有氧化性,可用于腐蚀印刷电路板上的铜
D. 聚合硫酸铁能水解并形成胶体, 可用于杀菌消毒
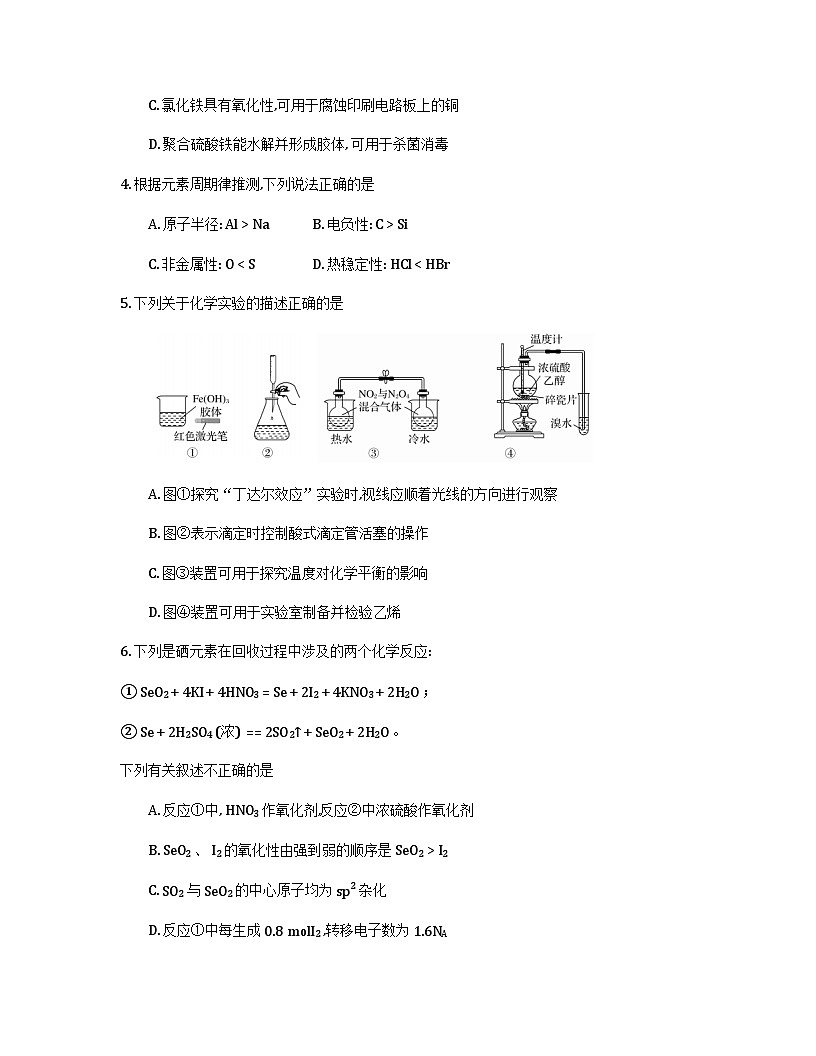
4. 根据元素周期律推测,下列说法正确的是
A. 原子半径: Al>Na B. 电负性: C>Si
C. 非金属性: OH2O
D. 分子间存在氢键
14. 物质①发生如下反应,化合物⑤为其主产物,⑥为副产物:
下列说法不正确的是
A. 化合物⑤和⑥互为同分异构体
B. ③的稳定性弱于④ C. J是⑤ → ⑦的副产物
D. 由上述机理推出:
15. 一定温度下,向 0.1 ml⋅L−1 硝酸银溶液中滴入稀氨水,发生反应 Ag++2NH3⇌AgNH32+ ,溶液中 pNH3 与 δX 的关系如图所示,已知 pNH3= −lgcNH3,δX=nXnAg++nAgNH32+
X代表Ag+或AgNH32+ ,该温度下 Ksp AgCl=1.6×10−10 ,下列说法不正确的是
A. 图中 δ2 代表的是 δAgNH32+
B. 该溶液中 cAg++cAgNH32++cNH4++cH+=cNO3−+cOH−
C. 向该溶液中滴入稀硝酸, δAgNH32+ 减小
D. AgCl+2NH3⇌AgNH32++Cl− 的平衡常数为 K=1.6×10−4
16. ClO2 和 NaClO2 均具有漂白性,工业上用 ClO2 气体制 NaClO2 的工艺流程如图所示。下列说法不正确的是
A. 步骤 a 的操作包括过滤、洗涤和干燥
B. 吸收器中生成 NaClO2 的离子方程式: 2ClO2+H2O2=2ClO2−+O2+2H+
C. 工业上可将 ClO2 制成 NaClO2 固体,便于贮存和运输
D. 通入空气的目的是驱赶出 ClO2 ,使其被吸收器充分吸收
二、非选择题(共 4 小题, 共 52 分)
17. (16 分) I. 已知 CH3COOCuNH32 可以除去水煤气中的 CO ,请回答:
(1)下列说法正确的是_____(填字母)。
A. 电负性: CNa
Fe 的金属键比 Na 强
D
第一电离能: N>O
N 的非金属性强于 O
(2)一定温度下,向体积为 2 L 的恒容密闭容器中投入一定量的 CH4 g 和 NOg ,能说明该反应①已经达到平衡状态的是_____(填字母)。
A. 混合气体的密度保持不变
B. 单位时间内每断裂 4 mlC−H ,同时断裂 4 mlO−H
C. cNO 和 c N2 的浓度比保持不变
D. 容器内气体的平均相对分子质量不变
(3)不同温度下发生反应②, CH4 的浓度随时间变化如图 2。回答以下问题:
① 图 2 中 T1 、 T2 的关系为: T1 _____ T2 (填“>”“
相关试卷
这是一份浙江省强基联盟2026届高三上学期8月联考化学试卷(PDF版附解析),文件包含浙江强基联盟2025年8月高三联考化学pdf、浙江强基联盟2025年8月高三联考化学答案pdf等2份试卷配套教学资源,其中试卷共10页, 欢迎下载使用。
这是一份浙江省强基联盟2024-2025学年高一上学期10月联考化学试卷(Word版附答案),共10页。试卷主要包含了 下列仪器名称为“漏斗”的是, 下列物质与其用途不符合的是, 分类法是学习化学常用的方法等内容,欢迎下载使用。
这是一份浙江省强基联盟2025届高三上学期10月联考化学试题(Word版附解析),共18页。试卷主要包含了下列依据不同角度的分类正确的是,下列化学用语表述不正确的是,下列解释事实的方程式不正确的是等内容,欢迎下载使用。
相关试卷 更多
- 1.电子资料成功下载后不支持退换,如发现资料有内容错误问题请联系客服,如若属实,我们会补偿您的损失
- 2.压缩包下载后请先用软件解压,再使用对应软件打开;软件版本较低时请及时更新
- 3.资料下载成功后可在60天以内免费重复下载
免费领取教师福利

