浙美版二年级上册美术教学计划
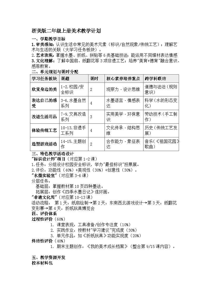
展开浙美版二年级上册美术教学计划一、学期教学目标1.审美感知:认识生活中常见的美术元素(标识/自然现象/传统工艺);理解艺术与生活的关联(大学习任务板块)。2.艺术表现:掌握水墨、折纸、拼贴等6类基础技法;能运用不同媒材表达情感3.文化理解:了解中国扇、纸翻花等3项非遗工艺;培养"美育+德育"融合意识、感恩教育。二、单元规划与课时分配三、特色教学活动设计"标识设计师"项目(对应第1-2课)1.任务:分组设计校园安全标识,举办"最佳标识"投票展。2.评价:功能性(40%)+美观性(30%)+创意性(30%)。"水墨实验室"(对应第3-6课)分层任务: 基础层:掌握教材第10页四种墨法。拓展层:创作《四季水墨日记》连环画。"非遗文化周"(对应第10-13课)活动流程: 第1天:纸扇绘制→第2天:东南西北游戏设计→第3天:纸翻花变形赛→第4天:折纸玩具博览会 四、评价体系过程性评价(60%)课堂表现:工具准备/创作专注度(10%)实践作业:按教材"学习建议"完成度(30%)单元作品:如《折纸玩具》功能实现度(20%)终结性评价(40%)期末主题创作:《我的美术成长档案》(整合第9/15课内容)。五、教学资源开发校本材料包水墨工具套装(适配第3-6课)。非遗工艺材料箱(含宣纸/竹签/流苏等)。数字化资源微课视频:《三分钟看懂墨分五色》、《纸翻花的七十二变》等六、教学进度表七、差异化教学策略学习支架基础版:提供教材第22页铅笔模板描红。进阶版:自主设计多功能文具(如教材第24页画框改造)。分组建议水墨单元按控笔能力分组。工艺单元按动手能力结对。计划特色:紧扣教材目录五大板块,实现"审美感知→文化理解→创意实践"闭环。通过"项目式学习+传统文化体验"双路径落实核心素养。评价体系兼顾教材要求与个性发展。学习任务板块课题课时核心素养培养重点跨学科联结欣赏身边的美1-2.校园/安全标识2观察力·设计思维道德与法治(规则意识)表达自己的感受3-6.水墨自然系列4水墨语言·情感表达科学(水的形态变化)改进生活用品7-9.文具改造系列3实用美学·环保意识劳动技术(手工制作)体验传统工艺10-13.非遗手工系列4文化传承·结构思维历史(传统工艺发展)造型游戏活动14-15.主题创作2合作能力·象征表达音乐(《祖国花园》歌曲)周次课题重点难点实践活动1-2《校园标识》《安全标识》标识的实用与美观平衡校园标识观察报告3-6水墨系列4课水分控制与情感表达水墨天气记录册7-9文具改造3课结构创新与功能优化"文具创意市集"10-13非遗工艺4课传统技法的现代转化"非遗小传人"认证活动14-15主题创作2课集体协作与象征表达"花儿与园丁"展览
- 1.电子资料成功下载后不支持退换,如发现资料有内容错误问题请联系客服,如若属实,我们会补偿您的损失
- 2.压缩包下载后请先用软件解压,再使用对应软件打开;软件版本较低时请及时更新
- 3.资料下载成功后可在60天以内免费重复下载
免费领取教师福利

