


所属成套资源:2026届高三化学一轮总复习 教案 (含答案 )
第26讲 元素周期表 元素周期律 (含答案 ) 2026届高三化学一轮总复习 教案
展开 这是一份第26讲 元素周期表 元素周期律 (含答案 ) 2026届高三化学一轮总复习 教案,共35页。教案主要包含了复习目标,微思考1,微思考2,微思考3等内容,欢迎下载使用。
考点一 元素周期表的结构
1.元素周期表的结构
请在下表中画出元素周期表的轮廓,并在表中按要求完成下列问题:
(1)标出族序数、周期序数。
(2)将主族元素前六周期的元素符号补充完整。
(3)画出金属与非金属的分界线,并用阴影表示出过渡元素的位置。
(4)标出镧系、锕系的位置。
(5)写出各周期元素的种类。
(6)写出稀有气体元素的原子序数,标出113号~117号元素的位置。
答案:
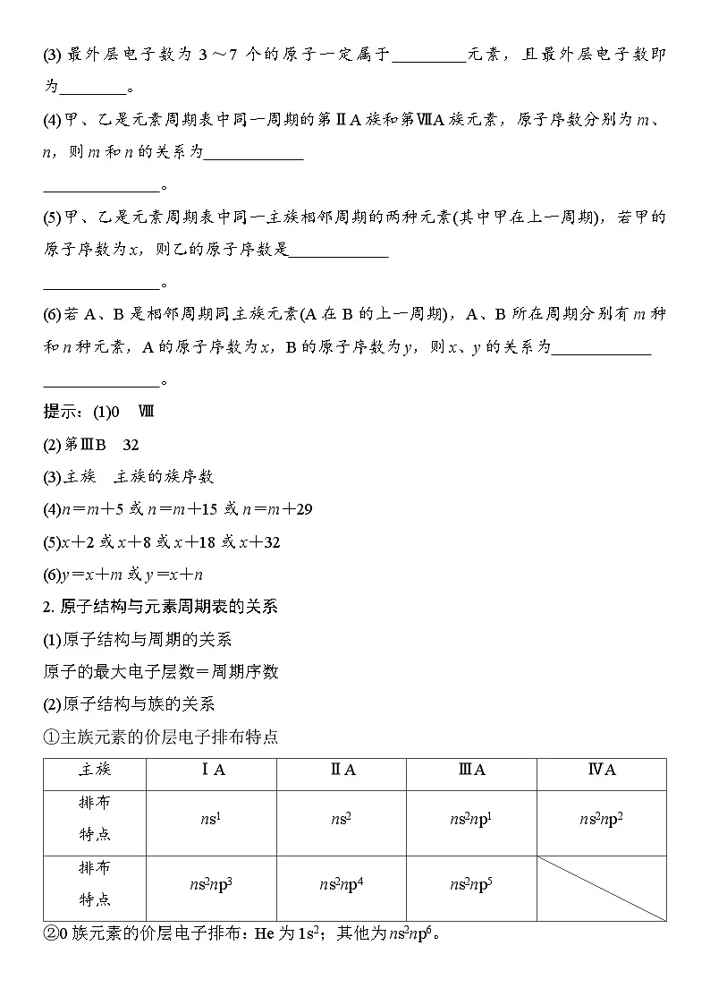
【微思考1】 (1)元素周期表第18列是 族,第8、9、10三列是第
族。
(2)所含元素种类最多的族为 族,共有 种元素,组成化合物种类最多的元素为第ⅣA族。
(3)最外层电子数为3~7个的原子一定属于 元素,且最外层电子数即为 。
(4)甲、乙是元素周期表中同一周期的第ⅡA族和第ⅦA族元素,原子序数分别为m、n,则m和n的关系为
。
(5)甲、乙是元素周期表中同一主族相邻周期的两种元素(其中甲在上一周期),若甲的原子序数为x,则乙的原子序数是
。
(6)若A、B是相邻周期同主族元素(A在B的上一周期),A、B所在周期分别有m种和n种元素,A的原子序数为x,B的原子序数为y,则x、y的关系为
。
提示:(1)0 Ⅷ
(2)第ⅢB 32
(3)主族 主族的族序数
(4)n=m+5或n=m+15或n=m+29
(5)x+2或x+8或x+18或x+32
(6)y=x+m或y=x+n
2.原子结构与元素周期表的关系
(1)原子结构与周期的关系
原子的最大电子层数=周期序数
(2)原子结构与族的关系
①主族元素的价层电子排布特点
②0族元素的价层电子排布:He为1s2;其他为ns2np6。
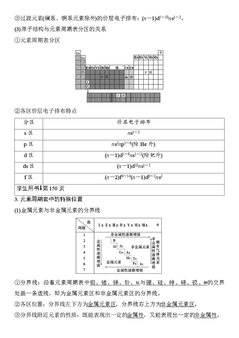
③过渡元素(镧系、锕系元素除外)的价层电子排布:(n-1)d1~10ns1~2。
(3)原子结构与元素周期表分区的关系
①元素周期表分区
②各区价层电子排布特点
3.元素周期表中的特殊位置
(1)金属元素与非金属元素的分界线
①分界线:沿着元素周期表中铝、锗、锑、钋、与硼、硅、砷、碲、砹、的交界处画一条虚线,即为金属元素区和非金属元素区的分界线。
②各区位置:分界线左下方为金属元素区,分界线右上方为非金属元素区。
③分界线附近元素的性质:既能表现出一定的金属性,又能表现出一定的非金属性。
(2)过渡元素:元素周期表中从第ⅢB族到第ⅡB族10个纵列共六十多种元素,这些元素都是金属元素。
(3)镧系:元素周期表第6周期中,57号元素镧到71号元素镥共15种元素。
(4)锕系:元素周期表第7周期中,89号元素锕到103号元素铹共15种元素。
(5)超铀元素:在锕系元素中,92号元素铀(U)以后的各种元素。
【微思考2】 (1)在元素周期表中非金属元素存在于哪个区?主族元素在哪个区?p区只包含主族元素吗?
。
(2)ds区只有两列,可理解为先填满了(n-1)d能级而后再填充ns能级,29Cu和30Zn的价电子排布是什么?
。
提示:(1)非金属元素除H属于s区外,其他均属于p区 主族元素在s区和p区 p区包含第ⅢA~第ⅦA族和0族
(2)29Cu:3d104s1、30Zn:3d104s2
4.元素周期表应用
(1)科学预测:为新元素的发现及预测它们的原子结构和性质提供了线索。
(2)寻找新材料
元素周期表的结构
1.某元素的原子序数为29,回答下列问题:
(1)写出该元素的名称及元素符号。
(2)写出该元素基态原子的电子排布式。
(3)它有多少个电子层?有多少个能级?
(4)它的价层电子排布式是什么?
(5)它属于第几周期?第几族?主族还是副族?属于哪一个分区?
(6)它有多少个未成对电子?
答案:(1)铜 Cu
(2)1s22s22p63s23p63d104s1
(3)4 7 (4)3d104s1
(5)四 ⅠB 副族 ds区
(6)有1个未成对电子
解析:29号元素为铜(Cu)元素,其原子核外电子排布式为1s22s22p63s23p63d104s1,故有四个电子层,7个能级,价层电子排布式为3d104s1,属于第四周期第ⅠB族,为副族ds区。其价层电子的电子排布图为,故有一个未成对电子。
2.下列各图为元素周期表的一部分,表中的数字为原子序数,其中M为37的是( )
答案:C
3.如图为元素周期表中前四周期的一部分,若B元素的核电荷数为x,则这五种元素的核电荷数之和为( )
A.5x+10
B.5x
C.5x+14
D.5x+16
答案:A
4.已知下列元素基态原子的核外电子排布,分别判断其元素符号、原子序数并指出其在元素周期表中的位置。
答案:A:Na 11 s 三 ⅠA
B:Fe 26 d 四 Ⅷ
C:Cu 29 ds 四 ⅠB
D:S 16 p 三 ⅥA
E:Cl 17 p 三 ⅦA
周期表的片段在元素推断题中的应用
5.A、B、C均为短周期元素,它们在周期表中的位置如图所示。已知B、C元素的原子序数之和是A元素原子序数的4倍,则A、B、C分别为( )
A.Be、Na、AlB.B、Mg、Si
C.O、P、ClD.C、Al、P
答案:C
解析:设A的原子序数为x,则B的原子序数为x+8-1,C的原子序数为x+8+1,由(x+8-1)+(x+8+1)=4x,解得x=8,所以A为O元素,B为P元素,C为Cl元素。
6.元素周期表短周期的一部分如表所示。下列有关A、B、C、D、E五种元素的叙述中,正确的是( )
A.D在过量的B中燃烧的主要产物为DB3
B.C的氢化物的水溶液酸性比E的强
C.A与B形成的阴离子可能有AB32-、A2B42-
D.E单质中由于形成了氢键,所以很容易液化
答案:C
解析:根据五种元素在元素周期表中的相对位置,可以确定A为碳、B为氧、C为氟、D为硫、E为氯。硫在氧气中燃烧生成SO2,A错误;氢氟酸为弱酸,其酸性比盐酸的弱,B错误;碳与氧形成的阴离子较多,AB32-为碳酸根离子,A2B42-为草酸根离子,C正确;氯气单质分子中没有氢原子,也就不存在氢键,D错误。
考点二 元素周期律 电离能 电负性
1.元素周期律
2.主族元素周期性变化规律
3.电离能
(1)概念:气态基态原子或气态基态离子失去一个电子所需要的最小能量,通常用I表示,单位:kJ·ml-1。其中,元素原子失去一个电子的电离能称为第一电离能,用符号I1表示。
【微思考1】 如图是1~20号元素第一电离能变化的曲线图,回答下列问题。
(1)请分别归纳同周期、同主族元素第一电离能变化的规律,并分析原因。
。
(2)上图前20号元素中,有4种元素第一电离能不符合同周期变化趋势,写出这4种元素的元素符号及其价层电子排布式,分析发生该现象的原因。
。
(3)下表是第三周期三种元素的逐级电离能数据。请分析X、Y、Z三种元素最外层电子数分别是多少?这三种元素分别是什么元素?
。
提示:(1)同周期元素从左到右,元素第一电离能呈增大趋势,原因是同周期元素从左到右,核电荷数增大,原子半径减小,原子失去电子越来越困难。同一主族元素从上到下,元素第一电离能逐渐减小,原因是同主族元素从上到下,半径逐渐增大,原子越容易失去电子
(2)Be:2s2、N:2s22p3、Mg:3s2、P:3s23p3。发生该现象的原因是它们原子核外价层电子排布处于半充满或全充满的稳定状态,失去电子较为困难,故第一电离能比相邻元素的第一电离能大
(3)X、Y、Z三种元素最外层电子数分别是2、3、1;这三种元素分别是Mg、Al、Na
4.电负性
【微思考2】 (1)下列原子的价电子排布中,电负性大小顺序为(用元素符号表示) 。
①3s2 ②3s23p3 ③3s23p4 ④3s23p5
(2)以NH3为例,化合物中不同元素表现的化合价与其电负性有何关系?
。
提示:(1)Cl>S>P>Mg
(2)NH3分子中,电负性较大的N元素表现负价,电负性较小的H表现正价
5.对角线规则
在元素周期表中,某些主族元素与右下方的主族元素(如图)的有些性质是相似的,这种相似性被称为对角线规则。
【微思考3】 根据对角线规则,回答下列问题。
(1)锂在空气中燃烧的主要化学方程式:
。
(2)Be(OH)2溶于NaOH溶液的离子方程式为
。
(3)AlCl3是共价型卤化物,试写出BeCl2的结构式: 。
提示:(1)4Li+O2 点燃 2Li2O
(2)Be(OH)2+2OH- BeO22-+2H2O
(3)Cl-Be-Cl
微粒半径、元素金属性和非金属性比较
1.比较下列微粒半径的大小(用“>”或“<”填空):
(1)Si N F。
(2)Li Na K。
(3)Na+ Mg2+ Al3+。
(4)F- Cl- Br-。
(5)Cl- O2- Na+。
(6)H- Li+ H+。
答案:(1)> > (2)< < (3)> > (4)< < (5)> > (6)> >
2.下列事实能说明氯的非金属性比硫强的是 (填序号)。
①HCl的溶解度比H2S大
②HCl的酸性比H2S强
③HCl的稳定性比H2S强
④HCl的还原性比H2S弱
⑤HClO4的酸性比H2SO4强
⑥Cl2与铁反应生成FeCl3,而S与铁反应生成FeS
⑦Cl2能与H2S反应生成S
⑧在周期表中Cl处于同周期S的右侧
⑨还原性:Cl-<S2-
答案:③④⑤⑥⑦⑧⑨
解析:元素原子得电子能力的强弱与元素氢化物的溶解性无关,所以①不符合题意;氢化物的酸性强弱和元素原子得电子能力大小没有固定的对应关系,所以②也不符合题意,其他均符合题意。
3.甲、乙两种非金属元素:
①甲的单质比乙的单质容易与氢气化合
②甲的单质能与乙的阴离子发生置换反应
③甲的最高价氧化物对应的水化物酸性比乙的最高价氧化物对应的水化物酸性强
④与某金属反应时,甲元素原子得电子数目比乙的多
⑤甲的单质熔、沸点比乙的低
能说明甲比乙的非金属性强的是( )
A.只有④B.只有⑤
C.①②③D.①②③④⑤
答案:C
电离能、电负性的变化规律及应用
4.下表列出了某短周期元素R的各级电离能数据(用I1、I2……表示,单位为kJ·ml-1)。
下列关于元素R的判断中一定正确的是( )
A.R的最高正价为+3价
B.R元素位于元素周期表中第ⅡB族
C.R元素第一电离能大于同周期相邻元素
D.R元素基态原子的电子排布式为1s22s2
答案:C
解析:由题表中数据可知,R元素的第三电离能与第二电离能的差距最大,故最外层有2个电子,最高正价为+2价,位于第ⅡA族,可能为Be或Mg元素,故A、B、D错误;短周期第ⅡA族(ns2)的元素,因ns轨道处于全满状态,比较稳定,故其第一电离能大于同周期相邻主族元素,C正确。
5.(1)Li及其周期表中相邻元素的第一电离能(I1)如表所示。I1(Li)>I1(Na),原因是
。
I1(Be)>I1(B)>I1(Li),原因是
。
(2)元素铜与镍的第二电离能分别为ICu=1 958 kJ·ml-1,INi=1 753 kJ·ml-1,ICu>INi的原因是
。
(3)根据元素周期律,原子半径Ga As,第一电离能Ga As(均填“大于”或“小于”)。
答案:(1)Na与Li同族,Na电子层数多,原子半径大,易失电子 Li、Be、B同周期,核电荷数依次增加,Be为1s22s2全满稳定结构,第一电离能最大,与Li相比,B核电荷数大,原子半径小,较难失去电子,第一电离能较大
(2)铜失去的是全充满的3d10电子,镍失去的是4s1电子
(3)大于 小于
6.根据信息回答下列问题:
不同元素的原子在分子内吸引电子的能力大小可用数值表示,该数值称为电负性。一般认为:如果两个成键原子间的电负性差值大于1.7,原子之间通常形成离子键;如果两个成键原子间的电负性差值小于1.7,通常形成共价键。下表是某些元素的电负性值:
(1)通过分析电负性值的变化规律,确定Mg元素的电负性值的最小范围: 。
(2)请归纳元素的电负性和金属性、非金属性的关系: 。
(3)推测AlF3、AlCl3、AlBr3是离子化合物还是共价化合物:
AlF3 ,AlCl3 ,AlBr3 。
(4)在P与Cl组成的化合物中,Cl元素显 (填“正”或“负”)价,理由是
。
答案:(1)0.9~1.5
(2)非金属性越强,电负性越大;金属性越强,电负性越小
(3)离子化合物 共价化合物 共价化合物
(4)负 Cl的电负性大于P,Cl对键合电子的吸引能力强
1.(2024·江苏卷)我国探月工程取得重大进展。月壤中含有Ca、Fe等元素的磷酸盐,下列元素位于元素周期表第二周期的是( )
A.OB.P
C.CaD.Fe
答案:A
解析:O元素位于元素周期表第二周期第ⅥA族,A符合题意。
2.(2024·上海卷)下列关于氟元素的性质说法正确的是( )
A.原子半径最小B.原子第一电离能最大
C.元素的电负性最强D.最高正化合价为+7
答案:C
解析:同一周期主族元素从左至右,原子序数递增、原子半径递减,氟原子在本周期主族元素中半径最小,但氢原子半径小于氟原子半径,故A错误;同一周期主族元素从左至右,第一电离能有增大的趋势,氟原子在本周期主族元素中第一电离能最大,但氦原子的第一电离能大于氟原子,故B错误;根据同一周期主族元素从左至右电负性增强、同一主族从上至下电负性减弱可知,氟元素的电负性最强,故C正确;氟元素无正化合价,故D错误。
3.(双选)(2024·浙江1月选考节选)下列说法正确的是( )
A.电负性:B>N>O
B.离子半径:P3-<S2-<Cl-
C.第一电离能:Ge<Se<As
D.基态Cr2+的简化电子排布式:[Ar]3d4
答案:CD
解析:同一周期,从左到右,电负性依次增强,故电负性大小顺序为O>N>B,A错误;核外电子排布相同,核电荷数越大,半径越小,故离子半径大小顺序为P3->S2->Cl-,B错误;同一周期,从左到右,有电离能增大的趋势,但As的4p轨道处于较稳定的半充满状态,其第一电离能在三者中最大,故第一电离能大小顺序为Ge<Se<As,C正确;基态Cr的简化电子排布式:[Ar]3d54s1,Cr2+的简化电子排布式为[Ar]3d4,D正确。
4.(双选)(2024·浙江6月选考节选)下列有关单核微粒的描述正确的是( )
A.Ar的基态原子电子排布方式只有一种
B.Na的第二电离能>Ne的第一电离能
C.Ge的基态原子简化电子排布式为[Ar]4s24p2
D.Fe原子变成Fe+,优先失去3d轨道上的电子
答案:AB
解析:根据原子核外电子排布规律,基态Ar原子的电子排布方式只有1s22s22p63s23p6一种,A项正确;Na的第二电离能指气态基态Na+失去一个电子所需的最低能量,Na+和Ne具有相同的电子层结构,Na+的核电荷数大于Ne,Na+的原子核对外层电子的引力大于Ne的,故Na的第二电离能>Ne的第一电离能,B项正确;Ge的原子序数为32,基态Ge原子的简化电子排布式为[Ar]3d104s24p2,C项错误;基态Fe原子的价电子排布式为3d64s2,Fe原子变成Fe+,优先失去4s轨道上的电子,D项错误。
5.(2024·河北卷)侯氏制碱法工艺流程中的主反应为QR+YW3+XZ2+W2Z QWXZ3+YW4R,其中W、X、Y、Z、Q、R分别代表相关化学元素。下列说法正确的是( )
A.原子半径:W<X<YB.第一电离能:X<Y<Z
C.单质沸点:Z<R<QD.电负性:W<Q<R
答案:C
解析:侯氏制碱法主反应的化学方程式为NaCl+NH3+CO2+H2O NaHCO3↓+NH4Cl,则可推出W、X、Y、Z、Q、R分别为H元素、C元素、N元素、O元素、Na元素、Cl元素。一般原子的电子层数越多半径越大,电子层数相同时,核电荷数越大,半径越小,则原子半径:H<N<C,故A错误;同周期从左到右元素第一电离能呈增大趋势,第ⅡA族、第ⅤA族原子的第一电离能大于同周期相邻元素,则第一电离能:C<O<N,故B错误;O2、Cl2为分子晶体,相对分子质量越大,沸点越高,二者在常温下均为气体,Na在常温下为固体,则沸点:O2<Cl2<Na,故C正确;同周期元素,从左往右电负性逐渐增大,同族元素,从上到下电负性逐渐减小,电负性:Na<H<Cl,故D错误。
元素推断与元素性质主要以元素周期表为工具考查“位、构、性”三者的关系,命题既可对原子结构、元素周期表、元素周期律进行单独考查,也可结合元素及其化合物的性质进行综合考查。原子结构知识主要考查核素、同位素、核外电子排布(电子排布式、轨道表示式和未成对电子数)、原子轨道的能量和形状等;元素周期律主要考查金属性、非金属性、气态氢化物稳定性和最高价含氧酸的酸性、原(离)子半径、电离能、电负性的比较等。元素周期表一般给出片段,结合原子结构和元素周期律进行考查。在复习过程中,应针对以下几点进行:
(1)原子结构——构造原理(1~36号元素核外电子排布)、原子内粒子数量之间的关系;
(2)元素性质——原子半径、主要化合价、金属性、非金属性、第一电离能、电负性的周期性变化规律;
(3)“位、构、性”——用好元素周期表这一工具,实现分析与推理能力、宏观辨识与微观探析的学科核心素养的提升。
1.(2024·湖北卷)主族元素W、X、Y、Z原子序数依次增大,X、Y的价电子数相等,Z的价电子所在能层有16个轨道,4种元素形成的化合物如图。下列说法正确的是( )
A.电负性:W>Y
B.酸性:W2YX3>W2YX4
C.基态原子的未成对电子数:W>X
D.氧化物溶于水所得溶液的pH:Z>Y
答案:D
解析:主族元素W、X、Y、Z原子序数依次增大,X、Y的价电子数相等,Z的价电子所在能层有16个轨道,则Z有4个能层,结合这4种元素形成的化合物的结构可以推断,W、X、Y、Z分别为H、O、S、K。W和Y可以形成H2S,其中S显-2价,因此,电负性:S>H,A不正确;H2SO3是中强酸,而H2SO4是强酸,因此,在相同条件下,H2SO4的酸性较强,B不正确;H只有1个电子,O的2p轨道上有4个电子,O有2个未成对电子,因此,基态原子的未成对电子数:O>H,C不正确;K的氧化物溶于水且与水反应生成强碱KOH,S的氧化物溶于水且与水反应生成H2SO3或H2SO4,因此,氧化物溶于水所得溶液的pH的大小关系为K>S,D正确。
2.(2024·甘肃卷)X、Y、Z、W、Q为短周期元素,原子序数依次增大,最外层电子数之和为18。Y原子核外有两个单电子,Z和Q同族,Z的原子序数是Q的一半,W元素的焰色试验呈黄色。下列说法错误的是( )
A.X、Y组成的化合物有可燃性
B.X、Q组成的化合物有还原性
C.Z、W组成的化合物能与水反应
D.W、Q组成的化合物溶于水呈酸性
答案:D
解析:X、Y、Z、W、Q为短周期元素,W元素的焰色试验呈黄色,W为Na元素;Z和Q同族,Z的原子序数是Q的一半,则Z为O、Q为S;Y原子核外有两个单电子、且原子序数小于Z,Y为C元素;X、Y、Z、W、Q的最外层电子数之和为18,则X的最外层电子数为18-4-6-1-6=1,X可能为H或Li。若X为H,H与C组成的化合物为烃,烃能够燃烧,若X为Li,Li与C组成的化合物也具有可燃性,A项正确;X、Q组成的化合物中Q(即S)元素呈-2价,为S元素的最低价,具有还原性,B项正确;Z、W组成的化合物为Na2O、Na2O2,Na2O与水反应生成NaOH,Na2O2与水反应生成NaOH和O2,C项正确;W、Q组成的化合物Na2S属于强碱弱酸盐,其溶于水所得溶液呈碱性,D项错误。
3.(2024·新课标卷)我国科学家最近研究的一种无机盐Y3[Z(WX)6]2纳米药物具有高效的细胞内亚铁离子捕获和抗氧化能力。W、X、Y、Z的原子序数依次增加,且W、X、Y属于不同族的短周期元素。W的外层电子数是其内层电子数的2倍,X和Y的第一电离能都比左右相邻元素的高。Z的M层未成对电子数为4。下列叙述错误的是( )
A.W、X、Y、Z四种元素的单质中Z的熔点最高
B.在X的简单氢化物中X原子轨道杂化类型为sp3
C.Y的氢氧化物难溶于NaCl溶液,可以溶于NH4Cl溶液
D.Y3[Z(WX)6]2中WX-提供电子对与Z3+形成配位键
答案:A
解析:W、X、Y、Z的原子序数依次增加,且W、X、Y属于不同族的短周期元素。W的外层电子数是其内层电子数的2倍,则W为C元素;每个周期第ⅡA族和第ⅤA族的元素的第一电离能都比左右相邻元素的高,由于配合物Y3[Z(WX)6]2中Y在外界,Y可形成简单阳离子,则Y属于金属元素,故X和Y分别为N和Mg;Z的M层未成对电子数为4,则其3d轨道上有4个不成对电子,其价电子排布式为3d64s2,Z为Fe元素,则Y3[Z(WX)6]2为Mg3[Fe(CN)6]2。W、X、Y、Z四种元素的单质中,N元素的单质为分子晶体,Mg和Fe均形成金属晶体,C元素既可以形成金刚石又可以形成石墨,其中石墨的熔点最高,A不正确;X的简单氢化物是NH3,其中N原子轨道杂化类型为sp3,B正确;Y的氢氧化物是Mg(OH)2,属于中强碱,其难溶于水,难溶于NaCl溶液,但是,由于NH4Cl电离产生的NH4+可以破坏Mg(OH)2的沉淀溶解平衡,因此Mg(OH)2可以溶于NH4Cl溶液,C正确;Mg3[Fe(CN)6]2中CN-提供电子对与Fe3+形成配位键,D正确。
4.(2024·黑吉辽卷)如下反应相关元素中,W、X、Y、Z为原子序数依次增大的短周期元素,基态X原子的核外电子有5种空间运动状态,基态Y、Z原子有两个未成对电子,Q是ds区元素,焰色试验呈绿色。下列说法错误的是( )
QZY4溶液 逐渐通入XW3至过量 QZX4Y4W12溶液
A.单质沸点:Z>Y>W
B.简单氢化物键角:X>Y
C.反应过程中有蓝色沉淀产生
D.QZX4Y4W12是配合物,配位原子是Y
答案:D
解析:Q是ds区元素,焰色试验呈绿色,则Q为Cu元素;空间运动状态数是指电子占据的轨道数,基态X原子的核外电子有5种空间运动状态,则X为第2周期元素,满足此条件的主族元素有N(1s22s22p3)、O(1s22s22p4)、F(1s22s22p5);X、Y、Z原子序数依次增大,基态Y、Z原子有两个未成对电子,若Y、Z为第2周期元素,则满足条件的可能为C(1s22s22p2)或O(1s22s22p4),C原子序数小于N,所以Y不可能为C,若Y、Z为第3周期元素,则满足条件的可能为Si(1s22s22p63s23p2)或S(1s22s22p63s23p4),Y、Z可与Cu形成CuZY4,而O、Si、S中只有O和S形成的SO42-才能形成CuZY4,所以Y、Z分别为O、S元素,则X只能为N;W能与X形成XW3,则W为第ⅠA族或第ⅦA族元素,但W原子序数小于N,所以W为H元素,综上所述,W、X、Y、Z、Q分别为H、N、O、S、Cu。由分析可知,W、Y、Z分别为H、O、S,S单质常温下呈固态,其沸点高于氧气和氢气,O2和H2均为分子晶体,O2的相对分子质量大于H2,O2的范德华力大于 H2,所以沸点:S>O2>H2,故A正确;Y、X的简单氢化物分别为H2O和NH3,H2O的中心原子O原子的价层电子对数为2+12×(6-2×1)=4、孤电子对数为2,空间结构为V形,键角约105°,NH3的中心原子N原子的价层电子对数为3+12×(5-3×1)=4、孤电子对数为1,空间结构为三角锥形,键角约107°,所以键角:X>Y,故B正确;硫酸铜溶液中滴加氨水,氨水不足时生成蓝色沉淀氢氧化铜,氨水过量时氢氧化铜溶解,生成[Cu(NH3)4]SO4,即反应过程中有蓝色沉淀产生,故C正确;QZX4Y4W12为[Cu(NH3)4]SO4,其中铜离子提供空轨道、NH3的N原子提供孤电子对,两者形成配位键,配位原子为N,故D错误。
5.(2024·贵州卷)某化合物由原子序数依次增大的短周期主族元素W、X、Y、Z、Q组成(结构如图)。X的最外层电子数等于内层电子数,Y是有机物分子骨架元素,Q和W能形成两种室温下常见的液态化合物。下列说法错误的是( )
A.第一电离能:Y<Z<Q
B.该化合物中Q和W之间可形成氢键
C.X与Al元素有相似的性质
D.W、Z、Q三种元素可形成离子化合物
答案:A
解析:X的最外层电子数等于内层电子数,则X的核外电子排布式为1s22s2,X为Be元素,由题给结构图可知,W只能形成一个共价键,结合W的位置可知W为H元素,Y是有机物分子骨架元素,则Y为C元素,Q和W能形成两种室温下常见的液态化合物,则Q为O元素,Z为N元素。同一周期,从左到右,元素的第一电离能呈增大的趋势,N原子中2p能级上电子为半满结构,较为稳定,第一电离能大于同周期与之相邻的元素,则第一电离能:C<O<N,故A错误;该化合物中O的电负性较大,可以和H之间形成氢键,故B正确;Be和Al处在元素周期表的对角线上,具有相似的化学性质,如Be(OH)2、Al(OH)3都具有两性,故C正确;H、N、O可以形成离子化合物,如NH4NO3,故D正确。
6.(2024·广东卷)一种可为运动员补充能量的物质,其分子结构式如图。已知R、W、Z、X、Y为原子序数依次增大的短周期主族元素,Z和Y同族,则( )
A.沸点:ZR3<YR3
B.最高价氧化物的水化物的酸性:Z<W
C.第一电离能:Z<X<W
D.ZX3-和WX32-空间结构均为平面三角形
答案:D
解析:根据题意和分子结构式可知,Z为N元素,Y为P元素,W可形成4个共价键,原子序数比N小,即W为C元素,R可形成1个共价键,原子序数比C小,即R为H元素,X可形成2个共价键,原子序数在N和P之间,即X为O元素,综上:R为H元素、W为C元素、Z为N元素、X为O元素、Y为P元素。由于NH3可形成分子间氢键,而PH3不能,因此沸点:NH3>PH3,故A错误;W为C元素、Z为N元素,由于非金属性:C<N,因此最高价氧化物的水化物的酸性:H2CO3<HNO3,故B错误;同周期元素从左到右第一电离能呈增大趋势,第ⅡA族、第ⅤA族原子第一电离能大于同周期相邻元素,即第一电离能:C<O<N,故C错误;NO3-的中心原子N的价层电子对数为3+5+1-2×32=3,属于sp2杂化,NO3-的空间结构为平面三角形,CO32-的中心原子C的价层电子对数为3+4+2-2×32=3,属于sp2杂化,CO32-的空间结构为平面三角形,故D正确。
7.(2024·四川雅安模拟预测)X、Y、Q、M、N均为短周期主族元素,这五种元素在周期表中的相对位置如下图所示。已知X、Q、M三种元素的核电荷数之和比Y和N的核电荷数之和多10。下列说法正确的是( )
A.Q、M、N形成的单质硬度都很大
B.Q2N3不能从溶液中制得
C.X、Q、M、N的所有氧化物都能与氢氧化钠溶液反应
D.含氧酸酸性由大到小的顺序为Y>M>X>N
答案:B
解析:X、Y、Q、M、N均为短周期主族元素,根据这五种元素在周期表中的相对位置,设X的核电荷数为x,则Y、Q、M、N的核电荷数依次为x+1、x+6、x+7、x+9,已知X、Q、M三种元素的核电荷数之和比Y和N的核电荷数之和多10,则x+x+6+x+7=x+1+x+9+10,得x=7,则X、Y、Q、M、N依次为N、O、Al、Si、S。由分析可知Q、M、N依次为Al、Si、S,形成的单质中只有硅的硬度很大,A错误;Q、N依次为Al、S,溶液中铝离子和硫离子会发生相互促进的水解反应得到氢氧化铝沉淀和硫化氢气体,故Q2N3不能从溶液中制得,B正确;X、Q、M、N依次为N、Al、Si、S;它们形成的氧化物中有的能与氢氧化钠溶液反应,如二氧化氮、三氧化二氮、五氧化二氮、氧化铝、二氧化硅、二氧化硫和三氧化硫,有的不能与氢氧化钠溶液反应,例如NO,C错误;X、Y、M、N依次为N、O、Si、S,Y不存在含氧酸,题目中也未指明最高正价,N有硝酸是强酸、亚硝酸是弱酸,S有硫酸是强酸、亚硫酸是中强酸,无法比较酸性大小,D错误。
8.(2024·湖北武汉一模)X、Y、Z、W、M是原子序数依次增大的短周期主族元素,且位于三个不同周期,Z与Y和W都相邻,且Y、Z、W三种元素原子的最外层电子数之和为16,下列说法错误的是( )
A.原子半径:Z>W>M>X
B.Z和W都有多种同素异形体
C.最高价氧化物对应水化物的酸性:Y<Z<W
D.X与其他四种元素都可以形成18电子分子
答案:C
解析:X、Y、Z、W、M是原子序数依次增大的短周期主族元素,且位于三个不同周期,则X一定位于第一周期,X为H。Z与Y和W都相邻,则这三种元素在周期表中的相对位置关系可能有、和三种,Y、Z、W三种元素原子的
最外层电子数之和为16,设Z的最外层电子数为x,若为第一种情况,则有3x=16,x为分数,不合理;若为第二种情况,则有3x-1=16,x为分数,不合理;若为第三种情况,则有3x+1=16,解得x=5,合理。综上可知,Y、Z、W三种元素分别为N、P、S,则M为Cl。由分析可知,X、Y、Z、W分别为H、N、P、S,M为Cl。同周期元素从左到右原子半径逐渐减小,原子半径:P>S>Cl>H,故A正确;P有白磷、红磷等单质,S有S2、S6、S8等单质,故B正确;N元素的非金属性强于P,最高价氧化物对应水化物的酸性:HNO3>H3PO4,故C错误;H与N、P、S、Cl分别形成的N2H4、PH3、H2S、HCl都是18电子分子,故D正确。
9.(2024·陕西安康模拟预测)化合物M是一种制造压塑粉的原料,结构简式如图所示,其组成元素X、Y、Z、W位于短周期,原子序数依次增大且满足W=3X+Y+Z。下列说法错误的是( )
A.原子半径:X<Z<Y<W
B.氧化物对应水化物的酸性:Y<Z<W
C.W与钠元素形成的化合物水溶液显碱性
D.W、Z分别与X形成的简单化合物可发生反应
答案:B
解析:X、Y、Z、W原子序数依次增大且满足W=3X+Y+Z,由题图可知,X能形成1个共价键,则X是H元素;Y能形成4个共价键,Y是C元素;Z形成3个共价键,Z是N元素;则W的原子序数为16,W是S元素。原子半径:H<N<C<S,故A正确;没有明确是最高价氧化物对应水化物的酸性,HNO3的酸性大于H2SO3,故B错误;S与钠元素形成的化合物Na2S是强碱弱酸盐,水溶液显碱性,故C正确;S、N分别与H形成的简单化合物H2S、NH3可发生反应生成(NH4)2S,故D正确。
1.电离能与原子结构
[答题策略] 从原子核对最外层电子的吸引力来判断。
[答题模板] A原子比B原子的半径大,且A原子的核电荷数比B原子的小,所以A原子对最外层电子的吸引力小于B,故第一电离能A小于B。
2.电离能与半充满、全充满
[答题策略] 能量相同的原子轨道在全充满(p6、d10、f14)、半充满(p3、d5、f7)时,比较稳定,难失电子。
[答题模板] A原子的价层电子排布式为×××,处于半充满(全充满),比较稳定,难失电子,×××电离能大。
1.(2023·北京卷)比较S原子和O原子的第一电离能大小,从原子结构的角度说明理由:
。
答案:I1(O)>I1(S),氧原子半径小,原子核对最外层电子的吸引力大,不易失去一个电子
2.(2022·河北卷)Cu与Zn相比,第二电离能与第一电离能差值更大的是 ,原因是
。
答案:Cu Cu的第一电离能失去的是4s1的电子,第二电离能失去的是3d10的电子,Zn的第一电离能失去的是4s2的电子,第二电离能失去的是4s1的电子,Cu的第一电离能较小而第二电离能较大,因此第二电离能与第一电离能差值更大的是Cu
3.黄铜是人类最早使用的合金之一,主要由Zn和Cu组成。第一电离能I1(Zn) I1(Cu)(填“大于”或“小于”)。原因是 。
答案:大于 Zn核外电子排布为全满稳定结构,较难失电子
4.红蓝宝石、祖母绿、金绿猫眼、钻石为举世公认的珍贵宝石。
(1)红宝石是刚玉的一种,主要成分为氧化铝(Al2O3),因含微量杂质元素铬(Cr)而呈红色。基态铬原子的简化电子排布式为 。
(2)祖母绿主要成分的化学式为Be3Al2(SiO3)6,Be与Al的第一电离能大小关系为I(Be)
I(Al),其原因是
。
答案:(1)[Ar]3d54s1 (2)> 同周期主族元素第一电离能从左向右呈增大的趋势,但第ⅡA族、第ⅤA族比相邻元素的第一电离能大,则I(Mg)>I(Al),同一主族从上到下第一电离能逐渐减小,则I(Be)>I(Mg),故I(Be)>I(Al)
课时测评26 元素周期表 元素周期律对应学生用书P423
(时间:45分钟 满分:60分)
(本栏目内容,在学生用书中以独立形式分册装订!)
选择题1-12题,每小题2分,共24分。
1.(2023·天津卷)下列性质不能用于判断C、Si的非金属性强弱的是( )
A.元素的电负性
B.最高价氧化物的熔点
C.简单氢化物的热稳定性
D.最高价氧化物对应的水化物的酸性
答案:B
解析:电负性越大,元素的非金属性越强,故不选A;最高价氧化物的熔点,与化学键或分子间作用力有关,与元素非金属性无关,故选B;简单氢化物越稳定,元素非金属性越强,故不选C;最高价氧化物对应的水化物的酸性越强,元素非金属性越强,故不选D。
2.(2023·江苏卷)元素C、Si、Ge位于周期表中第ⅣA族。下列说法正确的是( )
A.原子半径:r(C)>r(Si)>r(Ge)
B.第一电离能:I1(C)<I1(Si)<I1(Ge)
C.碳单质、晶体硅、SiC均为共价晶体
D.可在周期表中元素Si附近寻找新半导体材料
答案:D
解析:同主族元素从上往下原子半径增大,故原子半径:r(C)<r(Si)<r(Ge),A错误;同主族元素,从上往下原子半径增大,更易失电子,第一电离能:I1(C)>I1(Si)>I1(Ge),B错误;晶体硅、SiC均为共价晶体,碳单质中金刚石为共价晶体,而石墨为混合晶体,C60为分子晶体,C错误;周期表中元素Si附近存在许多准金属,可在其周围寻找半导体材料,D正确。
3.A、B、C为三种短周期元素,A、B同周期,A、C的最低价离子分别为A2-、C-,B2+与C-具有相同的电子层结构,下列叙述不正确的是( )
A.原子序数:A>B>C
B.原子半径:C>B>A
C.离子半径:A2->C->B2+
D.原子最外层电子数:C>A>B
答案:B
解析:由题意可推出A为S、B为Mg、C为F。原子序数:S>Mg>F,故A项正确;不同周期元素,电子层数越多,原子半径越大,同一周期元素,核电荷数越大,原子半径越小,因此原子半径:Mg>S>F,故B项错误;S2-的电子层数为3,离子半径最大,Mg2+与F-的电子层数为2,且具有相同的核外电子数,核电荷数越大,离子半径越小,因此离子半径:S2->F->Mg2+,故C项正确;F原子最外层电子数为7,S原子最外层电子数为6,Mg原子最外层电子数为2,因此原子最外层电子数:F>S>Mg,故D项正确。
4.(2024·河南南阳二模)硒元素具有防癌作用,已知硒元素在元素周期表中的信息如图所示,则下列说法正确的是( )
A.硒原子核内有34个中子
B.硒元素是非金属元素
C.硒原子的相对原子质量是78.96 g
D.富硒茶中的“硒”指的是硒原子
答案:B
解析:中子数=质量数-质子数,则硒原子核内有45个中子,A错误;硒元素是非金属元素,B正确;相对原子质量是一个比值,没有单位,C错误;富硒茶中的“硒”指的是硒元素,D错误。
5.(2024·重庆模拟预测)制作紫砂壶所用的紫砂泥主要含有O、Si、Al和Fe,还含有少量的Mg、Ca、Mn和P等元素,下列说法正确的是( )
A.金属性:Ca<Al
B.第一电离能:P>Si
C.Fe和Mn都属于ds区元素
D.基态时O和Mg的单电子数相同
答案:B
解析:依据元素周期表中元素的相对位置,金属性:Ca>Al,A不正确;Si、P同周期,且P在Si的右边,P的3p轨道半充满,所以第一电离能:P>Si,B正确;Fe和Mn都属于d区元素,C不正确;基态时O和Mg的价电子排布式分别为2s22p4、3s2,它们的单电子数分别为2、0,D不正确。
6.(2024·山东模拟预测)“嫦娥石”是中国首次在月球上发现的新矿物,其主要由Ca、Fe、P、O和Y(钇,原子序数比Fe大13)组成。下列说法正确的是( )
A.基态Ca原子的核外电子填充在6个轨道中
B.Y位于元素周期表的第ⅢB族
C.5种元素中,电负性最大的是P
D.5种元素中,第一电离能最小的是Fe
答案:B
解析:钙为20号元素,原子核外电子排布为1s22s22p63s23p64s2,基态Ca原子的核外电子填充在10个轨道中,A错误;钇原子序数比Fe大13,为39号元素,为元素周期表的第五周期第ⅢB族,B正确;同周期从左到右,金属性减弱,非金属性增强,元素的电负性增强;同主族由上而下,金属性增强,非金属性逐渐减弱,元素电负性减弱;5种元素中,电负性最大的是O,C错误;同一主族随原子序数变大,原子半径变大,第一电离能变小;同一周期随着原子序数变大,第一电离能总体呈增大趋势,5种元素中,钙第一电离能比铁小,D错误。
7.(2024·福建统考模拟预测)下列实验所涉及的操作或叙述正确的是( )
答案:C
解析:不能用润湿的pH试纸测量溶液的pH,且应该测量等浓度的溶液的pH,故A错误;常温下,铁遇到浓硫酸会钝化,故B错误;金属Na和K容易与空气中的氧气以及水蒸气发生反应,为防止其氧化变质,用小刀切割金属钠、钾后,剩余的钠、钾应及时放回试剂瓶中保存,C正确;Al2(SO4)3溶液与过量NaOH溶液反应生成四羟基合铝酸钠,不会生成Al(OH)3沉淀,故D错误。
8.下列四种粒子中,半径按由大到小的顺序排列的是( )
①基态X的原子结构示意图:
②基态Y的价电子排布式:3s23p5
③基态Z2-的电子排布图:
④W基态原子有2个能层,电子式:
A.③>①>②>④B.③>②>①>④
C.①>③>④>②D.①>④>③>②
答案:A
解析:①根据结构示意图可知X为S;②根据价电子排布式可知Y为Cl;③根据电子排布图可知Z2-为S2-;④根据W基态原子有2个能层,电子式:可知W为F;电子层数越多,半径越大,则半径:F<Cl,同周期随着原子序数的递增,原子半径减小,则半径:Cl<S,同种元素的阴离子半径大于原子半径,则半径:S<S2-;综上半径大小关系为S2->S>Cl>F,即③>①>②>④,A正确。
9.(2024·北京三模)依据元素周期律,下列判断不正确的是( )
A.第一电离能:Li<Be<B
B.电负性:N<O<F
C.热稳定性:SiH4<CH4<NH3
D.酸性:H2SiO3<H3PO4<HClO4
答案:A
解析:Li、Be、B是第二周期相邻元素,Be的2s轨道全满,不易失电子,则第一电离能:Li<B<Be,A不正确;N、O、F为第二周期相邻元素,非金属性依次增强,则电负性:N<O<F,B正确;Si、C同主族,C、N同周期,非金属性:Si<C<N,非金属性越强,简单氢化物的热稳定性越强,所以热稳定性:SiH4<CH4<NH3,C正确;非金属性:Si<P<Cl,非金属性越强,最高价氧化物的水化物的酸性越强,则酸性:H2SiO3<H3PO4<HClO4,D正确。
10.(2024·上海浦东新高三期中)通过反应进行元素性质比较,下列方案可行的是( )
A.Cu和FeCl3反应,可以比较Cu和Fe的金属性强弱
B.Cl2和S分别与铁反应,可以比较Cl和S的非金属性强弱
C.浓H2SO4与NaNO3反应制备HNO3,可以比较S和N的非金属性强弱
D.向MgCl2溶液和AlCl3溶液中分别通入NH3,可以比较Mg和Al的金属性强弱
答案:B
解析:Cu和FeCl3反应生成氯化亚铁和氯化铜,不能比较铜和铁的金属性,故A错误;Cl2和铁反应生成氯化铁,S和铁反应生成硫化亚铁,说明Cl2的氧化性比S强,即Cl的非金属性比S强,故B正确;浓H2SO4与NaNO3反应制备HNO3不是利用强酸制取弱酸的原理,而是高沸点酸制取低沸点酸的原理,不能比较S和N的非金属性强弱,故C错误;MgCl2或AlCl3溶液中通入NH3都生成沉淀且不溶解,不能比较金属性强弱,故D错误。
11.(2024·广西二模)短周期主族元素a、b、c、d在周期表中的相对位置如图所示,这四种元素原子的最外层电子数之和为19。已知四种元素中只有b为金属元素,则下列有关说法中正确的是( )
A.简单离子半径:b>a
B.简单氢化物的沸点:a<c
C.c的最高价氧化物对应的水化物为强酸
D.d在自然界中的存在形态既有游离态,也有化合态
答案:D
解析:有a、b、c、d四种短周期主族元素,由它们在周期表中的位置可知,a位于第二周期,a、c位于同主族,b、c、d位于第三周期,设a的最外层电子数为x,则x+x+x+1+x-2=19,解得x=5,四种元素中只有b为金属元素,则b为Al元素、a为N元素、c为P元素、d为S元素。由上述分析可知,b为Al元素、a为N元素,一般电子层数越多、离子半径越大,具有相同电子排布的离子中原子序数大的离子半径小,则离子半径:N3->Al3+,故A错误;由分析可知a为N元素、c为P元素,简单氢化物分别为NH3、PH3,由于氨气分子间形成氢键导致沸点较高,则沸点:NH3>PH3,故B错误;c的最高价氧化物的水化物为磷酸,属于中强酸,故C错误;d为S元素,火山口附近有游离态的硫单质,在自然界中有H2S、Na2S等化合物,故D正确。
12.(2024·浙江杭州模拟预测)W、X、Y、Z、M、N六种主族元素,它们在周期表中位置如图所示。下列说法不正确的是( )
A.原子半径:X>Y
B.W元素位于第二周期第ⅣA族
C.最高价氧化物对应水化物的酸性:M>Z
D.N元素的单质可作半导体材料
答案:B
解析:W、X、Y、Z、M、N六种主族元素,根据它们在周期表中位置可知,W为O元素、X为Na、Y为Mg、Z为S、M为Cl、N为Ge元素。同周期原子半径从左到右依次减小,故原子半径:Na>Mg,A正确;W为O元素,原子序数为8,位于元素周期表第二周期第ⅥA族,B错误;元素非金属性越强,最高价氧化物对应水化物的酸性越强,酸性:HClO4>H2SO4,C正确;Ge位于金属和非金属分界处,此处的元素多数可作半导体材料,D正确。
13.(10分)元素周期表反映了元素之间的内在联系,是研究物质性质的重要工具。如表是元素周期表的一部分。回答下列问题:
(1)上述元素①~⑧的非金属性最强的是 (填元素符号);简单离子半径最大的是 (填离子符号)。
(2)若元素④与⑧形成的化合物为X,用电子式表示X的形成过程: ;
画出X中阴离子的离子结构示意图: 。
(3)⑦⑧两种元素的最高价氧化物的水化物酸性强弱为 (用化学式表示)。
(4)⑥的单质与强碱反应的离子方程式为
。
(5)已知⑤的单质与①的最高价氧化物Y在点燃条件下能反应生成黑色单质,推测④的单质 (填“能”或“不能”)与Y发生类似反应。
(6)已知铷(Rb)是37号元素,与④同主族。下列说法正确的是 (填字母)。
a.铷在周期表中的位置为第四周期第ⅠA族
b.铷的熔点比④对应单质的熔点低
c.⑥的简单离子与过量的RbOH反应最终会产生白色沉淀
d.RbOH的碱性比④的最高价氧化物的水化物强
答案:(1)F S2-
(2)
(3)HClO4>H2SO4
(4)2Al+2OH-+6H2O 2[Al(OH)4]-+3H2↑
(5)能 (6)bd
解析:根据元素在元素周期表中的位置,推断元素分别为①C、②N、③F、④Na、⑤Mg、⑥Al、⑦S、⑧Cl;(3)⑦⑧分别为S和Cl,最高价氧化物对应水化物分别为H2SO4和HClO4,S和Cl位于同一周期,同周期元素从左到右,非金属性依次增强,所以Cl的非金属性强,最高价氧化物对应水化物酸性强,酸性强弱:HClO4>H2SO4;(5)⑤Mg与①C的最高价氧化物CO2在点燃条件下能反应生成黑色单质,④Na比Mg金属性更强,故也可以与CO2发生类似的反应;(6)铷在元素周期表中的位置为第五周期第ⅠA族,a项错误;Rb与Na同一主族,同主族元素从上到下单质熔点依次变低,故铷的熔点低,b项正确;同主族元素从上到下金属性逐渐增强,故碱性:RbOH>NaOH,Al3+与过量RbOH反应,最终生成[Al(OH)4]-,无白色沉淀,c项错误,d项正确。
14.(26分)填空。
(1)写出基态As原子的核外电子排布式:
,
根据元素周期律,原子半径Ga (填“大于”或“小于”,下同)As,第一电离能Ga As。
(2)C、N、O的第一电离能由大到小的顺序为 ;H、O、S电负性由大到小的顺序是 。B和N相比,电负性较大的是 ;BN中B元素的化合价为 ;从电负性角度分析,C、Si、O的非金属性由强至弱的顺序为 。
(3)铬、铜、锰基态原子的电子排布式分别为
,
氯元素的基态原子的价层电子排布式是 ,与铬同周期的所有元素的基态原子中最外层电子数与铬原子相同的元素有 (填元素符号)。
(4)基态Fe3+的M层电子排布式为 ,基态铝原子核外自旋平行的电子最多有 个,与铝同族的第四周期元素原子的价层电子排布式为 ,基态磷原子的核外电子运动状态共有 种,其价层电子排布式为 。硼、氧、氟、氮的第一电离能由大到小的顺序是 (用元素符号表示)。
(5)C、N、O、Al、Si、Cu是常见的六种元素。
①Si位于元素周期表第 周期第 族。
②N的基态原子核外电子排布式为 ,Cu的基态原子最外层有 个电子。
③用“>”或“<”填空:
(6)O、Na、P、Cl四种元素中电负性最大的是 (填元素符号),其中P原子的核外电子排布式为 。
(7)周期表前四周期的元素a、b、c、d、e,原子序数依次增大。a的核外电子总数与其周期数相同,b的价层电子中的未成对电子有3个,c的最外层电子数为其内层电子数的3倍,d与c同族;e的最外层只有1个电子,但次外层有18个电子。b、c、d中第一电离能最大的是 (填元素符号),e的价层电子的轨道表示式为 。
答案:(1)1s22s22p63s23p63d104s24p3(或[Ar]3d104s24p3) 大于 小于
(2)N>O>C O>S>H N +3 O>C>Si
(3)铬:1s22s22p63s23p63d54s1、
铜:1s22s22p63s23p63d104s1、
锰:1s22s22p63s23p63d54s2 3s23p5 K、Cu
(4)3s23p63d5 7 4s24p1 15 3s23p3 F>N>O>B
(5)①三 ⅣA ②1s22s22p3 1 ③> > <
(6)O 1s22s22p63s23p3(或[Ne]3s23p3)
(7)N
解析:(1)基态As原子的核外电子数为33,其核外电子排布式:1s22s22p63s23p63d104s24p3(或[Ar]3d104s24p3);Ga、 As均在第四周期,同一周期元素,从左往右,原子半径递减,第一电离能呈增大趋势,故原子半径Ga大于As,第一电离能Ga小于As。(2)C、N、O在同一周期,第一电离能从左往右呈增大趋势,N的价电子排布式为2s22p3,为半充满状态,更稳定,故第一电离能由大到小的顺序为N>O>C;O、S同主族,从上往下,电负性减弱,电负性由大到小的顺序是O>S>H;同周期元素,从左到右,电负性增大,B和N形成化合物时,N对键合电子的吸引力更大,为-3价,B元素为+3价;电负性越大,对键合电子的吸引力越大,对应的非金属性越强,C、Si、O的非金属性由强至弱的顺序为O>C>Si。(3)铬、铜、锰分别为24、29、25号元素,其基态原子的电子排布式分别为铬:1s22s22p63s23p63d54s1、铜:1s22s22p63s23p63d104s1、锰:1s22s22p63s23p63d54s2;氯元素的基态原子的价层电子排布式是3s23p5;铬是第四周期元素,最外层电子数为1,同周期的所有元素中最外层电子数为1的价电子排布为4s1、3d104s1,对应的元素分别为K、Cu。(4)基态Fe3+的M层电子排布式为3s23p63d5;自旋平行即自旋方向相同,每个轨道填充的是两个自旋方向相反的电子,基态铝原子核外电子排布式为1s22s22p63s23p1,铝核外共7个轨道,不同轨道的电子自旋方向可能相同,故自旋平行的电子最多有7个;铝在第ⅢA族,与铝同族的第四周期元素原子的价层电子排布式为4s24p1;核外每个电子的运动状态均不同,基态磷原子的核外电子运动状态共有15种,其价层电子排布式为3s23p3;硼、氧、氟、氮在同一周期,从左往右,第一电离能呈增大趋势,N的价电子排布式为2s22p3,为半充满状态,更稳定,故第一电离能由大到小的顺序是F>N>O>B。(5)①Si位于元素周期表第三周期第ⅣA族;②N的基态原子核外电子排布式为1s22s22p3;Cu的基态原子价电子排布式为3d104s1,最外层有1个电子;③Al、 Si在同一周期,同周期元素从左往右,原子半径逐渐减小,故铝的半径大于硅的半径;r(C)<r(Si),则C-C键长小于Si-Si键长,键长越短,键能越大,故金刚石熔点高于晶体硅;甲烷与硅烷均属于分子晶体,相对分子质量越大,分子间作用力越大,故甲烷的沸点低于硅烷。(6)同周期元素从左往右电负性逐渐增大,同主族元素从上往下逐渐减小,O、Na、P、Cl四种元素中电负性最大的是O,P原子的核外电子排布式为1s22s22p63s23p3(或[Ne]3s23p3)。(7)a的核外电子总数与其周期数相同,a为氢;b的价层电子中的未成对电子有3个,b的价电子可能为2s22p3或3s23p3,即可能为N或P,c的最外层电子数为其内层电子数的3倍,故c为氧元素,结合a、b、c、d、e,原子序数依次增大,则b为氮元素;d与c同族,则d为硫元素;e的最外层只有1个电子,但次外层有18个电子,e的价电子排布式为3d104s1,e为铜元素。b、c、d中第一电离能最大的是N,e的价层电子的轨道表示式为。主族
ⅠA
ⅡA
ⅢA
ⅣA
排布
特点
ns1
ns2
ns2np1
ns2np2
排布
特点
ns2np3
ns2np4
ns2np5
分区
价层电子排布
s区
ns1~2
p区
ns2np1~6(除He外)
d区
(n-1)d1~9ns1~2(除钯外)
ds区
(n-1)d10ns1~2
f区
(n-2)f0~14(n-1)d0~2ns2
学生用书⬇第150页
直接相邻的“┬”型、“┴”型、“┼”型原子序数关系
学生用书⬇第151页
元素
元素
符号
原子
序数
区
周期
族
A:1s22s22p63s1
B:
C:3d104s1
D:[Ne]3s23p4
E:价层电子轨道表示式为
项目
同周期(从左到右)
同主族(从上到下)
原子
结构
电子层数
相同
依次增加
最外层电子数
依次增加
相同
原子半径
逐渐减小
逐渐增大
元素
性质
金属性
逐渐减弱
逐渐增强
非金属性
逐渐增强
逐渐减弱
化合价
最高正化合价:+1→+7(O、F除外),负化合价=主族序数-8(H为-1价)
相同,最高正化合价=主族序数(O、F除外)
化合
物性
质
最高价氧化物对应水化物的酸碱性
酸性逐渐增强
碱性逐渐减弱
酸性逐渐减弱
碱性逐渐增强
简单气态氢化物的稳定性
逐渐增强
逐渐减弱
学生用书⬇第152页
元素
X
Y
Z
电离能/
(kJ·ml-1)
I1
738
578
496
I2
1 415
1 817
4 562
I3
7 733
2 745
6 912
I4
10 540
11 575
9 543
I5
13 630
14 830
13 353
I6
17 995
18 376
16 610
I7
21 703
23 293
20 114
学生用书⬇第153页
定性判断金属性、非金属性的一般方法
1.金属性
(1)单质与水或非氧化性酸反应制取氢气越容易,金属性越强;
(2)单质还原性越强或阳离子氧化性越弱,金属性越强;
(3)最高价氧化物对应水化物的碱性越强,金属性越强。
2.非金属性
(1)与H2化合越容易,简单气态氢化物越稳定,非金属性越强;
(2)最高价氧化物对应水化物的酸性越强,非金属性越强。
I
I1
I2
I3
I4
……
R
740
1 500
7 700
10 500
……
I1/(kJ·ml-1)
Li 520
Be 900
B 801
Na 496
Mg 738
Al 578
元素
符号
Li
Be
B
C
O
F
Na
Al
Si
P
S
Cl
电负
性值
1.0
1.5
2.0
2.5
3.5
4.0
0.9
1.5
1.8
2.1
2.5
3.0
电负性的三大应用
学生用书⬇第154页
学生用书⬇第155页
X
Y
Q
M
N
学生用书⬇第156页
实验
操作或叙述
A
探究C和Si的非金属性强弱
用湿润的pH试纸分别测定Na2CO3溶液和Na2SiO3溶液的pH
B
探究S和P的非金属性强弱
将质量和颗粒大小相同的铁粒,分别投入质量分数均为98%的硫酸和磷酸中
C
探究Na和K的金属性强弱
将切割剩余的金属钠、钾放回试剂瓶
D
探究Mg和Al的金属性强弱
利用Al2(SO4)3溶液与过量NaOH溶液反应制备Al(OH)3
a
b
c
d
原子半径
熔点
沸点
Al Si
金刚石 晶体硅
CH4 SiH4
相关教案
这是一份第26讲 元素周期表 元素周期律 (含答案 ) 2026届高三化学一轮总复习 教案,共35页。教案主要包含了复习目标,微思考1,微思考2,微思考3等内容,欢迎下载使用。
这是一份2022高考化学一轮复习教案:第5章 第2讲 元素周期表和元素周期律,共12页。
这是一份第1讲 物质的组成、分类和转化 (含答案 ) 2026届高三化学一轮总复习 教案,共20页。教案主要包含了复习目标,微思考1,微思考2,正误判断等内容,欢迎下载使用。
相关教案 更多
- 1.电子资料成功下载后不支持退换,如发现资料有内容错误问题请联系客服,如若属实,我们会补偿您的损失
- 2.压缩包下载后请先用软件解压,再使用对应软件打开;软件版本较低时请及时更新
- 3.资料下载成功后可在60天以内免费重复下载
免费领取教师福利 





.png)




