搜索
      上传资料 赚现金

      第8讲 物质的分离与提纯 (含答案 ) 2026届高三化学一轮总复习 教案

      • 2.13 MB
      • 2025-08-28 18:44:17
      • 85
      • 0
      • 教习网用户1678424
      加入资料篮
      立即下载
      第8讲  物质的分离与提纯 (含答案 ) 2026届高三化学一轮总复习 教案第1页
      高清全屏预览
      1/25
      第8讲  物质的分离与提纯 (含答案 ) 2026届高三化学一轮总复习 教案第2页
      高清全屏预览
      2/25
      第8讲  物质的分离与提纯 (含答案 ) 2026届高三化学一轮总复习 教案第3页
      高清全屏预览
      3/25
      还剩22页未读, 继续阅读

      第8讲 物质的分离与提纯 (含答案 ) 2026届高三化学一轮总复习 教案

      展开

      这是一份第8讲 物质的分离与提纯 (含答案 ) 2026届高三化学一轮总复习 教案,共25页。教案主要包含了复习目标等内容,欢迎下载使用。
      考点一 物质分离、提纯常用的物理方法
      1.固-液分离
      (1)图①为过滤装置,适用于不溶性固体与液体的分离。操作注意:一贴、二低、三靠。
      (2)图②为蒸发装置,溶解度随温度变化不大的易溶性固体溶质,采用蒸发结晶;溶解度受温度变化较大的易溶性固体溶质,采用蒸发浓缩、降温结晶的方法。
      注意:在蒸发结晶操作中:①玻璃棒的作用:搅拌,防止液体局部过热而飞溅;②当有大量晶体析出时,停止加热,利用余热蒸干而不能直接蒸干。
      2.液-液分离
      (1)图③为分液装置,分离两种互不相溶且易分层的液体。
      注意:下层液体从下口放出,上层液体由上口倒出。
      (2)图④为蒸馏装置,分离沸点相差较大且互溶的液体混合物。
      注意:①温度计的水银球在蒸馏烧瓶的支管口处;②蒸馏烧瓶中要加沸石或碎瓷片,目的是防止暴沸;③冷凝管水流方向为下口进、上口出。
      3.固-固分离
      图⑤装置操作名称:升华。适应于某种组分易升华的混合物的分离。
      【微思考】 (1)从MgSO4溶液中得到MgSO4固体的实验操作包括 、冷却结晶、 、洗涤、干燥等一系列操作,在此过程中玻璃棒的作用是 (填序号)。
      ①引流 ②搅拌加速溶解 ③搅拌使溶液受热均匀,防止暴沸
      (2)过滤后,若滤液浑浊,需 。
      浑浊的原因可能是 。
      (3)硫酸铝和硫酸铵的混合液经蒸发浓缩至溶液表面刚出现薄层晶体时即停止加热,然后冷却结晶,得到铵明矾晶体[NH4Al(SO4)2·12H2O]。溶液不能蒸干的原因是

      提示:(1)蒸发浓缩 过滤 ①③
      (2)更换滤纸,重新过滤 滤纸破损、滤液超过滤纸边缘
      (3)防止晶体失去结晶水,也防止可溶性杂质析出
      利用溶解度曲线对物质进行分离、提纯
      1.图甲、图乙所示为一些物质的溶解度随温度变化的曲线。
      (1)A点KNO3溶液是 (填“饱和溶液”或“不饱和溶液”)。
      (2)将B点KNO3溶液变成饱和溶液的方法有 。
      (3)常温下,由NaCl稀溶液获取NaCl固体的方法是 。
      (4)常温下由KNO3稀溶液获取KNO3固体的方法是 。
      (5)NaCl固体中含少量KNO3,提纯NaCl固体的方式是 。
      (6)KNO3固体中含少量NaCl,提纯KNO3固体的方式是 。
      (7)图乙所示为Na2SO3的溶解度随温度的变化曲线。常温下由Na2SO3稀溶液获取Na2SO3固体的方法是 。
      答案:(1)饱和溶液
      (2)降温、加入KNO3固体、加热蒸发再冷却至原来的温度
      (3)蒸发结晶
      (4)蒸发浓缩、冷却结晶、过滤
      (5)将固体混合物加入少量热水溶解,趁热过滤(或将固体加水溶解,将溶液蒸发至有大量固体析出,停止加热,趁热过滤)
      (6)将固体加水溶解,将溶液蒸发浓缩至出现晶膜,停止加热,冷却后有固体析出,过滤
      (7)加热浓缩溶液至有大量晶体析出,在高于34 ℃条件下趁热过滤
      分离提纯操作在物质制备中的应用
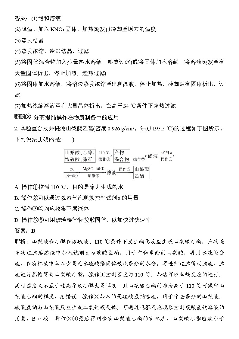
      2.实验室合成并提纯山梨酸乙酯(密度0.926 g/cm3,沸点195.5 ℃)的过程如下图所示。下列说法正确的是( )
      A.操作①控温110 ℃,目的是除去生成的水
      B.操作③可以通过观察气泡现象控制试剂a的用量
      C.操作③④均应收集下层液体
      D.操作②⑤可用玻璃棒轻轻拨散固体,以加快过滤速率
      答案:B
      解析:山梨酸和乙醇在浓硫酸、110 ℃条件下发生酯化反应生成山梨酸乙酯,产物混合物过滤后滤液中加入试剂a为碳酸氢钠,用于中和多余的山梨酸,再用水洗涤分液,在有机层中加入少量无水硫酸镁固体吸收多余的水分,再进行过滤得到滤液,滤液进行蒸馏得到山梨酸乙酯。操作①控制温度为110 ℃,加热可以加快反应的进行,同时温度又不至于过高导致乙醇大量挥发,且山梨酸乙酯的沸点高于110 ℃可减少山梨酸乙酯的挥发,A错误;操作③加入的是碳酸氢钠溶液,用于除去多余的山梨酸,碳酸氢钠与山梨酸反应生成二氧化碳气体,可通过观察气泡现象控制碳酸氢钠溶液的用量,B正确;操作③④最后得到含有山梨酸乙酯的有机层,山梨酸乙酯密度小于水,因此应该收集上层的液体,C错误;过滤时玻璃棒的作用为引流,不能用其拨散固体,防止捣破滤纸,D错误。
      3.肉桂酸是无公害的环保防腐剂,可直接添加于食品中。某小组设计实验制备肉桂酸并探究其性质:
      [原理]
      [性质]
      [步骤]
      [装置]
      利用图1装置完成步骤①,利用图2装置完成步骤②,抽滤操作用图3装置。
      回答下列问题:
      (1)R是 (填结构简式)。
      (2)图1中,仪器B的名称是 ,仪器A的作用是 。
      实验前,要烘干三颈烧瓶,目的是 。
      (3)相比于普通过滤,图3抽滤的主要优点有 (答一条即可)。
      (4)步骤③加入NaOH溶液的作用是 ,
      第二次抽滤得到滤饼的主要成分是 (填名称)。
      答案:(1)CH3COOH
      (2)恒压滴液漏斗 冷凝回流 避免水与乙酸酐反应
      (3)加快过滤速率,使固体更干燥
      (4)将肉桂酸转化成肉桂酸钠 肉桂酸
      解析:苯甲醛和乙酸酐在无水条件下和碳酸钾加热生成肉桂酸,同时生成乙酸,反应后蒸馏除去苯甲醛、乙酸酐和乙酸,冷却后加入氢氧化钠将肉桂酸转化为钠盐,加入活性炭脱色,冷却抽滤除去固体分离出滤液,肉桂酸难溶于冷水,加入浓盐酸冷却结晶出肉桂酸晶体,抽滤得到固体产品。(1)由分析可知,R为CH3COOH;(2)图1中仪器B的名称是恒压滴液漏斗,仪器A为球形冷凝管,作用是冷凝回流。乙酸酐与水反应生成乙酸,故要烘干三颈烧瓶,避免水与乙酸酐反应;(3)抽滤过程中装置中压强差较大,可以使得过滤较快(或固体较干燥);(4)肉桂酸具有酸的通性,能和氢氧化钠等强碱反应,步骤③加入NaOH溶液的作用是将肉桂酸转化成肉桂酸钠;肉桂酸难溶于冷水,第二次抽滤得到滤饼的主要成分是肉桂酸。
      考点二 物质分离、提纯的化学方法
      1.分离、提纯物质遵循的“四原则”“三必须”
      2.常见的化学提纯方法
      物质分离、提纯化学方法的选择判断
      1.下列除杂方案不正确的是( )
      答案:B
      解析:先用氢氧化钠溶液除去CO2,再用浓H2SO4干燥,A项正确;氢氧化钠与NH4Cl反应,且引入新杂质Na+,B项错误;饱和食盐水可除去HCl,再用浓H2SO4干燥,C项正确;NaHCO3不稳定,加热易分解生成碳酸钠、CO2和H2O,故D正确。
      2.下列有关实验的试剂、装置选用不合理的是( )
      答案:B
      解析:A项,甲装置中饱和氯化钠溶液可除去HCl,浓硫酸可除去H2O,合理;B项,干燥管中的无水氯化钙在除去水的同时也吸收NH3,不合理;C项,干燥管中的碱石灰的主要成分为生石灰与氢氧化钠,可除去HCl和H2O,合理;D项,在加热条件下,O2可与丙装置中的铜网反应而被除去,合理。
      化工流程中的物质分离与提纯
      3.研究物质的性质时,首先要分离提纯物质,对物质进行分离提纯是化学实验的重要内容。现需要纯净的氯化钠溶液,但实验室中只有混有硫酸钠、碳酸氢铵的氯化钠固体。某同学设计了一个除去杂质获得纯净氯化钠溶液的实验方案:
      (1)操作①中发生反应的化学方程式是 。
      (2)操作②中BaCl2溶液能否改用硝酸钡溶液 (填“能”或“不能”)。如果能,下一空不需要回答;如果不能,请说明理由: 。
      (3)操作③的目的是 。
      (4)操作④的目的是 。
      答案:(1)NH4HCO3 △ NH3↑+CO2↑+H2O
      (2)不能 选用Ba(NO3)2溶液会引入新的杂质离子NO3- (3)除去过量的Ba2+
      (4)除去溶解在溶液中的CO2和HCl
      解析:NH4HCO3可通过加热分解而除去;Na2SO4中的SO42-可通过加入BaCl2溶液除去。
      离子交换法在物质分离提纯中的应用
      4.强酸性阳离子交换树脂的交换原理为2R-SO3H+Ca2+ (R-SO3)2Ca+2H+,“离子交换法”净化水的过程如图所示,回答下列问题。
      (1)经过阳离子交换树脂后,水中阳离子的总数 (填“变多”“变少”或“不变”)。
      (2)通过阴离子交换树脂后,在图中虚线框内写出相应微粒模型。
      (3)通过净化处理后的水的导电性 (填“降低”“升高”或“不变”)。
      (4)阴离子交换树脂中发生反应的离子方程式为 。
      答案:(1)变多 (2)
      (3)降低
      (4)H++OH- H2O
      1.(2024·湖北卷)关于物质的分离、提纯,下列说法错误的是( )
      A.蒸馏法分离CH2Cl2和CCl4
      B.过滤法分离苯酚和NaHCO3溶液
      C.萃取和柱色谱法从青蒿中提取分离青蒿素
      D.重结晶法提纯含有少量食盐和泥沙的苯甲酸
      答案:B
      解析:二氯甲烷和四氯化碳互溶,二者沸点不同,可以用蒸馏的方法将二者分离,A正确;苯酚和碳酸氢钠都可以溶解在水中,不能用过滤的方法将二者分离,B错误;将青蒿浸泡在有机溶剂中得到提取液,寻找合适的萃取剂可以利用萃取的方法将提取液中的青蒿素提取出来;也可以利用不同溶质在色谱柱上的保留时间不同将青蒿素固定在色谱柱上,再利用极性溶剂将青蒿素洗脱下来,得到纯净的青蒿素,C正确;食盐和苯甲酸的溶解度差异较大,可以利用重结晶的方式将低温下溶解度较小的苯甲酸提纯出来,D正确。
      2.(2024·广东卷)提纯2.0 g苯甲酸粗品(含少量NaCl和泥沙)的过程如下。其中,操作X为( )
      A.加热蒸馏B.加水稀释
      C.冷却结晶D.萃取分液
      答案:C
      解析:苯甲酸粗品(含少量NaCl和泥沙)加水加热进行溶解,得到浊液,趁热过滤,除去泥沙,滤液中含有少量NaCl,由于苯甲酸的溶解度受温度影响大,而NaCl的溶解度受温度影响小,可通过冷却结晶的方式进行除杂,得到苯甲酸晶体,过滤后对晶体进行洗涤,得到苯甲酸,因此,操作X为冷却结晶,故C正确。
      3.(2023·浙江6月选考)苯甲酸是一种常用的食品防腐剂。某实验小组设计粗苯甲酸(含有少量NaCl和泥沙)的提纯方案如下:
      下列说法不正确的是( )
      A.操作Ⅰ中依据苯甲酸溶解度估算加水量
      B.操作Ⅱ趁热过滤的目的是除去泥沙和NaCl
      C.操作Ⅲ缓慢冷却结晶可减少杂质被包裹
      D.操作Ⅳ可用冷水洗涤晶体
      答案:B
      解析:操作Ⅰ中,为减少能耗、减少苯甲酸的溶解损失,溶解所用水的量需加以控制,可依据苯甲酸的大致含量、溶解度等估算加水量,A正确;操作Ⅱ趁热过滤的目的是除去泥沙,同时防止苯甲酸结晶析出,NaCl含量少,通常不结晶析出,B错误;操作Ⅲ缓慢冷却结晶,可形成较大的苯甲酸晶体颗粒,同时可减少杂质被包裹在晶体颗粒内部,C正确;苯甲酸微溶于冷水,易溶于热水,所以操作Ⅳ可用冷水洗涤晶体,既可去除晶体表面吸附的杂质离子,又能减少溶解损失,D正确。
      4.(2022·北京卷)下列实验中,不能达到实验目的的是( )
      答案:D
      解析:实验室用海水制取蒸馏水用蒸馏的方法制备,蒸馏时用到蒸馏烧瓶、酒精灯、冷凝管、牛角管、锥形瓶等仪器,注意温度计水银球应处在蒸馏烧瓶的支管口附近,冷凝管应从下口进水,上口出水,A正确;碘在水中的溶解度很小,在四氯化碳中的溶解度很大,可以用四氯化碳萃取碘水中的碘,四氯化碳的密度大于水,存在于下层,B正确;粗盐中含有较多的可溶性杂质和不溶性杂质,将粗盐溶于水形成溶液,用过滤的方法将不溶于水的杂质除去,C正确;直接加热FeCl3·6H2O会促进水解,生成的HCl易挥发,得到氢氧化铁,继续加热会使氢氧化铁分解产生氧化铁,得不到FeCl3固体,D错误。
      1.洗涤沉淀的目的
      (1)若滤渣是所需的物质,洗涤的目的是除去其表面的可溶性杂质,得到更纯净的沉淀物。
      (2)若滤液是所需的物质,洗涤的目的是洗涤过滤所得到的滤渣,把有用的物质如目标产物尽可能洗出来。
      2.用特定洗涤液洗涤的目的
      3.答题模板
      (1)洗涤操作
      沿玻璃棒向过滤器(漏斗)中注入适量蒸馏水(或其他洗涤液)至恰好浸没沉淀,待其自然流尽后,重复操作2~3次。
      (2)检验沉淀是否洗净
      取少量最后一次洗涤液于一洁净的试管中,加入××试剂(必要时加热,如检验NH4+),不产生××沉淀(或溶液不变××色或不产生××气体),说明沉淀已经洗涤干净。
      1.在测定Na2SO4和NaCl的混合物中Na2SO4的质量分数时,可以在混合物中加入过量BaCl2溶液,沉淀SO42-,然后过滤、洗涤、烘干、称量得到BaSO4的质量。
      (1)怎样判断SO42-是否沉淀完全:


      (2)过滤完毕后,洗涤沉淀的目的是

      (3)洗涤沉淀的方法为

      (4)判断沉淀是否洗净的方法是

      。答案:(1)向上层清液中再加入少量BaCl2溶液,若产生白色沉淀,说明SO42-未沉淀完全,反之则沉淀完全
      (2)洗去可溶性杂质(Na+、Cl-)等
      (3)沿玻璃棒向漏斗中注入蒸馏水至浸没沉淀,待蒸馏水自然流尽后,重复2~3次
      (4)取少许最后一次洗涤液于试管中,滴加稀HNO3酸化的AgNO3溶液,若产生白色沉淀,说明沉淀未洗净,反之,已洗净
      2.利用工业FeCl3制取纯净的草酸铁晶体[Fe2(C2O4)3·5H2O]的实验流程如图所示。
      所得Fe2(C2O4)3·5H2O需用冰水洗涤,其目的是 。
      答案:除去杂质,减少草酸铁晶体的溶解损耗
      3.草酸铁钾{Kx[Fe(C2O4)y]·3H2O(Fe为+3价)}为亮绿色晶体,易溶于水,难溶于乙醇。110 ℃失去结晶水,230 ℃或见光易分解,是一种军用光敏材料。实验室制备草酸铁钾的流程如下:
      (1)结晶时将饱和溶液用冰水浴冷却的目的是 ,避光晾干的目的是 。
      (2)用乙醇洗涤而未用水洗涤的目的是 。
      答案:(1)有利于析出更多的晶体 防止晶体见光分解 (2)减少洗涤过程中的溶解损耗
      4.用CuCl2·2H2O和NaOH溶液制备适量Cu(OH)2沉淀,并多次用蒸馏水洗涤沉淀,判断沉淀洗涤干净的实验操作和现象是 。
      答案:取少量最后一次洗涤液于一洁净的试管中,加稀硝酸酸化,再加AgNO3溶液,无白色浑浊出现
      5.某溶液中含有硫酸镁和硫酸钠两种溶质,选择合适的试剂将溶液中的镁离子转化为沉淀分离出来,设计实验流程如下:
      (1)欲证明滤液中存在SO42-、CO32-,选用的方案是先取少量的滤液,向其中滴加过量的 ,发现有气泡生成,再向其中加入 溶液,出现白色沉淀,则可证明SO42-、CO32-均存在。
      (2)洗涤碳酸镁沉淀的方法是

      (3)如何检验碳酸镁沉淀是否洗涤干净?

      答案:(1)稀盐酸 氯化钡 (2)沿玻璃棒向过滤器中加入蒸馏水,使蒸馏水刚好浸没沉淀,待蒸馏水自然流尽后,重复上述操作2~3次 (3)取少量最后一次洗涤液于一洁净试管中,滴加稀盐酸酸化的氯化钡溶液,若有沉淀生成则说明没有洗净,反之,已洗涤干净
      解析:(1)常用酸来检验CO32-,常用可溶性钡盐检验SO42-。因为CO32-可与Ba2+生成碳酸钡沉淀,干
      扰SO42-的检验,故在检验SO42-之前应先检验CO32-,并将其除去。可以先加入过量稀盐酸,H+与CO32-反应生成CO2,检验了CO32-的同时,也排除了CO32-对SO42-检验的干扰,再滴入BaCl2溶液,生成白色沉淀,说明有SO42-。
      课时测评8 物质的分离与提纯对应学生用书P373
      (时间:45分钟 满分:60分)
      (本栏目内容,在学生用书中以独立形式分册装订!)
      选择题1-12题,每小题3分,共36分。
      1.(2024·广东汕头一模)为除去物质中混有的杂质,所选试剂与方法均正确的是( )
      答案:B
      解析:无法控制O2的用量,易引入新杂质,且CO2中混有少量CO不易燃烧,A错误;Na2O不稳定,与O2在加热条件下反应生成Na2O2,因此通入足量的O2,加热可以除杂,B正确;NaOH溶液能与Al2O3发生反应产生Na[Al(OH)4],将主要物质除去而不能除去杂质,C错误;除去乙醇中含有的水应该加入生石灰,生石灰与水反应生成氢氧化钙,乙醇不反应,氢氧化钙不挥发,加热蒸馏可以得到纯净的乙醇,若用无水CuSO4吸水效果不理想,吸水后受热还会脱水,D错误。
      2.下列除杂方案错误的是( )
      答案:B
      解析:Al与NaOH溶液反应生成四羟基合铝酸钠和氢气,Mg不能反应,反应后过滤可分离,故A正确;氯气、氯化氢均与NaOH溶液反应,将原物质除去,不能除杂,故B错误;Fe与氯化铁反应生成氯化亚铁,反应后过滤可分离,故C正确;加热时碳酸氢钠分解生成碳酸钠,灼烧可除杂,故D正确。
      3.利用下列装置(夹持装置已略去)进行实验,能达到实验目的的是( )
      答案:A
      解析:氯化氢可以抑制氯化镁的水解从而得到无水氯化镁,能达到实验目的,故A符合题意;氨气极易溶于水,直接通入水中导致倒吸,不能达到实验目的,故B不符合题意;挥发的乙醇也能使酸性高锰酸钾溶液褪色,不能证明1-溴丁烷发生了消去反应,不能达到实验目的,故C不符合题意;碘单质和四氯化碳互溶,不能通过分液分离,不能达到实验目的,故D不符合题意。
      4.下列图示与操作名称对应错误的是( )
      答案:D
      解析:由题干实验装置图可知,A是常压蒸馏装置,用于分离互溶且沸点相差较大的液体,故A正确;由题干实验装置图可知,B是萃取分液装置,用于分离互不相溶的两种液体,故B正确;由题干实验装置图可知,C是常压过滤装置,用于分离不溶性固体和液体,故C正确;由题干实验装置图可知,D不是加热升华装置,而是利用三颈瓶进行的可控温的反应装置,故D错误。
      5.实验探究是化学学科核心素养之一,用下图所示装置能净化和收集的气体是( )
      答案:B
      解析:乙烯中的SO2可以通过装有NaOH的洗气瓶来除杂,也能用浓硫酸进行干燥,但由于乙烯的密度比空气稍小一点,故常用排水法收集而不用排空气法收集(易导致收集的乙烯不纯),A不合题意;除去Cl2中的HCl先通过装有饱和食盐水的洗气瓶,再用浓硫酸进行干燥,利用向上排空气法收集氯气,B符合题意;由于SO2和CO2均能与Na2CO3溶液反应,故不能用饱和Na2CO3溶液来除去SO2中的CO2,C不合题意;乙烯经过酸性高锰酸钾溶液后转化为CO2,引入新的杂质,故除去丙烷中的乙烯不能用酸性高锰酸钾溶液,D不合题意。
      6.工业上常用水蒸气蒸馏的方法(蒸馏装置如图)从植物组织中获取挥发性成分。这些挥发性成分的混合物统称精油,大都具有令人愉快的香味。从柠檬、橙子和柚子等水果的果皮中提取的精油90%以上是柠檬烯()。提取柠檬烯的实验操作步骤如下:
      ①将1~2块橙子皮剪成细小的碎片,投入乙装置中,加入约30 mL水;
      ②打开活塞K,加热水蒸气发生器至水沸腾,活塞K的支管口有大量水蒸气冒出时旋紧活塞K,接通冷凝水,水蒸气蒸馏即开始进行,可观察到在馏出液的水面上有一层很薄的油层。
      下列说法不正确的是( )
      A.当馏出液无明显油珠且澄清透明时,说明蒸馏完成
      B.蒸馏结束后,先打开活塞K,再停止加热
      C.为完成实验目的,应将甲中的长导管换成温度计
      D.要得到纯精油,还需要用到的分离提纯方法有分液、蒸馏
      答案:C
      解析:柠檬烯不溶于水,密度比水小,因此当馏出液无明显油珠且澄清透明时,说明蒸馏完成,故A项正确;蒸馏结束后,为防止倒吸,先打开活塞K,再停止加热,故B项正确; 长导管可作安全管,平衡气压,防止由于导管堵塞引起爆炸,温度计在甲装置中无明显作用,故C项错误;因为得到的精油中含有其他成分,所以要想得到柠檬烯,要进行萃取、分液、蒸馏操作才能实现目的,故D项正确。
      7.下列除杂方案错误的是( )
      答案:D
      解析:乙酸乙酯不溶于饱和碳酸钠溶液,乙酸的酸性比碳酸强,能与碳酸钠反应生成二氧化碳而被吸收,然后分液可得到纯净的乙酸乙酯,A正确;通过溴水时,乙烯被吸收,而乙烷不反应,可以除去乙烷中的乙烯,B正确;Na2CO3+H2O+CO2 2NaHCO3,可利用CO2气体除去NaHCO3溶液里混有的Na2CO3且不引入新的杂质,C正确;铁能够置换出铜,也可与氯化铁反应,将被提纯物质同时除去,达不到提纯的目的,D错误。
      8.咖啡因是弱碱性化合物,易溶于氯仿、乙醇、丙酮及热苯等,微溶于水、石油醚。含有结晶水的咖啡因是无色针状晶体,味苦,在100 ℃时失去结晶水并开始升华,120 ℃时升华相当显著,178 ℃时升华很快。实验室可通过下列简单方法从茶叶中提取咖啡因:步骤1加入酒精进行浸泡,过滤得到提取液,步骤2、步骤3、步骤4所进行的操作或使用的方法分别是( )
      A.加热、结晶(或蒸发)、升华
      B.过滤、洗涤、干燥
      C.萃取、分液、升华
      D.加热、蒸馏、蒸馏
      答案:A
      解析:咖啡因易溶于氯仿、乙醇、丙酮及热苯等,微溶于水、石油醚,则步骤1可加入乙醇等有机溶剂进行萃取,然后进行结晶(或蒸发)、升华,可得到咖啡因精产品。在步骤1中加入了乙醇,下面要分离咖啡因和乙醇,可进行加热得到浓缩液再结晶(或蒸发)得到粗产品,因咖啡因易升华,为进一步得到较为纯净的咖啡因,可进行升华。
      9.用KMnO4氧化甲苯制备苯甲酸。苯甲酸的熔点为122.13 ℃,微溶于水,易溶于酒精。实验方法:将甲苯和KMnO4溶液在100 ℃反应一段时间后停止反应,过滤,从含有苯甲酸钾(C6H5COOK)和甲苯的滤液中按如下流程分离出苯甲酸并回收未反应的甲苯。下列说法正确的是( )
      A.无色液体A是苯甲酸,白色固体B是甲苯
      B.操作Ⅰ的名称为蒸馏,操作Ⅱ的名称为分液
      C.为了得到更多的白色固体B,冷却结晶时温度越低越好
      D.加入浓盐酸酸化的目的是将苯甲酸钾转化为产物苯甲酸
      答案:D
      解析:该实验的目的是从含有苯甲酸钾和甲苯的滤液中分离出苯甲酸并回收甲苯,由题给流程可知,滤液经分液分离得到有机溶液和水溶液;有机溶液经硫酸钠干燥除水,过滤后蒸馏得到无色液体A甲苯;水溶液用浓盐酸酸化,使苯甲酸钾转化成苯甲酸,经冷却结晶、过滤得到白色固体B苯甲酸。由分析可知,无色液体A是甲苯,白色固体B是苯甲酸,故A错误;由分析可知,操作Ⅰ为分液,操作Ⅱ为蒸馏,故B错误;冷却结晶的目的是使苯甲酸从水溶液中分离出来,若温度过低会使溶液中的杂质也析出,导致苯甲酸不纯,故C错误;由分析可知,水溶液中加入浓盐酸酸化的目的是将苯甲酸钾转化为产物苯甲酸,故D正确。
      10.已知苯甲酸乙酯的沸点为212.6 ℃,“乙醚-环己烷-水共沸物”的沸点为62.1 ℃。实验室初步分离苯甲酸乙酯、苯甲酸和环己烷的流程如图,下列说法错误的是( )
      A.操作a所使用的玻璃仪器为分液漏斗和烧杯
      B.操作b为蒸馏,操作c为重结晶
      C.无水MgSO4和饱和碳酸钠溶液的作用相同
      D.该流程中苯甲酸先转化为苯甲酸钠,后转化为苯甲酸
      答案:C
      解析:向混合物中加入饱和碳酸钠溶液洗涤,将苯甲酸转化为苯甲酸钠,分液得到含有苯甲酸乙酯和环己烷的有机相和水相;向水相中加入乙醚,再次萃取水相中的苯甲酸乙酯和环己烷,分液得到有机相和萃取液;两次所得有机相混合得到有机相Ⅰ,有机相Ⅰ经过蒸馏得到共沸物和有机相Ⅱ,向有机相Ⅱ中加入无水硫酸镁除去水分,干燥有机相,过滤、蒸馏得到苯甲酸乙酯,向萃取液中加入稀硫酸,将苯甲酸钠转化为苯甲酸,过滤得到苯甲酸粗品,经过重结晶得到苯甲酸。操作a是分液,分液所使用的主要玻璃仪器为分液漏斗和烧杯,故A正确;操作b是蒸馏,操作c是重结晶,故B正确;加入无水硫酸镁的作用是除去水分,干燥有机相Ⅱ,饱和碳酸钠溶液的作用是将苯甲酸转化为苯甲酸钠,故C错误;流程中苯甲酸先与饱和碳酸钠溶液反应生成苯甲酸钠,后苯甲酸钠与稀硫酸反应转化为苯甲酸,故D正确。
      11.(2024·滨州高三联考)利用KOH溶液中和酸式盐KIO3·HIO3可制得碘酸钾,工艺流程如下:
      已知碘酸钾和氯化钠的溶解度曲线如下图所示:
      下列说法不正确的是( )
      A.流程中加入30% KOH溶液使溶液呈碱性,在碱性条件下反应,可用酚酞作为指示剂
      B.操作Ⅰ包括结晶、过滤、洗涤
      C.操作Ⅰ后所得母液加入“溶解”过程以提高产率
      D.某方法获得的碘酸钾晶体粗品含氯化钠,可通过加热溶解、蒸发结晶、过滤提纯碘酸钾
      答案:D
      解析:根据题意,利用KOH中和酸式盐KIO3·HIO3,生成KIO3,同时溶液保持碱性,酚酞遇碱变红,因此在碱性条件下反应,可用酚酞作为指示剂,A正确;操作Ⅰ得到晶体和母液,该步骤包括KIO3晶体从溶液中析出,然后过滤,对晶体进行洗涤、干燥,B正确;母液中含有KIO3,将操作Ⅰ后所得母液加入“溶解”过程中可以提高KIO3的产率,C正确;根据碘酸钾和氯化钠的溶解度曲线可知,获得碘酸钾晶体应通过加热溶解、蒸发浓缩、冷却结晶、过滤的方法提纯碘酸钾,D错误。
      12.利用如下图所示的装置模拟工业NaClO3与Na2SO3在浓硫酸存在下制备ClO2,并以ClO2为原料制备NaClO2(已知:温度高于60 ℃时,NaClO2分解生成NaClO3和NaCl)。下列说法不正确的是( )
      A.装置③的作用是防倒吸,装置⑤的作用是吸收装置④中未反应的有害气体
      B.装置④中所得产物中可能同时含有Na2SO4、Na2SO3、NaOH
      C.装置④中反应结束时,装置①中NaOH溶液吸收装置②产生的尾气,保护环境
      D.从装置④反应后的溶液中获得晶体,可采用常压蒸发结晶
      答案:D
      解析:温度高于60 ℃时,NaClO2分解生成NaClO3和NaCl,如用常压蒸发结晶,NaClO2易分解,故可采用减压蒸发结晶,D项错误。
      13.(8分)茴香油是一种淡黄色液体,其主要成分是茴香脑(熔点为22~23 ℃,沸点为233~235 ℃,不溶于水,易溶于乙醚),茴香油在水蒸气作用下易挥发,实验室提取茴香油的流程如下:
      水蒸气蒸馏装置如下图所示。实验时,向a处烧瓶中加入约占其容积23的蒸馏水,加入1~2粒沸石。向c处烧瓶中加入茴香籽粉和热水,安装装置。打开T形管b处弹簧夹,加热a处烧瓶,当有水蒸气从T形管口冲出时,接通d处冷凝水并关闭b处弹簧夹,水蒸气进入c处烧瓶中开始蒸馏并收集馏分。
      回答下列问题:
      (1)蒸馏过程中装置中若发生堵塞,可观察到的现象是 。
      (2)当观察到 时停止蒸馏。水蒸气蒸馏结束时,应先 ,再停止加热。
      (3)操作A需使用下列玻璃仪器中的 (填字母)。
      (4)操作A之前需加入NaCl使馏出液饱和,目的是 ,
      将粗品进行蒸馏是为了除去 。
      答案:(1)安全管内水位上升 (2)接液管内无油状液体流出 打开b处弹簧夹 (3)AD (4)降低产品的溶解度,有利于液体分层 乙醚
      解析:(1)蒸馏过程中装置中若发生堵塞,会使装置内压强增大,a处烧瓶中的水被压入安全管,可观察到的现象是安全管内水位上升。(2)茴香油是一种淡黄色液体,且茴香油不溶于水,当观察到接液管内无油状液体流出时,说明茴香油蒸馏完全,可以停止蒸馏;水蒸气蒸馏结束时,为了防止倒吸,应先打开b处弹簧夹,再停止加热。(3)由流程图可知,在操作A前加入乙醚进行萃取,故操作A是分液操作,需要用到分液漏斗、烧杯。(4)向馏出液中加入NaCl使馏出液饱和,可以降低产品的溶解度,增加水层的密度,有利于液体分层;粗品中混有乙醚,蒸馏可除去乙醚。
      14.(10分)(2024·烟台模拟)碳酸钠是造纸、玻璃、纺织等行业的重要原料。工业碳酸钠(纯度约为98%)中含有少量Ca2+、Mg2+、Fe3+和 SO42-等杂质,提纯的工艺流程如下:
      已知碳酸钠的溶解度(S)随温度变化的曲线如下图所示。
      回答下列问题:
      (1)设计实验方案验证工业碳酸钠中含有杂质Na2SO4,请写出该方案的操作和现象:

      (2)滤渣的主要成分为 。
      (3)实验室进行蒸发浓缩结晶用到的主要玻璃仪器有 、 、酒精灯等。
      (4)“趁热过滤”的原因是 。
      (5)若“母液”多次循环使用,可能导致的问题及相应原因是

      (6)“加热脱水”属于 (填“物理”或“化学”)变化。
      (7)“检验”制备的试剂级碳酸钠纯度,设计如下实验方案:取m g产品,将其投入过量稀硫酸中,将产生的气体通入足量澄清石灰水中,经过滤、洗涤、干燥,得到n g固体。产品中Na2CO3的质量分数为 (用含n、m的式子表示)。
      答案:(1)取少量工业碳酸钠溶于适量水,取所得溶液少许于试管中,加足量稀盐酸酸化,再加入BaCl2溶液,生成白色沉淀,证明含有硫酸钠
      (2)Mg(OH)2、Fe(OH)3、CaCO3 (3)蒸发皿 玻璃棒 (4)使析出的晶体为Na2CO3·H2O,防止因温度过低而析出Na2CO3·10H2O晶体或Na2CO3·7H2O晶体,使后续的加热脱水耗时长
      (5)产品纯度降低,因为循环使用时母液中SO42-浓度增大,导致产品含有Na2SO4杂质 (6)化学
      (7)106nm%
      解析:工业碳酸钠(纯度约为98%)中含有Mg2+、Fe3+、Ca2+等杂质,所以“除杂”中加入NaOH,可生成Mg(OH)2、Fe(OH)3、CaCO3沉淀,过滤,滤渣的主要成分为Mg(OH)2、Fe(OH)3、CaCO3,滤液经蒸发浓缩结晶,温度降低至310 K左右时发生突变,Na2CO3·10H2O的溶解度迅速减小,需要趁热过滤析出晶体,加热脱水得到试剂级碳酸钠。(1)设计实验方案验证工业碳酸钠中含有杂质Na2SO4,该方案的操作和现象为取少量工业碳酸钠溶于适量水,取所得溶液少许于试管中,加足量稀盐酸酸化,再加入BaCl2溶液,生成白色沉淀,证明含有硫酸钠。(2)由上述分析可知,滤渣的主要成分为 Mg(OH)2、Fe(OH)3、CaCO3。(3)实验室进行蒸发浓缩结晶用到的主要玻璃仪器有蒸发皿、玻璃棒、酒精灯等。(4)根据题图可知,温度降低至310 K左右时发生突变,Na2CO3·10H2O的溶解度迅速减小,若不趁热过滤将析出Na2CO3·10H2O晶体,所以“趁热过滤”的原因是使析出的晶体为Na2CO3·H2O,防止因温度过低而析出 Na2CO3·10H2O 晶体或Na2CO3·7H2O晶体,使后续的加热脱水耗时长。(5)根据流程图可知,“母液”中存在SO42-,若多次循环,将使SO42-浓度增大,导致产品纯度降低。(6)“加热脱水”得到试剂级碳酸钠,生成新物质,属于化学变化。(7)根据关系式Na2CO3~CO2~CaCO3可知,产品中Na2CO3的质量分数为ng100 g/ml×106 g/mlmg×100% =106nm%。
      15.(6分)某兴趣小组用铬铁矿(FeCr2O4,含Al、Si氧化物等杂质)为主要原料制备K2Cr2O7晶体,流程如下:
      (1)滤渣2的主要成分是Al(OH)3和 。
      (2)流程中调溶液的pH使之变 (填“大”或“小”),原因是
      (用离子方程式表示)。
      (3)蒸发结晶所产生的副产品是 。
      (4)为结晶得到杂质较少的K2Cr2O7粗产品,请结合下图从下列选项中选出合理的操作并排序 (填字母)。
      a.50 ℃蒸发溶剂
      b.100 ℃蒸发溶剂
      c.抽滤
      d.冷却至室温
      e.蒸发至溶液出现晶膜,停止加热
      f.蒸发至溶液出现大量晶体,停止加热
      答案:(1)H2SiO3
      (2)小 2CrO42-+2H+⇌Cr2O72-+H2O
      (3)Na2SO4 (4)aedc
      解析:(1)将铬铁矿(FeCr2O4,含Al、Si氧化物等杂质)焙烧,FeCr2O4转化为Na2CrO4和FeCO3,将Al、Si氧化物转化为Na[Al(OH)4]、Na2SiO3;加入水浸取,FeCO3不溶于水,滤渣1为FeCO3;加入硫酸中和,Na[Al(OH)4]和硫酸反应生成Al(OH)3,Na2SiO3和硫酸反应生成H2SiO3,Al(OH)3和H2SiO3均不溶于水,故滤渣2为Al(OH)3和H2SiO3。(2)调节溶液pH,使CrO42-转化为Cr2O72-,根据2CrO42-+2H+⇌Cr2O72-+H2O可知,应将溶液pH调小,使平衡正向移动。(3)蒸发结晶,由于加入硫酸中和时生成了Na2SO4,故蒸发结晶所产生的副产品是Na2SO4。(4)由题图可知,在50 ℃时,K2Cr2O7的溶解度较低,且K2Cr2O7的溶解度低于KCl,故为结晶得到杂质较少的K2Cr2O7粗产品,需要先在50 ℃蒸发溶剂,蒸发至溶液出现晶膜,停止加热,待冷却至室温后抽滤,合理的操作顺序为aedc。
      学生用书⬇第48页
      物质
      苯甲醛
      肉桂酸
      乙酸酐
      沸点
      179 ℃
      300 ℃
      140 ℃
      水溶性
      微溶于水、无色油状液体
      难溶于冷水、易溶于热水
      与水反应生成乙酸
      学生用书⬇第49页
      洗气法
      把混合气体通入某液体中除去杂质
      加热法
      使杂质分解、氧化、升华等
      沉淀法
      加入沉淀剂使杂质转化为沉淀
      氧化还原反应
      加入氧化剂或还原剂使杂质转化为被提纯的物质
      电解法
      利用电解原理来分离、提纯物质
      调节pH法
      通过加入试剂来调节溶液的pH,使溶液中某组分沉淀而分离的方法
      被提纯的物质
      杂质
      除杂试剂
      除杂方法
      A
      CO(g)
      CO2(g)
      NaOH溶液、浓H2SO4
      洗气
      B
      NH4Cl(aq)
      Fe3+(aq)
      NaOH溶液
      过滤
      C
      Cl2(g)
      HCl(g)
      饱和食盐水浓H2SO4
      洗气
      D
      Na2CO3(s)
      NaHCO3(s)
      /
      加热
      选项
      实验目的
      选用试剂
      选用装置
      A
      除去Cl2中少量的HCl、H2O
      试剂a为饱和氯化钠溶液

      B
      除去NH3中少量的H2O
      试剂b为无水氯化钙

      C
      除去H2中少量的HCl、H2O
      试剂b为碱石灰

      D
      除去N2中少量的O2
      铜网

      学生用书⬇第50页
      H+
      OH-
      由海水制取蒸馏水
      萃取碘水中的碘
      分离粗盐中的不溶物
      由FeCl3·6H2O制取无水FeCl3固体
      A
      B
      C
      D
      蒸馏水
      除去表面的可溶性杂质
      冰水
      除去表面的可溶性杂质,降低××的溶解损耗
      ××饱和溶液
      除去表面的可溶性杂质,降低××的溶解损耗
      醇洗
      除去××晶体表面水分,并使其易于干燥
      学生用书⬇第51页
      选项
      物质(杂质)
      除杂试剂
      方法
      A
      CO2(CO)
      O2
      点燃
      B
      Na2O2(Na2O)
      O2
      加热
      C
      Al2O3(Fe2O3)
      NaOH溶液
      过滤
      D
      乙醇(H2O)
      无水CuSO4
      分液
      选项
      被提纯的物质
      杂质
      除杂试剂
      除杂方法
      A
      Mg(s)
      Al(s)
      足量NaOH
      溶液
      过滤
      B
      Cl2
      HCl
      NaOH溶液
      洗气
      C
      FeCl2
      FeCl3
      足量铁粉
      过滤
      D
      Na2CO3(s)
      NaHCO3(s)
      ——
      灼烧
      A.制取无水MgCl2
      B.吸收多余NH3
      C.证明1-溴丁烷发生了消去反应
      D.分离碘和四氯化碳
      A.常压蒸馏
      B.萃取分液
      C.常压过滤
      D.加热升华
      选项
      气体(杂质)
      试剂X
      A
      C2H4(SO2)
      NaOH溶液
      B
      Cl2(HCl)
      饱和食盐水
      C
      SO2(CO2)
      饱和碳酸钠溶液
      D
      C3H8(C2H4)
      酸性高锰酸钾溶液
      选项
      被提纯的物质
      杂质
      除杂试剂
      A
      乙酸乙酯
      乙酸
      饱和Na2CO3溶液、分液
      B
      乙烷
      乙烯
      溴水、洗气
      C
      NaHCO3(aq)
      Na2CO3
      CO2气体
      D
      FeCl3(aq)
      Cu2+
      Fe粉
      学生用书⬇第52页

      相关教案

      第8讲 物质的分离与提纯 (含答案 ) 2026届高三化学一轮总复习 教案:

      这是一份第8讲 物质的分离与提纯 (含答案 ) 2026届高三化学一轮总复习 教案,共25页。教案主要包含了复习目标等内容,欢迎下载使用。

      2022高考化学一轮复习教案:第10章 第2讲 物质的分离、提纯与检验:

      这是一份2022高考化学一轮复习教案:第10章 第2讲 物质的分离、提纯与检验,共20页。

      第1讲 物质的组成、分类和转化 (含答案 ) 2026届高三化学一轮总复习 教案:

      这是一份第1讲 物质的组成、分类和转化 (含答案 ) 2026届高三化学一轮总复习 教案,共20页。教案主要包含了复习目标,微思考1,微思考2,正误判断等内容,欢迎下载使用。

      资料下载及使用帮助
      版权申诉
      • 1.电子资料成功下载后不支持退换,如发现资料有内容错误问题请联系客服,如若属实,我们会补偿您的损失
      • 2.压缩包下载后请先用软件解压,再使用对应软件打开;软件版本较低时请及时更新
      • 3.资料下载成功后可在60天以内免费重复下载
      版权申诉
      若您为此资料的原创作者,认为该资料内容侵犯了您的知识产权,请扫码添加我们的相关工作人员,我们尽可能的保护您的合法权益。
      入驻教习网,可获得资源免费推广曝光,还可获得多重现金奖励,申请 精品资源制作, 工作室入驻。
      版权申诉二维码
      欢迎来到教习网
      • 900万优选资源,让备课更轻松
      • 600万优选试题,支持自由组卷
      • 高质量可编辑,日均更新2000+
      • 百万教师选择,专业更值得信赖
      微信扫码注册
      手机号注册
      手机号码

      手机号格式错误

      手机验证码 获取验证码 获取验证码

      手机验证码已经成功发送,5分钟内有效

      设置密码

      6-20个字符,数字、字母或符号

      注册即视为同意教习网「注册协议」「隐私条款」
      QQ注册
      手机号注册
      微信注册

      注册成功

      返回
      顶部
      学业水平 高考一轮 高考二轮 高考真题 精选专题 初中月考 教师福利
      添加客服微信 获取1对1服务
      微信扫描添加客服
      Baidu
      map