若您为此资料的原创作者,认为该资料内容侵犯了您的知识产权,请扫码添加我们的相关工作人员,我们尽可能的保护您的合法权益。
1/12
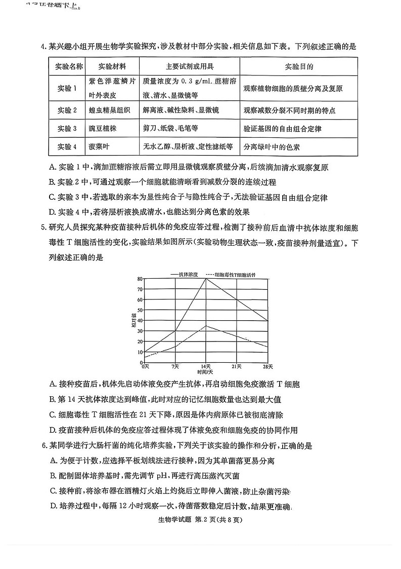
2/12
3/12
还剩9页未读,
继续阅读
湖南省名校联考联合体2025-2026学年高三上学期开学联考生物试卷
展开
这是一份湖南省名校联考联合体2025-2026学年高三上学期开学联考生物试卷,共12页。
相关试卷
湖南省名校联考联合体2025-2026学年高一上学期10月联考生物试卷(扫描版附答案):
这是一份湖南省名校联考联合体2025-2026学年高一上学期10月联考生物试卷(扫描版附答案),文件包含湖南省名校联考2025-2026学年高一上学期10月月考生物试题pdf、生物答案高一10月联考1pdf等2份试卷配套教学资源,其中试卷共7页, 欢迎下载使用。
湖南省长沙市名校联考2025-2026学年高二上学期开学联考生物试卷:
这是一份湖南省长沙市名校联考2025-2026学年高二上学期开学联考生物试卷,共32页。试卷主要包含了选择题,非选择题等内容,欢迎下载使用。
湖南省名校联合体2025-2026学年高三上学期第一次联考生物试题(解析版):
这是一份湖南省名校联合体2025-2026学年高三上学期第一次联考生物试题(解析版),共21页。
相关试卷 更多
资料下载及使用帮助
版权申诉
- 1.电子资料成功下载后不支持退换,如发现资料有内容错误问题请联系客服,如若属实,我们会补偿您的损失
- 2.压缩包下载后请先用软件解压,再使用对应软件打开;软件版本较低时请及时更新
- 3.资料下载成功后可在60天以内免费重复下载
版权申诉
免费领取教师福利

