搜索
      上传资料 赚现金

      湖南省名校联合体2025-2026学年高三上学期第一次联考生物试题(解析版)

      • 1.61 MB
      • 2025-09-07 09:48:52
      • 48
      • 0
      •  
      加入资料篮
      立即下载
      湖南省名校联合体2025-2026学年高三上学期第一次联考生物试题(解析版)第1页
      1/21
      湖南省名校联合体2025-2026学年高三上学期第一次联考生物试题(解析版)第2页
      2/21
      湖南省名校联合体2025-2026学年高三上学期第一次联考生物试题(解析版)第3页
      3/21
      还剩18页未读, 继续阅读

      湖南省名校联合体2025-2026学年高三上学期第一次联考生物试题(解析版)

      展开

      这是一份湖南省名校联合体2025-2026学年高三上学期第一次联考生物试题(解析版),共21页。
      2.回答选择题时,选出每小题答案后,用铅笔把答题卡上对应题目的答案标号涂黑。如需改动,用橡皮擦干净后,再选涂其他答案标号。回答非选择题时,将答案写在答题卡上。写在本试卷上无效。
      3.考试结束后,将本试卷和答题卡一并交回。
      一、选择题(本题共12小题,每小题2分,共24分。每小题只有一个选项符合题目要求。)
      1. 小麦是全球广泛种植的粮食作物,富含淀粉、蛋白质、膳食纤维及多种矿物质等营养成分。下列关于小麦的叙述,正确的是( )
      A. 小麦中的淀粉进入人体后,可直接被细胞吸收利用
      B. 小麦蛋白质水解后的产物可用于合成人体自身蛋白质
      C. 小麦中的膳食纤维可被人体消化道内的酶分解为单糖
      D. 小麦生长过程中缺乏钾元素,会导致叶片发黄枯萎
      【答案】B
      【详解】A、淀粉属于多糖,必须经过消化分解为葡萄糖后才能被人体细胞吸收利用,不能直接吸收,A错误;
      B、小麦蛋白质水解产物为氨基酸,氨基酸是合成人体蛋白质的原料,因此小麦蛋白质水解后的产物可用于合成人体自身蛋白质,B正确;
      C、膳食纤维(如纤维素)需纤维素酶分解,但人体消化道内没有纤维素酶,无法分解为单糖,C错误;
      D、缺钾导致叶片边缘焦枯,而叶片发黄可能是缺镁(影响叶绿素合成)的表现,D错误。
      故选B。
      2. 关于真菌、细菌和病毒,下列叙述正确的是( )
      A. 三者都能在光学显微镜下清晰观察到结构
      B. 细菌遗传物质主要在拟核,真菌遗传物质主要在细胞核
      C. 病毒侵染细胞时,核酸和蛋白质都会进入宿主细胞
      D. 真菌和细菌的细胞壁成分相同,且都能被溶菌酶破坏
      【答案】B
      【详解】A、真菌和细菌均为细胞生物,可在光学显微镜下观察到,但病毒个体微小,需借助电子显微镜才能观察到其结构,A错误;
      B、细菌为原核生物,其遗传物质DNA主要位于拟核;真菌为真核生物,其遗传物质DNA主要位于细胞核,B正确;
      C、病毒侵染时,核酸进入宿主细胞(如噬菌体仅注入DNA),蛋白质外壳留在宿主细胞外,C错误;
      D、细菌细胞壁的成分为肽聚糖,真菌细胞壁的成分为几丁质,溶菌酶仅能分解肽聚糖,D错误。
      故选B。
      3. 我国通过太空诱变育种技术培育农作物新品种,利用太空特殊环境(如宇宙射线、微重力等)诱导种子遗传物质改变。下列关于太空诱变育种的叙述,正确的是( )
      A. 太空环境诱导的遗传物质改变仅发生在细胞分裂间期
      B. 该育种方式产生的变异类型主要是基因重组
      C. 太空诱变获得的变异个体都能体现出优良性状
      D. 新品种培育过程中种群基因频率发生了改变
      【答案】D
      【详解】AB、太空诱变育种会导致遗传物质改变,其变异类型包括基因突变、染色体变异,基因突变主要发生在细胞分裂间期(DNA复制时),染色体变异中的染色体结构变异也可发生在细胞分裂的其他阶段,而基因重组发生在有性生殖过程中,是杂交育种的原理,与题意无关,AB错误;
      C、基因突变具有不定向性,且具有多害少利性,隐性性状可能不会直接表现,因此太空诱变获得的变异个体并非都能体现出优良性状,C错误;
      D、新品种的形成是自然选择或人工选择的结果,有利变异的积累会导致种群的基因频率发生改变,D正确。
      故选D。
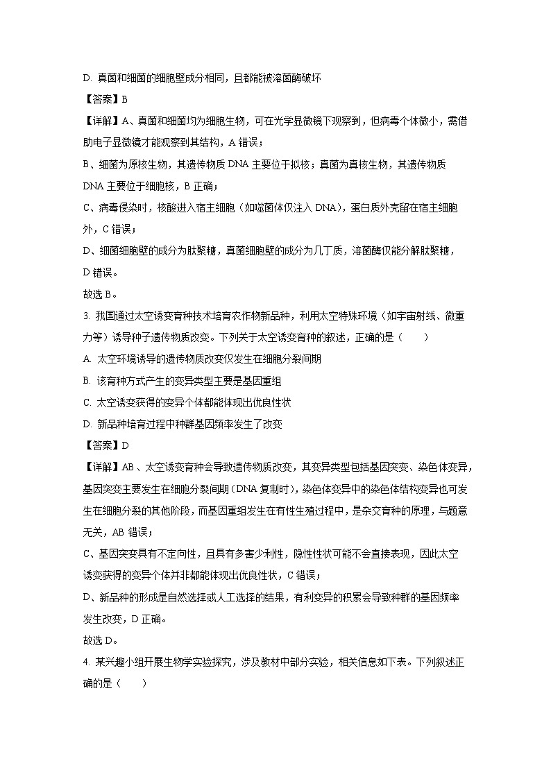
      4. 某兴趣小组开展生物学实验探究,涉及教材中部分实验,相关信息如下表。下列叙述正确的是( )
      A. 实验1中,滴加蔗糖溶液后需立即用显微镜观察质壁分离,后续滴加清水观察复原
      B. 实验2中,可通过观察一个细胞就能清晰看到减数分裂的连续过程
      C. 实验3中,若选取的亲本为显性纯合子与隐性纯合子,无法验证基因自由组合定律
      D. 实验4中,若将层析液换成清水,也能达到分离色素的效果
      【答案】C
      【详解】A、实验1观察植物细胞的质壁分离及复原时,滴加蔗糖溶液后需等待一段时间,让细胞充分发生质壁分离后再用显微镜观察,A错误;
      B、实验2(观察减数分裂)中,蝗虫精巢组织细胞经解离后已死亡,不能通过观察一个细胞看到减数分裂连续过程,需观察多个细胞,B错误;
      C、基因自由组合定律的验证,一般用杂合子(如双杂合子)自交或测交,若选取的亲本为显性纯合子与隐性纯合子,后代只有一种表型,无法验证基因自由组合定律,C正确;
      D、实验4(绿叶中色素的分离)利用的是不同色素在层析液中溶解度不同进行分离,清水不能替代层析液实现色素分离,D错误。
      故选C。
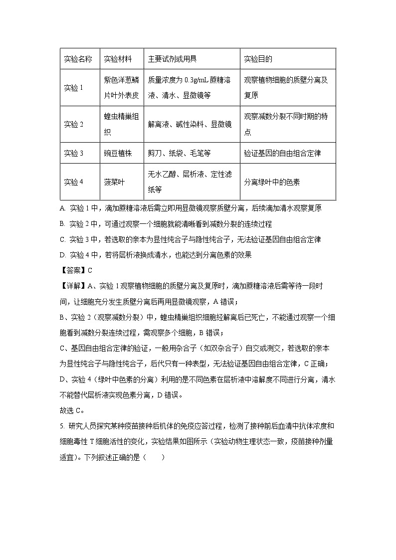
      5. 研究人员探究某种疫苗接种后机体的免疫应答过程,检测了接种前后血清中抗体浓度和细胞毒性T细胞活性的变化,实验结果如图所示(实验动物生理状态一致,疫苗接种剂量适宜)。下列叙述正确的是( )
      A. 接种疫苗后,机体先启动体液免疫产生抗体,再启动细胞免疫激活T细胞
      B. 第14天抗体浓度达到峰值,此时对应的记忆细胞数量也达到最大值
      C. 细胞毒性T细胞活性在21天下降,原因体内病原体已被彻底清除
      D. 疫苗接种后机体的免疫应答过程体现了体液免疫和细胞免疫的协同作用
      【答案】D
      【详解】A、接种疫苗后,体液免疫和细胞免疫一般是同时启动、相互配合的,没有先后顺序,A错误;
      B、据图可知,第14天抗体浓度达到峰值,但记忆细胞数量在免疫应答过程中会持续增殖分化,不一定此时达到最大值,B错误;
      C、第21天细胞毒性T细胞活性下降,可能是免疫应答进入后期,病原体数量减少,但不能说明已被彻底清除,C错误;
      D、从曲线看,抗体浓度(体液免疫相关)和细胞毒性T细胞活性(细胞免疫相关)都有变化,体现了体液免疫和细胞免疫协同作用对抗病原体,D正确。
      故选D。
      6. 某同学进行大肠杆菌的纯化培养实验,下列关于该实验的操作和分析,正确的是( )
      A. 为便于计数,应选择平板划线法进行接种,因为其单菌落更易分离
      B. 配制固体培养基时,需先调节pH,再进行高压蒸汽灭菌
      C. 接种前,将涂布器在酒精灯火焰上灼烧后立即伸入菌液,防止杂菌污染
      D. 培养过程中,每隔12小时观察一次,待菌落数稳定后计数,结果更准确
      【答案】B
      【详解】A、平板划线法用于分离纯化菌种,无法计算菌落数,而稀释涂布平板法才适合计数,A错误;
      B、配制固体培养基时,需先调节pH,再灭菌,避免灭菌过程改变pH,B正确;
      C、涂布器需在酒精中浸泡后灼烧,待冷却后再接触菌液,否则高温会杀死菌种,C错误;
      D、菌落数目通常在培养24-48小时后稳定,无需频繁观察,直接培养足够时间后计数即可,D错误。
      故选B。
      7. 细胞色素c是由线粒体基因编码的,该基因在进化上具有较高的保守性(大部分序列相同)。通过比较不同哺乳动物细胞色素c基因中碱基序列的差异,可以推断生物进化的顺序。下列叙述正确的是( )
      A. 若不同哺乳动物细胞色素c基因的碱基序列有差异,则其氨基酸序列一定有差异
      B. 不同哺乳动物细胞色素c基因碱基序列的差异是由基因重组产生的
      C. 细胞色素c基因为研究生物进化提供了细胞水平和分子水平的证据
      D. 两种生物的细胞色素c基因的碱基序列差异越大,表明两者的亲缘关系越远
      【答案】D
      【分析】不同生物的DNA和蛋白质等生物大分子的共同点,提示人们当今生物有着共同的原始祖先,其差异的大小则揭示了当今生物种类亲缘关系的远近,以及它们在进化史上出现的顺序,这在分子水平上为生物进化提供了证据。
      【详解】A、若不同哺乳动物细胞色素c基因的碱基序列有差异,转录出的mRNA碱基序列存在差异,但由于密码子具有简并性,因此翻译形成的氨基酸序列不一定有差异,A错误;
      B、不同哺乳动物的细胞色素c基因碱基序列的差异是由基因突变产生的,B错误;
      C、细胞色素c基因为研究生物进化提供了分子水平的证据,C错误;
      D、两种生物的细胞色素c基因的碱基序列差异越大,表明两者的亲缘关系越远,相反则越近,D正确。
      故选D。
      8. 某湿地生态系统中,芦苇和香蒲是两种常见的挺水植物,野鸭以水生昆虫和植物种子为食,黑鱼捕食小鱼和青蛙。下列关于该湿地种群和群落的叙述,正确的是( )
      A. 用标记重捕法调查湿地中鲫鱼的种群密度,结果往往大于实际数值
      B. 香蒲植株高矮不同体现了群落的垂直结构
      C. 黑鱼种群的数量变化会直接影响野鸭种群的数量
      D. 若湿地水位上升,群落的物种丰富度必然会降低
      【答案】A
      【详解】A、标记重捕法中,若标记个体在重捕前死亡或标记脱落,会导致第二次捕捉的标记个体数减少,计算出的种群密度会偏大,A正确;
      B、香蒲植株高矮不同属于同种植物个体间的差异,体现的是种内关系,而非群落的垂直结构(不同物种的分层现象),B错误;
      C、黑鱼捕食小鱼和青蛙,野鸭以水生昆虫和植物种子为食,两者无直接食物关系,黑鱼数量变化通过食物链间接影响野鸭,C错误;
      D、水位上升可能改变群落中物种的组成,但部分水生生物可能增多,物种丰富度不一定降低,D错误。
      故选A。
      9. 下图所示,细胞有氧呼吸第三阶段在线粒体内膜进行,需多种酶参与(如细胞色素氧化酶),电子传递链受阻会影响能量释放。某研究发现,抑制剂X可特异性作用于细胞色素氧化酶。下列叙述正确的是( )
      A. 丙酮酸在细胞呼吸过程中作为产物和原料的相关反应都发生于细胞质基质
      B. 抑制剂X作用后,细胞通过加强无氧呼吸,使ATP生成量保持稳定甚至增加
      C. 抑制剂X作用时,细胞内NADH可能积累,导致丙酮酸生成速率下降
      D. 通过图中代谢过程,葡萄糖中的化学能大部分用于合成ATP
      【答案】C
      【详解】A、丙酮酸作为糖酵解(细胞质基质)的产物、有氧呼吸第二阶段(线粒体基质)的原料,相关反应不都发生在细胞质基质,A错误;
      B、抑制剂X阻断有氧呼吸第三阶段(该阶段产生大量ATP),细胞虽可能通过无氧呼吸补充能量,但无氧呼吸仅产生少量ATP,总ATP生成量会显著减少,B错误;
      C、抑制剂X抑制细胞色素氧化酶,导致电子传递链受阻,NADH无法正常氧化(与O2结合)而可能积累;NADH积累会反馈抑制糖酵解过程,使丙酮酸生成速率下降,C正确;
      D、葡萄糖中的化学能大部分以热能散失,仅少部分合成ATP,D错误。
      故选C。
      10. 某基因组成为AaBb的个体进行细胞分裂过程中,细胞内染色体与核DNA比值及某细胞分裂图像如图所示。下列相关叙述正确的是( )
      A. 图1曲线bc段只能对应有丝分裂和减数分裂I的前期
      B. 图1曲线cd段表示染色体移向两极分别进入两个细胞
      C. 由图2细胞分裂图像可判断该细胞中可能含有两条X染色体
      D. 由图2细胞分裂图像可推测该个体产生的卵细胞为ab
      【答案】C
      【分析】图1中ab段进行DNA的复制,bc段每条染色体上有两条姐妹染色单体,cd段姐妹染色单体分开,图2没有同源染色体,姐妹染色单体分开,位于减数第二次分裂后期。
      【详解】A、曲线bc段所对应细胞中每条染色体都含有2个核DNA分子,即存在染色单体,符合这一时期的细胞有有丝分裂的前中期细胞、减数分裂I的细胞和减数分裂II的前中期细胞,A错误;
      B、曲线cd段表示细胞中着丝粒分裂,姐妹染色单体分开成为子染色体,B错误;
      C、图2细胞分裂图像是减数分裂II的后期图像,次级精母细胞、极体的分裂都是均等分裂,故该个体可能是雄性也可能是雌性,可能含有2条X染色体,C正确;
      D、若为雌性个体,由图2分裂图像可判断该细胞对应的卵原细胞产生的卵细胞基因型是ab,而该个体产生的卵细胞基因型可能为AB、Ab、aB、ab,D错误。
      故选C。
      11. 为研究人体在不同饮水状态下抗利尿激素(ADH)和醛固酮的分泌变化,科研人员让健康志愿者分别进行大量饮水(饮水组)和禁水(禁水组)处理,定时检测血浆中两种激素的含量,结果如坐标曲线所示(实验条件一致)。据此分析,下列相关叙述不正确的是( )
      A. 大量饮水后,抗利尿激素分泌减少,肾小管和集合管对水的重吸收增强
      B. 禁水状态下,抗利尿激素持续升高,可减少尿液生成以维持水盐平衡
      C. 饮水组醛固酮含量上升,可能与血钠浓度降低后促进其分泌有关
      D. 醛固酮和抗利尿激素的分泌调节,体现了激素间的相互作用与平衡
      【答案】A
      【详解】A、大量饮水后,细胞外液渗透压降低,抗利尿激素分泌减少,导致肾小管和集合管对水的重吸收减弱,以排出多余水分,A错误;
      B、禁水时细胞外液渗透压升高,抗利尿激素持续升高,促进肾小管和集合管对水的重吸收,减少尿液生成,维持水盐平衡,B正确;
      C、大量饮水可能使血钠浓度降低,醛固酮有促进肾小管和集合管对钠重吸收的作用,血钠降低可刺激醛固酮分泌增加,使得醛固酮含量上升,C正确;
      D、抗利尿激素调节水重吸收,醛固酮调节钠重吸收,二者共同维持水盐平衡,体现了激素间相互作用与平衡,D正确。
      故选A。
      12. 研究人员利用具有双核基因组(记为MM)的平菇和单核基因组(记为N)的姬菇开展体细胞杂交,旨在培育食用菌新品系,流程及相关特性如下:

      注:原生质体MM经特定处理后仅能存活但无法增殖;原生质体N可正常增殖。
      异源融合子因基因互作会产生拮抗带,可通过观察拮抗带筛选融合菌株。
      融合后的菌丝分裂时会形成“叉状结构”,单核菌丝无此结构。
      下列叙述正确的是( )
      A. 诱导原生质体融合可选用电融合法,不能用PEG融合法
      B. 促融后理论上可能的融合基因型有MMM、MMN、NN、MN,且比例均等
      C. 步骤②中处理原生质体的溶液需维持较高渗透压,防止其过度吸水涨破
      D. 若拮抗带旁同时出现有叉状结构和无叉状结构的菌丝,应选无叉状结构的菌丝
      【答案】C
      【详解】A、诱导原生质体融合的方法有电融合法、PEG融合法等化学、物理方法,A错误;
      B、促融时原生质体融合是随机的,不同融合类型(如MM与MM融合、MM与N融合、N与N融合)的概率不相等,且题干未提及比例均等,B错误;
      C、原生质体无细胞壁保护,在等渗或高渗溶液中处理可维持其形态,防止因过度吸水涨破,步骤②需在这样的溶液环境中操作,C正确;
      D、融合后菌丝分裂有“叉状结构”,单核菌丝(未融合的N)无此结构,故要筛选融合菌株,应选有叉状结构的菌丝,D错误。
      故选C。
      二、选择题(本题共4小题,每小题4分,共16分。每小题有一个或多个选项符合题意,全部选对得4分,选对但不全得2分,选错0分。)
      13. 科研人员探究不同浓度铜离子对青霉菌产青霉素的影响,以青霉素效价(数值越高代表青霉素产量越多)为检测指标,实验结果用柱形图呈现(实验遵循微生物发酵常规流程)。
      下列说法错误的是( )
      A. 微生物发酵类实验通常先进行小试(实验室小规模)再放大到生产规模
      B. 铜离子可能通过影响青霉素合成关键酶的活性、进而影响青霉素产量
      C. 铜离子对青霉菌产青霉素的作用呈现“低浓度促进、高浓度促进效果减弱”的趋势
      D. 铜离子促进青霉菌产青霉素的最适浓度是0.10g·L-1
      【答案】D
      【详解】A、微生物发酵研究一般先在实验室小规模验证(小试),确定效果后再放大到发酵罐等生产规模,A正确;
      B、铜离子作为环境因子,可能影响青霉素合成关键酶的活性(如改变酶的空间结构),从而影响青霉素产量,B正确;
      C、对比铜离子浓度为0(对照组),低浓度(如0.05、0.10g·L-1)时青霉素效价升高,高浓度(如0.20、0.25g·L⁻¹)时效价降低(比对照高,仍然起促进作用,但促进作用减弱),呈现“低浓度促进,高浓度促进效果减弱”的趋势,C正确;
      D、虽然0.10~0.15g·L-1区间效价较高,但仅在该区间实验可能遗漏更优浓度(比如0.08~0.12g·L⁻¹等未测区间也可能有更高值),应在效价峰值附近更宽泛合理区间探索,不能直接判定0.10g·L-1是最适浓度,D错误。
      故选D。
      14. 下图是甲、乙家系中同种单基因遗传病的系谱图及部分成员基因检测的结果。检测过程中,用同种限制酶处理相关基因得到大小不同的升段后进行电泳,电泳结果中的条形表示检测出的特定长度的酶切片段,数字表示碱基对的数目。下列叙述正确的是( )
      A. 单基因遗传病是指受一对等位基因控制的遗传病
      B. 该病的遗传方式是伴X染色体隐性遗传
      C. Ⅱ8的致病基因来源于父亲
      D. 若Ⅱ4和Ⅱ8婚配,子代患该遗传病的比例为1/4
      【答案】ABC
      【详解】A、单基因遗传病是指受一对等位基因控制的遗传病,A正确;
      B、依据图甲可知,I1和I2正常,Ⅱ4患病,则该病为隐性遗传病,依据图乙可知,Ⅰ5只含隐性致病基因(假设相关基因为a),Ⅱ7不含有致病基因,若为常染色体隐性遗传,7号一定含有a基因,故该病是伴X隐性遗传病,B正确;
      C、该病为伴X染色体隐性遗传病,依据电泳条带可知,若控制该遗传病的基因为A、a,I5只含隐性致病基因,其基因型为XaY,根据电泳结果可知,Ⅱ8的基因型为XAXa,Ⅱ6的基因为XAXa,所以可推知,Ⅱ8的致病基因来源于父亲,C正确;
      D、若控制该遗传病的基因为A、a,则Ⅱ4的基因型为XaY,Ⅱ8的基因型为XAXa,若Ⅱ4和Ⅱ8婚配,子代患该遗传病的基因型为XaXa、XaY,其患病概率为1/2×1/2+1/2×1/2=1/2,D错误。
      故选ABC。
      15. 研究人员以拟南芥幼苗为材料,探究不同激素对主根生长和侧根形成的影响,实验处理及结果如图所示(“+”表示添加激素)。已知IAA为生长素,CK为细胞分裂素,GA为赤霉素,ABA为脱落酸。据图分析,下列叙述正确的是( )
      A. 该实验的因变量是主根和侧根的生长长度
      B. 同时施加生长素和脱落酸不利于拟南芥幼苗的生长
      C. 实验证明同一种激素对植物的不同部位作用效果不同
      D. 实验证明四种激素均可抑制主根生长,且作用机理相同
      【答案】BC
      【详解】A、分析题意,实验的因变量不仅有主根和侧根的生长长度,还包括侧根数量等指标,A错误;
      B、实验组4(+IAA+ABA)中,侧根几乎不形成,主根生长严重受抑制,根系统发育不良会影响幼苗吸收水分和养分,不利于生长,B正确;
      C、以IAA为例,实验组1中它对主根生长起抑制作用(主根显著变短),对侧根形成起促进作用(侧根数量增加),说明同一种激素对植物不同部位作用效果不同,C正确;
      D、实验中激素多为组合施加,未单独验证四种激素均可抑制主根生长,且题干未提及它们作用机理相同,D错误。
      故选BC。
      16. 某地区为治理农业面源污染、提高资源利用率,构建了“林地-农田-禽畜养殖-沼气池”复合生态系统,其物质循环流程如图所示(箭头表示物质流向)。分析下列叙述,正确的是( )
      A. 该系统通过秸秆、粪便等废弃物进入沼气池,实现了物质的循环再生和能量的多级利用
      B. 为提高系统效益,应尽量增加禽畜养殖密度以充分利用农作物秸秆,体现了协调原理
      C. 增加林地植物种类可提高系统的稳定性,原因是物种丰富度越高,系统的抵抗力稳定性必然越强
      D. 该生态工程的设计兼顾了生态效益(减少污染)和经济效益(增加产出),符合整体原理
      【答案】AD
      【详解】A、秸秆、粪便等废弃物进入沼气池,经分解者分解后,沼渣、沼液回田实现物质循环再生;同时,沼气供能、禽畜和农作物供食用,实现能量的多级利用(提高能量利用率),A正确;
      B、协调原理强调生物与环境、生物与生物间的协调,过度增加禽畜养殖密度会导致粪便污染加剧、资源失衡,违背协调原理,B错误;
      C、物种丰富度提高可增强系统稳定性,但“必然越强”表述绝对,若新增物种与原有物种竞争激烈或缺乏共生关系,可能破坏生态系统平衡,C错误;
      D、整体原理要求兼顾生态、经济、社会三大效益,该系统通过物质循环减少污染(生态效益),同时提供农产品和能源(经济效益),符合整体原理,D正确。
      故选AD。
      三、非选择题(共5大题,共60分。)
      17. 夏日的池塘中,水温变化会影响水生植物的光合作用。某同学针对“水温对水生植物光合作用的影响机制”进行探究,具体过程见下表。
      表1
      (1)在叶绿体中,光合色素分布在___________上,而与暗反应有关的酶则分布在___________中,它们共同构成光合作用的结构与功能基础。
      (2)根据实验逻辑完善上表中的内容:①___________,②___________,③___________。
      (3)某同学在该实验基础上又做了以下研究:把待测水生植物置于一定的高温条件下(45℃)连续培养6天,每两天做一次相关指标检测,其中光合色素含量反映色素的相对多少,Rubisc酶是光合作用过程中催化CO2固定的酶,结果如下表。
      表2
      从实验结果可以分析出高温抑制光合作用,除了假说中提到的类囊体膜结构受损外,还可能是___________(答出一点)
      (4)尝试用表2的数据解释光反应产生的ATP和NADPH含量变化的原因;___________。
      【答案】(1)①. 类囊体薄膜 ②. 叶绿体基质
      (2)①. 相同且适宜 ②. 光合色素含量、光反应产生的ATP和NADPH含量 ③. 降低
      (3)光合色素含量下降,吸收光能减少;Rubisc酶活性降低,CO2固定受阻
      (4)高温使光合色素含量下降,光反应中光能吸收、转化减少,导致ATP和NADPH产生量降低;同时Rubisc酶活性变化影响暗反应对ATP和NADPH的消耗,进而使ATP和NADPH含量发生改变(逻辑清晰,合理即可)
      【分析】光合作用包括光反应和暗反应两个阶段:光反应发生场所在叶绿体的类囊体薄膜上,色素吸收光能、传递光能,并将一部分光能用于水的光解生成NADPH和氧气,另一部分光能用于合成ATP;暗反应发生场所是叶绿体基质中,首先发生二氧化碳的固定,即二氧化碳和五碳化合物结合形成两分子的三碳化合物,三碳化合物在光反应产生的NADPH和ATP的作用下被还原,进而合成有机物。影响光合作用速率的主要外界因素包括温度、二氧化碳浓度和光照强度等。
      【解析】(1)叶绿体中的光合色素分布在类囊体薄膜上,具有吸收、传递和转化光能的作用。暗反应是一系列酶促反应,发生场所是叶绿体基质,所以与暗反应有关的酶分布在叶绿体基质中。
      (2)本实验的目的是研究水温对水生植物光合作用的影响机制,实验的自变量为温度的不同,因变量是光合作用强度的变化(这里以光反应相关的物质作变化作为因变量),实验设计需遵循单一变量原则,只有保证除水温(自变量)外,光照强度、CO2浓度等外界条件(无关变量)相同且适宜,才能明确实验结果由水温差异导致,故①填“相同且适宜”。由于假说聚焦水温对光反应(涉及光合色素、ATP和NADPH)的影响,所以检测指标要围绕这些光反应相关物质,即②填“光合色素含量、光反应产生的ATP和NADPH含量”。若类囊体膜结构因高温受损,光反应过程受抑制,ATP和NADPH的生成量会减少,结合假说预期高温下光反应产物降低,因此③填“降低”。
      (3)表2数据显示:随高温培养时间增加,光合色素含量持续下降,这会减少植物对光能的吸收,影响光反应;同时Rubisc酶活性先升后降,后期显著降低,该酶催化CO2固定,其活性降低会阻碍暗反应进行。所以,高温除引起类囊体膜结构受损外,光合色素含量下降和Rubisc酶活性降低,都可能是高温抑制光合作用的原因。
      (4)光反应产生ATP和NADPH依赖光合色素吸收、转化光能,高温使光合色素含量下降,直接造成ATP和NADPH生成减少。而暗反应消耗ATP和NADPH,同时Rubisc酶活性变化会改变暗反应速率,进而影响ATP和NADPH的消耗与积累。
      18. 某种昆虫的背色有黄色和红色两种性状,由等位基因A/a、B/b共同控制。已知A基因控制黄色物质向红色物质的转化,B基因会抑制A基因的作用(图1),且A基因纯合时会使该昆虫致死。研究人员将亲本(P)黄色雌雄个体进行杂交实验,统计后发现正交、反交实验的子代(F1)均为红色:黄色=1:5(图2)。请分析回答:
      (1)等位基因A/a、B/b位于____(填“常染色体”或“性染色体”)上,理由是____。
      (2)昆虫背色的遗传遵循____遗传定律,理由是____。
      (3)亲本黄色雌雄个体的基因型分别是____,F1中黄色个体的基因型有____种。
      (4)将F1中的红色雌雄个体杂交,子代的表现型及比例是____。
      【答案】(1)①. 常染色体 ②. 亲本(P)黄色雌雄个体进行正交、反交实验后的子代表现型及比例相同
      (2)①. 自由组合 ②. 亲本黄色雌雄个体杂交,F1中红色Aabb占1/6=2/3×1/4,且AA基因纯合致死,可推导出A/a、B/b独立遗传,遵循自由组合定律
      (3)①. AaBb和AaBb ②. 5
      (4)红色:黄色=2:1
      【分析】分析题干信息知,分析图2,亲本(P)黄色雌雄个体进行杂交实验,统计后发现正交、反交实验的子代(F1)均为红色:黄色=1:5,则说明等位基因A/a、B/b位于常染色体,则红色基因型为Aabb,黄色基因型AaBB、AaBb、aaBB、aaBb、aabb;亲本(P)黄色雌雄个体进行杂交实验,子代(F1)均为红色:黄色=1:5,已知红色基因型Aabb,且占比例为1/6=2/3×1/4,可推导出A/a、B/b独立遗传,遵循自由组合定律,亲本(P)黄色雌雄个体基因型是AaBb和AaBb。
      【解析】(1)亲本(P)黄色雌雄个体进行正交、反交实验后的子代表现型及比例相同,则说明等位基因A/a、B/b位于常染色体上。
      (2)亲本黄色雌雄个体杂交,F1中红色:黄色=1:5,因为AA基因纯合致死,则红色基因型为Aabb占1/6=2/3×1/4,可推导出A/a、B/b独立遗传,遵循自由组合定律。
      (3)分析图2,亲本(P)黄色雌雄个体进行杂交F1中红色:黄色=1:5,且AA基因纯合致死,则红色基因型为Aabb,进一步推测亲本基因型是AaBb和AaBb,再根据题干信息可推出 F1中黄色个体的基因型有5种,即AaBB、AaBb、aaBB、aaBb、aabb。
      (4)F1中的红色雌雄个体基因型均是Aabb,相互杂交后,AA基因纯合致死,子代基因型Aabb:aabb=2:1,表现型为红色:黄色=2:1。
      19. 为探究不同植被类型(草本、灌木、乔木)和降水条件(正常降水、干旱胁迫)对生态系统土壤碳释放的影响,研究人员选取相应样地,测定土壤中源于植被残体的CO2-C(表示CO2中的C)排放情况,实验结果的坐标曲线如下[横坐标为培养时间/d,纵坐标为(CO2-C累积排放量/(mg·kg-1)]。
      实验背景:植被残体中的碳经土壤微生物分解以CO2形式释放,不同植被和降水会影响微生物活性及分解过程。请回答下列问题。
      (1)生态系统中,碳在生物群落与无机环境间循环的形式是___________,在生物群落内部传递的渠道是___________。
      (2)本实验的自变量是___________,因变量是___________。要保证实验结果可靠,需控制的无关变量有___________(写出1种即可)。
      (3)分析曲线可知,无论哪种植被类型,正常降水条件下CO2-C累积排放量均___________干旱胁迫条件,原因是___________。
      (4)从生态系统物质循环和稳定性角度分析,干旱地区恢复植被时优先选择___________(填“草本”“灌木”或“乔木”)更有利于土壤碳留存,依据是___________。
      【答案】(1)①. CO2 ②. 食物链和食物网
      (2)①. 植被类型、降水条件 ②. CO2-C累积排放量 ③. 土壤微生物种类和数量(或“植被残体的种类和数量”“培养温度”等)
      (3)①. 高于 ②. 正常降水条件下水分适宜,土壤微生物活性高,分解植被残体中有机物速率快,释放的CO2多
      (4)①. 草本 ②. 干旱胁迫下,草本对应的CO2—C累积排放量最低,说明微生物分解草本残体中碳的速率慢,更有利于土壤碳留存,且草本易成活,对干旱环境适应性相对强,利于生态系统稳定恢复
      【分析】生态系统具有物质循环、能量流动和信息传递是生态系统的基本功能;物质是能量的载体,能量作为动力,使物质能够不断在生物群落和无机环境中循环,在捕食链中,各营养级获得能量的方式不同,生产者通过光合作用获取能量,而各级消费者利用上一营养级现成的化合物。
      【解析】(1)碳在生物群落与无机环境间以CO2形式循环,这是碳循环的基本形式;生物群落内部通过食物链和食物网传递含碳有机物,所以碳在群落内传递渠道是食物链和食物网。
      (2)实验中人为改变的是植被类型(草本、灌木、乔木)和降水条件(正常、干旱),即自变量,观测的是CO2-C累积排放量,即因变量;无关变量是除自变量外影响实验结果的因素,如土壤微生物初始状态、植被残体质量、培养环境温度等,需保持一致,依据实验变量控制原则。
      (3)从曲线看,同一植被类型下,正常降水曲线的CO2—C累积排放量数值更大;因为水分是影响微生物代谢的重要因素,适宜水分让微生物酶活性高、代谢旺盛,分解有机物产生更多CO2,关联微生物代谢与环境因素的关系。
      (4)从物质循环(碳留存)和生态系统稳定性(植被恢复)角度分析,干旱地区优先选草本,曲线中干旱胁迫下,草本的CO2—C累积排放量最少,意味着微生物分解其残体释放碳少,碳更多留存土壤。同时草本在干旱环境易生长,能快速恢复植被,维持生态系统稳定性。
      20. 视网膜感光细胞接收光信号,经视觉神经通路传至脑区。脑内快乐中枢(H区)激活可引发愉悦感,焦虑中枢(A区)激活可引发焦虑。实验小鼠视网膜有光感受细胞X、Y,分别响应蓝光、绿光;H区、A区可被特定药物激活。利用观测箱(两侧分置蓝光、绿光光源,小鼠可自由穿梭),探究脑高级功能与视觉情绪通路的关联,实验如下:
      (1)当组别①小鼠接触蓝光时,兴奋从视网膜传至脑区的过程中,涉及的信号转换是___________。该组建立“蓝光→愉悦”关联的本质是在相关神经中枢之间形成___________,此过程中,条件刺激(蓝光)最终作用的靶细胞是___________,依据是___________。
      (2)推测组别⑤的结果是___________,理由是___________。
      (3)组别①和④小鼠行为差异,从脑高级功能看,与___________有关。若要让小鼠对绿光产生“愉悦绿光”的稳定关联,写出一种可尝试的处理思路(从神经通路激活角度设计,不考虑药物持续作用):___________。
      【答案】(1)①. 电信号→化学信号→电信号 ②. 新的突触联系 ③. H区神经元 ④. 只有激活H区并给予蓝光刺激,小鼠才产生愉悦关联(长时间停留蓝光侧),说明蓝光信号最终传导至H区神经元并触发愉悦机制
      (2)①. 小鼠在蓝光侧停留时间介于①组(长时间)和对照/③组(无差异)之间 ②. H区激活产生愉悦、A区激活产生焦虑,两者对行为的影响相互拮抗,导致蓝光侧停留行为被部分抵消
      (3)①. 情绪与记忆的协同作用(对光信号关联情绪的储存与调用相关脑功能)②. 激活H区的同时,给予绿光刺激
      【分析】静息时,神经细胞膜对钾离子的通透性大,钾离子大量外流,形成内负外正的静息电位;受到刺激后,神经细胞膜的通透性发生改变,对钠离子的通透性增大,因此形成内正外负的动作电位。兴奋部位和非兴奋部位形成电位差,产生局部电流,兴奋就以电信号的形式传递下去,但在神经元之间以神经递质的形式传递。
      【解析】(1)兴奋在神经纤维上以电信号形式传导,在突触处会发生电信号→化学信号→电信号的转换,这是神经信号传递的基本方式。“蓝光→愉悦”关联的建立属于条件反射,其本质是在相关神经中枢之间形成新的突触联系,使信号传导通路得以确立。从实验现象看,只有当H区被激活且给予蓝光刺激时,小鼠才会长时间停留在蓝光侧,产生愉悦关联,这表明蓝光这一条件刺激最终作用的靶细胞是H区神经元。
      (2)组别⑤同时激活了H区和A区,并给予蓝光刺激。H区激活会让小鼠产生愉悦感,促使其在蓝光侧长时间停留,而A区激活会引发焦虑,抑制小鼠在蓝光侧停留。由于两者对行为的影响相互拮抗,导致蓝光侧停留行为被部分抵消,所以小鼠在蓝光侧的停留时间会介于①组(仅H区激活,长时间停留)和对照/③组(无明显愉悦或焦虑,无差异)之间。
      (3)组别①中蓝光与愉悦感关联,组别④中绿光与焦虑感关联,小鼠能根据之前的关联做出不同行为,这与脑的情绪与记忆的协同作用(对光信号关联情绪的储存与调用相关脑功能)有关。要让小鼠对绿光产生“愉悦绿光”的稳定关联,可借鉴①组的逻辑,将绿光这一刺激与H区激活(产生愉悦感)绑定,即激活H区的同时给予绿光刺激,使小鼠将绿光和愉悦感联系起来。
      21. 紫色西红柿经基因编辑后可产生比普通西红柿多9倍的花青素(紫色),紫色花青素能降低人类患心脏病、糖尿病的风险。如图是花青素合成酶基因(S)的cDNA(由某种生物发育某个时期的mRNA经逆转录产生的互补DNA)和Ti质粒的结构示意图。请结合基因工程相关知识,回答下列问题。
      (1)构建基因表达载体时,需用限制酶切割花青素合成酶基因的cDNA和Ti质粒。若要保证目的基因完整插入Ti质粒的T-DNA区域,且后续能正常表达,应选择的限制酶组合是___________,选择依据是___________。
      (2)将花青素合成酶基因的cDNA导入Ti质粒时,需借助___________酶连接,该酶的作用是___________。
      (3)基因表达载体中,启动子的作用是___________;标记基因(某抗生素抗性基因)的作用是___________。
      (4)若要检测花青素合成酶基因是否成功导入受体细胞,常用的技术是___________;若要检测花青素合成酶基因是否在受体细胞中成功表达,可采用的方法有___________(答出1种即可)。
      【答案】(1)①. EcR Ⅰ和Hind Ⅲ ②. 既能完整切割下花青素合成酶基因的cDNA,又能在Ti质粒的T-DNA区域打开相同末端,且不破坏T-DNA的启动子、终止子等关键结构,保证目的基因正常表达
      (2)①. DNA连接 ②. 催化两个DNA片段的黏性末端(或平末端)形成磷酸二酯键,将目的基因和载体连接
      (3)①. RNA聚合酶识别和结合的部位,驱动目的基因转录 ②. 筛选出含有目的基因的受体细胞
      (4)①. PCR技术、DNA分子杂交技术 ②. 抗原-抗体杂交(或观察受体细胞表现出紫色性状)
      【分析】限制酶选择原则:
      (1)不破坏目的基因和标记基因等;
      (2)应选择切点位于目的基因两端的限制酶;
      (3)使用不同限制酶,避免目的基因、质粒的自身环化以及目的基因与质粒反向连接。
      【解析】(1)构建基因表达载体时,需用限制酶切割花青素合成酶基因的cDNA和Ti质粒,由图可知,可选择EcR Ⅰ和Hind Ⅲ,理由是该限制酶既能完整切割下花青素合成酶基因的cDNA,又能在Ti质粒的T-DNA区域打开相同末端,且不破坏T-DNA的启动子、终止子等关键结构,保证目的基因正常表达。
      (2)连接目的基因和载体需DNA连接酶,其作用是催化DNA片段的黏性末端(或平末端)形成磷酸二酯键,将目的基因(花青素合成酶基因)的cDNA与载体(Ti质粒)连接,这是基因表达载体构建的关键步骤。
      (3)RNA聚合酶识别和结合的部位,驱动目的基因转录;标记基因(抗生素抗性基因)可通过在含对应抗生素的培养基中培养,筛选出含有目的基因的受体细胞。
      (4)PCR技术或DNA分子杂交技术可通过检测受体细胞DNA中是否有花青素合成酶基因,用于检测导入是否成功;检测表达可通过抗原-抗体杂交(检测花青素合成酶)或观察性状(受体细胞是否变紫)。实验名称
      实验材料
      主要试剂或用具
      实验目的
      实验1
      紫色洋葱鳞片叶外表皮
      质量浓度为0.3g/mL蔗糖溶液、清水、显微镜等
      观察植物细胞的质壁分离及复原
      实验2
      蝗虫精巢组织
      解离液、碱性染料、显微镜
      观察减数分裂不同时期的特点
      实验3
      豌豆植株
      剪刀、纸袋、毛笔等
      验证基因的自由组合定律
      实验4
      菠菜叶
      无水乙醇、层析液、定性滤纸等
      分离绿叶中的色素
      环节
      具体内容
      提出假说
      水温升高使水生植物的类囊体膜结构受损,影响光反应,导致光合速率下降
      设计实验
      选取大小、长势相当的同种水生植物若干均分为4组,分别置于15、25、35、45℃水温下,其他外界条件①___________的环境中培养,一段时间后检测②___________
      实验结果
      高温下水生植物光合色素含量下降的同时,光反应产生的ATP和NADPH含量③___________(填“升高”“降低”或“不变”)
      得出结论
      该假说需进一步验证
      处理
      检测指标
      初始
      2天
      4天
      0天
      45℃高温培养
      净光合速率
      18.20
      15.30
      12.10
      8.50
      光合色素含量
      0.22
      0.19
      0.16
      0.13
      Rubisc酶活性
      0.75
      1.02
      0.61
      0.34
      组别
      处理(给药+光刺激)
      24h后观测:小鼠蓝光/绿光侧停留时间
      对照
      (未给药、无光刺激)
      无差异

      激活H区,蓝光刺激
      长时间停留蓝光侧

      激活H区,绿光刺激
      无差异

      激活A区,蓝光刺激
      无差异

      激活A区,绿光刺激
      短时间停留绿光侧(焦虑回避)

      激活H区+A区,蓝光刺激


      未给药,蓝光+绿光同时刺激
      无差异

      相关试卷 更多

      资料下载及使用帮助
      版权申诉
      • 1.电子资料成功下载后不支持退换,如发现资料有内容错误问题请联系客服,如若属实,我们会补偿您的损失
      • 2.压缩包下载后请先用软件解压,再使用对应软件打开;软件版本较低时请及时更新
      • 3.资料下载成功后可在60天以内免费重复下载
      版权申诉
      若您为此资料的原创作者,认为该资料内容侵犯了您的知识产权,请扫码添加我们的相关工作人员,我们尽可能的保护您的合法权益。
      入驻教习网,可获得资源免费推广曝光,还可获得多重现金奖励,申请 精品资源制作, 工作室入驻。
      版权申诉二维码
      欢迎来到教习网
      • 900万优选资源,让备课更轻松
      • 600万优选试题,支持自由组卷
      • 高质量可编辑,日均更新2000+
      • 百万教师选择,专业更值得信赖
      微信扫码注册
      手机号注册
      手机号码

      手机号格式错误

      手机验证码 获取验证码 获取验证码

      手机验证码已经成功发送,5分钟内有效

      设置密码

      6-20个字符,数字、字母或符号

      注册即视为同意教习网「注册协议」「隐私条款」
      QQ注册
      手机号注册
      微信注册

      注册成功

      返回
      顶部
      学业水平 高考一轮 高考二轮 高考真题 精选专题 初中月考 教师福利
      添加客服微信 获取1对1服务
      微信扫描添加客服
      Baidu
      map