搜索
      上传资料 赚现金
      点击图片退出全屏预览

      浙江省绍兴市柯桥区2024-2025学年三年级上学期期末语文试题

      加入资料篮
      立即下载
      查看完整配套(共2份)
      包含资料(2份) 收起列表
      练习
      浙江省绍兴市柯桥区2024-2025学年三年级上学期期末语文试题.pdf
      预览
      练习
      柯桥区2024学年第一学期三年级语文学业评价检测卷评分参考.docx
      预览
      正在预览:浙江省绍兴市柯桥区2024-2025学年三年级上学期期末语文试题.pdf
      浙江省绍兴市柯桥区2024-2025学年三年级上学期期末语文试题第1页
      点击全屏预览
      1/5
      浙江省绍兴市柯桥区2024-2025学年三年级上学期期末语文试题第2页
      点击全屏预览
      2/5
      柯桥区2024学年第一学期三年级语文学业评价检测卷评分参考第1页
      点击全屏预览
      1/2
      还剩3页未读, 继续阅读

      浙江省绍兴市柯桥区2024-2025学年三年级上学期期末语文试题

      展开

      这是一份浙江省绍兴市柯桥区2024-2025学年三年级上学期期末语文试题,文件包含浙江省绍兴市柯桥区2024-2025学年三年级上学期期末语文试题pdf、柯桥区2024学年第一学期三年级语文学业评价检测卷评分参考docx等2份试卷配套教学资源,其中试卷共7页, 欢迎下载使用。
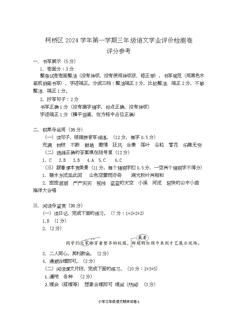
      一、书写展示(5 分)
      1. 卷面分:3 分
      整张试卷卷面整洁(没有涂改,没有使用涂改液、修正带),书写规范(用黑色水
      笔或钢笔书写),字迹端正。分成三档:整洁端正 3 分,比较整洁、端正 2 分,不够
      整洁、端正 1 分。
      2. 抄写句子:2 分
      书写正确 1 分(没有漏字错字,标点正确,没有涂改)
      字迹端正 1 分(横平竖直,在方格中占位正确)
      二、积累与运用(35 分)
      (一)读句子,根据拼音写词语。(12 分,每字 0.5 分)
      充满 树枝 不断 鲜艳 激情 狂风 合奏 落叶 谷粒 雪花 乐趣无穷
      (二)选择正确的答案填在括号里(12 分)
      1. C 2.B 3.B 4.A 5.C 6.C
      (三)跟着课本赏美景(11 分,每个错别字扣 0.5 分,一空两个错别字不得分)
      1. 碧水东流至此回 山色空蒙雨亦奇 湖光秋叶两相和
      2. 密密层层 严严实实 视线 蓝蓝的天空 小溪 河流 轻快的山中小曲
      海洋大合唱
      三、阅读与鉴赏(30 分)
      (一)读日记,完成下面的练习。(7 分:1+2+2+2)
      1.B (1 分)
      2.(2 分)
      3. 二人同心,其利断金。(2 分)
      4. 通顺合理即可。(2 分)
      (二)阅读课文片段,完成下面的练习。(10 分:2+3+5)
      1. 遍地 各种 (2 分)
      2. 理会(搭理等) 想象合理即可 喧闹(热闹)(3 分)
      小学三年级语文期末试卷-1
      3.小城里每一个庭院都栽了很多树(2 分) 多 浓 凤凰花开热闹(1+1+1 分)
      (三)阅读短文,完成文后练习。(13 分:1+4+2+4+2)
      1.B (1 分)
      2.“ ?” ,“ ?” (4 分)
      3.语言通顺,话语合理即可 (2 分)
      4.没好气 沮丧(失望) 哈哈一笑 疑惑 (4 分)
      5. C (2 分)
      四、表达与交流(30 分)
      备注:题目不写扣 2 分,一段到底扣 3 分,文中有错别字的,4 个扣 1 分(重复
      错的不计),最多扣 2 分。
      习作按以下五档进行评分:
      一档:27 分—30 分 想象丰富,故事完整且有创意,语句通顺,表达生动,无语
      病。
      二档:23 分—26 分 想象合理,故事完整,语句通顺,基本没有语病。
      三档:20 分—22 分 有一定的想象,故事基本完整,语句基本通顺,有少量语病,
      字数不到 250。
      四档:18 分—20 分 有一定的想象,故事不够完整,语病多,字数不到 200。
      五档:16 分及以下 内容离题,字数太少,句子不通顺,语病多。
      小学三年级语文期末试卷-2

      相关试卷

      浙江省绍兴市柯桥区2024-2025学年三年级上学期期末语文试题:

      这是一份浙江省绍兴市柯桥区2024-2025学年三年级上学期期末语文试题,文件包含浙江省绍兴市柯桥区2024-2025学年三年级上学期期末语文试题pdf、柯桥区2024学年第一学期三年级语文学业评价检测卷评分参考docx等2份试卷配套教学资源,其中试卷共7页, 欢迎下载使用。

      浙江绍兴市柯桥区2025-2026学年三年级上学期期末语文试题:

      这是一份浙江绍兴市柯桥区2025-2026学年三年级上学期期末语文试题,共5页。

      浙江省绍兴市柯桥区202-2024学年三年级下学期期末测试语文试题:

      这是一份浙江省绍兴市柯桥区202-2024学年三年级下学期期末测试语文试题,共5页。

      资料下载及使用帮助
      版权申诉
      • 1.电子资料成功下载后不支持退换,如发现资料有内容错误问题请联系客服,如若属实,我们会补偿您的损失
      • 2.压缩包下载后请先用软件解压,再使用对应软件打开;软件版本较低时请及时更新
      • 3.资料下载成功后可在60天以内免费重复下载
      版权申诉
      若您为此资料的原创作者,认为该资料内容侵犯了您的知识产权,请扫码添加我们的相关工作人员,我们尽可能的保护您的合法权益。
      入驻教习网,可获得资源免费推广曝光,还可获得多重现金奖励,申请 精品资源制作, 工作室入驻。
      版权申诉二维码
      欢迎来到教习网
      • 900万优选资源,让备课更轻松
      • 600万优选试题,支持自由组卷
      • 高质量可编辑,日均更新2000+
      • 百万教师选择,专业更值得信赖
      微信扫码注册
      手机号注册
      手机号码

      手机号格式错误

      手机验证码 获取验证码 获取验证码

      手机验证码已经成功发送,5分钟内有效

      设置密码

      6-20个字符,数字、字母或符号

      注册即视为同意教习网「注册协议」「隐私条款」
      QQ注册
      手机号注册
      微信注册

      注册成功

      返回
      顶部
      添加客服微信 获取1对1服务
      微信扫描添加客服
      Baidu
      map