搜索
      上传资料 赚现金
      点击图片退出全屏预览

      广西壮族自治区北海市海城区2025届高三下一模试题生物试卷(解析版)

      • 1.39 MB
      • 2025-08-24 10:33:56
      • 63
      • 0
      •  
      加入资料篮
      立即下载
      广西壮族自治区北海市海城区2025届高三下一模试题生物试卷(解析版)第1页
      点击全屏预览
      1/21
      广西壮族自治区北海市海城区2025届高三下一模试题生物试卷(解析版)第2页
      点击全屏预览
      2/21
      广西壮族自治区北海市海城区2025届高三下一模试题生物试卷(解析版)第3页
      点击全屏预览
      3/21
      还剩18页未读, 继续阅读

      广西壮族自治区北海市海城区2025届高三下一模试题生物试卷(解析版)

      展开

      这是一份广西壮族自治区北海市海城区2025届高三下一模试题生物试卷(解析版),共21页。试卷主要包含了考试结束后,将答题卡交回, 内质网分子伴侣, 下表为适宜浓度的α一萘乙酸等内容,欢迎下载使用。
      1.答卷前,考生务必将自己的班级、姓名、考号填写在答题卡上。
      2.回答选择题时,选出每小题答案后,用铅笔把答题卡上对应题目的答案标号涂黑。如需改动,用橡皮擦干净后,再选涂其他答案标号。写在本试卷上无效。
      3.回答非选择题时,将答案写在答题卡上。写在本试卷上无效。
      4.考试结束后,将答题卡交回。
      第Ⅰ卷(选择题,共40分)
      一、单项选择题:共40分,1—10题,每题2分,11—15题,每题4分。在每小题给出的四个选项中,只有一项是符合题目要求的。
      1. 下列关于受精作用的叙述,不正确的是( )
      A. 受精作用过程是卵细胞和精子相互识别融合为受精卵的过程
      B. 一个卵细胞能与多个精子结合
      C. 受精完成后,受精卵中的细胞质主要来自卵细胞
      D. 受精过程中卵细胞和精子的结合是随机的
      【答案】B
      【分析】受精作用:
      (1)概念:精子和卵细胞融合成受精卵的过程叫受精作用。
      (2)过程:精子的头部进入卵细胞。尾部留在外面。紧接着,在卵细胞细胞膜的外面出现一层特殊的膜,以阻止其他精子再进入。精子的头部进入卵细胞后不久,里面的细胞核就与卵细胞的细胞核相遇,使彼此的染色体会合在一起。
      (3)结果:
      ①受精卵的染色体数目恢复到体细胞的数目,其中有一半的染色体来自精子(父亲),一半的染色体来自卵细胞(母亲)。
      ②细胞质主要来自卵细胞。
      (4)意义:减数分裂和受精作用对于维持每种生物前后代体细胞中染色体数目的恒定,对于生物的遗传和变异,都是十分重要的。
      【详解】A、受精过程是卵细胞和精子相互识别融合为受精卵的过程,A 正确;
      B、一个卵细胞只能与一个精子结合,B错误;
      C、精子中几乎不含有细胞质,受精时精子的头部进入卵细胞,故受精卵中的细胞质主要来自卵细胞,C正确;
      D、受精过程中卵细胞和精子的结合是随机的,有利于生物在自然选择中进化,D正确。
      故选B。
      2. 下列关于生命活动调节的叙述,正确的是
      A. 从赤霉菌培养液中提取的赤霉素不是植物激素
      B. 幼苗在太空失重状态下因生长素不能极性运输,根失去了向地生长的特性
      C. 下丘脑具有神经中枢、能产生渴觉,还具有分泌激素、调节血糖平衡的功能
      D. 正常机体内兴奋在神经纤维上双向传导,且传导方向与膜内电流方向一致
      【答案】A
      【详解】A、植物激素是由植物体的一定部位合成的,从赤霉菌培养液中提取的赤霉素是赤霉菌合成的,不属于植物激素,A正确;
      B、太空失重状态下,由于没有重力,根失去向地生长的特性,而极性运输是由形态学上端向形态学下端的运输,在太空失重条件下生长素仍然能进行极性运输,B错误;
      C、产生渴觉的中枢在大脑皮层而不是在下丘脑,C错误;
      D、正常机体内兴奋在神经纤维上单向传导,且传导方向与膜内电流方向一致,D错误。
      故选A。
      3. 下列关于细胞共性的描述,错误的是( )
      A. ATP是细胞可直接利用的能源物质B. 都具有线粒体能进行有氧呼吸
      C. 都具有由磷脂与蛋白质构成膜结构D. 遗传物质都是脱氧核糖核酸
      【答案】B
      【分析】原核细胞没有细胞核、具膜细胞器、染色体等结构,但原核细胞也存在需氧型和厌氧型。
      【详解】A、ATP是细胞可直接利用的能源物质,A正确;
      B、原核细胞和厌氧型真核细胞不含线粒体,且厌氧型生物不能进行有氧呼吸,B错误;
      C、细胞结构都具有细胞膜,而细胞膜的主要成分是磷脂和蛋白质,即都具有由磷脂与蛋白质构成的膜结构,C正确;
      D、细胞的遗传物质都是脱氧核糖核酸(DNA),D正确。
      故选B。
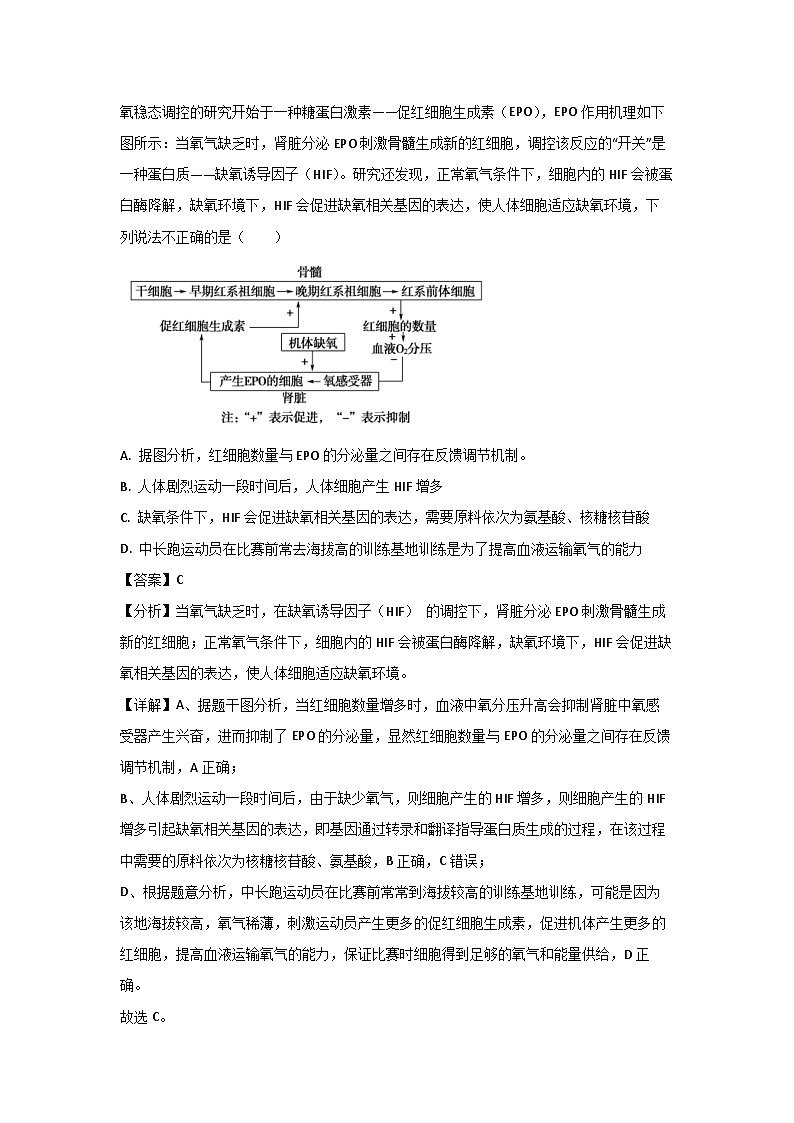
      4. 2019诺贝尔生理学或医学奖让我们获知细胞适应氧气变化的分子机制。人们对氧感应和氧稳态调控的研究开始于一种糖蛋白激素——促红细胞生成素(EPO),EPO作用机理如下图所示:当氧气缺乏时,肾脏分泌EPO刺激骨髓生成新的红细胞,调控该反应的“开关”是一种蛋白质——缺氧诱导因子(HIF)。研究还发现,正常氧气条件下,细胞内的HIF会被蛋白酶降解,缺氧环境下,HIF会促进缺氧相关基因的表达,使人体细胞适应缺氧环境,下列说法不正确的是( )
      A. 据图分析,红细胞数量与EPO的分泌量之间存在反馈调节机制。
      B. 人体剧烈运动一段时间后,人体细胞产生HIF增多
      C. 缺氧条件下,HIF会促进缺氧相关基因的表达,需要原料依次为氨基酸、核糖核苷酸
      D. 中长跑运动员在比赛前常去海拔高的训练基地训练是为了提高血液运输氧气的能力
      【答案】C
      【分析】当氧气缺乏时,在缺氧诱导因子(HIF) 的调控下,肾脏分泌EPO刺激骨髓生成新的红细胞;正常氧气条件下,细胞内的HIF会被蛋白酶降解,缺氧环境下,HIF会促进缺氧相关基因的表达,使人体细胞适应缺氧环境。
      【详解】A、据题干图分析,当红细胞数量增多时,血液中氧分压升高会抑制肾脏中氧感受器产生兴奋,进而抑制了EPO的分泌量,显然红细胞数量与EPO的分泌量之间存在反馈调节机制,A正确;
      B、人体剧烈运动一段时间后,由于缺少氧气,则细胞产生的HIF增多,则细胞产生的HIF增多引起缺氧相关基因的表达,即基因通过转录和翻译指导蛋白质生成的过程,在该过程中需要的原料依次为核糖核苷酸、氨基酸,B正确,C错误;
      D、根据题意分析,中长跑运动员在比赛前常常到海拔较高的训练基地训练,可能是因为该地海拔较高,氧气稀薄,刺激运动员产生更多的促红细胞生成素,促进机体产生更多的红细胞,提高血液运输氧气的能力,保证比赛时细胞得到足够的氧气和能量供给,D正确。
      故选C。
      5. 2021年11月,我国科学家以钢厂尾气中的CO为碳源、以氨水为氮源,通过优化乙醇梭菌(芽孢杆菌科)无氧发酵工艺,22秒就可转化出乙醇和乙醇梭菌蛋白。下列叙述正确的是( )
      A. 乙醇梭菌合成蛋白质的场所是细胞质基质
      B. 乙醇梭菌可以合成蛋白质,因此属于真核生物
      C. 乙醇梭菌合成乙醇和乙醇梭菌蛋白需要无氧环境
      D. 乙醇梭菌蛋白会在低温、强酸、强碱环境中变性失活
      【答案】C
      【分析】蛋白质的变性:受热、酸碱、重金属盐、某些有机物(乙醇、甲醛等)、紫外线等作用时蛋白质可发生变性,蛋白质空间结构改变,失去其生理活性;变性是不可逆过程,是化学变化过程。
      【详解】A、乙醇梭菌合成蛋白质的场所是核糖体,A错误;
      B、乙醇梭菌属于原核生物,原核生物只有核糖体一种细胞器,也可以合成蛋白质,B错误;
      C、根据题意可知,乙醇梭菌合成乙醇和乙醇梭菌蛋白是通过无氧发酵产生的,所以需要无氧环境,C正确;
      D、高温、强酸、强碱环境可以使蛋白质变性,而乙醇梭菌蛋白在低温环境中不会变性失活,D错误。
      故选C。
      6. 内质网分子伴侣(Bip)可与内质网膜上的PERK蛋白结合,使PERK蛋白失去活性,Bip还能辅助内质网腔中的未折叠蛋白完成折叠。细胞受到病毒侵染时,内质网腔内未折叠蛋白大量增加,PERK蛋白恢复活性,通过调节相关基因的表达并最终引发被感染细胞凋亡,其机理如图。下列说法错误的是( )
      A. Bip参与内质网腔中肽链的盘曲和折叠
      B. Bip结构异常可导致未折叠蛋白在内质网腔大量积累
      C. 内质网腔内未折叠蛋白大量增加后细胞内翻译过程受抑制
      D. BCL-2基因和Bax基因的表达产物均能促进细胞凋亡
      【答案】D
      【分析】细胞凋亡是由基因所决定的细胞自动结束生命的过程,在成熟的生物体中,细胞的自然更新、被病原体感染的细胞清除,也是通过细胞凋亡完成的。细胞凋亡对于多细胞生物体完成正常发育,维持内部环境的稳定,以及抵御外界各种因素的干扰都起着非常关键的作用。
      【详解】A、Bip能辅助内质网腔中的未折叠蛋白完成折叠,因此Bip参与内质网腔中肽链的盘曲和折叠,A正确;
      B、Bip能辅助内质网腔中的未折叠蛋白完成折叠,Bip结构异常,内质网中的蛋白质不能完成加工,会导致未折叠蛋白在内质网腔大量积累,B正确;
      C、由图可知,未折叠蛋白与Bip结合后,会导致Bip无法与PERK蛋白结合,PERK蛋白恢复活性,PERK蛋白发生磷酸化,从而翻译过程受到抑制,因此内质网腔内未折叠蛋白大量增加后细胞内翻译过程受抑制,C正确;
      D、内质网腔内未折叠蛋白大量增加,PERK蛋白恢复活性,抑制BCL-2基因表达,促进Bax基因表达,因此Bax基因的表达产物能促进细胞凋亡,而BCL-2基因的表达产物会抑制细胞凋亡,D错误。
      故选D。
      7. 图为人体内相关细胞间的信息传递示意图。下列相关叙述正确的是( )
      A. TRH可作用于各种组织细胞并改变其生理活动
      B. 图中靶细胞接受TRH信号后分泌甲状腺激素增多
      C. 激素分泌的分级调节有利于放大激素的调节效应
      D. 甲亢患者均伴随血清促甲状腺激素含量升高
      【答案】C
      【分析】(1)下丘脑分泌TRH促进垂体分泌TSH,垂体分泌的TSH会促进甲状腺分泌甲状腺激素,这属于甲状腺激素的分级调节。当甲状腺激素达到一水水平后会抑制下丘脑和垂体分泌TRH、TSH。
      (2)在一个系统中,系统本身工作的效果,反过来又作为信息调节该系统的工作,这种调节方式叫做反馈调节。反馈调节时生命系统中非常普遍的调节机制,它对于机体稳持稳态具有重要意义。
      【详解】A、下丘脑分泌的TRH只作用于垂体,促进垂体分泌TSH,A错误;
      B、图中靶细胞接受TRH信号后分泌促甲状腺激素增多,B错误;
      C、下丘脑分泌促甲状腺激素释放激素,作用于垂体,垂体分泌促甲状腺激素作用于甲状腺,甲状腺分泌甲状腺激素作用于细胞,形成了下丘脑一垂体一甲状腺轴的分级调节,可以放大激素的调节效应,C正确;
      D、甲亢患者的甲状腺激素含量过多,对下丘脑和垂体的抑制作用增强,血清促甲状腺激素含量降低,D错误。
      故选C。
      8. 摩尔根通过实验证明,控制果蝇白眼的基因位于( )
      A. 线粒体中B. 常染色体上C. X染色体上D. Y染色体上
      【答案】C
      【分析】萨顿通过类比推理法提出基因在染色体上的假说,摩尔根通过假说—演绎法证明基因在染色体上。
      【详解】摩尔根通过果蝇的白眼总是和性别相关,提出控制果蝇白眼的基因在X染色体上,并通过假说—演绎法得到证实。ABD错误,C正确。
      故选C。
      9. 下表为适宜浓度的α一萘乙酸(NAA)和赤霉素(GA3)溶液对燕麦胚芽鞘生长的影响,胚芽鞘初始长度2 cm,据表分析,下列说法错误的是( )
      A. NAA与GA3在胚芽鞘生长过程中具有协同作用
      B. 若实验用的NAA浓度为M,则改用低于M浓度的NAA时,胚芽鞘长度不一定减少
      C. NAA与GA3是由植物体产生,能从产生部位运输到作用部位,微量高效的有机物
      D. 实验的自变量为溶液种类不同,表中“?”处理方式为清水处理
      【答案】C
      【分析】据表分析:该实验的目的是探究适宜浓度的α-萘乙酸(NAA)和赤霉素(GA3)溶液对燕麦胚芽鞘生长的影响,自变量是溶液种类,因变量是胚芽鞘的长度。数据表明,NAA与GA3都能够促进胚芽鞘生长,但混合使用后促进生长效果更为显著。
      【详解】A、由表格可知,表中丁组混合使用与乙、丙组单独使用相比效果更好,说明NAA与GA3在胚芽鞘生长过程中具有协同作用,A正确;
      B、实验用的NAA与生长素相类似,都具有两重性,在最适浓度的两侧,会有促进作用相同的两个不同浓度,在这两个浓度之间促进作用会更大,故改用低于m浓度的NAA时,其促进作用可能会增强,因此胚芽鞘长度不一定减少,B正确;
      C、NAA与GA3是人工合成的生长素和赤霉素类似物,不是植物产生的,C错误;
      D、据表分析可知,该实验的自变量是溶液种类,表格中的?表示用适量的清水处理,作为对照组,D正确.
      故选C。
      10. 下列所述生产与生活中的做法,合理的是( )
      A. 做面包时加入酵母菌并维持密闭状态
      B. 水稻田适时排水晒田以保证根系通气
      C. 白天定时给栽培大棚通风以保证氧气供应
      D. 用不透气的消毒材料包扎伤口以避免感染
      【答案】B
      【分析】常考的细胞呼吸原理的应用:
      (1)用透气纱布或“创可贴”包扎伤口:增加通气量,抑制致病菌的无氧呼吸。
      (2)酿酒时:早期通气--促进酵母菌有氧呼吸,利于菌种繁殖,后期密封发酵罐--促进酵母菌无氧呼吸,利于产生酒精。
      (3)做馒头或面包时,加入酵母菌,酵母菌经过发酵可以分解面粉中的葡萄糖,产生二氧化碳,二氧化碳是气体,遇热膨胀而形成小孔,使得馒头或面包暄软多孔。
      (4)食醋、味精制作:向发酵罐中通入无菌空气,促进醋酸杆菌、谷氨酸棒状杆菌进行有氧呼吸。
      (5)土壤松土,促进根细胞呼吸作用,有利于主动运输,为矿质元素吸收供应能量。
      (6)稻田定期排水:促进水稻根细胞有氧呼吸。
      (7)提倡慢跑:促进肌细胞有氧呼吸,防止无氧呼吸产生乳酸使肌肉酸胀。
      【详解】A、做面包时加入酵母菌是因为酵母菌细胞呼吸产生二氧化碳使面包暄软多孔,由于酵母菌无氧呼吸产生酒精,故不能维持密闭状态,A错误;
      B、水稻田适时排水晒田的目的是保证根系通气,防止根系无氧呼吸产生酒精,造成毒害,B正确;
      C、白天定时给栽培大棚通风的目的是保证二氧化碳的供应,C错误;
      D、用透气的消毒材料包扎伤口以抑制厌氧菌大量繁殖,避免感染,D错误。
      故选B。
      11. Kp-10是Kp神经元1与Kp神经元2产生的肽类激素,它通过调节生物体内雌激素含量来调控生殖活动。如左下图。为研究Kp-10对鹌鹑产蛋的影响,对20日龄的鹌鹑进行连续20日的Kp-10处理,然后从产蛋之日起统计每日的产蛋率,结果下图所示。下列叙述合理的是( )
      A. Kp-10可以使鹌鹑产蛋的起始日龄提前
      B. 饲料中添加Kp-10更能提高鹌鹑的产蛋率
      C. GnRH神经元位于下丘脑中,器官A为垂体
      D. 鹌鹑通过途径②提高排卵期的雌激素水平
      【答案】C
      【分析】由题干Kp-10是神经细胞产生的一类多肽类激素可知,其由核糖体合成,其靶器官由图可知应为为GnRH神经细胞,即下丘脑细胞;由器官A产生促性腺激素可知A为垂体。
      【详解】A、由右图分析,Kp-10并没有使鹌鹑产蛋的起始日龄提前,A错误;
      B、Kp-10是一类多肽类激素,只能够注射,不能饲喂,B错误;
      C、Kp-10的靶器官由图可知应为为GnRH神经细胞,即下丘脑细胞;由器官A产生促性腺激素可知A为垂体,C正确;
      D、过程①能促进下丘脑的释放GnRH(促性腺激素释放激素),促进垂体合成、释放促性腺激素,促进卵巢合成释放较多的雌激素,从而促进排卵,D错误。
      故选C。
      12. 关于同一个体内的各类活细胞所含酶的种类和数量的叙述,下列说法正确的是( )
      A. 种类有差异,数量相同
      B. 种类无差异,数量不同
      C. 种类无差异,数量相同
      D. 种类有差异,数量不同
      【答案】D
      【分析】酶的作用具有专一性,一种酶只能催化一种或一类化学反应;细胞分化同一个体内的各类活细胞的结构和功能不同,各个细胞内发生的 化学反应的种类和速率不同,即使同一个细胞在不同时期的新陈代谢也有差异,所以同一个体内的各类活细胞催化化学反应的酶的种类有差异,酶的数量不同。
      【详解】酶的作用具有专一性,一种酶只能催化一种或一类化学反应;细胞分化导致同一个体内的各类活细胞的结构和功能不同,各个细胞内发生的化学反应的种类和速率不同,即使同一个细胞在不同时期的新陈代谢也有差异,所以同一个体内的各类活细胞催化化学反应的酶的种类有差异,酶的数量不同,D正确,ABC错误。
      故选D。
      13. 下列有关 DNA 的描述,错误的是( )
      A. 基因一定是有遗传效应的 DNA片段
      B. 碱基序列千变万化,构成了 DNA的多样性
      C. 碱基特定的排列顺序,构成了 DNA的特异性
      D. 一个 DNA分子上含有许多个基因
      【答案】A
      【分析】DNA能够储存足够量的遗传信息;遗传信息蕴藏在4中碱基排列顺序之中;碱基排列顺序的千变万化,构成了 DNA的多样性;而碱基特定的排列顺序,又构成了 每个DNA分子的特异性;DNA的多样性和特异性是生物体多样性和特异性的基础。DNA上分布着许多个基因,基因通常是有遗传效应的DNA片段。
      【详解】A、对于以DNA为遗传物质的生物来说,基因是有遗传效应的DNA片段;而对于以RNA为遗传物质的病毒来说,基因是有遗传效应的RNA片段,A错误;
      BC、所有DNA分子的侧链都是一样的,即由磷酸和脱氧核糖交替连接而成,不同的是碱基的数量及排列顺序,所以碱基序列的千变万化,构成了 DNA的多样性,对于每个DNA分子来说,具有特定的碱基排列顺序,又构成了 每个DNA分子的特异性,B、C正确;
      D、一个基因只是DNA上的一个片段,一个 DNA分子上有许多基因。
      故选A。
      14. 在利用香蕉进行DNA粗提取与鉴定实验中,相关叙述错误的是( )
      A. 研磨前先用液氮冷冻处理香蕉,有利于DNA的释放
      B. 香蕉研磨后离心取上清液,加入95%的冷酒精,有利于DNA析出
      C. 将出现白色丝状物的溶液倒入离心管中离心,弃上清液取沉淀
      D. 将DNA丝状物加入二苯胺试剂,沸水浴加热出现蓝色
      【答案】D
      【分析】DNA的溶解性:(1)DNA和蛋白质等其他成分在不同浓度的NaCl溶液中溶解度不同(0.14ml/L溶解度最低),利用这一特点,选择适当的盐浓度就能使DNA充分溶解,而使杂质沉淀,或者相反,以达到分离目的。(2)DNA不溶于酒精溶液,但是细胞中的某些蛋白质则溶于酒精。
      【详解】A、冷冻研磨可以从各种环境样本中获得高质量的 DNA,研磨前先用液氮冷冻处理香蕉,有利于DNA的释放,A正确;
      B、DNA不溶于酒精溶液,但是细胞中的某些蛋白质则溶于酒精,香蕉研磨后离心取上清液,加入95%的冷酒精,有利于DNA析出,B正确;
      C、将出现白色丝状物(粗提取得到的DNA)的溶液倒入离心管中离心,弃上清液取沉淀,C正确;
      D、将DNA丝状物放入物质的量浓度为2ml/L的NaCl溶液中,使其溶解,再加入二苯胺试剂,沸水浴加热出现蓝色,D错误。
      故选D。
      15. 我国是香蕉生产和消费大国,香蕉产业在助力乡村振兴中发挥了重要作用。目前,人工种植的香蕉大多是三倍体.依靠无性生殖来繁殖后代.在感染香蕉枯萎病菌后会大面积减产,甚至绝收,给香蕉产业带来巨大损失。下列相关叙述正确的是( )
      A. 利用相应拮抗菌防治香蕉枯萎病的方法属于化学防治
      B. 香蕉产业助力乡村振兴可体现生物多样性的直接价值
      C. 三倍体香蕉减数分裂时的基因重组对其进化有重要意义
      D. 染病后香蕉大面积减产的主要原因是其遗传多样性较高
      【答案】B
      【分析】生物多样性的价值
      直接价值:对人类有食用、药用和工业原料等实用意义,以及有旅游观赏、科学研究和文学艺术创作等非实用意义的价值;
      间接价值:对生态系统起重要调节作用的价值(生态功能);
      潜在价值:目前人类不清楚的价值。
      【详解】A、利用相应拮抗菌防治香蕉枯萎病的方法属于生物防治,A错误;
      B、直接价值是指对人类有食用、药用和工业原料等实用意义,以及有旅游观赏、科学研究和文学艺术创作等非实用意义的价值,香蕉产业助力乡村振兴可体现生物多样性的直接价值,B正确;
      C、三倍体香蕉减数分裂的过程中联会紊乱,其主要通过无性生殖产生后代,经无性生殖产生的后代不发生基因重组,C错误;
      D、三倍体香蕉主要通过无性繁殖产生后代,经无性生殖产生的后代不发生基因重组,后代的遗传多样性减少,因此染病后香蕉大面积减产的主要原因是其遗传多样性较低,D错误。
      故选B。
      第Ⅱ卷(非选择题,共60分)
      二、非选择题:共5题,共60分。
      16. 如今在卧室中摆放多肉植物已成为一种时尚。绝大多数的多肉植物有一种特殊的CO2固定方式:夜间气孔开放,固定CO2产生苹果酸储存在液泡中(如图一);白天气孔关闭,苹果酸脱羧释放CO2,用于光合作用(如图二)。据图分析回答下列问题。
      (1)多肉植物细胞内参与CO2固定的物质有___________;若上午10点突然降低环境中CO2浓度,则短时间内多肉植物细胞中C3的含量变化是______________。
      (2)夜间多肉植物细胞内的pH会下降,原因是______________________。
      (3)研究表明,光质在植物的生长发育、形态建成和生理代谢方面具有明显的调控作用。欲研究一定比例组合(1:1与3:1)的红光和蓝光对某多肉植物幼苗光合作用的影响,实验应注意调节各组光源与幼苗的距离,使_____________。除了不同比例的红蓝光组,实验还应设置_______________作为对照组。本实验除了可以测量二氧化碳的吸收速率或者氧气的释放速率等表示光合速率的指标外,还可以测量气孔导度以及_______________________________________________(答出两点即可)。
      【答案】①. 磷酸烯醇式丙酮酸和C5 ②. 基本不变 ③. 夜间多肉植物细胞固定CO2产生苹果酸;夜间多肉植物细胞呼吸作用产生CO2形成H2CO3 ④. 各组光照强度相同 ⑤. 白光、红光、蓝光 ⑥. 色素含量、色素比例、胞间CO2浓度、蒸腾速率皆可
      【分析】分析题图:
      (1)图一表示多肉植物夜间气孔开放,吸收的CO2生成苹果酸储存在液泡中,即夜晚进行光合作用中CO2的固定。
      (2)图二表示多肉植物白天气孔关闭,液泡中的苹果酸经脱羧作用释放CO2用于光合作用,即白天进行光反应产生ATP、[H],用于还原C3合成有机物。
      【详解】(1)由图1可知:多肉植物细胞内参与CO2固定的物质有磷酸烯醇式丙酮酸和C5,上午10点时,突然降低环境中CO2浓度,多肉植物气孔关闭,叶绿体固定的二氧化碳来自苹果酸经脱羧作用释放CO2和细胞的呼吸作用产生,与外界二氧化碳的关系不大,短时间内,细胞中C3化合物的含量基本不变;
      (2)由于夜间多肉植物细胞固定CO2产生苹果酸,夜间多肉植物细胞呼吸作用产生CO2形成H2CO3,从而导致多肉植物细胞内的pH会下降;
      (3)研究的自变量是光质,无关变量应相同且适宜,调节各组光源与幼苗的距离,是使光照强度相同。除了不同比例的红蓝光组,实验还应设置白光、红光、蓝光作为对照组。衡量光合作用的指标除了气孔导度外,还可以测量色素含量、色素比例、胞间CO2浓度、蒸腾速率等。
      17. 肝移植是治疗终末期肝病的有效方式,但免疫排斥仍是术后亟待解决的问题。回答下列问题:
      (1)免疫系统的三大基本功能是__________。免疫排斥的原因是异体器官移植后,白细胞能识别__________不同而发起攻击,引起特异性免疫。与非特异性免疫相比,特异性免疫的特点是___________(答出2点即可)。
      (2)研究发现,肝移植排斥反应大鼠的吞噬细胞表面高表达S蛋白。为探讨S蛋白与免疫排斥的关系,研究者将具有阻断S蛋白功能的抗体注射给大鼠,对照组注射无关抗体,检测两组大鼠肝移植后血清中谷草转氨酶(AST)的含量(与肝损伤程度呈正相关),结果如图所示。结果表明,___________。
      (3)在上述研究的基础上,研究人员将由特异性载体包裹的siRNA注射给大鼠,siRNA进入吞噬细胞会干扰S基因的表达。实验如下:
      注:排斥反应程度相对值大于3.0可判定为发生排斥反应。
      ①的处理是__________;实验结果说明,干扰S蛋白表达__________。
      【答案】(1)①. 免疫防御、免疫自稳、免疫监视 ②. HLA(组织相容性抗原/人类白细胞抗原)③. 特异性免疫是机体在个体发育过程中与病原体接触后获得的,主要针对特定抗原起作用
      (2)S蛋白促进大鼠的肝移植免疫排斥
      (3)①. 肝移植手术 ②. 可降低吞噬细胞的抗原呈递能力,进而减弱大鼠对移植肝脏的免疫排斥
      【分析】免疫是人体的一种生理功能,人体依靠这种功能识别“自己”和“非己”成分,从而破坏和排斥进入人体的抗原物质(如病菌等),或人体本身所产生的损伤细胞和肿瘤细胞等,以维持人体的健康,抵抗或防止微生物或寄生物的感染或其它所不希望的生物侵入的状态。器官移植后会发生免疫排斥反应,该排斥反应进行的是细胞免疫。
      【解析】(1)免疫系统的三大基本功能是免疫防御、免疫自稳、免疫监视。其中免疫防御是免疫系统的最基本功能,HLA(人类白细胞抗原或组织相容性抗原)是标明细胞身份的标签物质,将别人的器官或组织移植过来,白细胞就能识别出HLA不而发起攻击。非特异性免疫是机体在长期进化过程中遗传下来的,不针对某一类特定的病原体,而是对多种病原体都有防御作用。与非特异性免疫相比,特异性免疫的特点是机体在个体发育过程中与病原体接触后获得的,主要针对特定抗原起作用。
      (2)根据图中的数据可知随着时间的延长,与对照组相比,实验组血清中的AST的含量明显减少,即注入S蛋白抗体后,S蛋白含量减少,则AST的含量减少,肝损伤程度降低,故S蛋白促进大鼠的肝移植免疫排斥。
      (3)实验应该遵循单一变量和对照性原则,1组和2组的自变量是siRNA的种类,大鼠的处理是无关变量,无关变量保持相同,故①是进行肝移植。实验结果表明,通过siRNA进入吞噬细胞干扰S基因的表达,可以降低吞噬细胞的抗原呈递能力,进而减弱大鼠对移植肝脏的免疫排斥。
      18. 黄瓜是我国重要蔬菜作物,研究人员以北方生长的黄瓜品种为材料, 用单层黑色遮阳网(遮荫率70%)对黄瓜幼苗进行遮荫,以自然条件下光照为对照,一段时间后,测定黄瓜的生长发育和光合特性变化,实验结果如下表所示。请分析回答:
      (1)实验中需用____________提取叶绿素,再测定其含量。
      (2)实验组净光合速率显著低于对照组,主要原因是实验组____________,使光反应产物__________________减少,进而降低了叶肉细胞对____________的利用能力。
      (3)弱光处理一段时间后,黄瓜产生的有利于提升其光能利用率的变化有____________。与叶绿素a相比,叶绿素b在430—450 nm蓝紫光(弱光下占优势)区有较高的吸收峰和较宽的吸收带,由此推测,实验组叶绿素a/b含量比值____________对照组。
      (4)研究结果表明,弱光条件下,黄瓜植株株高显著升高。研究者认为,这是由于弱光下植株光合产物向茎分配增多所致。为验证以上假设,需测定黄瓜植株各部分的__________,若测定结果为实验组茎干重占全株干重的比___________(高于或低于)对照组,则支持上述假设。
      【答案】①. 无水乙醇(有机溶剂)②. 光照强度弱 ③. ATP和[H] ④. CO2 ⑤. 增大株叶面积和增加总叶绿素含量 ⑥. 低于 ⑦. 干重 ⑧. 高于
      【分析】分析图表数据可知:在弱光条件下,相对自然光照而言,株叶面积增加,总叶绿素增加,净光合速率降低,胞间CO2浓度增加。
      【解析】(1)在叶绿体色素的提取和分离实验中,用无水乙醇作有机溶剂提取色素。
      (2)实验组用单层黑色遮阳网(遮荫率70%)对黄瓜幼苗进行遮荫,由于光照强度较弱,使光反应生成的ATP和[H]减少,进而降低了叶肉细胞对CO2的固定作用。
      (3)由表格可知,弱光处理一段时间后,黄瓜通过增大株叶面积和增加总叶绿素含量从而提升其光能利用率.叶绿素b在430~450 nm蓝紫光(弱光下占优势)区有较高的吸收峰和较宽的吸收带,由此推测,实验组叶绿素b含量较对照组的多,故叶绿素a/b含量比值会低于对照组。
      (4)若要验证弱光下植株光合产物是否向茎分配增多,则需测定黄瓜植株各部分干重(即光合作用产物积累量),若假设正确,则测定结果为实验组茎干重占全株干重的比高于对照组。
      19. 根据遗传学知识,回答以下问题。
      Ⅰ.某XY型性别决定的植物,其花的颜色红花和黄花是由等位基因(A、a)控制,等位基因(B、b)会影响红花个体颜色的深浅,两对等位基因独立遗传。现有红花雌性与黄花雄性亲本杂交,F1全为黄花,F1随机交配,F2表现型及数量如下表。
      (1)等位基因(A、a)位于___________染色体上,其中A基因控制___________花,等位基因(B、b)位于___________染色体上。
      (2)这对亲本的基因型为:父本___________,母本___________。
      (3)F2表型为黄花的雄性个体的基因型共___________种,F2表型为黄花的雌性个体中纯合子占___________。
      Ⅱ.果蝇的长翅(D)与残翅(d)为常染色体上的一对等位基因控制的相对性状。基因型为DD或Dd的幼虫所处环境温度为25°C时,发育为长翅;所处环境温度为37°C时,发育为残翅。某生物兴趣小组在模拟一对相对性状杂交实验时,选用的亲本组合为DD×dd,在众多F1发现了一只残翅果蝇,其产生原因可能有三种;①单纯由环境温度影响导致的,②基因突变导致的,③缺少一条染色体导致的。已知缺少一对同源染色体的果蝇致死,现提供甲、乙、丙、丁四种果蝇,欲通过一次杂交实验鉴定其产生的原因,简要写出实验思路,并预期实验结果及结论。
      (4)实验思路:a.让该残翅果蝇与___________(填“甲”“乙”“丙”或“丁”)的异性果蝇杂交。b.___________环境下生长发育,观察后代的表型及比例。
      (5)预期实验结果及结论:
      A.若后代的表型及比例为___________,则该果蝇是单纯由环境温度影响导致的;
      B.若后代的表型及比例为___________,则该果蝇是基因突变导致的;
      C.若后代的表型及比例为___________,则该果蝇是缺少一条染色体导致的。
      【答案】(1)①. 常 ②. 黄 ③. X
      (2)①. AAXbY ②. aaXBXB
      (3)①. 4 ②. 1/6
      (4)①. 丙 ②. 让杂交后代的幼虫处在环境温度为25°C的
      (5)①. 长翅:残翅=3:1 ②. 长翅:残翅=1:1 ③. 长翅:残翅=2:1
      【分析】I、F2中的黄花在雌性、雄性个体中均占3/4,说明等位基因(A、a)位于常染色体上,其中A基因控制黄花;F2雌性个体中没有深红花,雄性个体中红花:深红花=1:1,说明等位基因(B、b)位于X染色体上。
      II、果蝇的长翅(D)与残翅(d)为常染色体上的一对等位基因控制的相对性状。其表现型受环境温度的影响,其后代出现变异时,其原因除了受基因控制也可能是环境影响,在找变异原因是应该主要环境温度的控制。
      【解析】(1)F2中的黄花在雌性、雄性个体中均占3/4,与性别无关,说明等位基因(A、a)位于常染色体上,其中A基因控制黄花;F2雌性个体中没有深红花,雄性个体中红花:深红花=1:1,与性别有关,说明等位基因(B、b)位于X染色体上,能使红色颜色加深的为基因b(XbXb或XbY)。
      (2)根据上一问推理可知,红花的基因型为aaXBX-或aaXBY,深红花的基因型为aaXbXb或aaXb Y,黄花的基因型为A_X-X-或A_X-Y,由F2的表型及比例推理出F1的基因型为AaXBXb和AaXBY,进一步可推理出亲本的基因型为aaXBXB× AAXb Y。
      (3)根据F1的基因型AaXBXb和AaXBY,推理F2表型为黄花的雄性个体的基因型A_X-Y的种类为2×2=4种;F2表型为黄花的雌性个体A_XBX-中纯合子所占的比例为1/3×1/2=1/6。
      (4)由题意可知,欲通过一次杂交实验鉴定其产生的原因,只能让该残翅果蝇与丙的异性果蝇杂交,让杂交后代的幼虫处在环境温度为25° C的环境下生长发育,观察后代的表型及比例。
      (5)丙的基因型可表示为DO。若为假设①,则该果蝇的基因型为Dd,杂交组合为Dd×DO,后代基因型及比例为DD:Dd:DO:dO=1: 1: 1: 1,没有致死个体,表型及比例为长翅:残翅=3:1;若为假设②,则该果蝇的基因型为dd,杂交组合为dd× DO,后代基因型及比例为Dd: dO=1 :1,没有致死个体,表型及比例为长翅:残翅=1:1;若为假设③,则该果蝇的基因型为dO,杂交组合为dO×DO,后代基因型及比例为Dd:DO:dO:OO=1 :1:1:1,其中OO个体致死,表型及比例为长翅:残翅=2:1。
      20. Ⅰ.生长抑素是一种由下丘脑合成并释放的多肽,可直接影响促甲状腺激素(TSH)的分泌,请回答问题。
      (1)研究发现,急性高血糖可促进生长抑素的分泌,进而影响TSH的分泌。研究人员对健康志愿者进行不同处理,测定其血浆中TSH水平,结果图1(注:TRH为促甲状腺激素释放激素)。
      ①一般情况下,人体血糖的来源包括食物中糖类的消化吸收,______以及非糖物质的转化。
      ②给予受试者葡萄糖处理造成急性高血糖后,受试者体内胰岛细胞分泌______将减少。用TRH处理后,受试者体内______分泌的TSH含量升高,导致机体甲状腺激素分泌增多,细胞代谢速率加快。
      ③由于实验结果可知,与对照组相比,实验组TSH增加量较______,说明生长抑素对TSH的分泌具有______作用。
      (2)持续的高血糖是判断糖尿病的依据之一。某些糖尿病患者由于胰岛素分泌不足,导致血糖无法进入组织细胞。研究发现,细胞膜上的葡萄糖转运载体(GLUT)有多个成员,其中对胰岛素敏感的是GLUT4,如图2。结合图2分析,会引发糖尿病的原因还可能有______。
      a.体内产生能与蛋白M结合的物质 b.体内产生能与胰岛素结合的物质
      c.信号转导蛋白缺失 d.胰高血糖素与其受体结合发生障碍
      Ⅱ.为验证动物体内甲状腺激素分泌的负反馈调节机制,某同学设计如下实验。回答下列问题:
      实验材料和用具:若干只同种同龄生理状态相近性别相同的健康成年鼠、适宜浓度的放射性碘溶液、无放射性的促甲状腺激素、无放射性的甲状腺激素、生理盐水、注射器若干等。
      (3)请完善下面的实验步骤
      ①将若干只同种生理状态相近的实验鼠随机分为甲、乙、丙3组,甲组设置为对照组,乙组和丙组设置为实验组。
      ②给各组鼠注射______,并测定______。
      ③分别给甲、乙、丙3组实验鼠注射等量的______、无放射性的甲状腺激素、无放射性的促甲状腺激素。
      ④将甲、乙、丙3组实验鼠在相同且适宜条件下饲养,5天后分别测定三组实验鼠甲状腺中碘的放射量。
      (4)实验结果与分析
      经放射性检测,与甲组相比,乙组实验鼠甲状腺中碘的放射量下降较慢,原因是______;与甲组相比,丙组实验鼠甲状腺中碘的放射量下降较快,原因是______。
      【答案】(1)①. 肝糖原 ②. 胰高血糖素 ③. 垂体 ④. 少 ⑤. 抑制
      (2)abc (3)①. 等量的适宜浓度的放射性碘溶液 ②. 各组鼠的甲状腺中碘的放射量 ③. 生理盐水
      (4)①. 甲状腺激素含量较高会抑制促甲状腺激素的合成,甲状腺细胞利用放射性碘合成并分泌的甲状腺激素少 ②. 促甲状腺激素能促进甲状腺激素利用放射性碘合成并分泌甲状腺激素,使甲状腺中放射性碘的含量下降较快
      【分析】(1)分析题意和题图可知:该实验的目的是证明急性高血糖可促进生长抑素的分泌,进而影响TSH的分泌,因此自变量是是否添加葡萄糖,因变量是促甲状腺激素(TSH)的分泌量的变化,看图可知,TRH(促甲状腺激素释放激素)加葡萄糖处理后,受试者体内TSH增加量减少,因此可以得出:高血糖可促进生长抑素的分泌,进而影响TSH的分泌。
      (2)胰岛素是唯一能降低血糖的激素,其作用分为两个方面:促进血糖氧化分解、合成糖原、转化成非糖类物质;抑制肝糖原的分解和非糖类物质转化。当胰岛素和其受体结合后,促进一方面促进葡萄糖的氧化分解、合成糖原和转化形成非糖类物质,另一方面使细胞膜上的葡萄糖转运蛋白增加,促进葡萄糖进入细胞,而使血糖浓度降低。
      【解析】(1)①血糖的来源包括食物中糖类的消化吸收,肝糖原的分解和非糖物质的转化。
      ②给予受试者葡萄糖处理造成急性高血糖后,人体通过调节要降低血糖,所以受试者胰岛细胞分泌的胰岛素增加,胰高血糖素减少。用TRH(促甲状腺激素释放激素)处理后,受试者体内垂体分泌的TSH含量升高,导致机体甲状腺激素分泌增多,细胞代谢速率加快,产热增加。
      ③由实验结果可知,与对照组相比,处理组TSH的增加量较少,说明生长抑素对TSH的分泌具有抑制作用。
      (2)ab.若体内产生蛋白M抗体或体内产生胰岛素结合的物质,都会影响胰岛素与蛋白M的结合,使胰岛素不能发挥作用,引发糖尿病,ab正确;
      c.信号转导蛋白缺失会影响GLUT4的囊泡与细胞膜的融合,从而影响葡萄糖进入细胞,也会引发糖尿病,c正确;
      d.若胰高血糖素与其受体结合发生障碍,不能升高血糖,所以不会引发糖尿病,d错误;
      综上所述,a、b、c符合题意。
      故选abc。
      (3)②给各组鼠注射等量的放射性碘溶液,因为碘是甲状腺激素的组成成分,并测定各组鼠的甲状腺中碘的放射量。
      ③甲组是对照组,实验设计遵循单一变量原则,故给甲组实验鼠注射等量的生理盐水,乙组注射无放射性的甲状腺激素、丙组注射无放射性的促甲状腺激素。
      (4)经放射性检测,与甲组相比,乙组实验鼠甲状腺中碘的放射量下降较慢,原因是:乙组注射无放射性的甲状腺激素,甲状腺激素含量较高会抑制促甲状腺激素的合成,甲状腺细胞利用放射性碘合成并分泌的甲状腺激素少,丙组注射无放射性的促甲状腺激素,与甲组相比,丙组实验鼠甲状腺中碘的放射量下降较快,原因是促甲状腺激素能促进甲状腺激素利用放射性碘合成并分泌甲状腺激素,使甲状腺中放射性碘的含量下降较快。
      实验分组




      溶液种类(mg•mL-1)

      GA3
      NAA
      NAA+GA3
      胚芽鞘长度(cm)
      4
      10
      6
      14
      组别
      1
      2
      3
      4
      实验处理
      ①__________
      -
      肝移植手术
      -
      静脉注射包裹siRNA的载体
      静脉注射包裹无关siRNA的载体
      有抗原呈递能力的吞噬细胞占比/%
      892
      0.13
      72.34
      0.01
      排斥反应程度相对值
      1.4
      0
      8.6
      0
      株叶面积
      (cm2)
      总叶绿素
      (mg·g-1FM)
      净光合速率
      (μml·m-2·s-1)
      胞间CO2浓度
      (μml·ml-1)
      自然条件
      2860
      1.43
      15.04
      187
      弱光条件
      3730
      1.69
      4.68
      304
      F2
      黄花
      红花
      深红花
      雌性个体(株)
      299
      102
      0
      雄性个体(珠
      302
      50
      51

      相关试卷

      广西壮族自治区北海市海城区2025届高三下一模试题生物试卷(解析版):

      这是一份广西壮族自治区北海市海城区2025届高三下一模试题生物试卷(解析版),共21页。试卷主要包含了考试结束后,将答题卡交回, 内质网分子伴侣, 下表为适宜浓度的α一萘乙酸等内容,欢迎下载使用。

      广西壮族自治区2024-2025学年高三下学期一模考试生物试卷(解析版):

      这是一份广西壮族自治区2024-2025学年高三下学期一模考试生物试卷(解析版),共20页。试卷主要包含了选择题,非选择题等内容,欢迎下载使用。

      广西壮族自治区北海市2025届高三第四次模拟生物试卷(解析版):

      这是一份广西壮族自治区北海市2025届高三第四次模拟生物试卷(解析版),共23页。试卷主要包含了选择题,非选择题等内容,欢迎下载使用。

      资料下载及使用帮助
      版权申诉
      • 1.电子资料成功下载后不支持退换,如发现资料有内容错误问题请联系客服,如若属实,我们会补偿您的损失
      • 2.压缩包下载后请先用软件解压,再使用对应软件打开;软件版本较低时请及时更新
      • 3.资料下载成功后可在60天以内免费重复下载
      版权申诉
      若您为此资料的原创作者,认为该资料内容侵犯了您的知识产权,请扫码添加我们的相关工作人员,我们尽可能的保护您的合法权益。
      入驻教习网,可获得资源免费推广曝光,还可获得多重现金奖励,申请 精品资源制作, 工作室入驻。
      版权申诉二维码
      欢迎来到教习网
      • 900万优选资源,让备课更轻松
      • 600万优选试题,支持自由组卷
      • 高质量可编辑,日均更新2000+
      • 百万教师选择,专业更值得信赖
      微信扫码注册
      手机号注册
      手机号码

      手机号格式错误

      手机验证码 获取验证码 获取验证码

      手机验证码已经成功发送,5分钟内有效

      设置密码

      6-20个字符,数字、字母或符号

      注册即视为同意教习网「注册协议」「隐私条款」
      QQ注册
      手机号注册
      微信注册

      注册成功

      返回
      顶部
      添加客服微信 获取1对1服务
      微信扫描添加客服
      Baidu
      map