搜索
      上传资料 赚现金

      湖北省武汉市2024_2025学年高二地理下学期期中联考试题含解析

      • 2.85 MB
      • 2025-08-21 18:16:22
      • 51
      • 1
      • 教习网2972821
      加入资料篮
      立即下载
      湖北省武汉市2024_2025学年高二地理下学期期中联考试题含解析第1页
      1/13
      湖北省武汉市2024_2025学年高二地理下学期期中联考试题含解析第2页
      2/13
      湖北省武汉市2024_2025学年高二地理下学期期中联考试题含解析第3页
      3/13
      还剩10页未读, 继续阅读

      湖北省武汉市2024_2025学年高二地理下学期期中联考试题含解析

      展开

      这是一份湖北省武汉市2024_2025学年高二地理下学期期中联考试题含解析,共13页。试卷主要包含了选择题,非选择题等内容,欢迎下载使用。
      试卷满分:100 分
      一、选择题:本题共 15 小题,每小题 3 分,共 45 分。在每小题给出的四个选项中,只有一
      项符合题目要求。
      伊犁河谷位于我国新疆西北部,亚欧大陆腹地,是我国西北地区主要黄土分布区之一,河谷黄土呈带
      状分布于河流阶地、低山丘陵区,且自西向东黄土颗粒逐渐变细。伊犁河谷冬季平均气温较同纬度内陆偏
      高,河谷逆温层广泛发育。下图为“伊犁河谷及周边地区示意图”。
      1. 与同纬度内陆相比,伊犁河谷冬季气温偏高的主导因素是( )
      A. 盛行风带 B. 地形格局 C. 海陆位置 D. 河流水系
      2. 伊犁河谷黄土层及其成因描述正确的是( )
      A. 盛行西风从蒙古高原带来的沙尘 B. 沙尘主要来自盛行风向的下风向
      C. 风力沉积下游河谷多,上游河谷少 D. 上游河谷的黄土呈阶梯状堆积地貌
      3. 近年来,伊犁航空运输发展迅速,影响该地区航空器起降安全的主要自然因素是( )
      A. 盛行西风受地形抬升,冬季暴雪频发 B. 冬季逆温层多发,河谷内持续大雾
      C. 南北两侧山体夹持,引发强对流天气 D. 临近中亚多国边境,国际空域协调复杂
      【答案】1. B 2. D 3. B
      【解析】
      【1 题详解】
      根据材料及所学知识,伊犁河谷位于天山山脉西段,呈向西敞开的喇叭口地形,冬季西风携带大西洋暖湿
      气流进入河谷时,受地形抬升,形成降水,周围山脉阻挡北方冷空气直接入侵,形成“冷空气屏障”效应,
      第 1页/共 13页
      因此地形格局是导致冬季气温高于同纬度内陆的核心因素,河流水系不是导致伊犁河谷冬季气温偏高的主
      导因素,B 正确,D 错误。根据材料可知伊犁河谷冬季气温偏高是地形的阻挡形成的“冷空气屏障”效应、
      地形影响下大西洋水汽输送带来的潜热释放及逆温层的保温作用的共同结果,同处西风带的塔里木盆地冬
      季气温明显更低,证明盛行风带不是导致伊犁河谷冬季气温偏高的主导因素,A 错误。伊犁河谷位于内陆,
      距离最近的大洋大西洋仍较远,大西洋水汽输送需经欧洲大陆、里海、中亚等多重地理屏障,冬季对伊犁
      河谷的气温调节作用有限,C 错误。故选 B。
      【2 题详解】
      根据材料,结合所学知识,盛行西风自西向东吹,蒙古高原位于伊犁河谷东北部,不可能从蒙古高原给伊
      犁河谷带来沙尘,A 错误。沙尘主要来自盛行风的上风向,B 错误。下游河谷在西侧,上游河谷在东侧,风
      从西侧吹过来,遇到山脉阻挡后,沙粒沉积,故风力沉积下游河谷少,上游河谷多,C 错误。根据材料,
      该河谷存在河流阶地,可知该地地壳曾经历间接性抬升,受地壳间接性抬升影响,河谷黄土呈带状分布于
      河流阶地,上游河谷的黄土呈阶梯状堆积地貌,D 正确。故选 D。
      【3 题详解】
      根据材料可知,冬季西风携带大西洋暖湿气流进入河谷,受地形抬升,形成降水,周围山脉阻挡北方冷空
      气直接入侵,形成“冷空气屏障”效应,冬季平均气温较同纬度内陆偏高,可知伊犁河谷冬季气温较高,
      暴雪频发事件较少,A 错误。根据材料可知,河谷逆温层广泛发育,冬季西风携带大西洋暖湿气流进入河
      谷,导致河谷内持续大雾,B 正确。根据材料,伊犁河谷冬季山地冷气团下沉,逆温层广泛发育,大气较
      为稳定,并没有强对流天气,C 错误。临近中亚多国边境,国际空域协调复杂为社会人文因素,不符合题
      干要求的影响该地区航空器起降安全的自然因素,D 错误。故选 B。
      【点睛】伊犁河谷冬季气温较高是地形导致的焚风效应,大西洋水汽输送带来的潜热释放,逆温层的保温
      作用综合影响的结果。
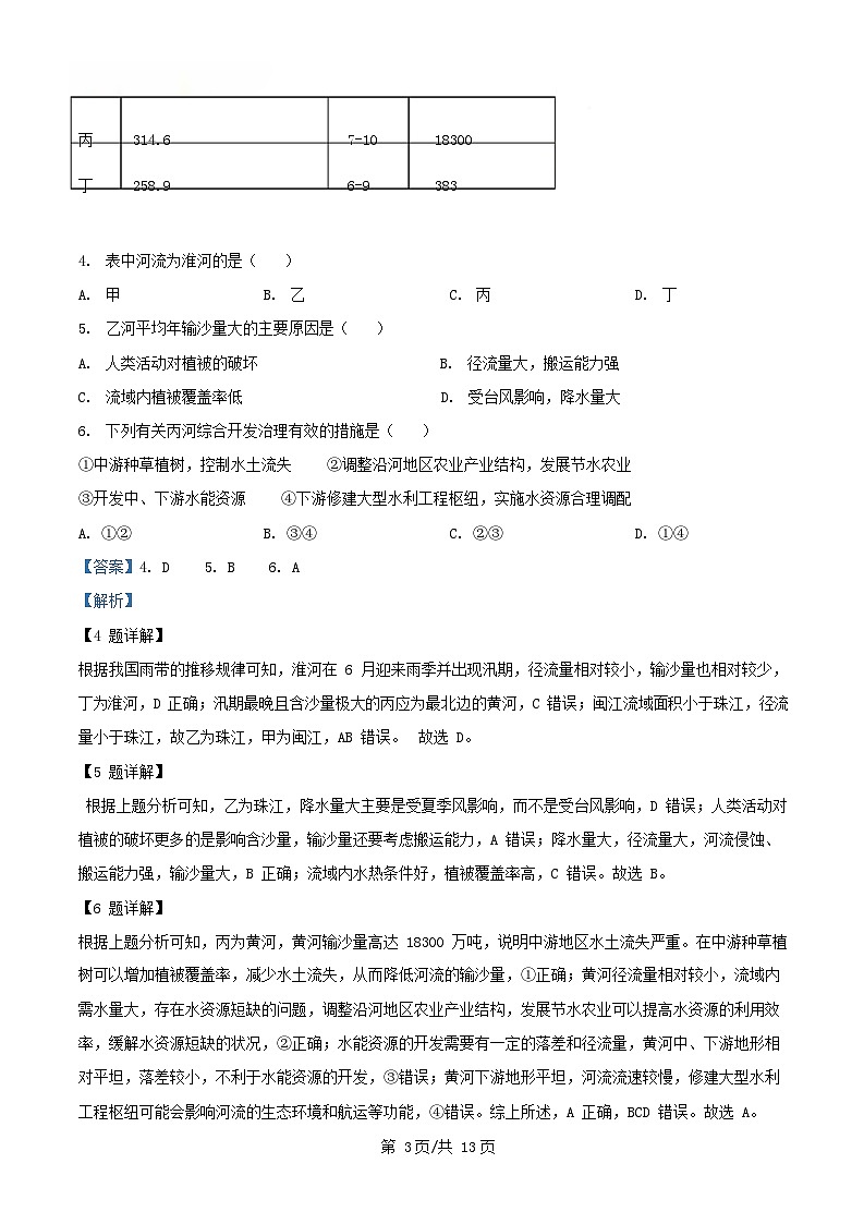
      下表为我国珠江、闽江、淮河、黄河的 2012~2021 近 10 年平均径流量和输沙量统计表。完成下面小
      题。
      4 条河流近 10 年平均径流量和输沙量
      近 10 年平均径流量/亿立方 近 10 年输沙量/万 河流 汛期月份
      米 吨
      甲 597.8 4-9 211
      乙 3135 4-9 2430
      第 2页/共 13页
      丙 314.6 7-10 18300
      丁 258.9 6-9 383
      4. 表中河流为淮河的是( )
      A. 甲 B. 乙 C. 丙 D. 丁
      5. 乙河平均年输沙量大的主要原因是( )
      A. 人类活动对植被的破坏 B. 径流量大,搬运能力强
      C. 流域内植被覆盖率低 D. 受台风影响,降水量大
      6. 下列有关丙河综合开发治理有效的措施是( )
      ①中游种草植树,控制水土流失 ②调整沿河地区农业产业结构,发展节水农业
      ③开发中、下游水能资源 ④下游修建大型水利工程枢纽,实施水资源合理调配
      A. ①② B. ③④ C. ②③ D. ①④
      【答案】4. D 5. B 6. A
      【解析】
      【4 题详解】
      根据我国雨带的推移规律可知,淮河在 6 月迎来雨季并出现汛期,径流量相对较小,输沙量也相对较少,
      丁为淮河,D 正确;汛期最晚且含沙量极大的丙应为最北边的黄河,C 错误;闽江流域面积小于珠江,径流
      量小于珠江,故乙为珠江,甲为闽江,AB 错误。 故选 D。
      【5 题详解】
      根据上题分析可知,乙为珠江,降水量大主要是受夏季风影响,而不是受台风影响,D 错误;人类活动对
      植被的破坏更多的是影响含沙量,输沙量还要考虑搬运能力,A 错误;降水量大,径流量大,河流侵蚀、
      搬运能力强,输沙量大,B 正确;流域内水热条件好,植被覆盖率高,C 错误。故选 B。
      【6 题详解】
      根据上题分析可知,丙为黄河,黄河输沙量高达 18300 万吨,说明中游地区水土流失严重。在中游种草植
      树可以增加植被覆盖率,减少水土流失,从而降低河流的输沙量,①正确;黄河径流量相对较小,流域内
      需水量大,存在水资源短缺的问题,调整沿河地区农业产业结构,发展节水农业可以提高水资源的利用效
      率,缓解水资源短缺的状况,②正确;水能资源的开发需要有一定的落差和径流量,黄河中、下游地形相
      对平坦,落差较小,不利于水能资源的开发,③错误;黄河下游地形平坦,河流流速较慢,修建大型水利
      工程枢纽可能会影响河流的生态环境和航运等功能,④错误。综上所述,A 正确,BCD 错误。故选 A。
      第 3页/共 13页
      【点睛】黄土高原水土流失的成因:(1)自然原因:①地理位置的过渡性,使生态环境脆弱。(平原向山地
      高原、湿润区向干旱区、森林向草原、农业去向牧区的过渡) ②土壤质地特殊性:黄土土质疏松,遇水易
      分解;③降水集中性:降水集中于夏季,且多暴雨④坡度较陡,地质灾害频繁。滑坡、塌陷、泥石流加剧
      水土流失。(2)人为因素(主要):①不合理的土地利用(轮荒和露天开矿)、 ②破坏植被。
      珲春市地处中国东北边陲,地处中、朝、俄三国交界的地带,早期依靠旅游业和农业带动发展。2012
      年国家批准设立中国图们江区域(珲春)国际(贸易)合作示范区,珲春积极推进和寻求国际海洋经济合
      作,发展口岸经济,通过扎鲁比诺港,先后开通了中俄韩、中俄日等陆海联运航线,下图为珲春市地理位
      置图。完成下面小题。
      7. 下列关于珲春市说法正确的是( )
      A. 季风气候显著,台风旱涝频繁 B. 地形中间高,四周低
      C. 河流以降水补给为主 D. 位于长白山上,海拔高,终年寒冷
      8. 珲春市发展海洋经济有利的社会经济因素是( )
      A. 港口直通外海 B. 交通运输费用低,交易成本低
      C. 人才丰富,技术水平较高 D. 开放程度较高
      9. 据图推测珲春市通过扎鲁比诺港出海运输中运量最大的是( )
      A 牛肉 B. 铁矿 C. 粮食 D. 特色副食产品
      【答案】7. C 8. D 9. C
      【解析】
      【7 题详解】
      结合材料和所学分析,珲春市属于季风气候,旱涝灾害比较频繁,但受几乎不受台风影响,A 错误;珲春
      市地处长白山东麓,根据水系分布可知,地势北高南低,B 错误;珲春市位于夏季风的迎风坡,降水较为
      第 4页/共 13页
      充沛,河流主要靠降水补给,C 正确;珲春市位于长白山东麓,其海拔并不高,且因靠近海洋,西部、北
      部有高山作天然屏障,形成冬暖夏凉的气候特点,并非终年寒冷,D 错误。故选 C。
      【8 题详解】
      珲春市的港口并非直通外海,需要通过扎鲁比诺港等实现出海,A 错误; 珲春市发展海洋经济,陆海联运
      航线增加了运输的便利性,但由于涉及跨国运输等,增加了交易成本,B 错误;珲春市相比沿海发达地区,
      在人才和技术水平方面并不具有明显优势,C 错误;2012 年国家批准设立中国图们江区域(珲春)国际(贸
      易)合作示范区,珲春积极开展国际海洋经济合作,开放程度较高,有利于发展海洋经济,D 正确。故选 D。
      【9 题详解】
      珲春所在的东北地区是我国重要的商品粮基地,粮食产量大,需要通过港口运往其他地区,所以运量可能
      最大,C 正确;珲春市不是主要的牛肉产区,牛肉产量有限,通过港口运输的量不大,A 错误;珲春市周边
      并非铁矿资源丰富的地区,铁矿运输需求小,B 错误; 特色副食产品的产量和运输量相对粮食来说较小,
      D 错误。故选 C。
      【点睛】珲春位于吉林省东部,地处中、俄、朝三国交界,属温带季风气候,四季分明。境内森林覆盖率
      较高,拥有丰富 野生动植物资源,生态系统多样。珲春河、图们江等河流纵横,水资源充沛。临近日本
      海,受海洋影响,空气湿润,多雾天气。周边山地环绕,地貌以低山丘陵为主,土壤肥沃,适宜农业和林
      业发展。独特的区位与自然环境使其成为东北亚重要的生态屏障和生物多样性热点地区之一。
      海风从海面向陆地推进的过程中遇到陆地上较热空气层形成的锋面称之为“海风锋”。当海风锋与较
      弱的冷锋相遇时易形成强对流雷暴天气。下图示意渤海北部夏季某日 13~14 时一次海风锋的过程。据此完
      成下面小题。
      10. 渤海北部东岸海风锋多发生在夏季,其主要原因是夏季该地区( )
      A. 海陆热力性质差异小 B. 受副热带高气压带影响
      C. 沿岸寒流势力最强 D. 阴雨天气多,水汽充足
      11. 该海风锋接下来的发展趋势为( )
      第 5页/共 13页
      A. 原地不动 B. 逐渐消失 C. 向北延伸 D. 向南延伸
      12. 推测该地区强对流雷暴天气系统的水汽主要来源是( )
      A. 海风锋锋后冷气团 B. 冷锋锋后冷气团
      C. 海风锋锋前冷气团 D. 冷锋的暖气团
      【答案】10. B 11. C 12. A
      【解析】
      10 题详解】
      夏季的时候,气压带和风带北移,渤海北部东海岸,受副热带高气压带控制,陆地温度高,海陆热力性质
      差异明显,海风加强,容易形成海风锋。故 B 正确, A 错误。据所学知识可知,沿岸地区没有非常明显的
      寒流,C 错误。阴天会导致海洋与陆地之间的温差减小,不利于海风锋形成,D 错误。故选 B。
      【11 题详解】
      海风锋在冷海、暖陆的春、夏季出现最频繁,因为春夏季是海风效应最强的季节。根据海陆风的知识可知,
      海风锋午后最易出现,夜晚趋于消散。渤海东岸海风为东南风,因此海风锋会往西北部方向迁移,故 C 正
      确, ABD 错误,故选 C。
      【12 题详解】
      海风从海洋带来水汽,海风锋锋后冷气团是从海洋上来的空气,水汽含量大,是强对流雷暴天气系统水汽
      的主要来源,A 正确。冷锋锋后冷气团是从高纬度来的冷空气,水汽含量少,B 错误;海风锋锋前是陆地较
      热的空气,水汽不是主要来自这里,C 错误;冷锋的暖气团一般是被冷气团抬升的,且其水汽含量相对海
      风锋锋后冷气团来说较少,不是主要水汽来源,D 错误。故选 A。
      【点睛】春夏季,白天海、陆非绝热加热差异,导致近地面产生向陆地的气压梯度,形成由海洋向陆地推
      进的海风环流。低层海风和环境离岸风辐合,引起海风前缘温差增大。同时,低层向陆地的气压梯度使接
      近海岸线的离岸风速度减小,使海风前缘温度梯度和中尺度辐合增强,从而形成海风锋,并伴有辐合和上
      升运动。
      群落中物种数目的多少称为物种丰富度。调查发现,横断山区某山地木本植物和草本植物的物种丰富
      度随海拔上升表现出规律性变化(如下图)。完成下面小题。
      第 6页/共 13页
      13. 据图,可知( )
      A. 随海拔升高,木本植物丰富度持续减少
      B 2800 米以下,木本植物和草本植物物种丰富度变化趋势一致
      C. 2800~3100 米,草本植物丰富度与海拔呈负相关
      D. 3800 米左右,木本植物物种最少,草本植物种类最丰富
      14. 在海拔 2700 米附近,草本植被丰富程度低于上下两侧,其原因是( )
      A. 森林郁闭,林下光照少 B. 纬度较低,热量条件好
      C. 海拔较低,水热较充足 D. 位于迎风坡,降水较多
      15. 造成海拔 2800~3100 米木本和草本物种丰富度差异的直接原因主要是该地( )
      A. 坡度减小 B. 降水增多 C. 热量充足 D. 土壤湿润
      【答案】13. C 14. A 15. D
      【解析】
      【13 题详解】
      从图中可以看出,随海拔升高,木本植物丰富度“持续减少”显然是不符合图片中的信息的,A 错误;由图
      可知,2600 米以下,木本植物和草本植物物种丰富变化基本一致,2600 米-2700 米,木本植物和草本植物
      物种丰富度变化趋势不一致,呈负相关,B 错误;2800-3100 米,草本植物丰富度随着海拔升高而降低,呈
      负相关,C 正确;3800 米左右,木本植物物种最少,符合图片中的信息,草本植物种类不是最丰富,从图
      中能看出草本植物丰度在 2300 米最大,D 错误。故选 C。
      【14 题详解】
      在海拔 2700 米附近,森林郁闭度高,林下光照少,不利于草本植物的生长,所以草本植被丰富程度低于上
      下两侧,A 正确。纬度较低,热量条件好、海拔较低,水热较充足、位于迎风坡,降水较多等条件通常会使
      第 7页/共 13页
      草本植物更丰富,而不是低于上下两侧,B、C、D 错误。故选 A。
      【15 题详解】
      海拔 2800~3100 米木本植物丰富度大于草本,显然有适合木本植物生长的条件,影响物种丰富程度的主要
      因素为水分和热量,造成海拔 2800~3100 米木本和草本物种丰富度差异的直接原因主要是该地土壤湿润,
      在这个高度气温低,蒸发比较弱,土壤湿润,适合木本植物的生长,由于木本植物的生长遮蔽了太阳光,
      使草本植物获得的光照少而出现物种丰富度低,D 正确;地形坡度对木本植物和草本植物物种丰富度影响不
      大,A 错误。在横断山区海拔 2800~3100 米降水相较于更低海拔地区应该更少,B 错误;高海拔热量显然
      不足,C 错误。综上所述,本题选 D。
      【点睛】山地降水随高度变化的一般趋势是:随海拔升高而增加,到一定高度以后又出现减少的趋势。降
      水随海拔升高而增加是因为,随海拔升高,气温降低,大气中的水汽凝结,形成降水。到一定高度以后,
      大气中的水汽因在此高度以下的降水消耗而减少,再往上,降水出现减少趋势。
      二、非选择题(本题共 3 小题,共 55 分)
      16. 阅读文字材料,完成下列要求。
      山西省偏关县地处黄土高原沟壑丘陵区,沟壑占全县总面积的 47.8%。经近 50 年综合治理,全县绿化
      率由 4%增加到 40%。2019 年,国家实施黄河流域生态保护和高质量发展战略,偏关县坚持生态优先、绿色
      发展,推广优质杂粮种植,建设“非笼养”蛋鸡养殖基地,不断扩大养殖规模,并积极开拓国际市场。“非
      笼养”蛋鸡养殖采用清洁化生产方式和国际先进的健康养殖技术,创造优良的养殖环境,满足消费者对产
      品质量和安全的需求。产品健康、安全、可追溯,主要供给知名餐饮企业,现已获得“非笼养”国际标识
      许可和出口备案审核。
      (1)简述偏关县发展“非笼养”蛋鸡养殖的优势条件。
      (2)分析市场因素对偏关县“非笼养”蛋鸡养殖发展的影响。
      (3)说明“非笼养”蛋鸡养殖对偏关县绿色发展的积极作用。
      【答案】(1)用地成本相对较低,降低养殖的生产成本;沟壑纵深,构成天然的防疫屏障;绿化率高,环
      境质量好,有利于生产优质产品。
      (2)
      饲料价格、鸡蛋价格(市场价格)波动影响养殖的生产成本和收益;消费者对安全、健康高品质鸡蛋需求(市
      场需求)的增加,促使养殖规模扩大;国际市场的变化对开拓国际市场带来一定风险,对养殖规模产生影响。
      (3)养殖过程清洁化、养殖环境优良,有利于生态保护;废弃物无害化、资源化处理(生产鸡粪有机肥),
      应用于当地种植业(还田),形成种养结合的生产模式;提供绿色、高品质产品,促进农业增产、农民增收,
      为生态保护提供资金支持,为农民收入持续增长提供保障。
      第 8页/共 13页
      【解析】
      【分析】本题组以山西省偏关县的飞龙养殖基地为背景材料创设情境,涉及农业的区位,区域农业可持续
      发展等相关知识,考查学生获取和解读地理信息、调动和运用地理知识的能力,体现了区域认知、综合思
      维、人地协调观等地理核心素。
      【小问 1 详解】
      根据家禽养殖产业的特点及偏关县的地理特征、沟壑综合治理成果等方面分析该县发展“非笼养”蛋鸡养
      殖的优势条件。家禽养殖业受自然、经济、环境等多因素的影响,“非笼养”蛋鸡的养殖对环境有更高的要
      求。偏关县沟壑面积大,绿化率高,为发展“非笼养”蛋鸡养殖提供了良好的用地、天然防疫屏障、生态
      环境等条件。
      【小问 2 详解】
      市场主要影响养殖业生产规模、生产类型和产品质量。根据蛋鸡养殖特点可知,饲料价格、鸡蛋价格在市
      场上波动较大,会影响养殖的生产成本和收益,进一步影响养殖规模。目前消费者对安全、健康高品质鸡
      蛋需求(市场需求)的增加,促使养殖规模扩大。结合材料信息“主要供给知名餐饮企业,现已获得'非笼养
      '国际标识许可和出口备案审核”可知,偏关县“非笼养”蛋鸡养殖有广阔的国际市场,能够促进蛋鸡养殖
      规模的扩大,但国际市场的变化对开拓国际市场也带来一定风险,进而对养殖规模产生影响。
      【小问 3 详解】
      根据设问“绿色发展,积极作用”应从经济、社会、生态三个角度思考。据材料““非笼养”蛋鸡养殖采
      用清洁化生产方式和国际先进的健康养殖技术,创造优良的养殖环境,”说明养殖过程清洁化、养殖环境优
      良,有利于生态保护;说明“非笼养”蛋鸡养殖可促进该地农业向高质量,绿色农业方向转型:如废弃物
      无害化、资源化处理(生产鸡粪有机肥)等,应用于当地种植业(还田),形成种养结合的生产模式,促进农
      业可持续发展;且提供绿色、高品质产品,促进农业增产、农民增收,为生态保护提供资金支持,为农民
      收入持续增长提供保障。
      17. 阅读图文资料,回答下列问题。
      材料一:鄂尔多斯市位于内蒙古自治区西南部,处于我国北方农牧交错带,是我国土地退化最为严重
      的地区之一。下图 1 为鄂尔多斯 1961 年以来年降水量变化图和鄂尔多斯多年平均年内各月降水量分配图。
      第 9页/共 13页
      材料二:2023 年 2 月,我国最大的“绿氢”(利用可再生能源如太阳能、风能、水能等发电驱动电解
      水技术生产的氢气)项目在鄂尔多斯动工,建成后用管道为当地能源化工基地输送氢原料。同时,我国新
      规划了乌兰察布“绿氢”项目,将“绿氢”输往京津冀地区替代“灰氢”生产高标准汽油。图 2 示意鄂尔
      多斯位置。
      (1)据图说明鄂尔多斯的降水特征,并分析其对土地退化产生的影响。
      (2)近几年鄂尔多斯地区出现农牧退化现象,应采取哪些措施进行综合治理。
      (3)说明我国推行“绿氢”项目在生产、输送、利用环节落实碳减排的具体过程。
      【答案】(1)降水特征:鄂尔多斯降水的年际变化大;降水季节分配不均;降水集中于夏季且多暴雨。影
      响:降水年际变化大,少雨年多旱灾,植被覆盖率低,加剧土地退化;降水集中于夏季且多暴雨,侵蚀搬
      运能力强,水土流失严重。
      (2)调整农业产业结构;实施退耕还林还草工程,加强生态保护和建设;推广节水灌溉技术,提高水资源
      利用效率;加强对水资源的管理和调配,保证水资源的可持续利用。
      (3)生产:开发太阳能、风能等新能源,用新能源电解水制氢逐步取代化石能源制氢;输送:建设氢气输
      送专用管道,用管道输送逐步取代长途拖车(公路)运输,减少运输过程中的尾气排放;利用:提高尾气
      排放标准,用高标准汽油逐步取代低标准汽油,推广高端绿色化工材料。
      【解析】
      第 10页/共 13页
      【分析】本题以鄂尔多斯 1961 年以来年降水量变化图和鄂尔多斯多年平均年内各月降水量分配图、我国的
      绿氢项目的规划发展材料为情境,涉及降水特征、土地退化的原因及治理措施、碳减排等知识点,考查学
      生从图文材料中获取和解读信息的能力,培养学生的综合思维素养和解决地理问题的能力。
      【小问 1 详解】
      据图可看出,鄂尔多斯 7、8 月份降水多,冬春季节降水少,降水季节分配不均;降水集中于 7、8 月份的
      夏季且多暴雨;根据鄂尔多斯 1961 年以来年降水量变化图可看出降水的年际变化大。年际降水不稳定,使
      得土壤水分条件在年份间差异较大。在降水少的年份,土壤水分严重不足,植被生长受到抑制,植被覆盖
      率降低,土壤裸露面积增大,加剧了风蚀和水蚀作用,导致土地退化;降水集中在夏季,短时间内大量降
      水容易形成地表径流,冲刷土壤,造成水土流失,进一步加剧土地退化。
      【小问 2 详解】
      根据当地降水特点,合理安排农牧业生产,调整农业产业结构,在降水相对较多的地区,适当发展灌溉农
      业,种植耐旱作物;在降水较少的地区,发展畜牧业,并合理控制载畜量,避免过度放牧;实施退耕还林
      还草工程,增加植被覆盖度,提高土壤保持水土的能力;采用滴灌、喷灌等节水灌溉方式,提高水资源利
      用效率,减少水资源浪费,保证农牧业生产的可持续发展;加强对水资源的管理和调配,合理开发利用地
      下水,防止过度开采导致地下水位下降。
      【小问 3 详解】
      生产:“绿氢”是利用风能、太阳能发电直接电解水制氢,在生产过程中,要开发太阳能、风能等新能源(清
      洁能源),用新能源电解水制氢逐步取代化石能源制氢,减少化石能源的使 用带来的碳排放;输送:结合
      材料可知,“绿氨”项目建成后用管道为当地能源化工基地输送氢原料,逐步取代长途拖车(公路)运输,管
      道运输可以减少运输过程中长途拖车的尾气排放;利用: 氢可以用于生产高标准汽油和高端绿色化工材料,
      因此可以用高标准汽油逐步取代低标准汽油,推广高端绿色化工材料,提高尾气排放标准,降低碳排放。
      18. 阅读图文资料,回答下列问题。
      材料一:雅鲁藏布江大峡谷全长 504.6 千米,最深处 6009 米,平均深度 2268 米,是地球上最大、最
      深的峡谷,同时也是印度洋的天然水汽通道,它使来自印度洋的暖湿气流在青藏高原东南地区形成世界第
      一大降水带。考察证实,雅鲁藏布大峡谷所在地带是世界上生物多样性最丰富的地区。
      材料二:受大气环流和地形的共同影响,河谷地区盛行风向随季节发生明显变化。下图为雅鲁藏布江
      及周边地区略图。
      第 11页/共 13页
      (1)比较甲、乙、丙三地物种数量变化趋势,并解释其自然原因。
      (2)从内、外力作用的角度,说出雅鲁藏布江大峡谷的形成条件。
      (3)试说明雅鲁藏布江中游河谷地区夏季与冬季分别盛行的风向,并分析其成因。
      【答案】(1)物种数量变化趋势: 丙> 乙 > 甲;原因:水热条件组合状况不同;相对高度不同,导致垂直
      自然带谱丰富程度不同;水汽通道影响自下游向上游输送水汽不断减少。
      (2)印度洋板块与亚欧板块碰撞挤压,导致岩层破碎,易被侵蚀;板块碰撞挤压形成高大的喜马拉雅山,
      相对高度大;流域内冰雪融水和降水多,河流水量大;受地形和水文影响,河流下蚀作用强烈,河水不断
      侵蚀下切,形成大峡谷。
      (3)夏季吹东南风,冬季吹西北风。原因:夏季南亚盛行西南季风,受大峡谷“水汽通道”效应引导,气
      流沿河谷深入,转为东南风;冬季高原降温快,形成冷高压,气流沿河谷向外扩散,形成西北风;河谷呈
      西北-东南走向,与季风方向一致,形成“狭管效应”,加强东南风或西北风。
      【解析】
      【分析】本题目以雅鲁藏布江大峡谷为背景材料,考查地貌成因、生物多样性、高原季风等相关知识,考
      查学生获取和解读信息能力及综合思维能力,培养学生的人地协调观、综合思维、区域认知和地理实践力
      等地理核心素养。
      【小问 1 详解】
      物种数量变化趋势: 丙 > 乙 > 甲(从东南向西北递减)。自然原因分析:首先,是水热条件差异:丙地位
      于雅鲁藏布大峡谷下游,受印度洋暖湿气流影响强烈,降水丰富,气温较高,适合多种生物生存;乙地位
      于中游,水热条件较好,但降水略少于丙地;甲地位于上游(接近青藏高原腹地),海拔高,气候寒冷干燥,
      生物生存条件较差。其次,是地形与垂直分异:大峡谷地势高差极大,形成垂直气候带,丙、乙地垂直带
      谱更丰富,物种多样性更高;甲地海拔高,植被以高寒草甸为主,物种单一。最后,是水汽通道影响:雅
      鲁藏布大峡谷是印度洋水汽进入青藏高原的主要通道,丙、乙地受益明显,而甲地水汽难以深入,生物多
      样性较低。
      【小问 2 详解】
      第 12页/共 13页
      从内力作用的角度分析,印度洋板块与亚欧板块碰撞挤压,板块挤压导致岩层破碎,易被侵蚀;板块碰撞
      挤压,抬升形成高大的喜马拉雅山,山体相对高度大;流域内冰雪融水和降水多,河流水量大,侵蚀较强;
      地势落差大,降水丰富,山体受地形和水文影响,河流下蚀作用强烈,河水不断侵蚀下切,形成大峡谷。
      【小问 3 详解】
      夏季吹东南风,冬季吹西北风。由材料可知,受大气环流和地形 共同影响,河谷地区盛行风向随季节发
      生明显变化。原因:夏季南亚盛行西南季风,受大峡谷“水汽通道”效应引导,气流沿河谷深入,进而风
      向转化为东南风;冬季高原降温快,属于冷源,形成冷高压,气流沿河谷向外扩散,在北半球地转偏向力
      的作用下形成西北风;河谷中游呈西北—东南走向,与夏季风和冬季风方向一致,形成“狭管效应”,加
      快风速,加强东南风或西北风。
      第 13页/共 13页

      相关试卷

      湖北省武汉市2024_2025学年高二地理下学期期中联考试题含解析:

      这是一份湖北省武汉市2024_2025学年高二地理下学期期中联考试题含解析,共13页。试卷主要包含了选择题,非选择题等内容,欢迎下载使用。

      湖北省鄂北六校2024-2025学年高二下学期期中联考地理试题 含解析:

      这是一份湖北省鄂北六校2024-2025学年高二下学期期中联考地理试题 含解析,共13页。试卷主要包含了选择题的作答,非选择题的作答等内容,欢迎下载使用。

      2024湖北省部分普通高中联盟高二下学期期中联考地理试卷含解析:

      这是一份2024湖北省部分普通高中联盟高二下学期期中联考地理试卷含解析,文件包含湖北省部分普通高中联盟2023-2024学年高二下学期期中考试地理试卷docx、湖北省部分普通高中联盟2023-2024学年高二下学期期中考试地理试卷解析docx等2份试卷配套教学资源,其中试卷共10页, 欢迎下载使用。

      资料下载及使用帮助
      版权申诉
      • 1.电子资料成功下载后不支持退换,如发现资料有内容错误问题请联系客服,如若属实,我们会补偿您的损失
      • 2.压缩包下载后请先用软件解压,再使用对应软件打开;软件版本较低时请及时更新
      • 3.资料下载成功后可在60天以内免费重复下载
      版权申诉
      若您为此资料的原创作者,认为该资料内容侵犯了您的知识产权,请扫码添加我们的相关工作人员,我们尽可能的保护您的合法权益。
      入驻教习网,可获得资源免费推广曝光,还可获得多重现金奖励,申请 精品资源制作, 工作室入驻。
      版权申诉二维码
      欢迎来到教习网
      • 900万优选资源,让备课更轻松
      • 600万优选试题,支持自由组卷
      • 高质量可编辑,日均更新2000+
      • 百万教师选择,专业更值得信赖
      微信扫码注册
      手机号注册
      手机号码

      手机号格式错误

      手机验证码 获取验证码 获取验证码

      手机验证码已经成功发送,5分钟内有效

      设置密码

      6-20个字符,数字、字母或符号

      注册即视为同意教习网「注册协议」「隐私条款」
      QQ注册
      手机号注册
      微信注册

      注册成功

      返回
      顶部
      学业水平 高考一轮 高考二轮 高考真题 精选专题 初中月考 教师福利
      添加客服微信 获取1对1服务
      微信扫描添加客服
      Baidu
      map