搜索
      上传资料 赚现金

      黑龙江省哈尔滨市2024_2025学年高二地理下学期4月月考试题含解析

      • 3.27 MB
      • 2025-08-21 18:16:54
      • 36
      • 0
      • 教习网2972821
      加入资料篮
      立即下载
      黑龙江省哈尔滨市2024_2025学年高二地理下学期4月月考试题含解析第1页
      高清全屏预览
      1/17
      黑龙江省哈尔滨市2024_2025学年高二地理下学期4月月考试题含解析第2页
      高清全屏预览
      2/17
      黑龙江省哈尔滨市2024_2025学年高二地理下学期4月月考试题含解析第3页
      高清全屏预览
      3/17
      还剩14页未读, 继续阅读

      黑龙江省哈尔滨市2024_2025学年高二地理下学期4月月考试题含解析

      展开

      这是一份黑龙江省哈尔滨市2024_2025学年高二地理下学期4月月考试题含解析,共17页。试卷主要包含了所有题目必须在答题卡上作答,考试结束后,只交试卷答题页等内容,欢迎下载使用。
      考试时间:75 分钟 卷面分值:100 分
      注意事项:
      1.答题前,务必将自己的姓名、考号填写在答题卡规定的位置上。
      2.答选择题时,必须使用 2B 铅笔将答题卡上对应题目的答案标号涂黑。如需改动,用橡皮
      擦擦干净后,再选涂其它答案标号。
      3.答非选择题时,必须将答案书写在专设答题页规定的位置上。
      4.所有题目必须在答题卡上作答。在试题卷上答题无效。
      5.考试结束后,只交试卷答题页。
      第Ⅰ卷 选择题(共 50 分)
      一、单项选择题(共 25 小题,每小题 2 分,共 50 分。每题只有一个选项符合题意)
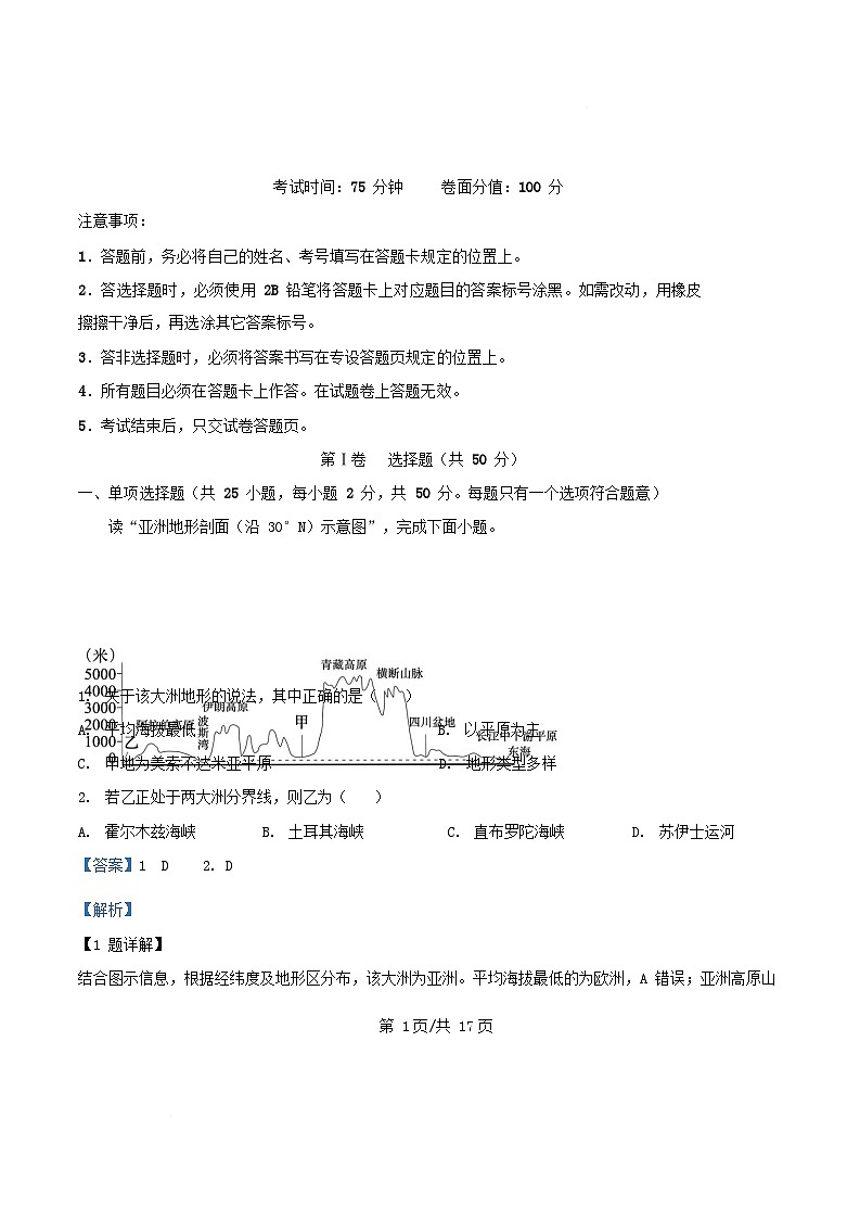
      读“亚洲地形剖面(沿 30°N)示意图”,完成下面小题。
      1. 关于该大洲地形的说法,其中正确的是( )
      A. 平均海拔最低 B. 以平原为主
      C. 甲地为美索不达米亚平原 D. 地形类型多样
      2. 若乙正处于两大洲分界线,则乙为( )
      A. 霍尔木兹海峡 B. 土耳其海峡 C. 直布罗陀海峡 D. 苏伊士运河
      【答案】1 D 2. D
      【解析】
      【1 题详解】
      结合图示信息,根据经纬度及地形区分布,该大洲为亚洲。平均海拔最低的为欧洲,A 错误;亚洲高原山
      第 1页/共 17页
      地面积广大,B 错误;甲为印度河平原,C 错误;亚洲地形多种多样,D 正确,故选 D。
      【2 题详解】
      结合图示信息及所学知识,霍尔木兹海峡两侧均为亚洲,不在分界线上,A 错误;土耳其海峡位于北纬 40°
      附近,B 错误;直布罗陀海峡两侧为欧洲和非洲,C 错误;苏伊士运河位于亚洲和非洲分界线上,地处北纬
      30°附近,D 正确,故选 D。
      【点睛】亚洲的地形特点:1、以高原、山地为主,平均海拔高;2、地面起伏大,高低悬殊;3、地势中部
      高,四周低。
      下面左图为世界某区域示意图,右图为甲岛屿的放大图。读图,完成下面小题。
      3. 某年 2 月乙国部分地区遭受了罕见的雪灾,其中受灾较严重的城市可能有( )
      A. ①② B. ②③ C. ③④ D. ①④
      4. 关于甲岛屿的叙述,正确的是( )
      A. 因火山喷发而形成
      B. 河流短小急促
      C. 虚线框内东南部地势较平坦,西北部地势较陡峻
      D. 自然植被为常绿阔叶林
      【答案】3. D 4. B
      【解析】
      【3 题详解】
      根据图中的经纬度位置和陆地轮廓可判断出,乙国为日本。日本是季风气候,2 月盛行西北季风,图中①
      ④位于西北季风的迎风坡,降水多,雪灾比较严重,①④正确;②不属于日本,且西北风在②附近尚未经
      过日本海,性质寒冷干燥,降水少,②错误;③受山地阻挡,位于西北季风的背风坡,降水少,③错误。
      综上,D 正确,排除 ABC。故选 D。
      【4 题详解】
      此岛地处板块交界处,大陆板块和大洋板块挤压隆起成山,不是火山喷发而成,A 错误;甲岛屿面积较小,
      地形起伏较大,河流流程短,落差大,所以河流短小急促,B 正确;从图中看,虚线框内东南部河流较短,
      西北部河流较长,相同高差,说明西北部地势较平坦,东南部地势较陡峻,C 错误;甲岛屿位于 40°N 以北,
      第 2页/共 17页
      是温带季风气候,自然植被为温带落叶阔叶林,D 错。故选 B。
      【点睛】大湖效应:冷空气遇到大面积未结冰的水面(通常为湖泊),从中获得水蒸气和热能,然后在湖泊
      的迎风岸形成雨、雪、雾等现象,典型案例如北美五大湖东岸冬季多雪,日本靠近日本海一侧冬季多降雪
      等。
      下图为马来西亚资源分布图。读图,完成下面小题。
      5. 天然橡胶树喜高温、高湿,根系浅,枝条较脆弱,对风的适应能力较差,易受风寒而降低产胶量,分析
      图中天然橡胶分布区有利的气候条件有( )
      ①热带雨林气候,水热条件优越 ②多台风,旱季带来充沛的雨水
      ③终年受赤道低气压带控制,风力小 ④该地能为割胶提供丰富的劳动力
      A. ①② B. ③④ C. ①③ D. ②④
      6. P 城是马来西亚的最大港口,属于首都吉隆坡的外港,下列工业部门不适宜布局在图中 P 城的是( )
      A. 橡胶加工 B. 煤炭化工 C. 炼锡工业 D. 甘蔗制糖
      7. 下列有关该国 M、N 两海域的说法正确的是( )
      A. M 为南海 B. N 为印度洋
      C. N 海域洋流 日本暖流 D. M 海域洋流流向受季风影响明显
      【答案】5. C 6. B 7. D
      【解析】
      【5 题详解】
      结合图示信息,马来西亚地处赤道附近,终年受低气压带控制,盛行上升气流,风力小,属热带雨林气候,
      水热条件优越,①③正确;天然橡胶树对风的适应能力较差,多台风则不利于天然橡胶的生长,且马来西
      亚地处赤道附近,纬度较低,台风天气不是很多,②错误;劳动力不属于气候条件,④错误。综上,C 正确,
      ABD 错误,故选 C。
      第 3页/共 17页
      【6 题详解】
      结合图示信息,P 城位于吉隆坡的西南部,夏季盛行西南风,该地煤炭储量少,同时煤炭化工部门大气污染
      严重,布局在 P 城容易污染吉隆坡的大气环境,煤炭化工不适宜布局在 P 城,B 符合题意;该地橡胶加工、
      甘蔗制糖和炼锡工业都有原料丰富的优势,且污染较少,适宜布局,ACD 不合题意。故选 B。
      【7 题详解】
      结合图示信息及所学知识,M 海域位于马来西亚西侧,属于印度洋,N 海域位于马来西亚东侧,属于南海,
      AB 错误;日本暖流位于太平洋西岸,N 海域洋流不是日本暖流,C 错误;夏季时,受南亚季风洋流的影响,
      M 海域海水自西北向东南流,呈顺时针;冬季时,由东南向西北流,呈逆时针,故 M 海域洋流流向受季风
      影响明显,D 正确,故选 D。
      【点睛】工业布局的环境的考虑:对大气有污染的工业,应布局在城市常年盛行风的下风向,或常年盛行
      风的垂直郊外,或当地最小风频的上风向;对河流有污染的工业,应布局在河流的下游并对污水处理后达
      标排放,以免影响下游河段地区城市用水。
      读印度示意图,回答下面各题。
      8. 图示农作物分布是指( )
      A. 小麦 B. 棉花 C. 黄麻 D. 水稻
      9. 以技术密集型为主的新兴工业区是( )
      A. a 工业区 B. b 工业区 C. c 工业区 D. d 工业区
      10. 由孟买直线到加尔各答,其年降水量的变化是( )
      A. 逐渐减少 B. 先逐渐减少,后逐渐增加 C. 逐渐增加 D. 先逐
      渐增加,后逐渐减少
      【答案】8. D 9. C 10. B
      【解析】
      第 4页/共 17页
      【分析】
      【8 题详解】
      结合所学知识,分析图中显示,该农作物主要分布在印度半岛沿海平原和恒河下游平原,该区域属于热带
      季风气候,雨热同期,全年高温,旱雨季分明,应该是喜高温多雨气候的水稻,故 D 正确;印度的小麦主
      要分布恒河中上游平原地区,与图示分布范围不符,故排除 A;印度的棉花主要分布在光热条件好的德干
      高原西北部,与图示分布范围不符,故排除 B;印度的黄麻主要在恒河下游地区,与图示分布范围不符,
      排除 C。答案选择 D。
      【9 题详解】
      观察图中信息,根据所学知识可知,印度以技术密集型为主的新兴工业区是班加罗尔,位于图中 c 工业区,
      故 C 正确。图中 a 工业区为印度的石油工业区,故排除 A。图中 b 工业区为以孟买为中心的棉纺工业区,
      故排除 B。图中 d 工业为以加尔各答为中心的麻纺工业及重工业区,故排除 D。答案选择 C。
      【10 题详解】
      根据所学知识,孟买位于西高止山西侧,为西南季风的迎风坡,降水丰富,越过西高止山,东侧为西南季
      风的背风坡,且居内陆,降水减少,到达加尔各答附近,离海近,水汽丰富,降水增多,因此由孟买直线
      到加尔各答,其年降水量的变化是先逐渐减少,后逐渐增加,选项 B 符合题意,排除 A、C、D。答案选择
      B。
      【点睛】印度的技术密集型新兴工业区是位于德干高原的班加罗尔,孟买为棉纺织工业区,加尔各答为麻
      纺织工业区。
      印度主要是受西南季风和东北季风的影响。
      哈萨克斯坦首都阿斯塔纳成功申办 2017 年世博会,主题为“未来能源的发展——新能源”,成为首次
      由中亚国家举办的世博会。
      读图下列各题。
      11. 下列有关中亚地区自然地理特征 叙述,正确的是( )
      A. 地形以山地丘陵为主,地势西高东低 B. 植被以温带落叶阔叶林为主
      第 5页/共 17页
      C. 境内多内流河、内陆湖 D. 地处西风带深受湿润西风影响,气候温湿
      12. 阿斯塔纳成功申办 2017 年世博会的主要优势最可能是( )
      A. 水陆交通便利,旅客集散量大 B. 位置优越,位于亚欧连接纽带
      C. 资源丰富,工农业非常发达 D. 人口多,市场广,服务质量高
      【答案】11. C 12. B
      【解析】
      【11 题详解】
      关于中亚地区自然地理特征的叙述,地形以平原、丘陵为主,地势东高西低,A 错。植被以温带草原、荒
      漠为主,B 错。深居内陆,境内多内河流、内陆湖,C 对。地处西风带,深居内陆,受西风带影响小,气候
      干燥,D 错。
      【12 题详解】
      阿斯塔纳是哈萨克斯坦首都,成功申办 2017 年世博会的主要优势最可能是位置优越,位于亚欧连接纽带,
      B 对。深居内陆,水运不便,以铁路交通为主, A 错。该地是发展中国家,工业不发达,以农业为主,C 错。
      区域人口少,市场少,服务质量较差,D 错。
      2023 年 3 月 10 日,中国、沙特阿拉伯(以下简称沙特)、伊朗三国于北京发表三方联合声明,在中国
      的推动下,沙特与伊朗恢复外交关系。结合沙特阿拉伯简图,完成下面小题。
      13. 沙特与伊朗共同濒临( )
      A. 地中海 B. 红海 C. 波斯湾 D. 黑海
      14. 沙特阿拉伯的自然环境特点有( )
      A. 平原为主 B. 气候湿润 C. 全年温和 D. 河流稀少
      15. 推测沙特阿拉伯人口多分布在( )
      A. 东部 B. 南部 C. 西部 D. 北部
      【答案】13. C 14. D 15. C
      第 6页/共 17页
      【解析】
      【13 题详解】
      沙特不濒临地中海,A 错误。沙特濒临红海,伊朗不濒临红海,B 错误。沙特和伊朗都濒临波斯湾,C 正确。
      沙特和伊朗都不濒临黑海,D 错误。故选 C。
      【14 题详解】
      沙特阿拉伯地形以高原为主,A 错误。沙特阿拉伯主要为热带沙漠气候,气候干旱,B 错误。沙特阿拉伯气
      候炎热,C 错误。由于气候干旱,降水稀少,沙特阿拉伯河流稀少,D 正确。故选 D。
      【15 题详解】
      读图可知,东部为沙漠,人口较少,A 错误。南部多为沙漠和山地,人口较少,B 错误。西部靠近红海,交
      通便利,自然条件相对较好,且分布有大量海水淡化厂,说明人口较多,需水量大,C 正确。沙特阿拉伯
      北部虽然也有一些地区条件较好,但总体上不如西部人口集中,D 错误。故选 C。
      【点睛】影响人口分布的因素:①自然因素:气候、地形、水源、土壤、矿产等;②社会经济因素:经济
      发展水平、交通、历史文化、政策等。
      利比里亚森林资源丰富,相关林业产品在国民经济中比重大。下图为利比里亚区域位置图。据此完成
      下面小题。
      16. 下列描述正确的是( )
      A. 径流量大,汛期较长 B. 地势西南高东北低
      C. 广泛分布着热带季雨林 D. 无结冰期,水位季节变化大
      17. 若该国木材产品运往我国,最短的航线将是( )
      A. 好望角——莫桑比克海峡——苏伊士运河
      B. 直布罗陀海峡——霍尔木兹海峡——马六甲海峡
      第 7页/共 17页
      C. 直布罗陀海峡——曼德海峡——马六甲海峡
      D. 好望角——曼德海峡——霍尔木兹海峡
      【答案】16. A 17. C
      【解析】
      【16 题详解】
      结合图示信息,根据该国的地理位置可知该国属于热带雨林气候,全年高温多雨,河流以大气降水补给为
      主,故河流径流量大,汛期较长,水位季节变化小,无结冰期,A 正确,D 错误;根据河流走向,河流由
      陆地流入海洋,地势应为东北高西南低,B 错误;该地为热带雨林气候,植被应为热带雨林,C 错误。故选
      A。
      【17 题详解】
      结合图示信息,该区域位于非洲西部,若该国木材产品运往中国,最短航线经过直布罗陀海峡—苏伊士运
      河—红海—曼德海峡—马六甲海峡,到达我国,C 正确;选项 A 航线从非洲西海岸绕道非洲南端到达地中
      海,A 错误;选项 B 航线,没有必要经过霍尔木兹海峡,B 错误;选项 D 航线,绕道非洲南端,经曼德海
      峡进入红海,又返回霍尔木兹海峡进入波斯湾,航线较为复杂,到达不了我国,D 错误。故选 C。
      【点睛】判断地势高低:①利用河流的流向判断地势的高低;②利用等高线地形图判断地势的高低;③利
      用聚落的分布判断地势的高低;④利用温度的变化判断地势高低;⑤利用索道判断地势高低;⑥利用羊肠
      小路判读地势的高低。
      热带沙漠中的尼罗河泛滥区孕育了古埃及农耕文明。尼罗河在每年 6—10 月泛滥,从上游带来的类似
      肥沃土壤的沉积物,与上游来水和周边区域的植物资源,都对农耕文明的形成意义重大。据此完成下列小
      题。
      18. 热带地区原始的耕种方式多为刀耕火种。古埃及人在刀耕火种方式出现之前,能够在沉积物上直接耕种,
      是因为尼罗河泛滥区
      A. 用水便利 B. 土壤肥沃 C. 地势平坦 D. 植被缺失
      19. 尼罗河下游泛滥区沉积物主要来源地的降水特点为
      A. 降水季节性强,年降水量大 B. 降水季节性强,年降水量小
      C. 降水季节分配均匀,年降水量大 D. 降水季节分配均匀,年降水量小
      【答案】18. D 19. A
      【解析】
      【18 题详解】
      农业的发展受自然条件、社会经济条件两方面因素共同影响下形成,包括气候、地形、土壤、水源、市场、
      第 8页/共 17页
      交通、劳动力、科技、政策等,其中自然地理条件是影响区域农业发展的重要因素。尼罗河定期泛滥,肥
      沃淤泥覆盖,没有其他植被,故可以直接在沉积物上种植;尼罗河的定期泛滥从上游带来了类似肥沃土壤
      的沉积物,这道题就是说在沉积物上直接耕种,因为那时候还没有刀耕火种的方式,所以最主要的原因就
      是因为这个地方植被的缺失。故答案选 D 项。
      【19 题详解】
      尼罗河下游泛滥区沉积物主要来源地在上游的热带草原气候区,热带草原气候终年高温,年降水量,降水
      季节差异大,分干季和雨季;雨季时洪水泛滥,将泥沙带至尼罗河下游沉积。故选 A。
      下图示意世界某区域简图。据此完成下面小题。
      20. 奥兰治河从河口至源头,流经的气候类型是( )
      A. 热带沙漠气候、热带草原气候
      B. 热带沙漠气候、地中海气候
      C. 热带雨林是气候、热带草原气候
      D. 地中海气候、热带草原气候
      21. 关于图示区域自然现象的叙述,正确的是( )
      A. 奥兰治河径流量季节变化较小
      B. 甲洋流性质是寒流且其流速 7 月比 1 月强
      C. 开普敦与马普托多雨时期一致
      D. 比勒陀利亚比马普托气候凉爽的原因是纬度高
      【答案】20. A 21. B
      【解析】
      【20 题详解】
      根据图中经纬度信息以及海陆轮廓可知,该区域位于非洲南部,结合非洲气候类型的分布可知,奥兰治河
      第 9页/共 17页
      河口附近为热带沙漠气候,该河流中上游地区为热带草原气候,A 正确;地中海气候主要分布在 30°~40°
      的大陆西岸地区,热带雨林气候多分布在赤道附近。故选 A。
      【21 题详解】
      奥兰治河流域气候类型主要为热带草原气候,河流依赖雨水补给,热带草原气候全年高温,有明显的干湿
      两季,降水的季节变化大,因此该河的径流量季节变化较大,A 错;甲洋流为西风漂流,其性质为寒流,7
      月全球气压带风带北移,该区域受西风的影响较强,其洋流的流速比 1 月更强,B 正确;开普敦为南半球
      地中海气候,当地冬季(北半球夏季)为其多雨期,而马普托位于大陆东岸,当地夏季,东南信风从海洋
      带来水汽,降水较丰富,两地多雨时期并不一致,C 错;读图可知,比勒陀利亚与马普托纬度相当,但海
      拔不同(马普托位于沿海地区,海拔较低;根据图中河流流向可知,比勒陀利亚海拔较高),所以比勒陀利
      亚比马普托气候凉爽的主要原因是海拔较高,D 错。故选 B。
      【点睛】洲的气候类型分布以及非洲气候总体分布特征与成因总结如下图:
      《中巴经济走廊远景规划(2017~2030 年》将中国“一带一路”倡议与巴基斯坦“愿景 2025”深入对
      接,为中巴合作带来新机遇。下图为“我国企业在中巴经济走廊重大投资项目分布示意图”。读图完成下
      面小题。
      第 10页/共 17页
      22. 我国企业投资的项目主要集中于( )
      A. 采矿和制造业 B. 金融和零售业 C. 交通和能源 D. 教育和医疗
      23. 影响我国企业投资项目地域分布的最主要因素是( )
      A. 市场规模和劳动力数量 B. 区位和资源禀赋
      C. 基础设施和生态环境 D. 政策和文化传统
      【答案】22. C 23. B
      【解析】
      【22 题详解】
      读图可知,我国在巴基斯坦的投资项目主要有火电站、煤田、风力发电、公路设施、港口建设、轨道交通
      等,主要集中在能源和交通部门,故 C 对。故选 C。
      【23 题详解】
      由上题可知,我国在巴基斯坦的投资项目主要集中在能源和交通部门,能源项目的投资主要依托当地的资
      源优势,而交通及其他项目的投资则要依据当地不同的区位特点布局相应的投资项目,故 B 对。巴基斯坦
      经济落后,市场规模小,基础设施不完善,生态环境恶劣,文化传统与中国差异大,这些都不是吸引中国
      对巴投资的因素。虽然劳动力资源丰富,但素质低,也不能吸引中国对巴投资。政策优惠是主要影响因素,
      但不是最主要因素,故 ACD 错。故选 B。
      【点睛】本题难度较小。解题关键在于要求考生要充分利用图文信息,熟练掌握教材基础内容,灵活调动
      运用。
      第 11页/共 17页
      浙江古代盛产青瓷,其中越窑生产的青瓷(越瓷)远销东亚、东南亚、南亚、西亚和非洲东部地区等。古
      代越瓷贸易主要以风力和洋流为动力,晴夜观星定向,一般出航半年内到达非洲。下图为越瓷外销西南航
      线示意图。完成下列各题。
      24 与陆路运输相比,越瓷西南方向贸易选择海运方式可
      ①缩短路程 ②增加运量 ③减少货物破损 ④增强贸易灵活性
      A. ①② B. ①④ C. ②③ D. ③④
      25. 在输出越瓷的贸易航程中,船上的人可能会在
      A. 甲处夜观北极星定向 B. 乙处借船右后方风作动力
      C. 丙处见到河水的暴涨 D. 丁处眺望到大片茂盛的草地
      【答案】24. C 25. B
      【解析】
      【分析】试题分析:
      【24 题详解】
      读图,与陆路运输相比,越瓷西南方向贸易选择海运方式需沿探测的航线行驶,在固定的码头靠岸,不能
      增强贸易灵活性,④错。轮船运量比车马运量大,可增加运量,②对。海运的路程长,①错。海运的没有
      硬性碰撞,能减少货物破损,③对。C 对。
      【25 题详解】
      在输出越瓷的贸易航程中,甲处临近赤道,北极星高度太低,不易被看到,不能利用北极星定向,A 错。
      乙处冬季时受东北季风影响,可借船右后方风作动力,B 对。丙处是热带沙漠气候,很难见到河水的暴涨,
      C 错。丁处半岛受离岸风及洋流影响,沿岸多沙漠分布,看不到大片的草地,D 错。
      【考点定位】本题考查现代交通运输方式的特点,大气环流分布规律,洋流分布规律,不同区域自然环境
      第 12页/共 17页
      特征差异。
      第Ⅱ卷 非选择题(共 50 分)
      26. 阅读图文材料,完成下列要求。
      尼日利亚人口超过 1 亿,经济以农矿业为主。2014 年 11 月 20 日,尼日利亚与我国正式签署了沿海铁
      路项目商务合同。该项目总金额达 119.7 亿美元,全线采用中国铁路技术标准,是截至当时中国对外工程承
      包史上单体合同金额最大的项目。下图示意尼日利亚铁路的分布。
      (1)归纳尼日利亚现有铁路路网特点及作用。
      (2)简述尼日利亚沿海地区的气候特点,以及针对此气候特点,我国相关人员在建设该铁路时,为保障身
      体安康,需要防范的问题。
      (3)指出因尼日利亚沿海铁路项目而可能获益的我国主要工业部门。
      【答案】(1)路网特点:线路较少(密度较低);连接内陆和沿海港口。作用:方便农矿产品出口和进口商
      品的运输。
      (2)气候特点:(纬度低,属热带雨林气候)全年高温多雨。需要防范的问题:中暑;晒伤;食物中毒;
      毒虫叮咬;野生动物侵袭;疫疾;瘴气等。
      (3)钢铁、机械、机车制造、电子通信、管线、建材等与铁路建设和列车制造有关的部门。
      【解析】
      【分析】本题以尼日利亚现有铁路路网作为素材,创设情境,共 3 道小题。主要考查交通运输、气候类型
      的综合运用、工业联系的知识,同时考查学生阅读图文材料获取信息的能力,描述地理事象分布特征的能
      力。
      【小问 1 详解】
      读图可以看出尼日利亚现有铁路路网主要联系沿海和内地,线路少,密度较小,缺少沿海地区的横向联系;
      第 13页/共 17页
      其作用主要是将内地初级农产品运到港口,供出口,同时方便进口商品运往内地。
      【小问 2 详解】
      尼日利亚沿海地区气候类型为热带雨林气候,其特点是终年高温多雨,气候湿热;湿热的气候有利于蚊虫
      繁殖,毒虫肆虐,病菌滋生,野生动物数量多,体型较大,因而我国相关人员在建设该铁路时,为保障身
      体安康,需要防范中暑,晒伤,受潮,食物中毒,毒虫叮咬,野生动物侵袭,疫病,瘴气等问题。
      【小问 3 详解】
      铁路建设需要用到建筑材料,钢材,零部件、工具,运输工具等,因而尼日利亚沿海铁路项目可能获益的
      我国主要工业部门有钢铁工业、机械工业、建材厂、机车制造、管线等,在外工作人员需与家人联系,因
      此受益的还有电子通信部门。
      27. 城市洪涝是城市化发展中面临的问题,读图文资料回答问题。
      金奈是印度的第三大商业和工业中心,是印度重要的汽车工业基地,也是世界上经济发展最快的城市
      之一,但是金奈平均海拔 160 米,中心城区海拔仅 6.7 米,基础设施落后,洪涝多发。
      (1)简述金奈的地理位置的特点。
      (2)自然地理角度,分析金奈洪涝多发原因。
      (3)比较金奈 1980-2010 湿地和已开发面积变化,并分析其对洪涝影响。
      【答案】(1)金奈地处低纬度的热带地区;属于印度东部沿海城市;位于南亚孟加拉湾附近;是印度洋东
      部航线的交通要道。
      (2)气候:热带季风气候,而且降水量大,且集中在 10 到 11 月;夏季容易受到热带风暴影响。地形:海拔
      低,地势平坦,河流流速慢,排水不畅。河流:河流众多,河网密布,容易造成短时水量增加;沿海地区容易造
      第 14页/共 17页
      成天文大潮,受海水顶托,排水不畅。
      (3)变化:湿地不断减少;已开发区域不断增加。
      影响:湿地减少,调洪蓄洪能力减弱,洪涝加剧;开发区域增加,造成地面硬化,下渗减少,地表径流是增加的,
      增加了洪涝发生的概率。
      【解析】
      【分析】本题考查地理位置特征描述、洪涝灾害发生原因及人类不合理的带来的洪涝加剧问题等知识点,
      要求考生准确获取与解读地理信息、调动与运用地理知识回答问题。
      【小问 1 详解】
      据图 2 知,金奈地处 8°N--16°N 的低纬度热带地区;东临孟加拉湾,位于印度半岛东侧沿海,属于印度东部
      沿海城市;是印度洋东部航线的交通要道,交通位置比较重要。
      【小问 2 详解】
      据图 2 分析可知,金奈属于热带季风气候,10-11 月降水量大且集中;夏季容易受到热带风暴影响,带来大
      量降水。地形:“金奈平均海拔 160 米,中心城区海拔仅 6.7 米”,说明海拔低,地势平坦,河流流速慢,排水
      不畅。河流:据图 1 可知,该地河流众多,河网密布,流域面积广,容易造成短时水量增加;夏季受季风影响,
      沿海地区容易造成天文大潮,受海水顶托,排水不畅,加剧涝灾发生几率。
      【小问 3 详解】
      对比 1980 年、2010 年湿地、已开发区域面积可知,湿地不断减少,已开发区域不断增加。湿地和已开发面
      积变化对洪涝影响表现在:湿地减少,蓄洪区面积减少,调洪蓄洪能力减弱,洪涝加剧;工业化、城市化
      发展,开发区域增加,造成地面硬化,下渗减少,地表径流增加,汇水速度快,增加了洪涝发生的概率。
      28. 阅读图文资料,完成下列要求。
      材料一 瓜达尔港港口,位于巴基斯坦西南边陲,阿拉伯海之滨,靠近伊朗边境,距离世界主要运油
      航道霍尔木兹海峡更是只有 400 千米。这个深水港,在 10 年前由中国贷款资助、分两个阶段兴建完成,中
      国企业拥有巴基斯坦瓜达尔港的运营权。目前,来往中国和中东之间的海上贸易航道,尤其是石油运输非
      常遥远,如果通过瓜达尔港再由陆路输往中国,路程最多可缩短 85%.
      材料二 下图为瓜达尔港相关区位图。
      第 15页/共 17页
      (1)沿中巴铁路模拟路线修输油管道有哪些不利条件?
      (2)分析瓜达尔港的优势条件。
      (3)列举中国公司接管瓜达尔港对中巴两国的主要影响。
      【答案】(1)地势起伏大,管道铺设困难;气候条件恶劣,不利于施工;多发地震等地质灾害,影响管道
      安全;国外施工,后勤保障不便。
      (2)海湾宽阔,风浪小;深水港,利于大型船舶靠岸;纬度低,终年不冻;靠近世界主要运油航道霍尔木
      兹海峡,来往船舶多;附近有机场、公路,利于港口物资补给;经济腹地广。
      (3)中东石油通过瓜达尔港再由陆路输往中国,路程可缩短 85%,节省运输成本;给中国能源供应通道带
      来更多便利和安全;加强中巴合作,促进文化交流;给巴方带来资金、技术,促进其经济发展。
      【解析】
      【分析】本题以瓜达尔港为材料设置试题,涉及交通运输线路的影响因素、港口修建的优势条件等知识点,
      考查学生获取和解读地理信息、调动和运用地理知识的能力,体现了区域认知、综合思维的学科素养。
      【小问 1 详解】
      结合所学知识,交通线路 布局要考虑自然因素以及社会经济因素。中巴铁路经过内陆干旱区,气候干旱,
      沙漠广布,风沙大,还有可能面临高温等恶劣气候条件,不利于管道施工人员作业和施工设备的正常运行;
      中巴铁路模拟路线经过高原、山地等地形,地势起伏大,这使得管道铺设难度增加,需要建设大量的桥梁、
      隧道等工程,成本高且施工困难;该区域处于板块交界附近,地壳运动活跃,地震等地质灾害多发,会对
      铺设好的管道安全构成威胁,增加维护成本和风险;在国外施工,与国内相比,物资供应、后勤保障等方
      面存在不便,沟通协调成本也较高。
      【小问 2 详解】
      结合图示信息,瓜达尔港南临印度洋的阿拉伯海,海湾广阔,能够容纳较多船舶,且风浪小,有利于船舶
      停靠和货物装卸;瓜达尔港是深水港,港阔水深,利于大型船舶靠岸停泊,适合大型油轮等进出;地处低
      纬度,终年不冻,全年都可通航,通航时间长;靠近世界主要运油航道霍尔木兹海峡,来往船舶众多,运
      输需求大,地理位置优越;附近有机场、公路等交通设施,交流便利,利于港口物资补给;经济腹地广,
      第 16页/共 17页
      能够辐射周边地区,有广阔的市场和货源。
      【小问 3 详解】
      结合材料信息及所学知识,中东石油通过瓜达尔港再由陆路运往中国,相比以往海上运输,路程可缩短 85%,
      大大节省了运输成本,提高了运输效率;同时,为中国能源供应增加了一条通道,减少对马六甲海峡等传
      统海上通道的依赖,增强了能源供应的便利性和安全性;加强了与巴基斯坦的合作,促进双方在经济、文
      化等多领域的交流;中国公司接管带来资金和技术支持,促进巴基斯坦基础设施建设和相关产业发展,带
      动当地经济发展,创造就业机会,提高居民收入等。
      第 17页/共 17页

      相关试卷 更多

      资料下载及使用帮助
      版权申诉
      • 1.电子资料成功下载后不支持退换,如发现资料有内容错误问题请联系客服,如若属实,我们会补偿您的损失
      • 2.压缩包下载后请先用软件解压,再使用对应软件打开;软件版本较低时请及时更新
      • 3.资料下载成功后可在60天以内免费重复下载
      版权申诉
      若您为此资料的原创作者,认为该资料内容侵犯了您的知识产权,请扫码添加我们的相关工作人员,我们尽可能的保护您的合法权益。
      入驻教习网,可获得资源免费推广曝光,还可获得多重现金奖励,申请 精品资源制作, 工作室入驻。
      版权申诉二维码
      欢迎来到教习网
      • 900万优选资源,让备课更轻松
      • 600万优选试题,支持自由组卷
      • 高质量可编辑,日均更新2000+
      • 百万教师选择,专业更值得信赖
      微信扫码注册
      手机号注册
      手机号码

      手机号格式错误

      手机验证码 获取验证码 获取验证码

      手机验证码已经成功发送,5分钟内有效

      设置密码

      6-20个字符,数字、字母或符号

      注册即视为同意教习网「注册协议」「隐私条款」
      QQ注册
      手机号注册
      微信注册

      注册成功

      返回
      顶部
      学业水平 高考一轮 高考二轮 高考真题 精选专题 初中月考 教师福利
      添加客服微信 获取1对1服务
      微信扫描添加客服
      Baidu
      map