搜索
      上传资料 赚现金

      黑龙江省哈尔滨市2024_2025学年高二地理下学期4月月考试卷含解析

      • 3.24 MB
      • 2025-08-21 18:16:55
      • 36
      • 0
      • 教习网2972821
      加入资料篮
      立即下载
      黑龙江省哈尔滨市2024_2025学年高二地理下学期4月月考试卷含解析第1页
      高清全屏预览
      1/19
      黑龙江省哈尔滨市2024_2025学年高二地理下学期4月月考试卷含解析第2页
      高清全屏预览
      2/19
      黑龙江省哈尔滨市2024_2025学年高二地理下学期4月月考试卷含解析第3页
      高清全屏预览
      3/19
      还剩16页未读, 继续阅读

      黑龙江省哈尔滨市2024_2025学年高二地理下学期4月月考试卷含解析

      展开

      这是一份黑龙江省哈尔滨市2024_2025学年高二地理下学期4月月考试卷含解析,共19页。试卷主要包含了综合题等内容,欢迎下载使用。
      一、单项选择题(本题共 30 题,1-10 题每小题 1 分,11-30 题每小题 2 分,共 50 分。每小题
      给出的四个选项中,只有一项符合题目要求。)
      新西兰境内多火山、地震等灾害,自然环境独特,下图为新西兰等高线地形图,其首都惠灵顿位于北
      岛南部,据此完成下面小题。
      1. 下列最不可能成为新西兰主要能源利用类型的是( )
      A. 地热能 B. 太阳能 C. 水能 D. 风能
      2. 新西兰将惠灵顿设为其首都的主要原因是( )
      A. 位于风口,风能丰富 B. 板块内部,地质稳定
      C. 暖流流经,气候优越 D. 位置居中,方便管理
      【答案】1. B 2. D
      【解析】
      【1 题详解】
      新西兰位于太平洋板块与印度洋板块的消亡边界,断裂多,岩浆活动频繁,地热能资源丰富,A 错误;新
      西兰多数国土位于西风带,受西风影响,全年降水量丰富且均匀,光照不足,太阳能资源不丰富,B 正确;
      国土狭长,中部为山脉,河流多向东西两侧流入海洋,河流流程短,落差大,水流湍急,水能资源丰富,C
      错误;多数国土位于西风带,风力较大,风能资源丰富,D 错误;故选 B。
      【2 题详解】
      首都的选择更多考虑政治、经济、战略位置等因素,而不是风能资源,A 错误;新西兰位于板块的交界处,
      属于环太平洋火山地震带,因此地震和火山活动频繁。惠灵顿位于北岛南端,靠近板块边界,地质不稳定,
      第 1页/共 19页
      B 错误;东澳大利亚暖流确实会影响新西兰气候,但新西兰的温带海洋性气候本身就很优越,所以“暖流流
      经,气候优越”并非其首都选址的主要原因,C 错误;惠灵顿位于北岛南端,紧邻库克海峡,是连接北岛与
      南岛的枢纽,便于统筹全国行政事务,D 正确;故选 D。
      【点睛】首都选址影响因素:自然地理因素:地形与防御、气候与水资源、自然灾害风险。政治与战略因
      素:国防安全、政治象征意义。经济与交通因素:经济中心辐射、交通枢纽地位。历史与文化因素:历史
      传承、民族与宗教认同等。
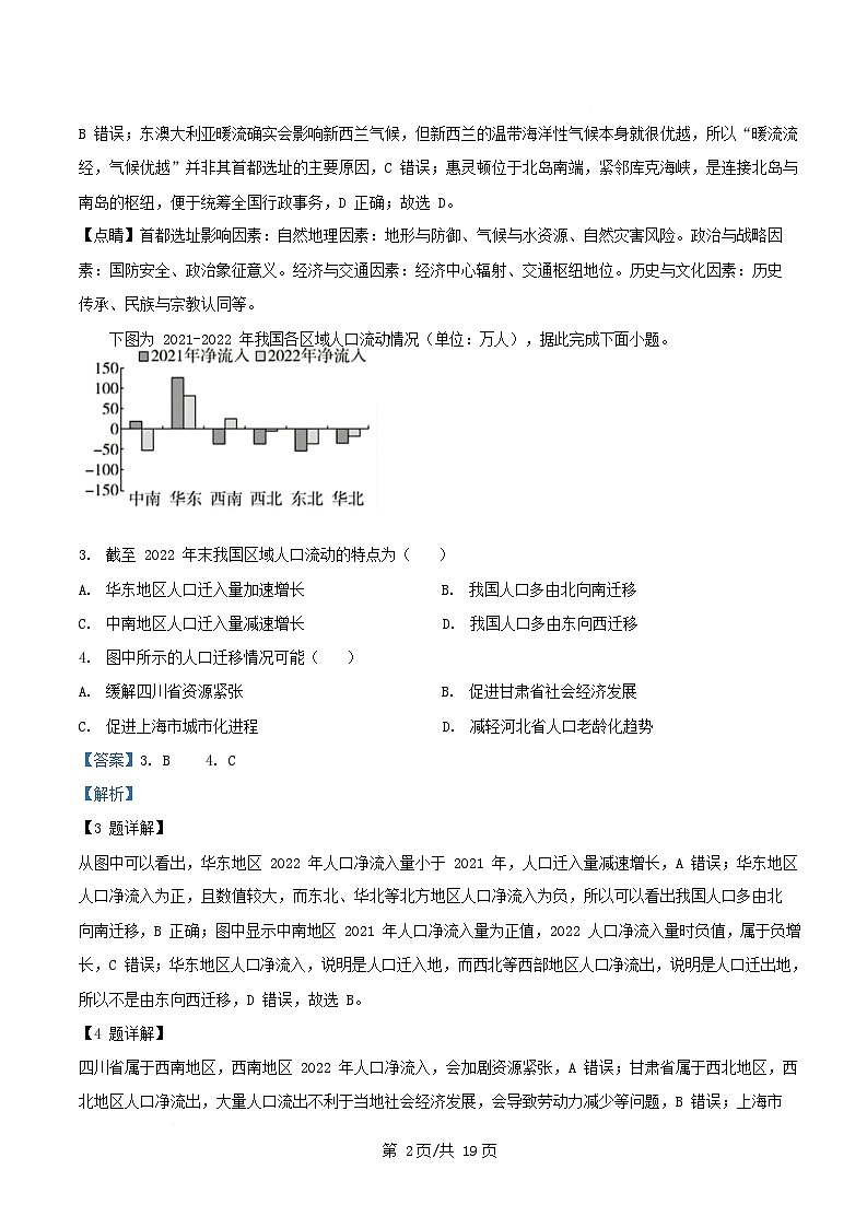
      下图为 2021-2022 年我国各区域人口流动情况(单位:万人),据此完成下面小题。
      3. 截至 2022 年末我国区域人口流动的特点为( )
      A. 华东地区人口迁入量加速增长 B. 我国人口多由北向南迁移
      C. 中南地区人口迁入量减速增长 D. 我国人口多由东向西迁移
      4. 图中所示的人口迁移情况可能( )
      A. 缓解四川省资源紧张 B. 促进甘肃省社会经济发展
      C. 促进上海市城市化进程 D. 减轻河北省人口老龄化趋势
      【答案】3. B 4. C
      【解析】
      【3 题详解】
      从图中可以看出,华东地区 2022 年人口净流入量小于 2021 年,人口迁入量减速增长,A 错误;华东地区
      人口净流入为正,且数值较大,而东北、华北等北方地区人口净流入为负,所以可以看出我国人口多由北
      向南迁移,B 正确;图中显示中南地区 2021 年人口净流入量为正值,2022 人口净流入量时负值,属于负增
      长,C 错误;华东地区人口净流入,说明是人口迁入地,而西北等西部地区人口净流出,说明是人口迁出地,
      所以不是由东向西迁移,D 错误,故选 B。
      【4 题详解】
      四川省属于西南地区,西南地区 2022 年人口净流入,会加剧资源紧张,A 错误;甘肃省属于西北地区,西
      北地区人口净流出,大量人口流出不利于当地社会经济发展,会导致劳动力减少等问题,B 错误;上海市
      第 2页/共 19页
      属于华东地区,华东地区人口净流入,人口的迁入会为上海市带来劳动力等,促进上海市城市化进程,C
      正确;河北省属于华北地区,华北地区人口净流出,人口流出的多为青壮年劳动力等,会加剧河北省人口
      老龄化趋势,而不是减轻,D 错误,故选 C。
      【点睛】影响人口迁移的因素包括:自然环境因素:气候、水源、土壤、矿产资源、自然灾害;经济因素:
      经济发展水平、交通和通讯的发展;社会因素:政策、战争、社会变革、宗教信仰、文化教育的发展、家
      庭和婚姻等。
      下图是某日我国部分地区降水分布示意图,据此完成下面小题。
      5. 形成图中所示地区降水的主要原因是( )
      A. 夏季风登陆 B. 高压带控制 C. 寒潮影响 D. 热带气旋过境
      6. 若图所示降水持续多日,最易发生洪涝的地区是( )
      A. 东南丘陵 B. 云贵高原 C. 珠江三角洲 D. 长江三角洲
      7. 图所示情况最可能出现的月份是( )
      A. 1-2 月 B. 4-5 月 C. 6-7 月 D. 10-11 月
      【答案】5. A 6. C 7. B
      【解析】
      【5 题详解】
      读图可知,降水区域主要位于我国东南沿海地区,我国降水主要受夏季风影响。夏季风从海洋带来丰富水
      汽,登陆后形成降水,该区域此时降水符合夏季风登陆带来降水的特征,A 正确;高压带控制下,盛行下
      沉气流,多晴朗天气,不易形成降水,B 错误;寒潮影响时,主要带来大风、降温等天气,降水较少,且
      寒潮多发生在冬半年,影响范围更广且偏北,与图中降水区域及特征不符,C 错误;热带气旋过境会带来
      狂风暴雨,但热带气旋影响范围相对集中,一般是局部地区,图中降水范围较广,不符合热带气旋过境降
      水特点,D 错误。故选 A。
      第 3页/共 19页
      6 题详解】
      读图,我国东南部降水较多,若图所示降水持续多日,珠江三角洲地区降水强度大,东、北、西三个方向
      上地势较高,水很容易向珠江三角洲汇集,易发生洪涝,C 正确; 东南丘陵地区地形起伏较大,排水条件
      较好,相较于平原地区,发生洪涝的可能性相对较小,A 错误;云贵高原多喀斯特地貌,地表多溶洞、地
      下暗河等,利于排水,不易发生洪涝,B 错误;长江三角洲地区此时主要是小雨、中雨,相比之下,珠江
      三角洲更易发生洪涝,D 错误。故选 C。
      【7 题详解】
      联系已学可知,1-2 月是我国冬季,我国东部地区降水较少,A 错误;4-5 月,夏季风开始从南部沿海登陆,
      雨带主要位于我国南方沿海地区,与图中降水区域和情况相符,B 正确;6 月,雨带推移到江淮地区,形成
      梅雨天气,此时图中所示的南部沿海地区降水相对会减少,C 错误;10-11 月,夏季风逐渐南撤,我国大部
      分地区降水减少,不会出现图中这种降水分布情况,D 错误。 故选 B。
      【点睛】我国锋面雨带的移动规律:春季(4-5 月)锋面雨带开始在我国华南地区活动,雨季由此开始;夏
      初(6 月)锋面雨带北移至长江中下游地区,形成持续一个月左右的梅雨季节;盛夏(7-8 月)锋面雨带进
      一步北推至华北和东北地区,长江中下游地区则出现伏旱天气;秋季(9 月)锋面雨带开始南撤,雨带主要
      集中在华南和西南地区;冬季(10 月)随着夏季风的完全退出,我国大陆的雨季结束。
      “渔光互补”是指渔业养殖与光伏发电相结合,在鱼塘水面上方架设太阳能电池板发电,下方水域用
      于水产养殖,实现“一地两用”。下图为我国某地“渔光互补”项目景观图,据此完成下面小题。
      8. 上图所示地区最可能位于( )
      A. 四川盆地 B. 长江中下游平原 C. 华北平原 D. 内蒙古高原
      9. 在图中所示地区,“渔光互补”项目多呈现小型、分散式分布的原因是( )
      ①水源较少 ②水网密布 ③靠近市场 ④未利用土地多
      A. ①③ B. ①④ C. ②③ D. ②④
      10. “渔光互补”模式使当地( )
      第 4页/共 19页
      A. 大气温度升高 B. 生物多样性增加
      C. 水体温度升高 D. 提高土地利用效率
      【答案】8. B 9. C 10. D
      【解析】
      【8 题详解】
      “渔光互补”是指渔业养殖与光伏发电相结合,所以最适宜大规模建设“渔光互补”新模式的地区首先是
      有湖泊分布的地区,选项中内蒙古高原、四川盆地、华北平原湖泊很少,不适宜发展该模式,ACD 错误;
      长江中下游平原,湖泊面积广阔,且经济发达,对能源的需求大,发展光伏发电可以缓解能源短缺的问题,
      所以适宜发展该模式,B 正确。故选 B。
      【9 题详解】
      “渔光互补”布局在湖面上,由上题可知,该地为长江中下游平原,水网密布,鱼塘等水域分散,同时城
      市多,光伏板安装距离城市市场较近,便于就近消化电力,因此“渔光互补”项目多呈现小型、分散式分
      布,②③正确;该地湖泊多,水源多,①错误;长江中下游城市密集,人口众多,未利用土地较少,④错
      误。综上所述,C 正确、ABD 错误,故选 C。
      【10 题详解】
      “渔光互补”模式会遮挡太阳光,降低水体温度,C 错误;太阳辐射被光伏板遮挡,使得到达地表的太阳
      辐射减弱,从而地面辐射也会减弱,近地面大气主要的直接热源是地面辐射,地面辐射减弱,大气温度也
      会降低,A 错误;“渔光互补”模式遮挡太阳光,到达水面的太阳辐射减弱,会减弱水生植物的光合作用,
      不利于水生植物生长,影响生物多样性,B 错误;“渔光互补”,“上可发电、下可养鱼”,有效提高土地
      利用效率,D 正确。故选 D。
      【点睛】农业可持续发展的措施——经济可持续:因地制宜发挥特色农产品优势,扩大生产规模,实行专
      业化生产,加强科研投入,培育良种,加大产业化应用研发,加强农田水利设施、道路等基础设施建设,
      推进农产品深加工延长产业链,提升附加值,加强宣传,打造品牌,提升农产品的知名度。发展观光农业,
      利用互联网拓宽销售渠道。生态可持续发展:减少化肥农药的使用,发展绿色生态农业,保护农业生态环
      境。社会可持续发展:推进农产品加工工业的发展,创造就业岗位。
      下图是“沿 106°E 经线(主要经过我国地势第二阶梯)的地形剖面及相关气候资料图”,据此完成下
      面小题。
      第 5页/共 19页
      11. 图中山地②年降水量最多的海拔高度大约位于( )
      A. 山顶 2000 米左右处 B. 南坡海拔 2200 米左右处
      C. 南坡海拔 1300 米左右处 D. 北坡海拔 2100 米左右处
      12. 1 月,导致①地气温高于④地的主要因素是( )
      ①海拔高低 ②海陆位置 ③纬度因素 ④山脉阻挡
      A. ①②③ B. ①②④ C. ②③④ D. ①③④
      13. 关于图中四地叙述正确的是( )
      A. ①地光照充足,土壤肥沃 B. ②山脉是湿润与半湿润区的分界线
      C. ③地河流无结冰期 D. ④地紧邻东南丘陵,地势崎岖
      【答案】11. C 12. D 13. C
      【解析】
      【11 题详解】
      在图中找出②山地附近年降水量曲线的最高点,然后过最高点向横轴作垂线,与地形剖面交于一点,即为
      所求的降水量最多的点位于山体南坡。过此交点向纵轴作垂线,读海拔数值约为 1300m,C 正确,ABD 错误。
      故选 C。
      【12 题详解】
      ①地海拔较低,④地海拔较高,根据气温随海拔升高而降低的规律,①地气温应高于④地,①正确;海陆
      位置主要影响气温的季节变化和日变化,但在同一经线上,海陆位置对气温的影响相对较小,②错误;①
      地纬度较低,④地纬度较高,纬度越低,太阳辐射越强,气温越高,③正确;山脉可以阻挡冷空气的南下,
      使得①地受到冷空气的影响较小,气温相对较高,④正确。综上,①③④正确,D 正确,ABC 错误。故选 D。
      【13 题详解】
      根据纬度位置和地形起伏变化可知,①为四川盆地,②为大巴山,③为汉水谷地,④为渭河平原。①地为
      四川盆地,由于盆地地形,云雾较多,光照并不充足,A 错误;②山脉为大巴山,湿润与半湿润区的分界线
      主要是秦岭,而不是大巴山,B 错误;③地为汉水谷地,位于秦岭以南,属于亚热带季风气候区,冬季气温
      第 6页/共 19页
      较高,河流通常不会结冰,C 正确;④地为渭河平原,地势平坦,与东南丘陵相距较远,且地势并不崎岖,
      D 错误。故选 C。
      【点睛】地形对气温的影响:地势高气温低,地势低气温高;高山阻挡冷空气侵入,我国冷空气来自北方,
      山体北侧冷空气堆积,气温比同纬度地区低;山体南侧相对温暖,背风坡气温高;盆地地形不易散热;山
      地或谷地背风坡,下沉气流在下沉过程中增温。
      下图为我国三个流域“水灾受灾比(受水灾的县域个数与总县域个数的比值)多年平均的月变化图”,据
      此完成下面小题。
      14. 三个流域水灾受灾比的特点有( )
      ①峰值均出现在 4-6 月②春季珠江流域的受灾比最大
      ③峰值出现时间自北向南逐渐推迟④峰值出现时间与降水的季节变化基本一致
      A. ①② B. ①③ C. ②③ D. ②④
      15. 当黄河流域水灾受灾比出现峰值时( )
      A. 巴西高原草木颜色枯黄 B. 黄河局部河段凌汛使灾情加剧
      C. 江淮地区刚刚“入梅” D. 天山雪线处于一年中最低位置
      【答案】14. D 15. A
      【解析】
      【14 题详解】
      由图可知,珠江流域峰值出现在 5、6 月,长江流域峰值出现在 6 月,黄河流域峰值出现在 7 月,峰值出现
      的时间由南向北逐渐推迟,①③错误;4、5 月珠江的受灾比最高,②正确;我国东部是季风气候,降水主
      要在夏季;图中水灾也主要在夏季。所以三个流域水灾受灾比的特点是峰值出现月份与降水季节变化基本
      一致,④正确。综上所述,D 正确,ABC 错误。故选 D。
      【15 题详解】
      黄河流域峰值出现在 7 月,此时南半球的巴西是冬季,热带草原气候处于干季,草木颜色枯黄,A 正确;
      此时北半球为夏季,黄河局部河段不会出现凌汛现象,B 错误;江淮地区的梅雨时节是 6 月,C 错误;夏季
      第 7页/共 19页
      是温度最高的季节,天山雪线处于一年中最高的位置,D 错误。故选 A。
      【点睛】春季,纬度低的河水解冻,上游水流挟带冰块涌来;纬度较高的下游河水还未解冻,冰坝堵塞河
      流,抬高水位形成凌汛。
      气候生产潜力是指一个地区光、热、水等要素的数量及其配合协调程度。下图示意中国东北地区玉米
      气候生产潜力的空间分布,据此完成下面小题。
      16. 影响甲处等值线北凸的主要因素是( )
      A. 大气环流 B. 纬度位置 C. 海陆分布 D. 地势起伏
      17. 在我国东北地区,与玉米气候生产潜力空间变化规律基本一致的指标( )
      A. 活动积温 B. 日照时数 C. 年降水量 D. 霜冻日数
      【答案】16. D 17. A
      【解析】
      【16 题详解】
      本地区大部分属温带季风气候,夏季风来自东南,从海洋上带来降水,故甲处等值线向北凸出不是受大气
      环流的影响,A 错误;由题意可知,光热水越丰富,气候生产潜力越大。读图可知,甲处等值线凸向数值
      较低区域,表明甲处比同纬度其它地区的玉米气候生产潜力优越,说明不是纬度因素导致的,B 错误;距
      海远近使降水由东南向西北减少,甲处等值线向北凸出不是受海陆分布的影响,C 错误;结合区域背景知
      识可知甲地区为平原,两侧为山地,平原地区比山地高原地区光热条件好,所以甲地区等值线向数值低的
      方向弯曲,与地势起伏密切相关,D 正确。故选 D。
      【17 题详解】
      在东北地区,随纬度升高和地势升高,活动积温会降低,其与玉米气候生产潜力空间变化规律基本一致,A
      正确;海拔升高日照时数会增加,应有利于玉米生长,但据上题分析得知海拔升高不利于玉米气候生产潜
      力提高,B 错误;年降水量大体为从东南向西北减少,与玉米气候生产潜力变化规律不符,C 错误;随纬度
      第 8页/共 19页
      升高和地势升高,霜冻日数增加,与玉米气候生产潜力变化规律不符,D 错误。故选 A。
      【点睛】活动积温,即作物某时段或某生长季节内逐日活动温度的总和,是表征一地的热量资源、作物生
      长发育对热量要求的主要指标。
      2024 年 6 月,我国部分地区出现了严重干旱。然而,7 月上旬,一些前期旱情严重的区域出现明显的
      旱涝转换。左图为 2024 年 6 月 17 日我国局部地区气象干旱监测图,右图为 2024 年 7 月 9 日我国局部地区
      强降雨区分布图,据此完成下面小题。
      18. 左图所示特旱的主要省(区)简称是( )
      A. 秦、冀、豫 B. 鄂、皖、鲁 C. 赣、浙、闽 D. 鄂、湘、川
      19. 下列地区在 7 月迎来旱涝转换的是( )
      A. 浙江南部 B. 宁夏西部 C. 安徽北部 D. 湖北南部
      20. 此次旱涝转换( )
      A. 发生在淮河流域汛期结束之后 B. 受到西太平洋副高向北移动影响
      C. 导致春小麦、亚麻等作物减产 D. 可能造成山洪、泥石流、沙尘暴
      【答案】18. B 19. C 20. B
      【解析】
      【18 题详解】
      由图可知,最黑的部分是特旱发生的区域,仔细读图可以知道,此时湖北、安徽、山东有部分地区发生了
      特旱状况,B 正确;陕西不属于特旱区,排除 A;福建此次没有旱灾,排除 C;四川是轻旱和中旱,排除 D。
      故选 B。
      【19 题详解】
      读左图可知,安徽北部此前有旱灾,在右图中有暴雨,符合题意,C 正确;浙江南部、宁夏西部(气候干旱,
      降水少)和湖北南部(雨季较早)均不符合旱涝转换的典型特征,ABD 错误。故选 C。
      第 9页/共 19页
      【20 题详解】
      西太平洋副热带高压(副高)北移推动雨带北进,导致淮河流域等地出现强降雨,引发旱涝转换。淮河流
      域汛期在 7-8 月,尚未结束,A 错误;春小麦、亚麻主要分布于东北,与题干区域无关,C 错误;强降雨可
      能导致山洪、泥石流,但沙尘暴与多雨环境矛盾,D 错误。故选 B。
      【点睛】4 月下旬至 5 月,雨带主要位于华南地区(广东、广西、福建南部);
      6 月中旬至 7 月上旬,雨带北移至长江中下游流域,长江中下游梅雨;
      7 月中旬至 8 月,华北、东北雨季,雨带进一步北移至华北、东北地区。
      南岭由五条山岭组成,故又称“五岭”,经过多次的造山运动,显得支离破碎,总体呈东西走向。下图示
      意南岭的地理位置。据此完成下面小题。
      21. 南岭被分成五条互不连属的山岭的主要外力作用是( )
      A. 冰川侵蚀 B. 风力侵蚀 C. 流水侵蚀 D. 地壳沉降
      22. 南岭对当地气候的影响是( )
      A. 冬季空气稀薄,日较差大 B. 夏季山顶气温较低,多上升气流
      C. 阻挡冬季风,减少寒潮侵袭 D. 南坡比北坡光照充足,日较差大
      【答案】21. C 22. C
      【解析】
      【21 题详解】
      阅读图文材料,结合所学知识可知,南岭所处的地区纬度低,海拔也低,没有冰川侵蚀作用,A 错误;南
      岭所处的地区降水丰富,属于湿润区,以流水作用为主,风力侵蚀作用较弱,B 错误;南岭形成后,由于
      当地降水丰富,在长期的流水侵蚀作用下将南岭分成五条互不连属的山岭,C 正确;地壳沉降不属于外力
      作用,D 错误。故选 C。
      第 10页/共 19页
      【22 题详解】
      南岭海拔较低,不会导致空气稀薄,A 错误;南岭相对于周围地区海拔较高,气温相对低,不利于形成上
      升气流,B 错误;南坡为阳坡,比北坡光照充足,但气温日较差影响因素较多,南坡气温日较差不一定大,
      且这属于局地热力差异,对气候的影响较小,D 错误;南岭作为东西走向的山脉,可以阻挡冬季风,减少
      寒潮侵袭,C 正确。故选 C。
      【点睛】外力作用的能量主要来自于地球外部的太阳能,以及地球重力能等,表现为对地表物质的风化、
      侵蚀、搬运和堆积等作用,它将高山削低,把盆地填平,其结果往往使地表趋于平坦。
      麻扎村地处新疆天山山脉东部,四面环山。村中保存了大量黄黏土建造的传统民居。该村人口多,地
      势起伏大,民居建在坡间台地上,随地形起伏三五成组,形成房屋紧靠、高低起伏的“爬山式聚落”(左图)。
      具有“墙体厚、窗口小”的特点,且一般为两层,房屋上层为平房,下层为掏山挖地而成的窑洞。居民在不同
      季节居住在不同的楼层中,夏季住在下层,冬季住在上层,呈现出“半转移式生活方式”。右图为麻扎村建筑
      景观图。据此完成下面小题。
      23. 麻扎村的生土古建筑特征反应当地( )
      A. 黄粘土为原料——降水多 B. 坡间台地——洪水较少
      C. 窗口小——多风沙天气 D. 墙体厚——多地质灾害
      24. 当地居民不同季节所居住的楼层及其原因,对应正确的是( )
      A. 夏季下层,更加凉爽 B. 夏季下层,通风凉快
      C. 冬季上层,地温较低 D. 冬季上层,风速较小
      25. 麻扎村采用“爬山式聚落”建设主要考虑的是( )
      A. 用地紧张 B. 建筑水平 C. 抵御风蚀 D. 便于取水
      【答案】23. C 24. A 25. A
      【解析】
      【23 题详解】
      村中保存了大量黄黏土建造的传统民居,而粘土不耐雨水冲刷,如果当地降水多房屋会受损严重,且新疆
      第 11页/共 19页
      气候干旱,降水少,A 错误;民居建在坡间台地上是为了建筑修建更便利,不是为了考虑洪水少,B 错误;
      新疆气候干旱,尤其是冬春季节风沙大,窗口小有利于减少风沙进入室内,C 正确;墙体厚是为了保持室
      内温度稳定,不是为了抵御地质灾害,D 错误。故选 C。
      【24 题详解】
      麻扎村属于温带大陆性气候,夏季炎热,上层光照强烈,气温高,为了更好的避暑和防晒,人们会选择遮
      阴性更好更凉爽的下层居住,但下层通风效果较差,A 正确,B 错误;而到了冬季,该地气温较低,下层阴
      冷,光照不足,为了获得更多的阳光,人们则会在较高的上层居住,以保证充足的阳光和温暖的环境。冬
      季到上层居住主要考虑光照,而非是地温低,排除 C;冬季上层风速可能较下层更大,排除 D。故选 A。
      【25 题详解】
      新疆吐鲁番的麻扎村位于天山山脉东部的山间盆地,当地气候干旱,聚落一般建在靠近有水源的河谷地区,
      而当地河谷地区小,可用于建设住房的土地面积较少,用地紧张,所以形成房屋紧靠的“爬山式聚落”民居特
      色,A 正确;“爬山式聚落”的形态与建筑水平关系不大,排除 B;“爬山式聚落”对抵御风蚀作用不大,而且该
      聚落位于河谷之中,风蚀作用相对较小,C 错误;位于山坡上或者更高海拔处的聚落远离河流,不便于取水,
      D 错误。故选 A。
      【点睛】自然地理环境要素对民居分布有较大影响。一般而言,民居的方位观、形态受采光、地形影响。
      民居的墙体厚度取决于保暖或通风透气等要求。屋顶坡度受排水要求的影响。民居的窗户大小、朝向受采
      光、防风影响。民居的建筑材料与取材是否方便有关。
      河道来沙系数(ζ)是指河流含沙量与流量的比值,主要反映水沙关系。依据河道来沙系数将水沙关系
      划分为水少沙多(≥0.011)、水沙协调((0.009

      相关试卷 更多

      资料下载及使用帮助
      版权申诉
      • 1.电子资料成功下载后不支持退换,如发现资料有内容错误问题请联系客服,如若属实,我们会补偿您的损失
      • 2.压缩包下载后请先用软件解压,再使用对应软件打开;软件版本较低时请及时更新
      • 3.资料下载成功后可在60天以内免费重复下载
      版权申诉
      若您为此资料的原创作者,认为该资料内容侵犯了您的知识产权,请扫码添加我们的相关工作人员,我们尽可能的保护您的合法权益。
      入驻教习网,可获得资源免费推广曝光,还可获得多重现金奖励,申请 精品资源制作, 工作室入驻。
      版权申诉二维码
      欢迎来到教习网
      • 900万优选资源,让备课更轻松
      • 600万优选试题,支持自由组卷
      • 高质量可编辑,日均更新2000+
      • 百万教师选择,专业更值得信赖
      微信扫码注册
      手机号注册
      手机号码

      手机号格式错误

      手机验证码 获取验证码 获取验证码

      手机验证码已经成功发送,5分钟内有效

      设置密码

      6-20个字符,数字、字母或符号

      注册即视为同意教习网「注册协议」「隐私条款」
      QQ注册
      手机号注册
      微信注册

      注册成功

      返回
      顶部
      学业水平 高考一轮 高考二轮 高考真题 精选专题 初中月考 教师福利
      添加客服微信 获取1对1服务
      微信扫描添加客服
      Baidu
      map