


福建省厦门市2024-2025学年高一下学期期末考试语文试题(解析版)
展开 这是一份福建省厦门市2024-2025学年高一下学期期末考试语文试题(解析版),共20页。试卷主要包含了阅读,语言文字运用,写作等内容,欢迎下载使用。
一、阅读(78分)
(一)阅读Ⅰ(本题共5小题,19分)
阅读下面的文字,完成小题。
《红楼梦》在叙事节奏的安排设计上,继承了世情小说的叙事传统,并进行了不少创新。从整体上来看,《红楼梦》的叙事密度在同类作品中是最大的,叙事节奏也是最为缓慢的。舒缓的叙事节奏符合读者的日常生活体验,可以营造出真实感和现场感,但它也有局限性,那就是容易让读者感到沉闷、乏味。毕竟日常生活具有重复、单调的特点,小说不能完全等同于生活,变成流水账,而如何保持叙述的趣味与张力,增加作品的可读性,就成为一个必须面对的艺术难题。曹雪芹在此进行了许多创新,具体说来,主要采取了如下三种艺术手段:
首先,强化空间叙事的功能,即以空间场景的转移作为叙事变化、转接及调整叙事节奏的重要艺术手段。将空间作为叙事的基本单元,以此淡化时间流程缓慢所造成的沉闷感。在《红楼梦》中,大量场景叙事的采用使得叙事节奏等同甚至要慢于常态生活时间,而不像《西游记》等作品中所描写的那样,转眼就是500年过去。阅读《红楼梦》时,读者对时间已不那么敏感,而空间因素则被大大强化,成为重要的叙事手段。强化空间叙事的功能既是艺术创新的需要,也符合读者的接受心理和生活体验。
以第49回“琉璃世界白雪红梅 脂粉香娃割腥啖膻”、第50回“芦雪庵争联即景诗 暖香坞雅制春灯谜”的故事为例。贾府因薛宝琴、邢岫烟等人的到来显得十分热闹,贾宝玉等人约好第二天一起作诗。第二天,贾宝玉起得很早,作者以他的行踪串连起一个个场景:先是窗外的雪景,再是院外的风光,然后分别是栊翠庵的红梅、芦雪庵的扫雪、贾母住处的早餐,随后停留在芦雪庵,先是吃肉,后是大家联诗,其间又穿插了贾宝玉的栊翠庵乞梅、贾母的到来。最后场景随众人的踪迹再次转到暖香坞,凤姐加入,去贾母住处的路上见到宝琴,最后停留在贾母住处,薛姨妈加入,大家闲聊,谈及薛宝琴的婚事。最后才交代时间:“大家又闲话了一会方散。一宿无话。”
这样从早到晚,一天的事情用了整整两回的篇幅来叙述,但读者感觉不到时间的明显变化,可以感觉到的是随着众人行踪而变化的场景。每一个空间,因人物组成不同,形成一个个独立的叙事场景。即便是同一个空间,也因人物的变动而呈现出新形态。如贾母等人的加入,使场景不断出现变化,连贯而不单调,消除了舒缓、重复所带来的沉闷感。
其次,叙事稳中有变,保持了叙述的新鲜感。《红楼梦》一书所写多为贾府众人的日常生活,其中不少事情,如人物的喜怒哀乐、宴饮聚会、婚丧嫁娶、节庆民俗等不断重复,这符合生活的原生态。但如果完全按照生活的原生态叙述,作品无疑会显得单调乏味。而如果完全不重复,则又不符合生活的原貌,也很难做到。为解决这一艺术难题,作者大胆创新,采取了“特犯不犯”的叙事方法。
所谓“特犯”,指的是作者有意识地把不同性格的人物放在同一或相似事件中加以对比;所谓“不犯”,则是指在对比中写出他们各自不同的态度和表现,从而使人物的性格鲜明地区别开来。在《红楼梦》前80回中存在着大量“特犯不犯”的描写,如刘姥姥的两进荣国府,贾宝玉等人的缔结诗社,贾宝玉祭奠金钏、晴雯,等等。
这些人物、事件有些相隔数回乃至数十回,有些则出现在同一回中。这种“特犯”人物、事件的重复和分布使全书在叙事结构上保持了稳定性,呈现出对称均衡的结构布局。与此同时,作者在这种稳定、匀称的基础上又进行了调整,即“不犯”。虽然作品所写的人物、事件有颇多相似性,如节庆、宴饮等场面的描写,但由于节令、时间、地点、参与人数、人物心态等主客观条件的不同而显现出不同的特点。比如宝钗扑蝶和黛玉葬花,虽然两者所写都是少女在春天的故事,但两人性格气质、人生态度迥然不同,行为方式也就自然很不一样,作者着意为两人设置了基本相同的活动环境,用“特犯不犯”的手法将两人的形象刻画得栩栩如生。这种稳中有变的叙事方法使叙事保持着新鲜感,避免呆滞沉闷,增强了作品的可读性。
再次,增加叙事的情调和意境,以保持叙事的张力。《红楼梦》所写大多为日常生活琐事,但作者并非照相式的复制、摹写生活,而是在保持高度真实感的前提下,注意挖掘这些琐事细节自身所蕴含的情调和趣味。
比如宝钗扑蝶并没有多少特别之处,这是许多少女在春天都会做的事情。但发生在薛宝钗身上,却显得十分别致。薛宝钗平日以端庄、稳重的面目出现,内心世界藏而不露,城府较深,颇有些神秘。扑蝶之举则生动形象地展示了这位青春少女更为真实的一面,那就是在没有外人在场、心理不设防的情况下,她流露了自己的真性情,与平日的稳重、端庄形成鲜明的对比。
看似寻常小事,但读者会有意外收获,感到意趣盎然。之所以如此,一方面是这种小事自身具有情趣,另一方面则是此事与其他事情形成内在的关联和对照。宝钗扑蝶与同一回中的黛玉葬花相映成趣,都是作品中的神来之笔。
正是上述这些叙事艺术技巧的综合运用,使《红楼梦》的叙事节奏舒缓而不沉闷,真实而不呆滞,琐细而不凌乱,平凡而不单调,所叙之事熟悉而不失新鲜感,普通而富有诗意,达到很高的艺术水准,打动了一代又一代的读者。
(摘编自苗怀明《〈红楼梦〉的叙事节奏及其调节机制》)
1.下列对原文相关内容的理解和分析,正确的一项是( )
A.小说舒缓的叙事节奏符合日常体验,给读者带来真实感,但必然会因复刻生活而变成流水账,丧失小说的可读性。
B.《红楼梦》借助大量空间场景叙事以加快叙事节奏,强化读者对空间因素的感知,从而降低对时间的敏感度。
C.在同一叙事场景中,由于空间场所固定,即使有新人物加入,场景依旧单调,无法消除重复所带来的沉闷感。
D.为保持叙事张力,《红楼梦》对生活进行艺术加工,挖掘细节的情趣,也关联、对照不同事件,使之相映成趣。
2.根据原文内容,下列说法不正确的一项是( )
A.《西游记》中孙悟空被压在五行山下,转眼500年过去,而空间却未发生变化,以空间叙事功能实现对叙事节奏的调整。
B.现代越剧《我的大观园》中,老年宝玉重回大观园与青年宝玉对话,以虚实交织的时空结构,改变原著缓慢的叙事节奏。
C.《红楼梦》描写日常生活时叙述了许多相似事件,这一写法有利于强化小说内容的真实性,保持叙事结构的稳定性。
D.《红楼梦》“憨湘云醉眠芍药裀”中,以酣睡、飞花、蝶舞、青石等营造动静相谐、浓淡相宜之境,使叙事富有张力。
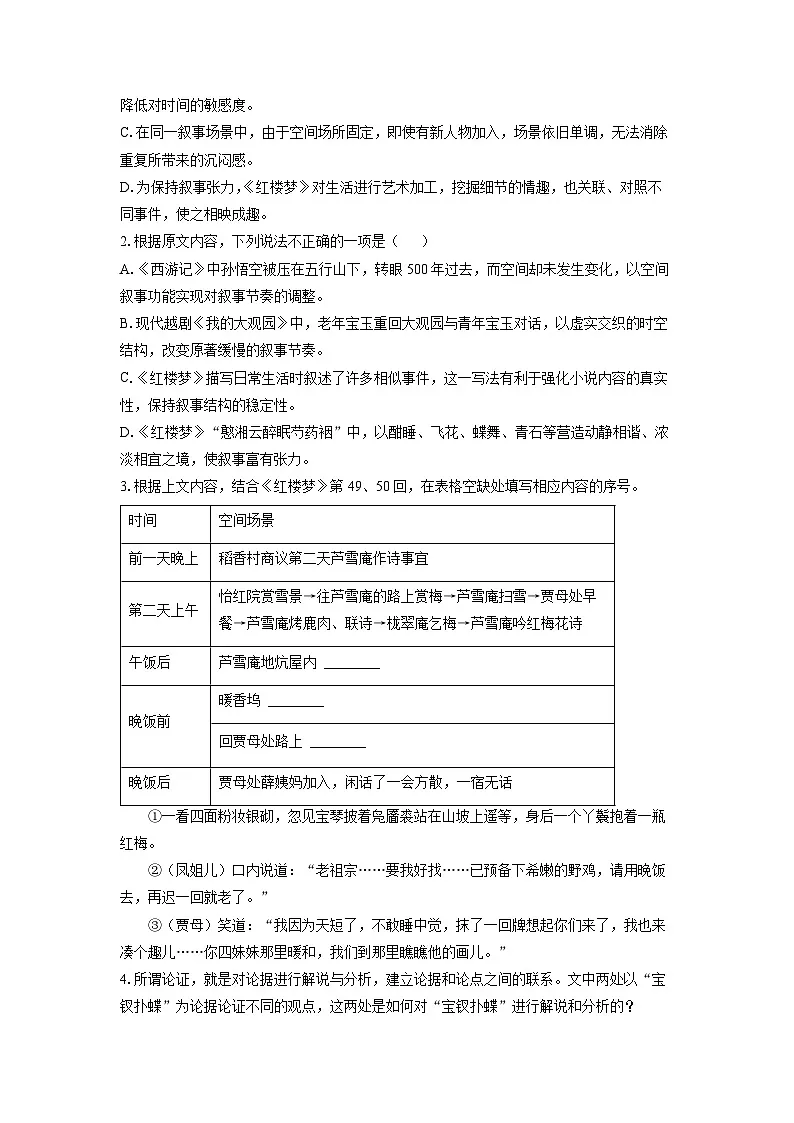
3.根据上文内容,结合《红楼梦》第49、50回,在表格空缺处填写相应内容的序号。
①一看四面粉妆银砌,忽见宝琴披着凫靥裘站在山坡上遥等,身后一个丫鬟抱着一瓶红梅。
②(凤姐儿)口内说道:“老祖宗……要我好找……已预备下希嫩的野鸡,请用晚饭去,再迟一回就老了。”
③(贾母)笑道:“我因为天短了,不敢睡中觉,抹了一回牌想起你们来了,我也来凑个趣儿……你四妹妹那里暖和,我们到那里瞧瞧他的画儿。”
4.所谓论证,就是对论据进行解说与分析,建立论据和论点之间的联系。文中两处以“宝钗扑蝶”为论据论证不同的观点,这两处是如何对“宝钗扑蝶”进行解说和分析的?
5.“特犯不犯”是脂砚斋等人在批点《红楼梦》时提出的见解。这一笔法在下列经典情节中是如何运用的,取得了怎样的艺术效果,请任选一例简要分析。
①宝玉挨打后,宝钗与黛玉先后前去探望,一个执药相劝,一个哽咽难言。
②刘姥姥一进荣国府打秋风得银二十两,二进携土产报恩,得到热情款待。
③因绣春囊事件抄检大观园时,探春、惜春、迎春反应各异。
【答案】1.D 2.A
3.③ ② ①
4.①第一处与“黛玉葬花”连用,指出将宝黛二人置于相似环境,表现不同性格气质,使人物栩栩如生,证明“特犯不犯”能使叙事稳中有变,保持新鲜感。
②第二处阐明宝钗“扑蝶”与平日形象形成反差,富有情调趣味,证明增加叙事情调和意境,使叙事保持张力。
5.示例一:选①
①特犯:宝玉挨打后,宝钗、黛玉均前往探望,表达关切。
②不犯:宝钗托药相劝,自悔言语急切而脸红,叮咛再三后从容离开;黛玉双眼哭肿,言语间真情流露,见凤姐来便匆匆离去。
③艺术效果:情形相似,二人言行差异鲜明,既展现不同性格,也暗示命运走向。
示例二:选②
①特犯:刘姥姥两进荣国府,皆为走亲戚,皆受贾府接待。
②不犯:一进时被王熙凤轻慢,敷衍打发;二进时投合贾母心意,被盛情款待。
③艺术效果:情形相似,前后反差巨大,从不同侧面展现贾府人情世故,深化读者对世态与贾府的认知。
示例三:选③
①特犯:抄检大观园,探春、迎春、惜春丫鬟均要被搜检。
②不犯:探春怒扇婆子,痛斥家族内耗;迎春默不作声,任司棋被逐;惜春坚逐入画,言辞冷硬。
③艺术效果:三人“抗、忍、绝”的不同反应,尽显性格差异,暗合各自命运,深化贾府衰败的悲剧主题。
【解析】
【导语】这篇评论文从叙事学角度剖析《红楼梦》的艺术成就,聚焦三大创新手法:空间叙事转换消解时间沉闷感,“特犯不犯”手法保持叙事新鲜度,意境营造增强艺术张力。论证结构清晰,以49-50回为例证,结合宝钗扑蝶等经典场景,揭示曹雪芹如何将日常琐事升华为诗意叙事。全文兼具学术深度与文本细读,展现了经典作品的永恒魅力。
【1题解析】
本题考查学生对材料相关内容的理解和分析能力。
A.“必然”错误。结合第一段“曹雪芹在此进行了许多创新”可知,“必然”过于绝对,舒缓的叙事节奏可能会降低小说可读性,但未必丧失可读性,曹雪芹的手法一定程度上解决了这个艺术难题。
B.“加快叙事节奏”错误。结合第二段“大量场景叙事的采用使得叙事节奏等同甚至要慢于常态生活时间”可知,大量空间场景叙事舒缓叙事节奏,而非加快叙事节奏。
C.“场景依旧单调,无法消除重复所带来的沉闷感”错误。原文第四段,小说中随着“人物的变动而呈现出新形态”,可舒缓、消除重复带来的沉闷感。
故选D。
【2题解析】
本题考查学生对材料内容的推断和辨析的能力。
A.“以空间叙事功能”错误。空间未变,时间流逝,此处主要以时间叙事功能调整叙事节奏。
故选A。
【3题解析】
本题考查学生理解分析图表和把握相关情节、筛选整合信息的能力。
①句描述的是宝琴,对应文中“去贾母住处的路上见到宝琴”,应填在③空处;
②句出现了人物王熙凤,对应“最后场景随众人的踪迹再次转到暖香坞,凤姐加入”,应填在②空处;
③句描写的是贾母要带众人去惜春处,对应“随后停留在芦雪庵,先是吃肉,后是大家联诗,其间又穿插了贾宝玉的栊翠庵乞梅、贾母的到来”,应填在①空处。
综上,表格空缺处所填序号依次为③;②;①。
【4题解析】
本题考查学生分析论点、论据的能力。
①倒数第五段分析,作者通过将“宝钗扑蝶”置于与“黛玉葬花”的对比框架中,在春天的少女活动这一相似事件环境中对比不同人物反应,一个扑蝶,一个葬花。具体阐释这种手法如何使看似重复或相似的日常事件因人物个性的差异而焕发新意,论证了观点“稳中有变的叙事方法使叙事保持着新鲜感”。
②倒数第三段分析,“宝钗扑蝶”是“许多少女在春天都会做的事情”,本身是平凡琐事。通过对比其平日“端庄”“稳重”“藏而不露”的形象与扑蝶时“流露了自己的真性情”的状态,展现独特情趣和人物深度,具体阐释作者如何从日常琐事中挖掘情调意境以保持张力,论证了观点“增加叙事的情调和意境,以保持叙事的张力”。
【5题解析】
本题考查学生理解文中重要概念的含义,对文中信息进行分析、运用的能力。
文章对特犯不犯有概念阐释:所谓“特犯”,指的是作者有意识地把不同性格的人物放在同一或相似事件中加以对比;所谓“不犯”,则是指在对比中写出他们各自不同的态度和表现,从而使人物的性格鲜明地区别开来。
示例一:选①
①作者有意安排宝钗与黛玉这两位与宝玉关系密切、身份相似的贵族少女,在宝玉因挨打重伤卧床的相同情境下,采取前往怡红院探望宝玉,表达关心的相同行为。
②对比写两个人的情态反应。宝钗探望宝玉时,内敛克制。她执药规劝,言语关切,因话说急了自悔脸红,低头弄衣带,叮咛后从容离去。黛玉则情感奔涌,双眼红肿如桃,满面泪光,抽噎着说出“你从此可都改了罢!”的真切话语,感同身受。一闻凤姐将至,她立刻起身从后院离去。
③宝钗的理性、稳重、周全、含蓄与黛玉的感性、率真、敏感、外露形成了极其强烈的对比,使二人性格特征鲜明深刻。宝钗的托药规劝更符合世俗关怀,交往中更注重礼法与现实;黛玉重视灵魂的契合,其躲避的行为也暗示了她寄人篱下的敏感与未来命运的孤寂飘零。
示例二:选②
①作者安排刘姥姥两次进入荣国府,行为目的相似,皆为走亲戚、与贾府往来。这是相似事件。
②刘姥姥两进贾府反差强烈。一进:为求助而来。凤姐轻慢敷衍,仅出于礼节和周瑞家的情面,用二十两银子随意打发场面冷淡,刘姥姥卑微乞助。二进:为报恩携土产而来。因言行投合贾母寻乐心意,受空前盛情款待,留宿、游园、宴饮、厚赠。凤姐等人争相逢迎逗乐,场面热闹喜庆。刘姥姥地位逆转,成为受重视的座上宾。
③通过两次相似行为下贾府轻慢敷衍与盛情款待的鲜明对比,深刻揭示了封建大家族以权势、喜好为转移的炎凉世态和人情冷暖。从门第森严、享乐奢靡、人情世故等不同侧面展现了贾府的复杂面貌,深化了读者对贾府内部生态的认识。
示例三:选③
①作者安排探春、迎春、惜春三位贾府小姐,在因绣春囊事件,其丫鬟均要接受王熙凤带队的大观园抄检的相同情境下,面对搜查其住所及贴身丫鬟的相同事件。
②三人的态度和行为不同。探春反应激烈,捍卫尊严。她“命众丫鬟秉烛开门而待”,主动迎战。痛斥抄检是“自杀自灭”,并怒扇趁机挑事的王善保家的耳光。迎春懦弱顺从,置身事外。当贴身大丫鬟司棋被查出私情物证,她默不作声,听任司棋被带走驱逐。惜春冷酷决绝,自保清白。当在其丫鬟入画箱中搜出哥哥寄存之物,虽非违禁,她不顾入画跪地哀求,坚决要求尤氏“快带了他去”,并声言“或打,或杀,或卖,我一概不管”。
③在同一突发事件下,探春的刚烈自尊、有胆识、迎春的懦弱无能、逆来顺受、惜春的孤介冷漠、心狠意冷形成强烈对比,极其生动地刻画出三位小姐迥异的性格特征。与其远嫁、虐死、出家的命运高度契合。深刻揭示了贾府内部矛盾重重、分崩离析的衰败趋势,增强了作品的悲剧力量。
(二)阅读Ⅱ(本题共4小题,16分)
阅读下面的文字,完成下面小题。
儿戏
卞之琳
“看我的杆子,这样子。”
这么一说,小虎,从东安村来的一个六岁大的孩子,抛下了当马骑来的高粱秆,早已做了榜样:两腿跨开了,向前弯腰,弯到一张弓所达不到的程度,他用糊了的眼睛向后望出野间,宛然一座拱门。
二小,小虎的表弟,也就放下了坐椅,另一束高粱秆,照样做了。
可是他们只看到东安村的远景。一堆破破烂烂的泥土和碎瓦的房子,一座半毁的小塔。火车站的房子顶上高悬着一个白点,想来那上面正中还有一个红班。一条路直伸到河滩,河滩上走着一个戴钢盔的日本兵。
这样看是不能持久的,他们不约而同的终于站直了。于是前面,就是他们刚才偷跑出来的地方,李郭村,二小的家在那里。近边几块田里绽开着一团团白棉花,可是只有二小家的邻居李老太婆,那个“不要命的”,一个人在捡,提着一只篮子……
此刻小虎的思绪,却渐渐集中到河那边的村子上了。
去年还是前年呢,有一天,他在田里玩,忽然头顶上出现了三架飞机,渐渐大起来,正纳罕它们翅膀上露出来的两块大红膏药呢,随即来了几声巨响,就看见远处自己的村子里冲上去几团土和烟。等飞机飞远了,一走进没有炸倒的自己的家屋,小虎看见他的父亲坐在门槛上,呆对着卸下了搁在地上的门板上躺着的老祖父,面孔板着,不像睡觉的样子,虽然不见伤在哪里。心里一亮:死了。于是他哭,不知道为什么。忽然想起母亲,他问父亲说:“妈妈呢?”“你不看见吗!这里!”他向父亲所指的小板凳上看去,只见一条手指,再细看上面有一个小黑疵,确乎是母亲的食指,常给他拭鼻涕的。他不再问下去,可是倒没有眼泪了,不知道为什么……
可是小孩子当然不耐久思,尤其当另外还有一个孩子在身边的时候,他们要玩了。玩什么呢?现在儿童世界里到处都流行着“打日本”了。
“你是从东边来的,你是日本。”
二小一说,就拿起高粱秆,作了防御的姿势。
小虎,仿佛当真生气了,不说一句话,就用自己的高粱秆,向二小身上戳过去——完全是日本兵对待中国老百姓的态度。
“对,我是中国,”二小仿佛当真自觉了,态度很坚决的招架着。
战争开始。
二小向后沿梯田退却。小虎大踏步前进。二小侧身在路中间伏下了,手持高粱秆作瞄准射击的姿势。小虎也伏下了,瞄准射击。
战斗激烈。
并无子弹横飞。可是有枪声:“……砰砰砰……砰……!”发自口中。
二小再退却,小虎追击。二小向路边的棉田里躲去,伏在棉树根边,真像怕被敌人发觉似的。小虎明明看见二小在什么地方,可是假装不知道,一副骄横的样子,大踏步前进,真如入无人之境,等他走过身边,“砰,砰,”二小一边叫一边就冲了出来,拿高粱秆向他背后打去。小虎假装措手不及,倒在地上——日本打败了。二小说着,扑到他身上,给他躺在泥土里,两个一滚,仰卧了很舒服的看天上一块小白云追上一块大白云,一齐笑了:“哈,哈,哈,哈!”
“马鹿!”
小虎忽然这样骂起来了。二小也懂。小孩子们不知从哪儿都学会了一句日本骂人的话。
二小当即答以“打倒日本帝国主义!”两个立即从地上爬起来,各自捡起了高粱秆。
“马鹿!”
“打倒日本帝国主义!”
战斗又开始了。
这回战斗经过有些变化。小虎追到二小躲的地方就停住了,只停了一下,表示不能久留,转身就溜。二小从一个坟堆背后立即冲出,又把小虎打倒在地上。小虎站起来反攻,于是又是一番冲突。
现在完全是短兵相接。这一下二小不退了,仿佛认为打日本不能完全靠取巧,同时仿佛也增加了自信和力量,既与敌人正面冲突,就得硬拼。他紧张起来了,用高粱秆向小虎胸前乱戳,仿佛到了生死关头,非彻底把敌人打退不可。
“马鹿!”
小虎因为二小顽抗不遵,本来有点生气,这一下骂出去,觉得真是在骂仇人,应声而向对方头上挥出去的高粱秆也含了最大的猛劲,仿佛要给对方一个致命的打击,可是马上收住手,因为忽然想起对方无非是二小,而他恨的是日本——他自己所取的角色,于是觉得又该让自己失败了,转身退却,让二小在他背上用高粱秆乱抽。
这一回打败了,小虎不耐烦的回过头来说:“够了,还不住手!现在你做日本!”
看见他涨红的脸面,二小也认真起来,有点生气,当即回答说:“狗才做日本!”“偏要你做!”
二小不甘受压迫:“偏不!你真像日本!”
“你才是日本,你不讲理!”
“你日本!”
“你日本!
两个孩子各把高粱秆向地下一摔,互相瞪圆了眼睛。
日本既各在面前,只有一拼,两个孩子各抱必胜决心,眼看就当真要打起来了。
可是小虎再睁眼一看,对方又只是他的表弟。于是,他挺前了一步,伸出右手去,把二小伸出来预备抵抗的左手拉住,用变了一点的声调说,“来”,转过身来,用左手指指河那边。二小仿佛一下子就懂了他的意思,跟着走去。走到了刚才坐的河岸上,他们一齐举起了右手,向对岸喊了:
“打倒日本帝国主义!”
应着他们的口号,或者只是应着他们的手势,对岸的日本哨兵就毫不客气的打过来一枪。
只一惊,两个小孩子刚转过身来,就看见前面的李老太婆倒在田里了,身边从篮子里翻倒出来的一堆白棉花上溅了许多大星小点的红斑。
到这里,儿戏是完了,当然。
(有删改)
6.下列对文本相关内容和艺术特色的分析鉴赏,不正确的一项是( )
A.小说开头小虎“两腿跨开”“向后望出野间”的姿势,与成名之子“窥父不在,窃发盆”的举动相似,充满童趣,符合儿童心理特点。
B.小说以儿童视角呈现战争的残酷,如小虎回忆祖父死后“面孔板岩”、母亲遇难“只见一条手指”等细节,有力控诉了日军的罪行。
C.小说中高粱秆反复出现,先是当马骑,后是“打日本”的武器,最后被摔在地上,引起孩子之间的冲突,推动情节的发展。
D.小说开头写“河滩上走着一个戴钢盔的日本兵”,为后文“毫不客气的打过来一枪”的暴行埋下伏笔,使情节突转合理。
7.关于小虎与二小玩“打日本”游戏的部分,下列说法正确的一项是( )
A.“打日本”在儿童世界里到处流行,表明全民同仇敌忾,抗日情绪高涨。
B.二小扑到小虎身上,一起仰看白云,说明他们之间的尖锐矛盾得到化解。
C.小虎要给二小致命一击,又马上收手,甘愿被打,表现了他的委曲求全。
D.小虎和二小在“打日本”的游戏中各有胜负,象征现实中抗战的艰难。
8.二小多次喊出“打倒日本帝国主义”,在不同场景中意图不同,请简要分析。
9.小说以李老太婆被日军枪杀这一突发事件作结尾,有怎样的文学效果?请结合文本简要分析。
【答案】6.C 7.A
8.①游戏中是对“日本”侵略的还击,为了对抗中占上风。
②游戏结局,与小虎一起举手向对岸喊出,表达对侵略者的愤恨。
9.①打破儿戏与现实之间的界限,出人意料又在情理之中;
②强烈控诉日本侵略者漠视人命、杀人如同“儿戏”的罪行。
③引发读者对时局的思考,激发同仇敌忾的抗日热情。
【解析】
【导语】这篇小说通过儿童视角展现战争创伤,以“儿戏”反衬残酷现实。高粱秆游戏与真实枪声形成强烈反差,孩童的天真与战争的暴戾交织。作者用白描手法刻画细节(如母亲断指、老太婆中弹),不动声色地控诉日军罪行。结尾突转将游戏与现实悲剧并置,凸显“儿戏”背后的沉重历史。
【6题解析】
本题考查学生分析鉴赏作品内容和艺术特色的能力。
C.“引起孩子之间的冲突,推动情节的发展”错误。文中高粱秆先是当马骑,后是“打日本”的武器,但小虎与二小说家中并无冲突,他们在游戏中的“冲突”是源于所扮演的角色,并非高粱秆本身引起了他们现实中的矛盾。所以该选项错误。
故选C。
【7题解析】
本题考查学生分析重要情节的作用的能力。
B.“说明他们之间的尖锐矛盾得到化解”错误。依据原文“二小向路边的棉田里躲去……一齐笑了:‘哈,哈,哈,哈!’”可知,两人在游戏中并无尖锐矛盾。此时他们一起仰看白云,是舒缓了紧张激烈的游戏氛围。
C.“表现了他的委曲求全”错误。依据原文“应声而向对方头上挥出去的高粱秆也含了最大的猛劲,仿佛要给对方一个致命的打击,可是马上收住手,因为忽然想起对方无非是二小,而他恨的是日本——他自己所取的角色,于是觉得又该让自己失败了,转身退却,让二小在他背上用高粱秆乱抽”可知,小虎的行为体现的是他既希望游戏获胜,又不愿所憎恶的“日本”角色胜利,并非委曲求全。所以该选项错误。
D.“象征现实中抗战的艰难”错误。文中两次游戏均以“日本”失败告终,如“小虎假装措手不及,倒在地上——日本打败了”“二小从一个坟堆背后立即冲出,又把小虎打倒在地上”等,体现的是抗战必胜的信念,而非抗战的艰难。
故选A。
【8题解析】
本题考查学生体会重要语句的丰富含意的能力。
①原文“二小当即答以‘打倒日本帝国主义!’两个立即从地上爬起来,各自捡起了高粱秆”,游戏中,当小虎骂“马鹿”时,二小喊出“打倒日本帝国主义”,此时是对“日本”(小虎扮演的角色)谩骂的还击,目的是在游戏对抗中占上风。
②游戏结束时,他们“走到了刚才坐的河岸上,他们一齐举起了右手,向对岸喊了:'打倒日本帝国主义!’”,此时是与小虎一起举手向对岸喊出,表达他们对河对岸日本侵略者的愤恨。
【9题解析】
本题考查学生分析文章重要语段的作用的能力。
①打破界限:前文一直是孩子们玩“打日本”的儿戏,结尾突然出现李老太婆被日军枪杀这一现实事件,打破了儿戏与现实之间的界限。从上文中“河滩上走着一个戴钢盔的日本兵”可知,对岸有日本兵,所以这一事件又在情理之中。
②控诉罪行:李老太婆只是在田里捡棉花,就被日本哨兵毫不客气地开枪打死,“前面的李老太婆倒在田里了,身边从篮子里翻倒出来的一堆白棉花上溅了许多大星小点的红斑”,普通百姓遭到枪杀,强烈控诉了日本侵略者漠视生命、杀人如同“儿戏”的罪行。
③引发思考:李老太婆被日军枪杀这一突发事件,会引发读者对当时时局的思考,清醒认识到日本侵略者的残暴,从而激发读者共同打击侵略者的抗日热情。
(三)阅读Ⅲ(本题共6小题,24分)
阅读下面的文言文,完成小题。
材料一:
凡百元首,承天景命,莫不殷忧而道著,功成而德衰。有善始者实繁,能克终者盖寡。岂取之易而守之难乎?昔取之而有余,今守之而不足,何也?夫在殷忧,必竭诚以待下;既得志,则纵情以傲物。竭诚则胡越为一体,傲物则骨肉为行路。虽董之以严刑,振之以威怒,终苟免而不怀仁,貌恭而不心服。怨不在大,可畏惟人;载舟覆舟,所宜深慎;奔车朽索,其可忽乎!
(节选自魏征《可畏惟人》)
材料二:
贞观十二年,太宗谓魏征曰:“比来所行得失政化,何如往前?”征曰:“昔者四方未定,常以德义为心。旋以海内无虞,渐加骄奢自溢,所以功业虽盛,终不如往初。”太宗又曰:“所行比往前何为异?”征曰:“贞观之初,恐人不言,导之使谏。三年已后,见人谏,悦而从之。一二年来,不悦人谏,虽黾勉听受,而意终不平,谅有难色。”太宗曰:“人皆苦不自觉。公向未道时,都自谓所行不变。及见公论说,过失堪惊。公但存此心,朕终不违公语。”
(节选自《贞观政要·直谏》)
材料三:
问:国家立谏诤之官,思欲取天下之耳目,裨我视听;尽天下之心智,为我思谋。上无违德,下无隐情。何为何方,得至于此?
臣闻天子之耳,不能自聪,合天下之耳听之而后聪也;天子之目,不能自明,合天下之目视之而后明也;天子之心,不能自圣,合天下之心思之而后圣也。若天子唯以两耳听之,两目视之,一心思之,则十步之内,不能闻也;百步之外,不能见也;殿庭之外,不能知也,而况四海之大、万几之繁者乎。圣王知其然故立谏诤讽议之官开献替启沃之道俾乎补察遗阙。犹惧其未也,于是设敢谏之鼓,建进善之旌,立诽谤之木。工商得以流议,士庶得以传言,然后过日闻而德日新矣。
臣又闻不弃死马之骨,然后良骥可得也;不弃狂夫之言,然后嘉谋可闻也。苟臣管见之中,有可取者,陛下取而行之;苟臣刍言之中,有可采者,陛下采而用之。故览其谋猷,则天下之利病,如悬于握中矣;纳其謇谔,则朝廷之得失,如指诸掌内矣。如此则何壅蔽之有耶?何绝灭之有耶?
(节选自白居易《策林·纳谏》)
10.材料三画波浪线的部分有三处需要断句,请用铅笔将答题卡上相应位置的答案标号涂黑。
圣王知A其然B故立谏诤C讽议之官D开献替E启沃之F道G俾乎H补察遗阙
11.下列对材料中加点的词语及相关内容的解说,不正确的一项是( )
A.景,大,与范仲淹《岳阳楼记》“至若春和景明”的“景”意义不相同。
B.振,同“震”,威吓,与《促织》“振奋作声”的“振”意义不相同。
C.从,听从,与《鸿门宴》“沛公旦日从百余骑来见项王”的“从”用法相同。
D.明,动词,与《齐桓晋文之事》“明足以察秋毫之末”的“明”用法不相同。
12.下列各项中,加点词的意义和用法相同的一项是( )
A.能克终者盖寡 盖亦反其本矣
B.其可忽乎 吾其还也
C.比来所行得失政化 比及三年
D.如此则何壅蔽之有耶 夫晋,何厌之有
13.下列对材料有关内容的概述,不正确的一项是( )
A.材料一中魏征总结历史经验,提出守成难的问题,对比君王在“殷忧”与“得志”时对待百姓的不同态度,揭示出得民心的重要性。
B.材料二中大臣们认为唐太宗从谏如流,始终如一,但魏征直言不讳地指出自贞观初年以来他在纳谏态度上的变化,使太宗幡然醒悟。
C.材料三中白居易认为天子住在深宫之中,所见所闻有限,思虑难以周全,无法周知天下之事,存在被蒙蔽的隐忧,也有灭国的危险。
D.白居易擅长类比分析,他从“死马之骨”的典故,类推出“不弃狂夫之言”就能得到“嘉谋”的论断,论证了广泛纳谏的重要性。
14.把材料中画横线的句子翻译成现代汉语。
(1)夫在殷忧,必竭诚以待下;既得志,则纵情以傲物。
(2)旋以海内无虞,渐加骄奢自溢,所以功业虽盛,终不如往初。
(3)工商得以流议,士庶得以传言,然后过日闻而德日新矣。
15.针对如何做到“上无违德,下无隐情”的问题,白居易提出了怎样的对策?请简要概括。
【答案】10.BDG 11.C 12.D 13.B
14.(1)处在深重的忧虑之中,一定能竭尽诚心来对待臣民;已经实现了志愿,就会放纵自己的性情,傲视别人。
(2)不久后因为天下太平无忧,您渐渐骄奢自满,因此功业虽然更为鼎盛,终究比不上当初。
(3)工匠商贾能够纵情议论,士人百姓能够传播消息,这样的话,君主的过失就能每天被发现而品德每天都能精进。
15.①建立完备言官体制;②开通“敢谏之鼓”等民意反馈渠道;③广泛听取臣民意见。
【解析】
【导语】三则材料均围绕君主纳谏与为政展开。材料一魏征谏太宗警惕功成德衰,戒傲物失人心;材料二魏征指出太宗从导谏到不悦谏的变化,太宗自省;材料三白居易主张君主集天下耳目心智,立谏官、设机制广纳言。整体强调纳谏对守成、治政的重要性。
【10题解析】
本题考查学生文言文断句的能力。
句意:圣明的君王知道这个道理,所以设立谏诤讽议的官员,开启献可替否、启发开导的途径,让他们补正督察遗漏缺失的地方。
“圣王”作主语,“知”作谓语,“其然”作宾语,应在“然”后,即B处断开;
“立”作谓语,“谏诤讽议之官”作宾语,应在“官”后,即D处断开;
“开”作谓语,“献替启沃之道”作宾语,应在“道”后,即G处断开。
故选BDG。
【11题解析】
本题考查学生理解一词多义、通假字、词类活用现象的能力。
A.正确。大/日光。句意:承受上天的大使命。/到了春风和煦,阳光明媚的时候。
B.正确。“振”同“震”,威吓/振动。句意:用威风怒气来威吓他们。/振动翅膀发出声音。
C.“用法相同”错误。动词,听从/使动用法,使……跟从。句意:高兴地听从劝谏。/沛公第二天带着一百多人马来拜见项王。
D.正确。动词,看清/名词,视力。句意:不能自己看清。/视力足以看清鸟兽秋天新生细毛的末梢。
故选C。
【12题解析】
本题考查学生理解文言虚词在文中的意义和用法的能力。
A.不同。副词,表推测,大概/副词,通“盍”,何不。句意:能够坚持到底的大概很少。/为什么不回到根本上来呢。
B.不同。副词,表反问,难道/副词,表祈使,还是。句意:难道可以忽视吗?/我们还是回去吧。
C.不同。副词,近来/介词,等到。句意:近来推行的政治教化的得与失。/等到三年以后。
D.相同。都是助词,宾语前置标志,无实义。句意:像这样那么有什么被堵塞蒙蔽呢?/晋国,有什么满足的呢。
故选D。
【13题解析】
本题考查学生理解文章内容的能力。
B.“大臣们认为唐太宗从谏如流,始终如一”错误。据“太宗曰:‘……公向未道时,都自谓所行不变’”可知,此处应为唐太宗自认为,而非大臣们认为。
故选B。
【14题解析】
本题考查学生理解并翻译文言文句子的能力。
(1)“殷忧”,深重的忧虑;“傲物”,傲视别人。
(2)“旋”,不久;“无虞”,没有忧患、太平;“骄奢自溢”,骄奢自满。
(3)“工商”,工匠商贾;“士庶”,士人百姓;“日新”,每天精进。
【15题解析】
本题考查学生分析文章信息、归纳内容要点的能力。
①由“圣王知其然,故立谏诤讽议之官,开献替启沃之道,俾乎补察遗阙”可知,白居易提出应建立完备的谏诤讽议官员体制,通过设置专门言官来补察君主与朝廷的遗缺过失;
②由“于是设敢谏之鼓,建进善之旌,立诽谤之木”可知,白居易还是认为措施不够完备,所以提出还需开通具体的民意反馈渠道,如设立敢谏之鼓、进善之旌、诽谤之木等,为不同阶层臣民传递意见提供途径;
③材料三中白居易提到了不同群体,他认为要让“工商得以流议,士庶得以传言”,同时提出“不弃狂夫之言……陛下采而用之”,由此可以得出白居易认为需广泛听取臣民意见,允许工商流议、士庶传言,不摒弃哪怕是狂夫的言论,并采纳其中有价值的部分。
参考译文:
材料一:
历代所有的帝王,承受了上天的重大使命,没有一个不是(创业之初)在深深的忧患中而德行显著,但大功告成之后却德行衰微的。开头做得好的确实很多,能够保持到底的大概很少。难道是取得天下容易而守住天下就很困难吗?过去夺取天下时德行有余,现在守卫天下却德行不足,这是为什么呢?处在深重的忧虑之中,一定能竭尽诚心来对待臣民;已经实现了志愿,就会放纵自己的性情,傲视别人。竭尽诚心,胡越之人也将同心同德;傲视别人,至亲骨肉也将成为不相干的路人。即使用严酷的刑罚来督察人民,用盛怒来威吓他们,他们最终只是苟且免于刑罚,但是并不会怀念国君的仁德,表面上恭顺,内心里却不服气。怨恨不在于大小,需要畏惧的是百姓心怀怨恨;他们像水一样能够负载船只,也能颠覆船只,这是应当深切戒慎的;奔驰的马车却用朽烂的绳索,怎么可以忽视呢!
材料二:
贞观十二年,唐太宗问魏征:“近来我推行的政治教化的得与失,和以前相比,成效如何?”魏征答道:“过去天下尚未平定,你施政常常会心怀德义。不久后因为天下太平无忧,您渐渐骄奢自满,因此功业虽然更为鼎盛,终究比不上当初。”太宗又问道:“我所施行政策以有何不同?”魏征说:“贞观初年,您唯恐臣民不当言,会主动引导别人进言献策。多年以后,见人进谏,尚能欣然接受。但近一二年来,您已对臣民的进谏心生不悦,虽然勉强采纳,终究心有不平之意,面露为难之色。”太宗说:“人都会苦于不能自知。方才您没有进言的时候,我还自以为初心未改,始终如一。等到听完您的剖析,我才对自己的过失感到震惊。您只要能永葆这一份谏诤之心,我定然不会违背您今日说的话。”
材料三:
问:国家设立谏官,本意是想借助天下的耳目,来裨补我视听的不足;汇集天下的智慧,为替我出谋划策。要使君主无过失,臣民无隐情,有何方法,才能达到这样的效果?
我听说天子的耳朵,不能自然聪敏,必须汇聚天下人的耳朵来听,才能巨细无遗;天子的眼睛,不能自然明亮,必须汇聚天下人的眼睛来看,才能明察秋毫;天子的心智,不能自然圣明,必须汇聚天下人的心灵来思考,才能圣明通达。如果天子只凭自己的两耳、双眼和一颗心去看、去听、去思考,那么十步之外的声音就可能听不见,百步之外的事物就可能看不见,宫殿之外的事情就可能无从知晓,更何况天下如此广大、政务如此繁多呢?圣明的君主深知这个道理,所以设立能诤议谏的官职,开启进言敢谏、规善劝过的渠道,使臣下能够补察朝政的缺失。即便如此,我们依然担心这项举措不够完备,于是设置“敢谏之鼓”,树立“进善之旌”,设立“诽谤之木”。工匠商贾能够纵情议论,士人百姓能够传播消息,这样的话,君主的过失就能够被发现而匡正每天都能精进。
我还听说,正是因为不抛弃死马之骨,才能得到真正的良驹;不轻视狂生的言论,才能听到高明的谋略。如果臣子的一管之见中,有可取之处,陛下就采纳施行;如果臣子的刍荛之见中,有可用之言,陛下就斟酌采用。所以,审阅臣民的谋略,天下的利弊便如握在手心一样明了;接纳臣子的耿直之言,国家的得失便如看自己的手掌那般清晰。如此一来,哪里会有闭塞蒙陋之患?哪里还会有困厄覆灭之恶呢?
(四)阅读Ⅳ(本题共2小题,9分)
阅读下面这首宋诗,完成小题。
排闷
陆游
世事何知与愿违,十年高卧看群飞。
猎围花市无人问,渔艇烟村有梦归。
银烛焰长摇酒浪,宝刀佩稳压戎衣。
君看白首寒窗客,侠气纵横亦未非。
16.下列对这首诗的理解和赏析,不正确的一项是( )
A.首句直抒胸臆,写世事与己愿相违,言明标题中“闷”的缘由。
B.面对人生困境,诗人选择隐居故里,闲看群鸟高飞,自在惬意。
C.颔联同《登岳阳楼》颈联相似,都以“有”衬“无”,意蕴丰富。
D.银烛焰长,杯酒摇晃,诗人心潮起伏,内心的苦闷之情难以排解。
17.本诗与杜甫《登岳阳楼》抒情主人公形象有何异同,请简要分析。
【答案】16.B
17.同:①壮志未酬的失意者形象;②忧时忧国的爱国者形象;③历经沧桑的暮年老者形象。
异:①陆诗抒情主人公任侠尚武,昂扬进取;②杜诗抒情主人公儒雅持重,沉郁悲戚。
【解析】
【导语】这首《排闷》展现了陆游晚年隐居时的复杂心境。首联直抒胸臆,道出世事与愿违的苦闷;颔联以“无人问”与“有梦归”形成对比,暗含壮志未酬之憾;颈联“银烛”“宝刀”意象豪迈,尾联“白首寒窗客”与“侠气纵横”的矛盾统一,塑造了一个虽隐居却仍怀报国之志的老者形象,体现了陆游特有的悲壮豪情。
【16题解析】
本题考查学生分析理解诗歌思想内容的能力。
B.“闲看群鸟高飞,自在惬意”错,“看群飞”,并非“看群鸟高飞”,而是眼见朝中无能之辈得势;也不是“自在惬意”,而是写出了诗人内心的愤懑不甘。
故选B。
【17题解析】
本题考查学生鉴赏诗歌人物形象的能力。
相同点:①壮志未酬的失意者:陆游以“十年高卧”写隐居不仕,“世事何知与愿违”直抒理想落空的苦闷,可见其壮志未酬;杜甫“亲朋无一字,老病有孤舟”,写自己漂泊无依,虽心系家国却无力施展,亦是壮志未酬的失意。
②忧时忧国的爱国者:陆游“宝刀佩稳压戎衣”暗藏报国之志,即便“白首”仍有“侠气纵横”,可见其爱国情怀;杜甫“戎马关山北,凭轩涕泗流”,因北方战事未平而落泪,直接抒发忧国之情。
③历经沧桑的暮年老者:陆游以“白首寒窗客”自指,显年老之态;杜甫“老病有孤舟”点明自身年老多病,均展现沧桑感。
不同点:
①陆游诗主人公:任侠尚武,昂扬进取。诗中“宝刀佩稳压戎衣”“侠气纵横亦未非”,即便失意,仍以“侠气”自勉,透着不甘沉沦、渴望建功的进取精神。
②杜甫诗主人公:儒雅持重,沉郁悲戚。全诗以“凭轩涕泗流”收束,将个人漂泊、老病之苦与国家战乱之悲交融,情感深沉压抑,呈现沉郁顿挫的悲戚感。
(五)名篇名句默写(本题共1小题,10分)
18.补写出下列句子中的空缺部分。
(1)课堂上,同学们因敬畏老师而不敢发言,李老师察觉后引用《子路、曾皙、冉有、公西华侍坐》中“_______,_______”两句鼓励同学们放下顾虑,畅所欲言。
(2)小娟漫步颐和园,沿着曲折的回廊来到佛香阁前,看到飞翘的檐角在阳光下熠熠生辉,想起了杜牧《阿房宫赋》中的两句:“_______,_______。”
(3)在华侨博物馆“早期移民与拓荒”展区,讲解员引用苏洵《六国论》中“_______,_______”两句,介绍华侨早期创业的艰辛。
(4)某社交媒体上,网友因意见不合发生争执,有人引用王安石《答司马谏议书》中“_______,_______”两句,指出争论源于主张不同,大家应尊重差异,理性沟通。
(5)小明在读完《史记·屈原列传》后,认为屈原“举世皆浊我独清”的精神品质,恰可用张孝祥《念奴娇·过洞庭》的“_______,_______”来形容。
【答案】 (1)以吾一日长乎尔 毋吾以也 (2)廊腰缦回 檐牙高啄 (3)暴霜露 斩荆棘 (4)而议事每不合 所操之术多异故也 (5)孤光自照 肝肺皆冰雪
二、语言文字运用(本题共3小题,12分)
阅读下面的文字,完成小题。
2025年是曹禺先生诞辰115周年,某校将于7月开展曹禺文化周系列活动,纪念这位在中国现代戏剧史上 的戏剧家。其中,《雷雨》海报设计比赛引起了同学们的浓厚兴趣,为此学校特邀专家开设讲座。
专家介绍了“黄金螺旋构图法”,它源于黄金分割原理,通过螺旋曲线引导视觉焦点,常用于摄影摄像、设计、绘画等领域。使用时需要注意以下三个方面:
确定焦点位置:将画面中的重要元素置于螺旋线的一个或多个焦点上。这些焦点通常位于螺旋线与画面边缘的交点,有助于引导观众的视线并增加视觉深度。
确定移动轨迹:根据场景叙事选择螺旋方向,利用黄金螺旋的路径来安排重要元素,创造自然流畅的视觉移动轨迹。这可以帮助观众舒适地探索整个画面。
灵活运用:实际运用中,不需要精确地绘制黄金螺旋线。大致估计螺旋的位置也能达到类似效果。
黄金螺旋提供了动态的视觉引导,同时也维持了整体的平衡感,使画面既生动又协调。
①专家提醒同学们,②戏剧海报设计不仅要熟悉运用构图法,③还要深入挖掘剧作内涵,④将复杂的人物关系、激烈的矛盾冲突转化为视觉符号,⑤让海报成为戏剧“无声预告片”的展示。
19.填入文中第一段横线处的词语,不恰当的一项是( )
A.家喻户晓B.举足轻重
C.无出其右D.才华横溢
20.文中末段标序号的部分有两处表述不当,请指出其序号并做修改,使语言准确流畅,逻辑严密。可少量增删词语,不得改变原意。
21.讲座时,专家展示了一张《雷雨》海报,要求同学结合讲座内容进行评析。如果你在现场,会如何回答专家的提问?
【答案】19.C
20.第②处,修改为:戏剧海报设计不仅要熟练运用构图法/戏剧海报设计不仅要熟悉构图法。
第⑤处,修改为:让海报成为戏剧的“无声预告片”。
21.①专家您好,听了您的讲座,收获满满。②这张海报将周朴园、鲁侍萍等人依次置于螺旋线的多个焦点上,利用黄金螺旋的动态视觉引导功能,引导观众关注剧作的人物关系与矛盾冲突。螺旋线最后的焦点落在中间标题上,使标题更醒目,也暗示主题。③总之,这张海报充分体现了“无声预告片”的特点。
【解析】
【19题解析】
本题考查学生正确使用成语的能力。
A.家喻户晓:每家每户都知道。形容曹禺知名度高,恰当。
B.举足轻重:原指处于两强间的有实力的人,只要稍微倾向一方,就能打破均势。后用来比喻所处地位重要,一举一动都会影响全局。强调曹禺在现代戏剧史上的重要地位,恰当。
C.无出其右:古人以右为上,指没有能超过他的。曹禺是重要戏剧家,但说没有能超过他的过于绝对,不恰当。
D.才华横溢:多指文学艺术方面而言,很有才华。形容曹禺的创作才能,恰当。
故选C。
【20题解析】
本题考查学生辨析并修改病句的能力。
第②处,“熟悉运用构图法”搭配不当,“熟悉”侧重“了解”,“运用”侧重“操作”,都是动词,二者不能直接搭配;改为“熟练运用构图法”或“熟悉构图法”,使动宾搭配合理。
第⑤处,“成为戏剧‘无声预告片’的展示”搭配不当,成分赘余;删去“的展示”,改为“成为戏剧的‘无声预告片’”。
【21题解析】
本题考查学生语言表达之评析内容的能力。
题目要求同学结合讲座内容进行评析《雷雨》海报。
首先结合黄金螺旋构图法:专家强调“焦点位置”和“动态视觉引导”,评析海报中“将周朴园、鲁侍萍等人依次置于螺旋线的多个焦点上”,体现对构图法的运用;
然后关联剧作内涵:专家要求“挖掘剧作内涵,转化为视觉符号”,评析海报通过“人物关系与矛盾冲突”“暗示主题”;
最后阐述功能、效果:以“无声预告片”总结,契合讲座内容涉及的海报效果。
三、写作(60分)
22.阅读下面的材料,根据要求写作。
本学期我们在课堂上认识了许多杰出人物,他们在时代洪流中,以行动守护内心价值。烛之武临危受命,以智慧与勇气守护家国大义;王安石锐意变法,以责任与担当守护治世理想;屠呦呦深耕科研,以探索与创新守护科学精神……这一份份守护铸就了一座座永恒的精神丰碑。
以上材料引发了你怎样的联想和思考?请写一篇文章。
要求:选准角度,确定立意,明确文体,自拟标题;不要套作,不得抄袭;不得泄露个人信息;不少于800字。
【答案】略
【解析】这是一道引语类材料作文题。
这段作文材料通过列举烛之武、王安石、屠呦呦等历史人物的事迹,向我们展示了一个共同主题:在时代变迁中坚守内心价值的重要性。材料中的“守护”二字尤为关键,它既指对外在责任的承担,更指向对内在信念的持守。
首先,材料呈现了不同领域的守护者形象。烛之武代表危难时刻的智慧守护,他以三寸不烂之舌化解国家危机;王安石体现改革者的担当守护,即便遭遇阻力仍坚持变法理想;屠呦呦展现科研者的执着守护,数十年如一日钻研青蒿素。这些人物虽然所处时代、领域各异,但都彰显了守护精神的可贵。
其次,材料暗示守护需要付出代价。无论是临危受命的风险,还是变法遭遇的阻力,亦或科研过程的艰辛,都说明真正的守护从来不是轻而易举的。这种守护往往需要突破舒适区,甚至要承受不被理解的孤独。
再者,材料强调守护的价值超越时代。用“永恒的精神丰碑”来形容这些守护行为,说明其意义不会随时间消逝。这种守护既成就了个人生命价值,也为后世树立了精神标杆。
最后,材料启发我们思考当代的守护。在今天这个价值多元、变化迅速的时代,我们每个人都需要找到值得守护的东西——可能是职业操守、道德底线,或是文化传统、理想信念。这种守护不是故步自封,而是在变化中守住不变的核心价值。
总的来说,材料引导我们认识到:真正的守护是主动的选择而非被动的坚持,是清醒的坚守而非盲目的固执。它既需要智慧和勇气,也需要定力和韧性,这正是古今杰出人物留给我们的精神财富。
写作时,开头可以从材料中“守护”这一核心词切入,联系现实生活,指出每个人都需要守护某些重要的东西;中间部分可以分三层展开,先分析守护需要勇气(如烛之武),再论述守护需要坚持(如屠呦呦),最后说明守护需要智慧(如王安石),每层都要结合具体事例;结尾可以升华主题,指出正是无数人的守护让文明得以延续,呼吁读者在自己的位置上做好守护者。
立意:
(1)守护精神家园是每个时代的必修课。
(2)以智慧守护理想,用行动诠释担当。
(3)守护的勇气比成功的荣耀更可贵。时间
空间场景
前一天晚上
稻香村商议第二天芦雪庵作诗事宜
第二天上午
怡红院赏雪景→往芦雪庵的路上赏梅→芦雪庵扫雪→贾母处早餐→芦雪庵烤鹿肉、联诗→栊翠庵乞梅→芦雪庵吟红梅花诗
午饭后
芦雪庵地炕屋内 ________
晚饭前
暖香坞 ________
回贾母处路上 ________
晚饭后
贾母处薛姨妈加入,闲话了一会方散,一宿无话
相关试卷
这是一份福建省厦门市2024-2025学年高一下学期期末考试语文试题(解析版),共20页。试卷主要包含了阅读,语言文字运用,写作等内容,欢迎下载使用。
这是一份福建省厦门市2023-2024学年高一上学期期末考试语文试题(解析版),共20页。
这是一份福建省厦门市2024-2025学年高一上学期期末考试语文试题(Word版附解析),文件包含福建省厦门市2024-2025学年高一上学期期末语文试题Word版含解析docx、福建省厦门市2024-2025学年高一上学期期末语文试题Word版无答案docx等2份试卷配套教学资源,其中试卷共31页, 欢迎下载使用。
相关试卷 更多
- 1.电子资料成功下载后不支持退换,如发现资料有内容错误问题请联系客服,如若属实,我们会补偿您的损失
- 2.压缩包下载后请先用软件解压,再使用对应软件打开;软件版本较低时请及时更新
- 3.资料下载成功后可在60天以内免费重复下载
免费领取教师福利 









