搜索
      上传资料 赚现金

      江苏省南京市2024_2025学年高一生物下学期3月月考试卷含解析

      • 878.47 KB
      • 2025-08-19 08:19:03
      • 33
      • 0
      • 教习网2972821
      加入资料篮
      立即下载
      江苏省南京市2024_2025学年高一生物下学期3月月考试卷含解析第1页
      高清全屏预览
      1/23
      江苏省南京市2024_2025学年高一生物下学期3月月考试卷含解析第2页
      高清全屏预览
      2/23
      江苏省南京市2024_2025学年高一生物下学期3月月考试卷含解析第3页
      高清全屏预览
      3/23
      还剩20页未读, 继续阅读

      江苏省南京市2024_2025学年高一生物下学期3月月考试卷含解析

      展开

      这是一份江苏省南京市2024_2025学年高一生物下学期3月月考试卷含解析,共23页。试卷主要包含了单项选择题,多项选择题,非选择题等内容,欢迎下载使用。
      1. 如图表示某雄性动物减数分裂某时期的一个细胞,下列叙述正确的是( )
      A. 图中有2对同源染色体,2个四分体,8个核DNA分子
      B. 图中同源染色体上的姐妹染色单体之间发生片段交换
      C. 图中1、3可在正常减数分裂产生的一个子细胞中同时出现
      D. 该细胞减数分裂结束后只能产生2种4个生殖细胞
      【答案】A
      【解析】
      【分析】减数分裂Ⅰ前期,同源染色体两两配对形成四分体,因此一个四分体就是一对同源染色体构成的,由此可判断一个四分体含2条染色体(2个着丝粒),4条染色单体,4个DNA分子。
      【详解】A、图中有a与b,c与d各构成1对同源染色体、构成一个四分体,一个四分体4个核DNA,故图中有2对同源染色体,2个四分体,8个核DNA分子,A正确;
      B、图中同源染色体上的非姐妹染色单体之间发生片段交换,B错误;
      C、1和3互为同源染色体上的非姐妹染色单体,在减数分裂Ⅰ后期会分离,不可能进入同一个子细胞,C错误;
      D、由于同源染色体上的非姐妹染色单体之间发生片段交换,故该细胞减数分裂结束后只能产生4个4种生殖细胞,D错误。
      故选A。
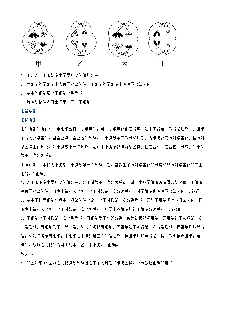
      2. 下图表示某种动物不同个体的某些细胞分裂过程,下列叙述错误的是( )

      A. 甲、丙两细胞都发生了同源染色体的分离
      B. 丙细胞的子细胞中含有同源染色体,丁细胞的子细胞中没有同源染色体
      C. 图中的细胞都处于细胞分裂后期
      D. 雌性动物体内可出现甲、乙、丁细胞
      【答案】B
      【解析】
      【分析】分析题图:甲细胞含有同源染色体,且同源染色体正在分离,处于减数第一次分裂后期;乙细胞不含同源染色体,且着丝点(着丝粒)分裂,处于减数第二次分裂后期;丙细胞含有同源染色体,且同源染色体正在分离,处于减数第一次分裂后期;丁细胞不含同源染色体,且着丝点(着丝粒)分裂,处于减数第二次分裂后期。
      【详解】A、甲和丙细胞都处于减数第一次分裂后期,都发生了同源染色体的分离和非同源染色体的自由组合,A正确;
      B、丙细胞正发生同源染色体分离,处于减数第一次分裂后期,其产生的子细胞没有同源染色体,丁细胞没有同源染色体,且发生着丝粒分裂,处于减数第二次分裂后期,其子细胞也没有同源染色体,B错误;
      C、图中甲和丙细胞均发生同源染色体分离,处于减数第一次分裂后期,乙和丁细胞没有同源染色体,且正发生着丝粒分裂,处于减数第二次分裂后期,即图中的细胞均处于细胞分裂后期,C正确;
      D、甲细胞处于减数第一次分裂后期,且细胞质不均等分裂,称为初级卵母细胞;乙细胞处于减数第二次分裂后期,且细胞质不均等分裂,称为次级卵母细胞;丙细胞处于减数第一次分裂后期,且细胞质均等分裂,称为初级精母细胞;丁细胞处于减数第二次分裂后期,且细胞质均等分裂,称为次级精母细胞或第一极体,故雌性动物体内可出现甲、乙、丁细胞,D正确。
      故选B。
      3. 如图为某XY型雄性动物减数分裂过程中不同时期的细胞图像。下列叙述正确的是( )
      A. 图甲和图丙细胞染色体的着丝粒排列在细胞板上
      B. 图乙细胞中含同源染色体,细胞中只有1条X染色体
      C. 图丙→丁过程中,由于非同源染色体自由组合使配子呈多样性
      D. 正常情况下,图戊4个细胞所含染色体种类和基因种类完全相同
      【答案】B
      【解析】
      【分析】题图为某XY型雄性动物减数分裂过程中不同时期的细胞图像:图甲同源染色体成对排列在赤道板两侧,属于减数第一次分裂中期;图乙同源染色体彼此分离,非同源染色体自由组合,属于减数第一次分裂后期;图丙一个细胞分裂成两个细胞,且着丝粒排列在赤道面上,属于减数第二次分裂中期;图丁着丝粒分裂,属于减数第二次分裂后期;图戊形成4个子细胞属于减数第二次分裂末期。
      【详解】A、图甲同源染色体成对排列在赤道板两侧,属于减数第一次分裂中期,A错误;
      B、图乙同源染色体彼此分离,非同源染色体自由组合,属于减数第一次分裂后期,姐妹染色单体未分离,细胞中只有1条X染色体,B正确;
      C、图丙一个细胞分裂成两个细胞,且着丝粒排列在赤道面上,属于减数第二次分裂中期,图丁着丝粒分裂,属于减数第二次分裂后期,而非同源染色体自由组合使配子呈多样性发生在减数第一次分裂后期,C错误;
      D、正常情况下,一个精原细胞产生4个精细胞,2种精细胞,图戊4个细胞所含基因种类不完全相同,D错误。
      故选B。
      4. 下列关于人体精子和卵细胞形成过程以及受精作用的叙述,正确的是( )
      A. 精原细胞可通过有丝分裂的方式增殖而卵原细胞不可以
      B. 产生的受精卵一半的遗传物质来自于精子,一半来自于卵细胞
      C. 减数分裂的相同时期,人体细胞中的染色体行为变化存在性别差异
      D. 卵细胞的形成过程中存在细胞质的不均等分裂
      【答案】D
      【解析】
      【分析】受精作用是卵细胞和精子相互识别、融合成为受精卵的过程。在受精作用进行时,通常是精子的头部进入卵细胞,尾部留在外面。
      【详解】A、精原细胞和卵原细胞都可通过有丝分裂的方式增殖,A错误;
      B、受精作用使子代从双亲各继承了一半的细胞核中的遗传物质,但遗传物质还包括细胞质中的,细胞质中的遗传物质主要来自母方,B错误;
      C、减数分裂过程中,雌雄个体细胞中的染色体行为变化相同,无性别差异,C错误;
      D、卵细胞的形成过程中存在细胞质的不均等分裂,初级卵母细胞经2次不等分裂,形成1个大的卵细胞和3个极体,D正确。
      故选D。
      5. 下图表示果蝇(2N=8)的一个精原细胞进行细胞分裂的两个不同时期,细胞核中DNA、染色体和染色单体的数量变化。从Ⅰ到Ⅱ过程最可能发生的行为是( )
      A. 同源染色体上的等位基因发生互换
      B. 同源染色体上的等位基因彼此分离,进入两个子细胞中
      C. 同源染色体上的DNA进行复制
      D. 着丝粒分裂引起姐妹染色单体的分离
      【答案】B
      【解析】
      【分析】题图分析,表示精巢中某两个阶段的某个细胞中的核DNA分子数、染色体数和染色单体数的统计结果,Ⅰ时期染色体数目为8,核DNA数为16,染色单体数为16,说明DNA发生了复制,但着丝点还没有发生断裂,可能是有丝分裂的前、中期,也可能是减数第一次分裂的前、中、后期,Ⅱ时期染色体数目为4,是体细胞的一半,核DNA和染色单体数均为8,处于减数第二次分裂前期和中期。
      【详解】A、图中Ⅰ表示减数第一次分裂过程,同源染色体上的等位基因发生互换发生在减数第一次分裂前期,没有发生在Ⅰ到Ⅱ过程中,A错误;
      B、图中Ⅰ→Ⅱ过程发生染色体数目减半的现象,说明细胞进行的是减数分裂,同源染色体上的等位基因彼此分离,进入两个子细胞中,B正确;
      C、同源染色体上的DNA进行复制发在有丝分裂和减数第一次分裂前的间期,没有发生在Ⅰ到Ⅱ过程中,C错误;
      D、着丝粒分裂引起姐妹染色单体的分离,发生在减数第二次分裂后期,也可发生在有丝分裂后期,不会发生在Ⅰ到Ⅱ过程,D错误。
      故选B。
      6. 某同学以蝗虫的精巢作为实验材料制成装片观察减数分裂。下列有关叙述错误的是( )
      A. 观察装片时可能看到处于有丝分裂某时期的细胞
      B. 先在低倍镜下找到处于减数分裂Ⅰ、Ⅱ时期的细胞
      C. 显微镜下能观察到减数分裂Ⅰ时期同源染色体两两配对的联会过程
      D. 制作该临时装片时可以用甲紫溶液对染色体进行染色
      【答案】C
      【解析】
      【分析】观察减数分裂实验的原理:蝗虫的精母细胞进行减数分裂形成精细胞,再形成精子。此过程要经过两次连续的细胞分裂:减数第一次分裂和减数第二次分裂。在此过程中,细胞中的染色体形态、位置和数目都在不断地发生变化,因而可据此识别减数分裂的各个时期。
      【详解】A、实验材料是蝗虫的精巢,精巢中也有体细胞或精原细胞在进行有丝分裂,所以有可能观察到处于有丝分裂某时期的细胞,A正确;
      B、蝗虫的精巢内存在多个精原细胞同时在减数分裂,因此在低倍镜下能找到处于不同分裂时期的图像,即能找到减数分裂Ⅰ、Ⅱ时期的细胞,B正确;
      C、在制作装片的时候,细胞已经被杀死,不能再观察到染色体的联会过程,只能看到联会形成的四分体,C错误;
      D、染色体易被碱性染料染色,制作装片时需要用碱性染料甲紫溶液对染色体进行染色,便于观察染色体的形态和数目,D正确。
      故选C。
      7. “假说—演绎”法肯定了理性和演绎在科学中的作用,强调由“假说—演绎”得出的结论必须用实验来检验,孟德尔运用“假说—演绎”法发现了遗传规律。下列有关孟德尔的杂交实验叙述正确的是( )
      A. “生物性状由基因决定”属于孟德尔的假说内容
      B. 孟德尔完成“测交实验”不属于“假说—演绎”思维中的演绎推理
      C. “雌雄配子随机结合”是孟德尔假说的核心
      D. 测交后代的表现类型及比例,可反映F1所产生的配子类型、数量和比例
      【答案】B
      【解析】
      【分析】假说—演绎法:在观察和分析基础上提出问题以后,通过推理和想像提出解释问题的假说,根据假说进行演绎推理,再通过实验检验演绎推理的结论。如果实验结果与预期结论相符,就证明假说是正确的,反之,则说明假说是错误的。
      【详解】A、“生物的性状由遗传因子决定”属于孟德尔的假说内容,当时还没有出现“基因”这一词汇,A错误;
      B、孟德尔完成“测交实验”属于“假说—演绎”思维中的实验验证,B正确;
      C、“在形成配子时,成对的遗传因子彼此分离分别进入到不同的配子中”是孟德尔假说的核心,C错误;
      D、测交后代的表现类型及比例,可反映F1所产生的配子类型和比例,但不能反映数量,D错误。
      故选B。
      8. 玉米植株含有一对等位基因B和b,现以若干基因型为Bb的玉米为亲本进行实验,下列叙述正确的是( )
      A. 若逐代自交至F2,则F2植株中纯合子植株所占比例为3/8
      B. 若逐代自交至F3,则F3植株中杂合子植株所占比例为1/6
      C. 若逐代自由交配至F2,则F2植株产生的雌配子B∶b为1∶1
      D. 若逐代自由交配至F2,则F2植株bb所占的比例为1/9
      【答案】C
      【解析】
      【分析】1、基因分离定律的实质:杂合子在产生配子的过程中等位基因随同源染色体的分开而分离,分别进入不同的配子中,随配子独立地遗传给后代。
      2、一对相对性状的遗传实验中,杂合子自交产生的后代的基因型及比例是:显性纯合子∶杂合子∶隐性纯合子=1∶2∶1。
      【详解】AB、根据题意,现以若干基因型为Bb的玉米为亲本进行实验,若逐代自交至F2,那么亲本Bb自交产生的F1为BB∶Bb∶bb=1∶2∶1,F1自交至F2,F2植株中纯合子植株所占比例为1/4+1/4+1/2×1/2=3/4,若F2再自交至F3,则F3植株中杂合子植株所占比例为1/2×1/2=1/4,AB错误;
      CD、根据题意,现以若干基因型为Bb玉米为亲本进行实验,若逐代自由交配至F2,那么亲本Bb产生的配子为1/2B、1/2b,自由交配产生的F1为BB∶Bb∶bb=1∶2∶1,则F1产生的配子为1/2B、1/2b,自由交配产生的F2为BB∶Bb∶bb=1∶2∶1,则F2植株产生的雌配子B∶b为1∶1,F2植株bb所占的比例为1/4,C正确,D错误。
      故选C。
      9. 羊的毛色受常染色体上一对基因控制,图为羊毛色的遗传图解,下列叙述正确的是( )
      A. 据图无法判断羊毛色性状的显隐性
      B. 图中所有的白羊基因型相同,所有的黑羊基因型也相同
      C. Ⅲ2是纯合子的概率为50%
      D. Ⅲ2与一只黑羊交配,后代为黑羊的概率1/3
      【答案】D
      【解析】
      【分析】1、基因分离定律实质:进行有性生殖的生物在进行减数分裂产生配子的过程中,位于同源染色体上的等位基因随同源染色体分离而分离,分别进入不同的配子中,随配子独立遗传给后代。
      2、题图分析,Ⅱ代中,白羊与白羊杂交后代出现黑羊,即发生性状分离,说明黑色是隐性性状,白色是显性性状,相关基因用A、a表示。
      【详解】A、图中Ⅱ2与Ⅱ3的均为白羊,后代中Ⅲ1为黑羊,据此可知,白色为显性,黑色为隐性,A错误;
      B、根据分析可知,白色对黑色为显性,相关基因用A、a表示,因此图中的黑羊的基因型均为aa,即均为纯合子,则图中的Ⅱ代的白羊基因型均为Aa,因此Ⅲ2的白羊基因型可能为AA或Aa,B错误;
      C、Ⅱ2与Ⅱ3的基因型都是Aa,则Ⅲ2的基因型为AA或Aa,二者的比例为1∶2,即Ⅲ2为纯合子的概率为1/3,C错误,
      D、Ⅲ2的基因型为AA或Aa,二者的比例为1∶2,与一只黑羊aa交配,后代为黑羊的概率为2/3×1/2=1/3,D正确。
      故选D。
      10. 某种老鼠的毛发颜色由基因B(黑色)、b(白色)控制,毛发形状由基因D(卷毛)、d(直毛)控制。控制两种性状的等位基因均位于常染色体上且独立遗传。基因型为BbDd的雌雄个体交配。下列说法错误的是( )
      A. 若B对b不完全显性、D对d完全显性,则F1有4种表型
      B. 若B对b不完全显性、D对d不完全显性,则F1会出现9种表型
      C. 若B对b完全显性、D对d完全显性,则F1白色卷毛中纯合子占1/3
      D. 若B对b完全显性、D对d不完全显性,则F1中黑色卷毛的个体存在2种基因型
      【答案】A
      【解析】
      【分析】自由组合定律的实质是:位于非同源染色体上的非等位基因的分离或自由组合是互不干扰的;在减数分裂过程中,同源染色体上的等位基因彼此分离的同时,非同源染色体上的非等位基因自由组合。
      【详解】A、B对b不完全显性,则Bb自交后代有3种表型,D对d完全显性,则Dd自交后代有2种表型,则F1有3×2=6种表型,A错误;
      B、B对b不完全显性,则Bb自交后代有3种表型,D对d不完全显性,则Dd自交后代有3种表型,则F1有3×3=9种表型,B正确;
      C、B对b完全显性,则黑色的基因型有BB和Bb,白色的基因型有bb,D对d完全显性,则卷毛的基因型有DD和Dd,直毛的基因型有dd,则基因型为BbDd的雌雄个体交配,F1白色卷毛中纯合子(bbDD)占1×1/3=1/3,C正确;
      D、B对b完全显性,则黑色的基因型有BB和Bb,白色的基因型有bb,D对d不完全显性,则卷毛的基因型有DD,直毛的基因型有dd,则基因型为BbDd的雌雄个体交配,F1中黑色卷毛的个体存在2种基因型(BBDD和BbDD),D正确。
      故选A。
      11. 已知冬瓜果实的白色(A)对绿色(a)为显性,圆柱状(B)对球状(b)为显性,两对基因独立遗传。下列杂交组合中,子代绿色球状果实占比最大的一组是( )
      A. AaBb×AaBbB. AABb×AabbC. Aabb×aaBbD. Aabb×aabb
      【答案】D
      【解析】
      【分析】已知冬瓜果实的白色(A)对绿色(a)为显性,圆柱状(B)对球状(b)为显性,绿色球状果实的基因型为aabb。
      【详解】A、AaBb和AaBb杂交,子代绿色球状果实aabb占比为1/4×1/4=1/16,A错误;
      B、AABb和Aabb杂交,子代不能产生绿色球状果实aabb,B错误;
      C、Aabb和aaBb杂交,子代绿色球状果实aabb占比为1/2×1/2=1/4,C错误;
      D、Aabb和aabb杂交,子代绿色球状果实aabb占比为1/2×1=1/2,子代绿色球状果实占比最大,D正确;
      故选D。
      12. 某男孩患红绿色盲,且染色体组成为44+XXY。调查表明,男孩的父母染色体组成正常,且均不患红绿色盲。不考虑基因突变,下列说法正确的是( )
      A. 因为红绿色盲为伴性遗传,所以该遗传病的遗传遵循自由组合定律
      B. 该患者的父母可能生出患红绿色盲的女儿
      C. 该男孩产生的生殖细胞中染色体数均不正常
      D. 男孩患病的原因是母亲的次级卵母细胞减数分裂Ⅱ时,X染色体的两条染色单体未分离
      【答案】D
      【解析】
      【分析】红绿色盲属于伴X染色体隐性遗传病,该男孩患红绿色盲,假定控制该性状的基因为A、a,该男孩的基因型为XaXaY。
      【详解】自由组合定律的实质是减数分裂形成配子时,非同源染色体上的非等位基因自由组合,红绿色盲只受一对等位基因控制,遵循的是分离定律,A错误;
      B、红绿色盲为伴X隐性遗传,由于该男孩的父母染色体组成正常,且均不患红绿色盲,这对父母所生的女儿必定遗传了父亲的正常基因,因此所生女儿必定是正常的,B错误;
      C、由于该男孩染色体组成为44+XXY,三条性染色体的其中两条配对分别移向两极,另一条随机移动,一半的生殖细胞染色体数正常,一半不正常,C错误;
      D、该男孩患红绿色盲,假定控制该性状的基因为A、a,该男孩的基因型为XaXaY,母亲基因型为XAXa,父亲基因型为XAY,男孩患病的原因是母亲的次级卵母细胞减数分裂Ⅱ时,X染色体的两条染色单体未分离,产生了XaXa的卵细胞,然后和含Y的精子结合,D正确。
      故选D。
      13. 某种蝴蝶(ZW型)的口器长短有两种表型:长口器和短口器,且受一对等位基因A、a控制。根据以下两组纯合亲本杂交实验判断,下列说法正确的是( )
      A. 对于蝴蝶的口器长短来说,短口器对长口器为显性
      B. 控制蝴蝶的口器长短的基因存在于Z和W染色体上
      C. 杂交组合一和杂交组合二子代雄性基因型相同
      D. 杂交组合一的子代相互交配后,短口器只出现在雄性个体中
      【答案】C
      【解析】
      【分析】根据杂交组合一可知,短口器为隐性性状;根据杂交组合二可知,口器长短遗传和性别有关。蝴蝶性别决定型为ZW型且控制口器长短的基因只位于Z染色体上。
      【详解】A、根据杂交组合一可知,亲本为一对相对性状,子代只表现出长口器,说明长口器对短口器为显性,A错误;
      B、据杂交组合二可知,口器长短遗传和性别有关,控制蝴蝶的口器长短的基因只存在于Z染色体上,B错误;
      C、杂交组合一亲本为ZaW(雌)和ZAZA(雄),子代雄性的基因型是ZAZa;杂交组合二亲本为ZAW和ZaZa,子代雄性的基因型是ZAZa,C正确;
      D、杂交组合一亲本为ZaW(雌)和ZAZA(雄),其F1代为ZAW(雌)、ZAZa(雄),则F2代基因型为ZAW(雌长口器)、ZaW(雌短口器)、ZAZa(雄长口器)、ZAZA(雄长口器),即杂交组合一的F2中短口器只出现在雌性个体中,D错误。
      故选C。
      14. 下列有关肺炎链球菌经典实验的叙述,正确的是( )
      A. 肺炎链球菌依赖小鼠细胞的原料和酶完成自身DNA的复制以及蛋白质等物质的合成
      B. 加热杀死的S型细菌提取液注入小鼠体内,会引起小鼠患败血症死亡
      C. 肺炎链球菌体内转化实验不能证明DNA是遗传物质
      D. 肺炎链球菌体外转化实验能证明DNA是遗传物质,但并未证明蛋白质不是遗传物质
      【答案】C
      【解析】
      【分析】(1)格里菲思的肺炎链球菌的体内转化实验:
      ①将R型活细菌注射到小鼠体内,小鼠不死亡;
      ②将S型活细菌注射到小鼠体内,小鼠死亡,从小鼠体内分离出S型活细菌;
      ③将加热致死的S型细菌注射到小鼠体内,小鼠不死亡;
      ④将R型活细菌与加热致死的S型细菌混合后注射到小鼠体内,小鼠死亡,从死亡的小鼠体内分离出有致病性的S型活细菌,而且这些S型活细菌的后代也是有致病性的S型活细菌。
      由此可以推断:已经加热致死的S型细菌,含有某种促使R型活细菌转化为S型活细菌的活性物质,即加热致死的S型细菌内有“转化因子”。
      (2)艾弗里的肺炎链球菌的体外转化实验:将加热致死的S型细菌破碎后,设法去除绝大部分糖类、蛋白质和脂质,制成细胞提取物。将细胞提取物加入有R型活细菌的培养基中,结果出现了S型活细菌。然后,他们对细胞提取物分别进行不同的处理后再进行转化实验,结果表明分别用蛋白酶、RNA酶或酯酶处理后,细胞提取物仍然具有转化活性;用DNA酶处理后,细胞提取物就失去了转化活性。实验表明,细胞提取物中含有“转化因子”,而“转化因子”很可能就是DNA。
      【详解】A、肺炎链球菌属于原核生物,具有细胞结构,可以在自己的细胞内完成自身DNA的复制以及蛋白质等物质的合成,A错误;
      B、加热杀死的S型细菌提取液注入小鼠体内,小鼠不死亡,B错误;
      C、根据格里菲思的肺炎链球菌的体内转化实验,已经加热致死的S型细菌,含有某种促使R型活细菌转化为S型活细菌的活性物质,即加热致死的S型细菌内有“转化因子”但是没有证明转化因子是DNA,C正确;
      D、肺炎链球菌的体外转化实验证明了DNA是使R型细菌产生稳定遗传变化的物质,即DNA是肺炎链球菌的遗传物质,且证明了蛋白质不能起到转化作用,不是遗传物质,D错误。
      故选C。
      15. 赫尔希和蔡斯通过巧妙设计了“噬菌体侵染大肠杆菌实验”获得了诺贝尔生理学或医学奖。下列叙述正确的是( )
      A. 实验过程用含有35S的培养基培养噬菌体以标记其DNA
      B. 可以用3H和18O对噬菌体进行标记以区分DNA和蛋白质
      C. 噬菌体侵染细菌实验中,搅拌的目的是使噬菌体的DNA与蛋白质分离
      D. 该实验中,保温时间过长或过短均会使32P标记的一组上清液放射性增强
      【答案】D
      【解析】
      【分析】1952年,赫尔希和蔡斯以T2噬菌体为实验材料,利用放射性同位素标记的新技术,完成了对证明DNA是遗传物质的更具说服力的实验,即T2噬菌体侵染大肠杆菌的实验,其实验步骤是:分别用35S或32P标记噬菌体→噬菌体与大肠杆菌混合培养→噬菌体侵染未被标记的细菌→在搅拌器中搅拌,然后离心,检测上清液和沉淀物中的放射性物质;该实验证明DNA是遗传物质。
      【详解】A、噬菌体是病毒,必须寄生在活细胞中才能生存,因此不能用培养基直接培养噬菌体,A错误;
      B、DNA和蛋白质都有H、O元素,因此不能用3H和18O对噬菌体进行标记以区分DNA和蛋白质,B错误;
      C、噬菌体侵染细菌实验中,搅拌的目的是使细菌外的噬菌体与大肠杆菌分离,C错误;
      D、该实验中,保温时间过长,大肠杆菌裂解,噬菌体释放,培养时间过短,部分噬菌体还未完成侵染,因此均会使32P标记的一组上清液放射性增强,D正确。
      故选D。
      二、多项选择题:本部分包括4题,每题3分,计12分。每题有不止一个选项符合题意。每题全选对者得3分,选对但不全的得1分,错选或不答的得0分。
      16. 某XY型性别决定的二倍体哺乳动物(2N=24)精巢中,甲、乙,丙三个细胞中的同源染色体对数、四分体个数和染色单体数的关系如下表。下列相关叙述正确的是( )
      A. 细胞甲和细胞乙中核DNA数相同
      B. 细胞乙中同源染色体的形态和大小不一定相同
      C. 细胞丙中染色体数为12或24
      D. 细胞甲可以是精原细胞或初级精母细胞
      【答案】ABC
      【解析】
      【分析】减数分裂过程:(1)减数第一次分裂间期:染色体的复制;(2)减数第一次分裂:①前期:联会,同源染色体上的非姐妹染色单体交叉互换;②中期:同源染色体成对的排列在赤道板上;③后期:同源染色体分离,非同源染色体自由组合;④末期:细胞质分裂。(3)减数第二次分裂过程:①前期:核膜、核仁逐渐解体消失,出现纺锤体和染色体;②中期:染色体形态固定、数目清晰;③后期:着丝粒分裂,姐妹染色单体分开成为染色体,并均匀地移向两极;④末期:核膜、核仁重建、纺锤体和染色体消失。
      【详解】A、细胞甲含有24对同源染色体,没有染色单体,核DNA数为48,细胞乙含有48条染色单体,含有48个核DNA,细胞甲和细胞乙中核DNA数相同,A正确;
      B、细胞乙是哺乳动物精巢中的一个细胞,含有X和Y染色体,X和Y是一对同源染色体,但大小形态不相同,B正确;
      C、细胞丙没有同源染色体,可能处于减数第二次分裂前期、中期、后期、末期,其中减数第二次分裂后期染色体数为24,其它几个时期染色体数量为12,C正确;
      D、二倍体哺乳动物(2N=24),细胞甲含有24对同源染色体,处于有丝分裂后期,是精原细胞,初级精母细胞只含有12对同源染色体,D错误。
      故选ABC。
      17. 下列关于遗传中相关概念的叙述错误的是( )
      A. 玉米的同株异花传粉和豌豆的自花传粉都叫自交
      B. 亲本交配后,后代同时出现显性性状和隐性性状的现象叫性状分离
      C. 性染色体与性别决定有关,其上的基因都能决定性别
      D. 果蝇翅的长度和翅的形状是两对性状
      【答案】BC
      【解析】
      【分析】1、自交是指植物中自花受粉和同株异花受粉,或者自交指基因型相同的雌雄个体之间的交配。
      2、性状分离是指在杂种后代中,同时显现出显性性状和隐性性状的现象。
      3、决定性别的基因位于性染色体上,但是性染色上的基因不都与性别决定有关,如人类的红绿色盲基因位于X染色体上,但其与性别决定无关。
      4、相对性状是指一种生物的同一性状的不同表现类型。
      【详解】A、玉米的同株异花传粉两朵花的基因型相同,属于自交,豌豆的自花传粉属于自交,A正确;
      B、杂种后代会出现同时出现显、隐性性状的现象,这种现象叫性状分离,如高茎(Dd)自交后代出现高茎(DD和Dd)和矮茎(dd),而亲本若是Dd和dd交配,后代同时出现显性性状和隐性性状的现象不属于性状分离,B错误;
      C、决定性别的基因位于性染色体上,但是性染色上的基因不都与性别决定有关,如人类的红绿色盲基因位于X染色体上,但其与性别决定无关,C错误;
      D、果蝇翅的长度和翅的形状符合“同种生物”和“同一性状”,属于相对性状,D正确。
      故选BC。
      18. 下图为某一家族的遗传系谱图。甲、乙两种病至少有一种为伴性遗传(甲病基因用A、a表示,乙病基因用B、b表示)。以下说法正确的是( )

      A. 甲病由位于常染色体上的隐性基因控制
      B. Ⅱ5的基因型为AaXBXB
      C. Ⅱ3是杂合子的概率为5/6
      D. Ⅱ1和Ⅱ2再生一个男孩两病皆患的概率为1/8
      【答案】ACD
      【解析】
      【分析】分析遗传系谱图:由于Ⅱ5和Ⅱ6正常,Ⅲ3患甲病,可知甲病为常染色体隐性遗传病;同理Ⅰ1和Ⅰ2正常,Ⅱ2患乙病,可知乙病为隐性遗传病,又由于“甲、乙两种病至少有一种为伴性遗传”,则乙病为伴X染色体隐性遗传病。
      【详解】A、由于Ⅱ5和Ⅱ6正常,Ⅲ3患甲病,可知甲病为常染色体隐性遗传病,A正确;
      B、Ⅰ1和Ⅰ2正常,Ⅱ2患乙病,可知乙病也为隐性遗传病,又由于“甲、乙两种病至少有一种为伴性遗传”,则乙病为伴X染色体隐性遗传病,Ⅱ2关于乙病的基因型为XbY。根据Ⅱ4患甲病aa,可知,Ⅰ1和Ⅰ2的基因型分别为AaXBXb、AaXBY,又因Ⅲ3的关于甲病的基因型为aa,故Ⅱ5的基因型为AaXBXB或AaXBXb,B错误;
      C、已知Ⅰ1和Ⅰ2的基因型分别为AaXBXb、AaXBY,Ⅱ3的基因型为A_XBX_,Ⅱ3是杂合子的概率=1-纯合子(AAXBXB)=1-1/3×1/2=5/6,C正确;
      D、Ⅱ1和Ⅱ2均不患病,所生的Ⅲ2患甲乙两种病,基因型为aaXbY,父亲患乙病,因此Ⅱ2基因型为AaXbY,Ⅱ1基因型为AaXBXb,Ⅱ1和Ⅱ2再生一个男孩两病皆患的概率为1/4×1/2=1/8,D正确。
      故选ACD。
      19. 下列关于人类对遗传的探索历程的描述中,错误的是( )
      A. 孟德尔、萨顿和摩尔根都运用了“假说—演绎”法
      B. 赫尔希和蔡斯运用荧光标记法证明噬菌体的遗传物质是DNA
      C. 艾弗里的体外转化实验证明了DNA 是肺炎链球菌的遗传物质
      D. 噬菌体侵染大肠杆菌实验证明了DNA是主要的遗传物质
      【答案】ABD
      【解析】
      【分析】肺炎链球菌转化实验包括格里菲思体内转化实验和艾弗里体外转化实验,其中格里菲思体内转化实验证明S型细菌中存在某种转化因子,能将R型细菌转化为S型细菌;艾弗里体外转化实验证明DNA是遗传物质;噬菌体侵染细菌实验进一步证明了DNA是遗传物质。
      【详解】A、孟德尔、摩尔根对遗传学的研究都运用了“假说一演绎”法,萨顿遗传学的研究运用了类比推理法,A错误;
      B、赫尔希和蔡斯以T2噬菌体为实验材料侵染大肠杆菌,用放射性同位素标记法证明了噬菌体的DNA是遗传物质,B错误;
      C、艾弗里的肺炎链球菌体外转化实验证明了DNA是肺炎链球菌的遗传物质,蛋白质不是遗传物质,C正确;
      D、赫尔希与蔡斯通过T2噬菌体侵染大肠杆菌的实验,分别标记噬菌体的DNA和蛋白质,证明了DNA是遗传物质,不能证明DNA是主要的遗传物质,D错误。
      故选ABD。
      三、非选择题:本部分共5题,共58分。
      20. 如图1表示基因型为AaBb的某哺乳动物细胞分裂过程示意图,图2是细胞分裂过程中同源染色体对数的变化曲线。分析回答:
      (1)图1中,图①→②→③→④所示的分裂方式是________,能从细胞学水平区分该哺乳动物性别的图像是________。细胞①的名称是________。
      (2)图1所示的细胞中,处于分裂期且染色体:核DNA=1:2的有____(填序号)。基因的分离与自由组合发生于____(填序号)中。细胞②最终形成的子细胞基因型有____。
      (3)图2中BC段发生在________期,染色体数目变化的原因是________,CD段染色单体的数量为________。
      (4)图2中可能发生同源染色体的非姐妹染色单体间互换的是________段,图1中的③对应图2中的________段。
      【答案】(1) ①. 减数分裂 ②. ② ③. 精原细胞
      (2) ①. ②③⑤ ②. ② ③. AB和ab
      (3) ①. 有丝分裂后 ②. 着丝粒分裂,姐妹染色单体分离,染色体数加倍 ③. 0
      (4) ①. FG ②. HI
      【解析】
      【分析】有丝分裂:
      ①间期:DNA分子复制和相关蛋白质的合成;
      ②前期:染色质螺旋化形成染色体,核仁逐渐解体,核膜逐渐消失,细胞两极发出纺锤丝,形成纺锤体;
      ③中期:纺锤丝牵引着染色体运动,使其着丝粒排列在赤道板上,染色体形态稳定、数目清晰,便于观察;
      ④后期:着丝粒分裂,姐妹染色单体分离,染色体数目加倍;
      ④末期:染色体解螺旋为染色质,纺锤体消失,核膜核仁重新出现,植物细胞中部出现细胞板,细胞板扩展形成细胞壁,动物细胞膜从中部向内凹陷缢裂成两个细胞。
      【小问1详解】
      图1中②发生同源染色体分离,非同源染色体自由组合,②处于减数第一次分裂后期,③处于减数第二次分裂中期,④处于减数第二分裂后期,故①→②→③→④所示的分裂方式是减数分裂;图1中②处于减数分裂Ⅰ后期,且细胞质均等分裂,说明这是一个雄性动物,细胞①能进行减数分裂,则细胞①的名称是精原细胞。
      【小问2详解】
      图1所示细胞中,处于分裂期且染色体数目:细胞核DNA=1:2的时期即含有染色单体的时期有②③⑤。基因的分离与自由组合发生在减数分裂Ⅰ后期即图②时期,细胞②即初级精母细胞,分裂产生的2个次级精母细胞的基因型分别为AABB和aabb,最终形成的子细胞基因型有AB和ab。
      【小问3详解】
      分析图2,BC段细胞内同源染色体对数加倍,发生在有丝分裂后期,染色体数目变化的原因是着丝粒分裂,姐妹染色单体分离,染色体数加倍;CD段为有丝分裂后期和末期,染色单体的数量为0。
      【小问4详解】
      分析图2:由于有丝分裂过程中始终存在同源染色体,因此A~E属于有丝分裂;而减数分裂Ⅰ结束后同源染色体分离,减数分裂Ⅱ的时期中不存在同源染色体,因此F~I属于减数分裂。同源染色体的非姐妹染色单体间的交叉互换发生在减数分裂Ⅰ前期,即FG段;图1中的③无同源染色体,且染色体整齐的排列在赤道板上,处于减数分裂Ⅱ中期,对应图2中的HI。
      21. 探索遗传物质本质的历程中,几个经典实验发挥了重要作用。请回答下列问题。
      (1)①格里菲思通过肺炎链球菌的体内转化实验,得出S型细菌中存在某种________,能将R型细菌转化成S型细菌。
      ②下图表示艾弗里实验的某组实验,根据实验结果可知,加入的物质X为________,利用的是酶的________特性。
      (2)1952年,赫尔希和蔡斯完成了著名的噬菌体侵染细菌的实验,实验包括4个步骤:
      a.噬菌体侵染大肠杆菌 b.35S和32P分别标记噬菌体 c.放射性检测 d.离心分离
      ①该实验步骤的正确顺序是________。
      A.a b c d B.d b a c C.b a d c D.b a c d
      ②若要大量制备含有35S标记的噬菌体,需先用含35S的培养基培养________,再用噬菌体去侵染________,收集噬菌体;若用3H标记的T2噬菌体去侵染大肠杆菌,经离心后放射性存在于________。
      ③噬菌体侵染细菌之后,合成新的噬菌体需要________。
      A.细菌的DNA B.噬菌体的DNA C.噬菌体的原料 D.细菌的原料
      (3)某研究小组在南极冰层中发现一种全新的病毒M,为探究病毒M的遗传物质是DNA还是RNA,开展了相关实验,如表所示。回答下列问题:
      ①该实验运用了________(填“加法”或“减法”)原理。C组的处理方式是________。
      ②若鉴定结果表明病毒M是DNA病毒,则B组和C组的实验结果分别是____。
      【答案】(1) ①. 转化因子 ②. DNA酶(DNA水解酶) ③. 专一性
      (2) ①. C ②. 大肠杆菌 ③. 含35S的大肠杆菌(带标记的大肠杆菌) ④. 上清液和沉淀物 ⑤. BD
      (3) ①. 减法 ②. 病毒M+RNA水解酶+活鸡胚培养基 ③. 不能分离得到病毒M、分离得到大量的病毒M
      【解析】
      【分析】1、T2噬菌体侵染细菌的实验:赫尔希和蔡斯用T2噬菌体和大肠杆菌等为实验材料采用放射性同位素标记法对生物的遗传物质进行了研究,方法如下:用放射性同位素32P和放射性同位素35S分别标记DNA和蛋白质,直接单独去观察它们的作用。
      2、实验过程:吸附→注入(注入噬菌体的DNA)→合成(控制者:噬菌体的DNA;原料:细菌的化学成分)→组装→释放。实验结论:T2噬菌体的遗传物质是DNA。
      【小问1详解】
      ①格里菲思通过肺炎链球菌的体内转化实验,得出S型细菌中存在某种转化因子,能将R型细菌转化成S型细菌。
      ②下图表示艾弗里实验的某组实验,实验结果显示只有R型菌出现,说明S型菌的细胞提取物中不含 DNA,因此加入的物质X为DNA酶。利用的是酶的专一性。
      【小问2详解】
      ①噬菌体侵染细菌的实验,实验流程为35S和32P分别标记噬菌体→噬菌体侵染大肠杆菌→离心分离→放射性检测,正确顺序是b a d c。
      应选C。
      ②若要大量制备含有35S标记的噬菌体,需先用含35S的培养基培养大肠杆菌,再用噬菌体去侵染含35S的大肠杆菌,收集噬菌体;若用3H标记的T2噬菌体去侵染大肠杆菌,经离心后放射性存在于上清液和沉淀物。
      ③噬菌体侵染细菌之后,合成新的噬菌体需要噬菌体的DNA和细菌的原料,BD正确,AC错误。
      故选BD。
      【小问3详解】
      ①该实验的目的是“探究病毒M的遗传物质是DNA还是RNA”,实验的自变量是使用的酶的种类,DNA酶能催化DNA水解,RNA酶能催化RNA水解,所依据的生物学原理是酶具有专一性,实验中通过加入的水解酶使核酸分解,因此,该实验运用的是减法原理。根据实验设计的单一变量原则可推测,C组的处理方式是病毒M+RNA水解酶+活鸡胚培养基。
      ②若鉴定结果表明病毒M是DNA病毒,则B组由于DNA被水解,使得分离结果中没有病毒M的出现,而C组中由于RNA水解酶不能将DNA水解掉,因而实验分离的结果中会得到大量的病毒M出现。
      22. 某二倍体植物具有高茎和矮茎之分,我校某实验小组以这种植物为实验材料进行杂交实验,不考虑基因突变,结果如下表:
      (1)单独观察以上两组实验,可以确定高茎与矮茎显隐性关系的是第____组实验,其中从第二组实验可判断____为隐性性状,与第一组实验结果____。(填“相同”或“不同”)
      (2)为了解释以上现象,实验小组对该性状的遗传提出两种假说。
      假说一:植物的株高由三个复等位基因(A、a1和a2)控制,只有a1和a2同时存在时,才表现为矮茎,其他情况均为高茎,A相对于a1和a2为显性。如果该假说成立,第一组中子代性状分离比高茎:矮茎为______;则第2组中双亲的遗传因子组成为______和______。
      假说二:植物的株高由三个复等位基因(B+、B、b)控制,其中B决定高茎,B+和b都决定矮茎,三个基因的显隐关系为B+相对于B、b为显性,B相对于b为显性,则第二组的双亲遗传因子组成分别是________和________。
      (3)为进一步探究两种假说的合理性,实验小组利用第二组实验中的子一代矮茎继续自交,并统计子二代的株高和数量。若F2中高茎与矮茎之比为1:1,则支持________。若F2全为矮茎,则支持________。
      (4)以上实验小组探究该性状的遗传用到的思路被称为________法。
      【答案】(1) ①. 第一和第二 ②. 矮茎 ③. 不同
      (2) ①. 1:1 ②. Aa1 ③. Aa2 ④. Bb ⑤. Bb
      (3) ①. 假说一 ②. 假说二
      (4)假说—演绎法
      【解析】
      【分析】假说一:植物的株高由三个等位基因(A、a1和a2)控制,当a1和a2同时存在时,表现为矮茎,其他情况均为高茎,A相对于a1和a2为显性,即矮茎植株的基因型为a1a2,其他基因型均为高茎植株。假说二:植物的株高由三个等位基因(B+、B、b)控制,其中B决定高茎,B+和b都决定矮茎,三个基因的显隐关系为B+相对于B、b为显性,B相对于b为显性,即高茎植株的基因型为BB或Bb,其余基因型均为矮茎。
      【小问1详解】
      第一组实验,亲本均为矮茎,子一代出现了高茎,说明矮茎为显性性状;第二组实验,亲本均为高茎,子一代出现矮茎,说明高茎是显性性状,矮茎是隐性性状,因此单独观察以上两组实验,可以确定高茎与矮茎显隐性关系的是第一、二组实验,两组实验判断出的隐性性状的结果不相同。
      【小问2详解】
      如果该假说一成立,则第1组父本和母本的基因均为a1a2,则子代的基因型及比例为:a1a1(高茎):a1a2(矮茎):a2a2(高茎)=1:2:1,因此子代性状分离比高茎:矮茎为1:1;第2组后代高茎与矮茎(a1a2)性状分离比为3:1,则亲本的基因型为Aa1和Aa2。
      如果假说二成立,高茎的基因型为BB或Bb,若亲本均为高茎BB,则子代只有BB高茎,若亲本是高茎BB和Bb,则子代也全为高茎,若亲本均为高茎Bb,则子代高茎:矮茎=3:1,满足题干要求,第二组的双亲遗传因子组成分别是Bb、Bb。
      【小问3详解】
      假说一,亲本的基因型为Aa1和Aa2,子一代矮茎基因型为a1a2,矮茎个体自交,子二代的基因型及比例为:a1a1(高茎):a1a2(矮茎):a2a2(高茎)=1:2:1,因此子二代性状分离比高茎:矮茎为1:1。假说二,亲本基因型为Bb、Bb,子一代矮茎基因型为bb,矮茎个体自交,子二代均为矮茎。
      【小问4详解】
      以上实验小组探究该性状的遗传时均通过提出假说,然后通过实验加以探究,这种思路称为假说—演绎法。
      23. 失聪是世界范围内最常见的导致语言交流障碍的疾病,其中遗传性耳聋是听力损失的常见类型。
      (1)图1和图2分别是小明和小红两个遗传性耳聋(单基因遗传病)家族的系谱图。
      ①由图2可以推测小红所患遗传性耳聋为________遗传病。
      ②下列信息有助于确定小明家族遗传性耳聋遗传方式的是________。
      A.I1号个体有致病基因 B.I2号个体有致病基因C.II3号个体无致病基因D.II4号个体有致病基因
      (2)后经基因检测,发现小红和小明具有不同的耳聋致病基因,遗传方式不同。
      ①II4号个体的基因型为________(相关基因用A、a表示),其体内可能不含耳聋致病基因的细胞有________。
      A卵原细胞B.初级卵母细胞 C.次级卵母细胞D.卵细胞
      ②随着计划生育政策调整,小明的父母(II3和II4)准备再生一个孩子,患病的概率为____。
      (3)下图为另一家族患神经性耳聋(显、隐性基因分别用A、a表示)和红绿色盲(显、隐性基因分别用B、b表示)的遗传系谱。请回答下列问题。
      ①由图可知,该家族神经性耳聋的遗传方式是________染色体________遗传。
      ②只考虑神经性耳聋,III8和III12基因型相同的概率是________。
      ③III9和一个基因型与III12相同的男性婚配,生的孩子患两种病的概率是____。
      【答案】(1) ①. 常染色体隐性遗传 ②. BC
      (2) ①. XAXa ②. CD ③. 1/4
      (3) ①. 常 ②. 隐性 ③. 2/3 ④. 1/48
      【解析】
      【分析】分析图1可知,图中II3、 II4表现正常,但是后代中出现遗传性耳聋患者,即“无中生有为隐性”;分析图2可知,图中II7、 II8表现正常,但是后代中出现遗传性耳聋患者且为女性,即“无中生有为隐性,女病父正非伴性”,因此该图中小红所患遗传性耳聋为常染色体隐性遗传病。
      分析系谱图:Ⅱ3和Ⅱ4都不患神经性耳聋,但他们有一个患该病的儿子,说明神经性耳聋属于隐性遗传病,又由于Ⅰ1神经性耳聋患者的儿子正常,说明神经性耳聋为常染色体隐性遗传病;红绿色盲属于伴X染色体隐性遗传病。
      【小问1详解】
      ①分析图2可知,图中II7、 II8表现正常,但是后代中出现遗传性耳聋患者且为女性,即“无中生有为隐性,女病父正非伴性”,因此该图中小红所患遗传性耳聋为常染色体隐性遗传病。
      ②分析图1可知,图中II3、 II4表现正常,但是后代中出现遗传性耳聋患者,即“无中生有为隐性”;但是不能确定基因在染色体上的位置,若I2号个体有致病基因,则以确定小明家族遗传性耳聋遗传方式的是常染色体隐性遗传病;或者若II3号个体无致病基因,则可以确定小明家族遗传性耳聋遗传方式的是伴X隐性遗传病。综上所述,选BC。
      【小问2详解】
      ①根据题意,经基因检测,发现小红和小明具有不同的耳聋致病基因,遗传方式不同,那么说明小明家族遗传性耳聋遗传方式的是伴X隐性遗传病,则II4号个体的基因型为XAXa,该个体体细胞内一般都有耳聋致病基因,只有减数分裂过程中的细胞由于等位基因随同源染色体的分离,才会出现不含耳聋致病基因的细胞,如卵原细胞减数第一次分裂结束后由于XA与Xa分离,因此形成的次级卵母细胞中可能不含耳聋致病基因;或者卵原细胞减数分裂后形成的卵细胞中可能不含耳聋致病基因,综上所述,CD正确,AB错误,故选CD。
      ②由于小明家族遗传性耳聋遗传方式的是伴X隐性遗传病,那么小明的父母II3和II4的基因型分别为XAY、XAXa,二者再生一个孩子,患病的概率为1/4。
      【小问3详解】
      ①分析系谱图:Ⅱ3和Ⅱ4都不患神经性耳聋,但他们有一个患该病的儿子,说明神经性耳聋属于隐性遗传病,又由于Ⅰ1神经性耳聋患者有正常的儿子,说明神经性耳聋为常染色体隐性遗传病。
      ②若只考虑神经性耳聋,图中II3和II4基因型均为杂合子Aa,那么Ⅲ8的基因型及概率为1/3AA、2/3Aa,图中由于II6为神经性耳聋患者,其基因型为aa,因此III12基因型为Aa,因此III8和III12基因型相同的概率是2/3。
      ③由于该系谱图中神经性耳聋为常染色体隐性遗传病,红绿色盲属于伴X染色体隐性遗传病。则Ⅲ9的基因型及概率为1/3AA、2/3Aa、1/2XBXb、1/2XBXB,III12的基因型为DdXBY,因此Ⅲ9和一基因型与III12相同的男性婚配,生患神经性耳聋孩子的概率为2/3×1/4=1/6,生色盲孩子的概率为1/2×1/4=1/8,因此他们生生的孩子患两种病的概率是1/6×1/8=1/48。
      24. 茄子是雌雄同株单性花植物,也是我国主要的蔬菜作物之一,茄子的花色、果皮色是茄子选种育种的关键性状,为研究这两对性状的遗传规律,研究人员选用P1~P4纯合体为亲本进行杂交实验。
      (1)为了防止外来花粉的干扰,实验中需要对作为母本的雌花进行________。
      (2)实验1中的F2紫花自交,后代开白花的概率为________。
      (3)由实验2可知,茄子的果皮颜色由______对基因控制,它们遵循孟德尔的______定律。实验2得到的F2紫果皮中,纯合子所占比例为________。若让F2中的绿果皮茄子自由交配,则其后代的表型以及比例为________。
      (4)基于实验2的结果,有同学提出果皮颜色形成的两种模式,如下图所示。

      ①按照模式一的解释,紫色果皮的基因型有________种,前体物质的颜色为________,两种模式中能合理解释F2结果的是________(填“模式一”或“模式二”),从子二代性状分离比角度阐明理由________。
      ②由于环境的变化,实验2得到的F1不能产生Ab花粉,则F1继续自交,后代茄子仍为紫果皮的概率为________。
      【答案】(1)套袋 (2)1/6
      (3) ①. 2##二##两 ②. (分离和)自由组合定律 ③. 1/6 ④. 绿果皮:白果皮=8:1
      (4) ①. 4##四 ②. 白色 ③. 模式二 ④. 按照模式一,F2的性状分离比应该是紫果皮:绿果皮:白果皮为9:3:4,实际为紫果皮:绿果皮:白果皮为12:3:1 ⑤. 2/3
      【解析】
      【分析】基因自由组合定律的实质是:位于非同源染色体上的非等位基因的分离或自由组合是互不干扰的;在减数分裂过程中,同源染色体上的等位基因彼此分离的同时,非同源染色体上的非等位基因自由组合。
      【小问1详解】
      为了防止外来花粉的干扰,实验中需要对作为母本的雌花进行套袋处理。
      【小问2详解】
      实验1紫花与白花杂交, 全为紫花,说明紫花为显性性状, F1自交得到F2的表型及比例为紫花∶白花=3∶1,说明茄子的花色由一对等位基因控制,若相关基因用D/d表示,则 F2中表现紫色的基因型为1DD、2Dd,其自交后子代开白花(dd)的比例=2/3×1/4=1/6。
      【小问3详解】
      实验2中,F1自交得到的 三种表型的比例约为12∶3∶1,是9∶3∶3∶1的变式,说明控制果皮颜色的两对等位基因位于两对同源染色体上,遵循基因的自由组合定律;设相关基因是A/a、B/b,F₂紫果皮中,纯合子(AABB、AAbb或AABB、aaBB)占所有紫果皮个体的比例 = (1/16+1/16) / (12/16) = 1/6;若让F2中的绿果皮茄子(1/3aaBB、2/3aaBb)自由交配,产生的配子及比例是2/3aB、1/3ab,则其后代白果皮=1/3×1/3=1/9,绿果皮=1-1/9=8/9,表型以及比例为绿果皮:白果皮=8:1(设绿果皮是1/3AAbb、2/3Aabb,结果一致)。
      【小问4详解】
      ①按照模式一的解释,紫果皮需A、B酶都正常表达(A_B_),其基因型共有4种(AABB、AABb、AaBB、AaBb),前体物质不含A或B基因,应是白色;按照模式一,F2的性状分离比应该是紫果皮(A-B-):绿果皮(A-bb):白果皮(aaB-、aabb)为9:3:4,实际为紫果皮:绿果皮:白果皮为12:3:1,故两种模式中能合理解释F2结果的是模式二。
      细胞种类



      同源染色体对数
      24
      12
      0
      四分体个数
      0
      12
      0
      染色单体数
      0
      48
      0
      组别
      处理方式
      实验结果
      A
      病毒M+活鸡胚培养基
      分离得到大量的病毒M
      B
      病毒M +DNA水解酶+活鸡胚培养基
      C
      父本
      母本
      子一代
      第一组
      矮茎
      矮茎
      高茎、矮茎(数量未统计)
      第二组
      高茎
      高茎
      高茎602、矮茎199
      组别
      亲本杂交
      F1表型
      F2表型及数量(株)
      实验1
      P1(白花)×P2(紫花)
      紫花
      紫花(84)、白花(26)
      实验2
      P3(白果皮)×P4(紫果皮)
      紫果皮
      紫果皮(84)、绿果皮(21)、白果皮(7)

      相关试卷

      江苏省南京市2024_2025学年高一生物下学期3月月考试卷含解析:

      这是一份江苏省南京市2024_2025学年高一生物下学期3月月考试卷含解析,共23页。试卷主要包含了单项选择题,多项选择题,非选择题等内容,欢迎下载使用。

      江苏省南京市六校2024-2025学年高一下学期3月月考生物试卷(解析版):

      这是一份江苏省南京市六校2024-2025学年高一下学期3月月考生物试卷(解析版),共24页。试卷主要包含了单项选择题,多项选择题,非选择题等内容,欢迎下载使用。

      江苏省无锡市2024-2025学年高一下学期3月月考生物试卷(解析版):

      这是一份江苏省无锡市2024-2025学年高一下学期3月月考生物试卷(解析版),共22页。试卷主要包含了单选题,多选题,非选择题等内容,欢迎下载使用。

      资料下载及使用帮助
      版权申诉
      • 1.电子资料成功下载后不支持退换,如发现资料有内容错误问题请联系客服,如若属实,我们会补偿您的损失
      • 2.压缩包下载后请先用软件解压,再使用对应软件打开;软件版本较低时请及时更新
      • 3.资料下载成功后可在60天以内免费重复下载
      版权申诉
      若您为此资料的原创作者,认为该资料内容侵犯了您的知识产权,请扫码添加我们的相关工作人员,我们尽可能的保护您的合法权益。
      入驻教习网,可获得资源免费推广曝光,还可获得多重现金奖励,申请 精品资源制作, 工作室入驻。
      版权申诉二维码
      欢迎来到教习网
      • 900万优选资源,让备课更轻松
      • 600万优选试题,支持自由组卷
      • 高质量可编辑,日均更新2000+
      • 百万教师选择,专业更值得信赖
      微信扫码注册
      手机号注册
      手机号码

      手机号格式错误

      手机验证码 获取验证码 获取验证码

      手机验证码已经成功发送,5分钟内有效

      设置密码

      6-20个字符,数字、字母或符号

      注册即视为同意教习网「注册协议」「隐私条款」
      QQ注册
      手机号注册
      微信注册

      注册成功

      返回
      顶部
      学业水平 高考一轮 高考二轮 高考真题 精选专题 初中月考 教师福利
      添加客服微信 获取1对1服务
      微信扫描添加客服
      Baidu
      map