搜索
      上传资料 赚现金

      2026版高考地理一轮总复习析题导练第十章产业区位因素第三讲服务业区位因素及其变化考点一服务业区位因素

      • 906.2 KB
      • 2025-08-14 21:47:56
      • 57
      • 0
      • 教习网2771476
      加入资料篮
      立即下载
      2026版高考地理一轮总复习析题导练第十章产业区位因素第三讲服务业区位因素及其变化考点一服务业区位因素第1页
      高清全屏预览
      1/4
      2026版高考地理一轮总复习析题导练第十章产业区位因素第三讲服务业区位因素及其变化考点一服务业区位因素第2页
      高清全屏预览
      2/4
      还剩2页未读, 继续阅读

      2026版高考地理一轮总复习析题导练第十章产业区位因素第三讲服务业区位因素及其变化考点一服务业区位因素

      展开

      这是一份2026版高考地理一轮总复习析题导练第十章产业区位因素第三讲服务业区位因素及其变化考点一服务业区位因素,共4页。

      [答案] (1)D (2)B
      归 纳 导 学
      1.自然因素对服务业的影响
      自然因素是服务业布局和发展的前提,并为服务业提供必要的资源和空间;自然条件的差异影响服务业类型的布局。早期零售业发展受自然因素影响明显,其中地形、气候对零售业的布局和需求影响更为明显,具体分析如下:
      (1)地形对零售业的影响
      (2)气候对零售业的影响
      各地气候差异及季节变化,影响居民商品消费需求。例如,我国北方地区冬季寒冷,对御寒保暖商品的需求量大。
      2.人文因素对服务业的影响
      3.各类服务业的一般区位特征
      对 点 训 练
      考向1 服务业区位因素
      (2025·上海调研)康养基地产业包括养老、养生、医疗、文化、体育、旅游等项目。广德市地处皖南山区,境内山水交融,生态优越,目前正与上海市一起积极打造长三角康养基地。下图为长三角局部地区示意图。据此完成1~2题。
      1.与黄山市相比,广德市成为康养基地先行区,其自身具备的明显优势有( )
      ①旅游资源丰富 ②生活成本较低 ③距离市场更近 ④现有交通便捷
      A.①② B.③④
      C.②③ D.①④
      2.上海市可为广德康养基地( )
      A.提升医疗水平 B.转移金融产业
      C.提供体育场地 D.改善地域文化
      [答案] 1.C 2.A
      [解析] 第1题,黄山市为著名旅游胜地,旅游资源更为丰富,①错误;广德知名度低,经济相对落后,生活成本较低,②正确;广德距离上海、杭州、苏南及合肥较近,康养人口需求较多,③正确;沪苏广高速铁路为在建线路,目前尚未通车,交通条件不便捷,④错误。故选C。第2题,康养基地以为老年人服务为主,医疗条件要求高,上海可以通过培养人才、 建立医院等为广德提升医疗服务水平,A正确;金融产业不易转移,B错误;上海市不是康养基地, 康养经验不是其优势,C错误;上海无法通过广德康养基地改善地域文化,D错误。故选A。
      考向2 服务业的空间分布
      在我国新型城镇化快速发展的背景下,城市人口激增,城市已经成为各种服务要素高度集聚的空间单元。河南省开封市主城区内商业网点多种多样,功能齐全。下图示意河南省开封市主城区商业网点数量和规模。据此完成3~5题。
      3.开封市主城区超市类商业网点规模比休闲零食类商业网点大的主要原因是( )
      ①供货途径较多 ②商品种类众多 ③消费群体较多 ④网点地租廉价
      A.①② B.②③
      C.③④ D.①④
      4.开封市主城区农贸类商业网点数量最少,主要是因为这类商业网点( )
      A.距离货源较远 B.平常消费者少
      C.受综合超市冲击大 D.摊位租金较高
      5.近年来,开封市主城区内的医药类商业网点不断增多的主要原因可能是( )
      A.医药企业增多 B.人口增长较快
      C.生活水平提高 D.市场需求增长
      [答案] 3.B 4.C 5.D
      [解析] 第3题,城市主城区的超市一般是采用商品开放陈列、顾客自我选购、排队收银结算的形式,以经营日杂生活用品、农副产品、各类服装为主,主要供市民自由选择和购买结算的场所,商品种类繁多、占地面积较大,且消费群体也较多,所以主城区内的超市类商业网点规模较大;而休闲零食类商业网点的消费群体多为年轻人,休闲零食的体积较小、重量较轻,其商业网点占地规模也较小,②③正确;无论是超市类还是零售类都位于主城区,地租价格都比较高,故④错误;供货途径的多少能影响商品种类,但也不是绝对影响,而且途径不影响商业规模,故①错误,故选B。第4题,农贸类商业网点多为专门经营农副产品的农贸市场,货源位于城郊附近的农村地区,距离较近,A错误;农副产品是城市居民最基本的生活物资,平常消费者多,B错误;近年来,由于综合性超市经营的产品类型多种多样,既有农副产品,又有服装、数码电器等非农副产品,而且购物环境优美,对农贸类商业网点的冲击很大,导致这类商业网点数量较少,C正确;农贸类商业网点多为沿街简陋的棚户房,摊位租金较低,D错误。故选C。第5题,近年来,随着我国人口老龄化、人们健康意识的提高以及医疗保健政策的推进,人们对于药品和医疗服务的需求不断增长,这使得药店行业呈现巨大的市场潜力,吸引了越来越多的投资者进入这一领域,从而导致近年来开封市主城区内的医药类商业网点不断增多,D正确;医药企业是生产环节,对销售网点数量影响较小,A错误;近年来我国人口增长缓慢,所以老龄化严重,B错误;生活水平提高利于人体素质提高,降低医药需求,不会导致医药销售网点增多,C错误。故选D。 地形
      商业网点
      山区
      平原
      分布
      沿谷地或交通线
      沿主要交通线
      密度


      效益
      资金和商品
      流通慢,效益低
      资金和商品流
      通快,效益高
      组织形式
      货郎担、大篷车,
      灵活多样
      商业街、
      商业小区
      因素
      影响
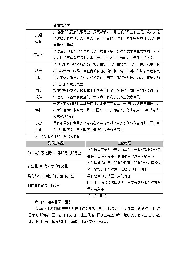
      市场
      对服务业区位选择影响大。市场需求越大,服务产品越多,服务企业的发展潜力越大
      交通
      运输
      交通运输的发展使服务业布局更灵活,并促进了服务业的空间集聚。交通通达度高的城镇,人流量大,有利于餐饮、休闲、娱乐等消费性服务业和零售业的集聚
      劳动力
      劳动密集型服务业需要的劳动力数量较多,劳动力成本占总成本的比例较大;技术密集型服务业,需要专业化人才,对劳动力的素质要求较高
      技术
      因素
      对服务业的影响不断增强。如计算机服务业和软件服务业,技术水平是其核心竞争力,往往布局在靠近科研机构和高等院校等科技创新能力强的地区。餐饮、娱乐、文化、旅游等行业与专业化的管理技术融合,布局更加广泛,服务更为完善
      国家
      政策
      政府的财政支持、税收和土地优惠等政策,对服务业有明显的吸引作用;合理的政府监管和健全的法律制度,有利于服务业健康发展
      集聚
      一方面商家可以共享基础设施,降低交易成本,便捷地获取信息和技术,扩大知名度和影响力;另一方面可以减少消费者的交通费用,吸引消费者,提高经济效益
      历史
      文化
      具有不同文化背景的消费者在消费行为过程中的价值取向会有所不同,所形成的购买态度及其购买决策行为也会有所不同
      服务业类型
      区位特征
      为个人和家庭提供日常服务的服务业
      区位选择主要考虑靠近消费者,一般档次服务业主要趋向居住区分布,高档服务业趋向购物中心
      以企业为服务对象的服务业
      提供运营活动产生的服务性需求的服务业,其区位特征是接近服务对象,高度集中于大城市
      具有办公机构性质职能的服务业
      具有趋向中心城区布局的特征
      非商业性的公共服务业
      以均衡化为区位选择原则,主要考虑被服务对象的需求与分布

      相关试卷

      2026版高考地理一轮总复习析题导练第十章产业区位因素第三讲服务业区位因素及其变化考点一服务业区位因素:

      这是一份2026版高考地理一轮总复习析题导练第十章产业区位因素第三讲服务业区位因素及其变化考点一服务业区位因素,共4页。

      2026版高考地理一轮总复习析题导练第十章第三讲服务业区位因素及其变化考点二服务业区位因素的变化:

      这是一份2026版高考地理一轮总复习析题导练第十章第三讲服务业区位因素及其变化考点二服务业区位因素的变化,共2页。

      2026版高考地理一轮总复习夯实基础训练题第十章产业区位因素第三讲服务业区位因素及其变化:

      这是一份2026版高考地理一轮总复习夯实基础训练题第十章产业区位因素第三讲服务业区位因素及其变化,共2页。试卷主要包含了服务业区位因素,服务业区位因素的变化等内容,欢迎下载使用。

      资料下载及使用帮助
      版权申诉
      • 1.电子资料成功下载后不支持退换,如发现资料有内容错误问题请联系客服,如若属实,我们会补偿您的损失
      • 2.压缩包下载后请先用软件解压,再使用对应软件打开;软件版本较低时请及时更新
      • 3.资料下载成功后可在60天以内免费重复下载
      版权申诉
      若您为此资料的原创作者,认为该资料内容侵犯了您的知识产权,请扫码添加我们的相关工作人员,我们尽可能的保护您的合法权益。
      入驻教习网,可获得资源免费推广曝光,还可获得多重现金奖励,申请 精品资源制作, 工作室入驻。
      版权申诉二维码
      高考专区
      • 精品推荐
      • 所属专辑82份
      欢迎来到教习网
      • 900万优选资源,让备课更轻松
      • 600万优选试题,支持自由组卷
      • 高质量可编辑,日均更新2000+
      • 百万教师选择,专业更值得信赖
      微信扫码注册
      手机号注册
      手机号码

      手机号格式错误

      手机验证码 获取验证码 获取验证码

      手机验证码已经成功发送,5分钟内有效

      设置密码

      6-20个字符,数字、字母或符号

      注册即视为同意教习网「注册协议」「隐私条款」
      QQ注册
      手机号注册
      微信注册

      注册成功

      返回
      顶部
      学业水平 高考一轮 高考二轮 高考真题 精选专题 初中月考 教师福利
      添加客服微信 获取1对1服务
      微信扫描添加客服
      Baidu
      map