所属成套资源:四川省广安市2024-2025学年高一下学期期末考试各学科试卷及答案
四川省广安市2024-2025学年高一下学期期末考试生物试卷(Word版附答案)
展开
这是一份四川省广安市2024-2025学年高一下学期期末考试生物试卷(Word版附答案),共9页。试卷主要包含了选择题,非选择题等内容,欢迎下载使用。
本试卷满分100分,考试时间75分钟。
一、选择题(本题共15个小题,每小题3分,共45分,在每小题给出的四个选项中,只有一个选项符合题目要求。)
2025年,国家持续推进“体重管理年”行动,而科学的减肥方式至关重要。研究发现“8+16”限时进食(每天只允许在8小时内进食,剩下16小时禁食)减肥方式会诱导已被激活的毛囊干细胞(HFSCs)发生凋亡,从而抑制毛囊细胞的再生。下列叙述错误的是()
A.毛囊细胞的再生过程中会发生基因选择性表达
B.HFSCs形成毛囊细胞的过程体现了细胞全能性
C.“8+16”限时进食方式引起HFSCs凋亡由遗传机制决定
D.“8+16”限时进食方式可能导致体重变轻的同时发量减少
正常人体细胞含有46条染色体。下列关于人体骨髓造血干细胞增殖过程中有关时期的叙述正确的是()
A.间期:细胞核内的DNA通过半保留复制,形成92条脱氧核苷酸链
B.前期:每条染色体进行复制,形成了含2条姐妹染色单体的染色体
C.后期:纺锤丝的牵引导致着丝粒分裂,染色单体分开后移向细胞两极
D.末期:细胞膜向内凹陷裂成两个子细胞,这体现了细胞膜的流动性
大数据时代,全球每天产生海量数据,预计2040年需一百万吨硅基芯片才能储存全球一年产生的数据。为解决这一难题,科学家尝试运用DNA来储存数据。我国科学家已经将汉代拓片、熊猫照片等文化数据写入DNA,实现数据长期保存。下列叙述中,DNA可以作为存储介质的优点不包括()
A.DNA具有可复制性,有利于数据的传播
B.可通过DNA转录和翻译传递相应数据信息
C.DNA长链中碱基排列的多样化,为大量数据的存储提供可能
D.DNA作为存储介质体积小,为数据携带和保存节约了大量空间
关于豆细胞核中淀粉酶基因遗传信息传递的复制、转录和翻译三个过程,下列说法正确的是()
A.三个过程中碱基互补配对的方式完全不同
B.根据三个过程的产物序列均可确定其模板序列
C.RNA聚合酶与核糖体沿模板链的移动方向不同
D.核糖体与mRNA的结合部位形成1个tRNA结合位点
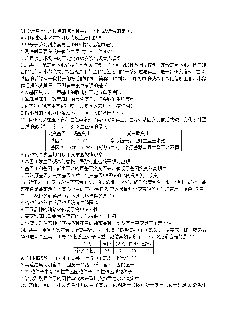
同源四倍体植物减数分裂联会时,同源区段配对会形成不同的结果,进而产生不同染色体数目的配子,如图(短箭头表示在细胞分裂后期相应着丝粒移动的方向),下列相关叙述错误的是()
A.用秋水仙素处理萌发的二倍体物种,可培育同源四倍体
B.1个四价体和2个二价体均可实现同源染色体的均等分配
C.图示1个三价体包含3条同源染色体、3个DNA分子
D.图示解释了同源四倍体通常可育,但育性却有所降低
某种鸟(性别决定方式为ZW型)的眼色受两对独立遗传的基因E、e和F、f控制,眼色决定方式如图所示,F基因位于Z染色体上,控制绿色到红色的转变。现有白色鸟与褐色鸟杂交,后代为绿色和红色。下列叙述错误的是()
A.亲代白色雌鸟基因型为eeZfW
B.F₁中褐色和红色个体共有2种基因型
C.F₁随机交配,F₂中白色雄鸟所占比例为1/8
D.F₁随机交配,F₂群体中F基因频率为1/4
玉米粒的颜色由基因A/a控制,玉米粒的形状由基因B/b控制,现用纯种黄色饱满玉米和白色皱缩玉米杂交,F₁全部表现为黄色饱满。F₁自交得到F₂,F₂的表型及比例为黄色饱满66%:黄色皱缩9%:白色饱满9%:白色皱缩16%。下列对上述两对性状遗传的分析,错误的是()
A.每对相对性状的遗传都遵循分离定律
B.两对等位基因位于一对同源染色体上
C.F₁测交后代表型之比可能为4:1:1:4
D.基因A和b位于同一条染色体上
遗传咨询中需要根据遗传规律对一些咨询结果提出诊断结论,下列与遗传咨询有关的说法错误的是()
A.一对正常夫妻生了四个孩子,其中有一个孩子患有白化病,则该夫妇可能均为杂合子
B.一对夫妻没有携带致病基因,生了患遗传病的孩子,说明该夫妇可能产生了染色体异常的配子
C.遗传咨询可确定胎儿是否患21三体综合征
D.妻子家族成员都正常,丈夫表现正常但他弟弟患红绿色盲,他们的孩子不需要进行红绿色盲基因诊断
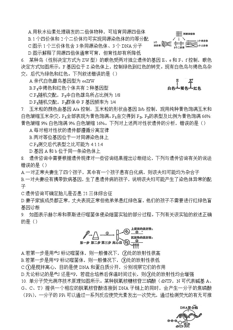
如图表示赫尔希和蔡斯进行噬菌体侵染细菌实验的部分过程。下列有关该实验的叙述正确的是()
A.若第一步是用³⁵S标记噬菌体,则一般情况下,②处的放射性很高
B.若第一步是用³²P标记噬菌体,则一般情况下,③处的放射性很低
C.①是搅拌离心,目的是使DNA和蛋白质分开,分别观察它们的作用
D.无论标记的是³⁵S还是³²P,若混合培养后保温时间过长,则③处的放射性均会增强
单分子荧光测序技术原理如图所示。某种脱氧核糖核苷三磷酸(dNTP,N可代表碱基A、G、C、T)提供一个相应的脱氧核苷酸连接到DNA子链上的同时,会产生一分子的焦磷酸(PPi),一分子的PPi可以通过一系列反应使荧光素发出一次荧光,通过检测荧光的有无可推测模板链上相应位点的碱基种类。下列说法错误的是()
A.测序过程中dNTP可以为反应提供能量
B.单分子荧光测序需要在DNA复制过程中进行
C.测序时需要在反应体系中同时加入4种dNTP
D.利用该技术测序时可能会连续多次出现荧光现象
某种小鼠的黄体毛受显性基因A控制,黑体毛受隐性基因a控制。纯合的黄体毛小鼠与纯合的黑体毛小鼠杂交,F₁出现介于黄色和黑色之间的一系列过渡类型。进一步研究发现,在A基因的前端有一段特殊的核苷酸序列(简称P序列),P序列中的碱基甲基化程度越高,小鼠体毛颜色就越深。下列有关叙述错误的是()
A.A基因复制时,甲基化的胞嘧啶不能与鸟嘌呤配对
B.碱基甲基化不改变基因的遗传信息,但会影响生物表型
C.P序列中碱基甲基化程度与A基因的表达水平密切相关
D.F₁小鼠的体毛颜色虽然不同,但相关的基因型相同
科研人员在玉米育种过程中发现了两种突变类型,这两种基因突变前后的碱基变化及对蛋白质的影响如表所示。下列叙述正确的是()
A.两种突变类型均可以用光学显微镜观察
B.基因1发生了碱基的替换,导致终止密码子提前出现
C.基因1和基因2都由玉米的原基因突变而来,体现了基因突变的高频性
D.玉米原基因突变为基因2后,突变基因中嘌呤的比例没有发生改变
近年来,广安市以油菜花为主题,推进农业、文化、旅游深度融合,助力“乡村振兴”。油菜花色是油菜最令人赏心悦目的表型特征。研究人员通过诱变育种等方法培育出了桔色、紫色、白色等花色的油菜品种。下列叙述错误的是()
A.各种花色的油菜品种间没有生殖隔离
B.不同品种的油菜花体现了物种多样性
C.突变和基因重组为油菜花的进化提供了原材料
D.诱变处理油菜种子获得多种花色的油菜品种,说明基因突变具有不定向性
某学生重复孟德尔豌豆杂交实验,取一粒黄色圆粒F₂种子(YyRr),培养成植株,成熟后随机取4个豆荚,所得32粒豌豆种子表型计数结果如表所示。下列叙述最合理的是()
A.不同批次随机摘取4个豆荚,所得种子的表型比会有差别
B.实验结果说明含R基因配子的活力低于含r基因的配子
C.32粒种子中有18粒黄色圆粒种子,2粒绿色皱粒种子
D.该实验豌豆种子的圆粒与皱粒表型比支持孟德尔分离定律
某雌果蝇的一对X染色体均发生了变异,如图所示(图中所示基因只位于果蝇X染色体上)。不考虑变异对个体和配子存活率的影响,该雌果蝇与一只棒状眼淡红眼的正常雄果蝇杂交。下列相关叙述正确的是()
A.亲本雌果蝇的两条X染色体分别发生了缺失和重复
B.亲本雌果蝇一个初级卵母细胞因互换可形成四种卵细胞
C.正常情况下F₁雄果蝇产生的配子中有一半性染色体结构正常
D.若F₁出现了淡红眼、眼型野生型的果蝇,一定是基因重组所致
二、非选择题(本题共5个小题,共55分)
(11分)某生物学兴趣小组以小鼠为实验材料,进行相关实验探究,图甲、乙、丙是某个小鼠体内细胞的分裂示意图(仅显示部分染色体)。图丁中细胞类型是依据不同时期细胞中染色体数和核DNA分子数的数量关系而划分的。图戊表示该动物细胞分裂时期染色体数量变化曲线。请据图回答:
(1)甲细胞所处时期发生在图戊中的______(填序号)阶段;乙细胞含有______个四分体;丙细胞的子细胞名称为______。在图丁的a-e五种细胞类型中一定具有同源染色体的是______(填字母)。
(2)图戊中A和B两个生理过程对于维持小鼠前后代体细胞中染色体数目的恒定,以及遗传和变异都十分重要,其中B表示的生理过程的名称是______。
(3)实验过程中,发现一只雄性小鼠(AaXᴮY)与一只雌性小鼠(aaXᵇXᵇ)的后代中,有一只基因型为AaXᴮXᵇY的变异个体。若不考虑基因突变,经分析发现是______(“父本”或“母本”)产生的配子发生异常所致。
(4)小鼠进行有性生殖形成配子的过程中,在不发生染色体变异的情况下,产生基因重新组合的途径有两条,一是在减数分裂过程中,随着非同源染色体的自由组合,非等位基因自由组合;二是______。
(12分)正常成年人心肌细胞不能增殖,基因ARC在心肌细胞中特异性表达,抑制其凋亡以维持正常数量。细胞中某些基因转录形成的前体RNA经过加工过程会产生许多小RNA,如miR-223(链状)、HRCR(环状)等影响心肌细胞的数量。当心肌缺血、缺氧时,会引起miR-223基因过度表达,使凋亡抑制因子无法合成,最终导致心力衰竭。
(1)ARC基因和另两种基因的______不同使得3种基因具有特异性。过程①(转录)需要的原料是______,与基因ARC相比,过程①中特有的碱基配对方式是______。
(2)过程②(翻译)中,最终合成的T₁、T₂、T₃三条多肽链的氨基酸顺序______(填“相同”或“不同”)。若过程②合成的一条肽链共199个肽键,控制翻译该蛋白质分子的mRNA中A和U占35%,在不考虑终止密码子情况下,则控制转录该mRNA的基因中,C和G至少共有______个。
(3)若ARC基因中模板链的部分碱基序列为3'-TACAGAGAAG-5',则凋亡抑制因子中对应的部分氨基酸序列为______(已知密码子(5'→3')和对应的氨基酸如下:CUU-亮氨酸、CCU-丙氨酸、AAG-赖氨酸、UUC-苯丙氨酸、AUG-甲硫氨酸、UCU-丝氨酸、UAC-酪氨酸)。如果ARC基因突变,导致编码正常的凋亡抑制因子多肽链的mRNA序列中一个碱基被另一个碱基替换,但未引起凋亡抑制因子中氨基酸序列的改变,其原因可能是______。
(4)科研人员认为,HRCR有望开发成为减缓心力衰竭的新药物,据图分析其依据是______。
(11分)白粉菌和条锈菌能分别导致小麦感白粉病和条锈病,引起减产。采用适宜播种方式可控制感病程度。下表是株高和株型相近的小麦A、B两品种在不同播种方式下的实验结果。
注:“+”的数目表示感染程度或产量高低;“-”表示未感染。
据表回答:
(1)抗条锈病的小麦品种是______,判断依据是______。
(2)设计Ⅳ、Ⅴ两组实验,可探究______。
(3)Ⅰ、Ⅱ、Ⅴ三组相比,第Ⅰ组产量最高,原因是______。
(4)小麦抗条锈病性状由基因T/t控制,抗白粉病性状由基因R/r控制,两对等位基因位于非同源染色体上,以A、B品种的植株为亲本,取其F₁中的甲、乙、丙单株自交,收获籽粒并分别播种于不同处理的实验小区中,统计各区F₂中的无病植株比例。结果如下表:
据表推测,甲的基因型是______,乙的基因型是______,双菌感染后丙的子代中无病植株的比例为______。
19.(10分)在遗传学的研究中,果蝇常作为遗传学研究的材料,在果蝇中黑身和灰身由一对等位基因(A、a)控制,红眼和白眼受另一对等位基因(B、b)控制,两对基因均不位于Y染色体上。某小组用纯合子果蝇作为亲本进行两对相对性状的遗传实验,结果如下表所示。回答下列问题:
(1)根据实验结果判断,位于X染色体上的基因是______(填“A/a”或“B/b”),
判断依据是______。
(2)果蝇的长翅与残翅是一对相对性状,长翅对残翅为显性,受一对等位基因(C、c)控制,位于常染色体上。为探究A/a与C/c是否遵循基因自由组合定律。请从现有灰身长翅(AACC)、黑身残翅(aacc)、灰身残翅(AAcc)为材料选择,简要写出实验设计思路、预期结果和实验结论。
实验设计思路:______
预期结果及结论:
①若F₂的性状表现及比例为______,则说明A/a与C/c遵循基因自由组合定律;
②若F₂的性状表现及比例为______,则说明A/a与C/c不遵循基因自由组合定律。
20.(11分)
褐花杓兰和西藏杓兰是我国特有的珍稀濒危兰科植物,主要分布于西南地区且有一定的区域交叉,典型的褐花杓兰,花是深紫色的;典型的西藏杓兰,花是紫红色的。研究发现,这两种植物能够杂交并产生可育后代,西藏杓兰由熊蜂传粉。
(1)不同地域的同种兰花种群间存在明显差异,这种差异使得种群内的个体更好地适应环境,现代生物进化理论认为种群间出现这些差异的实质是______。在进化过程中,兰花形成了一定的多样性及其对不同环境极强的适应能力。然而,适应依然具有相对性,根本原因是______。
(2)两种兰花杂交后代花色与典型亲本有一定差异的可能原因是______(写出2点)。
(3)科学家发现兰花有474个特有基因家族。不同种兰花的DNA和蛋白质等生物大分子具有共同点和差异性,其中,共同点揭示了它们有______,而差异性的大小则体现了这些品种______,以及在进化史上出现的顺序。
(4)某兰花种群中一对相对性状由A和a基因控制,其中基因型为AA的个体占20%,基因型为Aa的个体占50%。若人为舍弃隐性性状,仅保留显性性状,让其自交,则F₁中A的基因频率为______。我国西南地区的卧龙自然保护区山高谷深、溪流密布,属于全球生物多样性核心地区之一,从物种形成的角度解释卧龙自然保护区生物多样性高的原因是______。
生物参考答案
1-5:BDBCC6-10:DDCAC11-15:ADBAC
16.(11分)
(1)⑥(1分);2(1分);次级卵母细胞和极体(2分)
(2)a、b(2分);受精作用(1分)
(3)父本(2分)(4)同源染色体上的等位基因随着非姐妹染色单体的交换而发生交换,导致染色单体上的基因重组(2分)
17.(12分)
(1)碱基排列顺序(和数量)(1分);四种核糖核苷酸(1分);A-U(1分)
(2)相同(1分);780(2分)
(3)甲硫氨酸-丝氨酸-丙氨酸-苯丙氨酸(2分);密码子具有简并性(2分)
(4)HRCR与miR-223碱基互补配对,抑制miR-223与ARC的mRNA结合,使得基因ARC的表达增加,凋亡抑制因子增多,抑制心肌细胞的凋亡(2分)
18.(11分)
(1)B(1分);IV、V组小麦未感染条锈病(2分)
(2)植株密度对B品种小麦感病程度及产量的影响(2分)
(3)混播后小麦感病程度下降(2分)
(4)Ttr(1分);ttRr(1分);3/16(2分)
19.(10分,每空2分)
(1)B/b红眼和白眼个体进行正反交,后代表型不同。
(2)方法一:选择灰身长翅(AACC)和黑身残翅(aacc)进行杂交获得F1,让F1个体进行测交实验,获得足够的后代,而后统计F2的表型和比例。灰身长翅:黑身长翅:灰身残翅:黑身残翅=1:1:1:1;灰身长翅:黑身残翅=1:
方法二:选择灰身长翅(AACC)和黑身残翅(aacc)进行杂交获得F1,让F1雌雄个体相互交配,获得足够的后代,而后统计F2的表型和比例。灰身长翅:黑身长翅:灰身残翅:黑身残翅=9:3:3:1;灰身长翅:黑身残翅=3:1
20.(11分)
(1)种群基因频率的不同(1分);遗传的稳定性与环境不断变化之间的矛盾(或环境不断变化,适应原环境的性状或基因不能适应新环境)(合理即可)(2分)
(2)基因重组、表观遗传、基因突变、环境因素的影响(答出2点即可)(2分)
(3)共同的原始祖先(1分);亲缘关系的远近(1分)
(4)70%(2分);山高谷深易形成地理隔离,阻断基因交流;不同区域的不同自然环境,使自然选择的方向不同,易于新物种的形成(2分)
突变基因
碱基变化
蛋白质变化
基因1
C→T
多肽链长度比野生型玉米短
基因2
CTT→TGG
多肽链中的一个氨基酸与野生型玉米不同
性状
黄色
绿色
圆粒
皱粒
个数(粒)
25
7
20
12
实验
编号
接种
方式
植株密度
(×10⁶株/公顷)
白粉病感染程度
条锈病感染程度
单位面积产量
A品种
B品种
I
单播
4
0
-
+++
+
II
单播
2
0
-
++
+
III
混播
2
2
+
+
+++
IV
单播
0
4
+++
-
+
V
单播
0
2
++
-
++
实验处理
无病植株
的比例(%)
F₂植株
无菌水
以条锈菌
进行感染
以白粉菌
进行感染
以条锈菌
+白粉菌
进行双感
染
甲
100
25
0
0
乙
100
100
75
75
丙
100
25
75
?
P
F₁
①灰身红眼♀×黑身白眼♂
灰身红眼♀、灰身红眼♂
②灰身红眼♂×黑身白眼♀
灰身红眼♀、灰身白眼♂
相关试卷
这是一份四川省甘孜州2024-2025学年高一下期期末考试生物试题(Word版附答案),共7页。试卷主要包含了选择题,非选择题等内容,欢迎下载使用。
这是一份四川省遂宁市2024-2025学年高一下学期期末考试生物试卷(Word版附答案),文件包含高一生物2025doc、高一生物2025pdf、高一生物答案2025doc等3份试卷配套教学资源,其中试卷共18页, 欢迎下载使用。
这是一份四川省广安市2024-2025学年高二下学期期末考试(高三零诊)生物试卷(Word版附解析),共22页。试卷主要包含了减数分裂过程等内容,欢迎下载使用。
相关试卷 更多
- 1.电子资料成功下载后不支持退换,如发现资料有内容错误问题请联系客服,如若属实,我们会补偿您的损失
- 2.压缩包下载后请先用软件解压,再使用对应软件打开;软件版本较低时请及时更新
- 3.资料下载成功后可在60天以内免费重复下载
免费领取教师福利

