搜索
      上传资料 赚现金
      点击图片退出全屏预览

      江西省九师联盟2024-2025学年高二下学期7月质量检测历史试卷(PDF版附解析)

      • 1.94 MB
      • 2025-08-07 19:37:53
      • 31
      • 0
      • 教习网3275309
      加入资料篮
      立即下载
      查看完整配套(共2份)
      包含资料(2份) 收起列表
      练习
      历史-7月质量检测(K).pdf
      预览
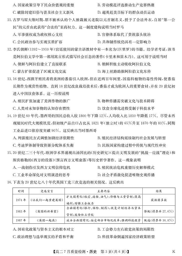
      练习
      历史答案-7月质量检测(K).pdf
      预览
      正在预览:历史-7月质量检测(K).pdf
      历史-7月质量检测(K)第1页
      点击全屏预览
      1/6
      历史-7月质量检测(K)第2页
      点击全屏预览
      2/6
      历史-7月质量检测(K)第3页
      点击全屏预览
      3/6
      历史答案-7月质量检测(K)第1页
      点击全屏预览
      1/4
      历史答案-7月质量检测(K)第2页
      点击全屏预览
      2/4
      还剩3页未读, 继续阅读

      江西省九师联盟2024-2025学年高二下学期7月质量检测历史试卷(PDF版附解析)

      展开

      这是一份江西省九师联盟2024-2025学年高二下学期7月质量检测历史试卷(PDF版附解析),文件包含历史-7月质量检测Kpdf、历史答案-7月质量检测Kpdf等2份试卷配套教学资源,其中试卷共10页, 欢迎下载使用。

      相关试卷

      江西省九师联盟2024-2025学年高二下学期7月质量检测历史试卷(PDF版附解析):

      这是一份江西省九师联盟2024-2025学年高二下学期7月质量检测历史试卷(PDF版附解析),文件包含历史-7月质量检测Kpdf、历史答案-7月质量检测Kpdf等2份试卷配套教学资源,其中试卷共10页, 欢迎下载使用。

      江西省九师联盟2024-2025学年高二下学期7月质量检测历史试卷(解析版):

      这是一份江西省九师联盟2024-2025学年高二下学期7月质量检测历史试卷(解析版),共15页。试卷主要包含了本试卷分选择题和非选择题两部分,答题前,考生务必用直径0,本卷命题范围, 19世纪90年代,张之洞提出等内容,欢迎下载使用。

      江西省九师联盟2024-2025学年高二下学期7月质量检测(摸底考试)历史试卷:

      这是一份江西省九师联盟2024-2025学年高二下学期7月质量检测(摸底考试)历史试卷,共6页。

      资料下载及使用帮助
      版权申诉
      • 1.电子资料成功下载后不支持退换,如发现资料有内容错误问题请联系客服,如若属实,我们会补偿您的损失
      • 2.压缩包下载后请先用软件解压,再使用对应软件打开;软件版本较低时请及时更新
      • 3.资料下载成功后可在60天以内免费重复下载
      版权申诉
      若您为此资料的原创作者,认为该资料内容侵犯了您的知识产权,请扫码添加我们的相关工作人员,我们尽可能的保护您的合法权益。
      入驻教习网,可获得资源免费推广曝光,还可获得多重现金奖励,申请 精品资源制作, 工作室入驻。
      版权申诉二维码
      月考专区
      • 精品推荐
      • 所属专辑8份
      欢迎来到教习网
      • 900万优选资源,让备课更轻松
      • 600万优选试题,支持自由组卷
      • 高质量可编辑,日均更新2000+
      • 百万教师选择,专业更值得信赖
      微信扫码注册
      手机号注册
      手机号码

      手机号格式错误

      手机验证码 获取验证码 获取验证码

      手机验证码已经成功发送,5分钟内有效

      设置密码

      6-20个字符,数字、字母或符号

      注册即视为同意教习网「注册协议」「隐私条款」
      QQ注册
      手机号注册
      微信注册

      注册成功

      返回
      顶部
      添加客服微信 获取1对1服务
      微信扫描添加客服
      Baidu
      map