四川省2024_2025学年高一化学下学期3月月考试题含解析
展开
这是一份四川省2024_2025学年高一化学下学期3月月考试题含解析,共21页。试卷主要包含了单项选择题,非选择题等内容,欢迎下载使用。
考试时间共 75 分钟,满分 100 分
可能用到的相对原子质量:H-1 O-16 S-32 Fe-56
第 I 卷(选择题 共 45 分)
一、单项选择题(本题共 15 小题,每小题 3 分,共 45 分)
1. 化学与生活密切相关,下列说法中正确的是
A. Na2CO3 可用作食用碱,也可用于治疗胃酸过多
B. “天宫二号”空间实验室的太阳能电池板的主要材料是二氧化硅
C. 中国深海载人潜水器“蛟龙号”的发动机所用的氮化硅陶瓷属于新型无机非金属材料
D. 酸雨的形成与空气中的 SO2、CO2 和氮氧化物含量增多有关。
【答案】C
【解析】
【详解】A.Na2CO3 可用作食用碱,但 Na2CO3 碱性较强,对胃有刺激,不能用于治疗胃酸过多,治疗胃酸
过多一般用 NaHCO3,A 错误;
B.太阳能电池板的主要材料是硅单质,二氧化硅主要用于制造光导纤维等,B 错误;
C.氮化硅陶瓷具有耐高温、硬度大等优良性能,属于新型无机非金属材料,C 正确;
D.酸雨的形成与空气中的 SO2 和氮氧化物含量增多有关,CO2 会导致温室效应,与酸雨形成无关,D 错误;
故选 C。
2. 化学是一门以实验为基础的科学,下列有关操作正确的是
A. 用 pH 试纸测定新制 SO2 水溶液的酸碱性
B. 用玻璃棒蘸取浓硫酸靠近收集氨气的试管口验证氨气已收集满
C. 用带磨口玻璃塞的试剂瓶保存 NaOH 溶液
D. 用带橡胶塞的无色试剂瓶保存浓硝酸
【答案】A
【解析】
【详解】A.SO2 的水溶液显酸性,用 pH 试纸测定新制 SO2 水溶液的 pH,可判断其酸碱性,A 正确;
B.浓硫酸不具有挥发性,靠近收集氨气的试管口没有现象,不能验证氨气已收集满,B 错误;
C.氢氧化钠和玻璃中二氧化硅反应生成黏性的硅酸钠,应用橡胶塞,C 错误;
第 1页/共 19页
D.浓硝酸可腐蚀橡胶且受热或光照分解,应保存在玻璃塞的棕色细口瓶中,D 错误;
故选 A。
3. 实验室加热 NH4Cl 和 Ca(OH)2 的固体混合物可制得 NH3。下列实验装置及操作正确的是
A. 装置甲用于制取氨气,Ca(OH)2 可以换成 NaOH
B. 装置乙用于干燥氨气,碱石灰可以换为无水 CaCl2
C. 装置丙用于收集氨气,气体需从短管处通入
D. 装置丁用于制取氨气的尾气处理,试剂 X 可选用 NaOH 溶液
【答案】C
【解析】
【详解】A.NaOH 是强碱,具有吸湿和易结块的性质,不易与铵盐混合充分接触,且 NaOH 具有强腐蚀
性,易腐蚀玻璃容器,A 错误;
B.无水 与 反应生成 ,不能用来干燥氨气,B 错误;
C.氨气的密度比空气小,可以用向下排空气法收集,用图示装置丙收集氨气需要短进长出,C 正确;
D.氨气极易溶于水,为防止倒吸,应将倒置漏斗置于刚好接触水面的位置,且试剂 X 可选用水,D 错误;
故选 C。
4. 设 NA 为阿伏加德罗常数的值。下列叙述正确的是
A. 18gD2O 所含电子数为 10NA
B. 在工业合成氨中,将 1mlN2 与 3mlH2 充分反应后得到的氨气分子数小于 2NA
C. 5.6gFe 与足量的 S 隔绝空气加热充分反应,转移的电子数为 0.3NA
D. 标准状况下,33.6LSO3 含有的分子数为 1.5NA
【答案】B
【解析】
【详解】A.D2O(重水)的摩尔质量为 20g/ml,18gD2O 的物质的量为 。1 个 D2O 分子
第 2页/共 19页
含有的电子数为 10 个,所以 18gD2O 所含电子数为 ,A 错误;
B.工业合成氨的反应 是可逆反应 1mlN2 与 3mlH2 充分反应,不能完全转化为氨
气,所以得到的氨气分子数小于 2NA,B 正确;
C.Fe 与 S 隔绝空气加热反应生成 FeS ,5.6gFe 物质的量为 ,Fe 由 0 价变为+2 价,转
移的电子数为 ,C 错误;
D.标准状况下,SO3 不是气体,不能用气体摩尔体积 22.4L/ml 来计算其物质的量,所以无法得出含有的
分子数为 1.5NA,D 错误;
故选 B。
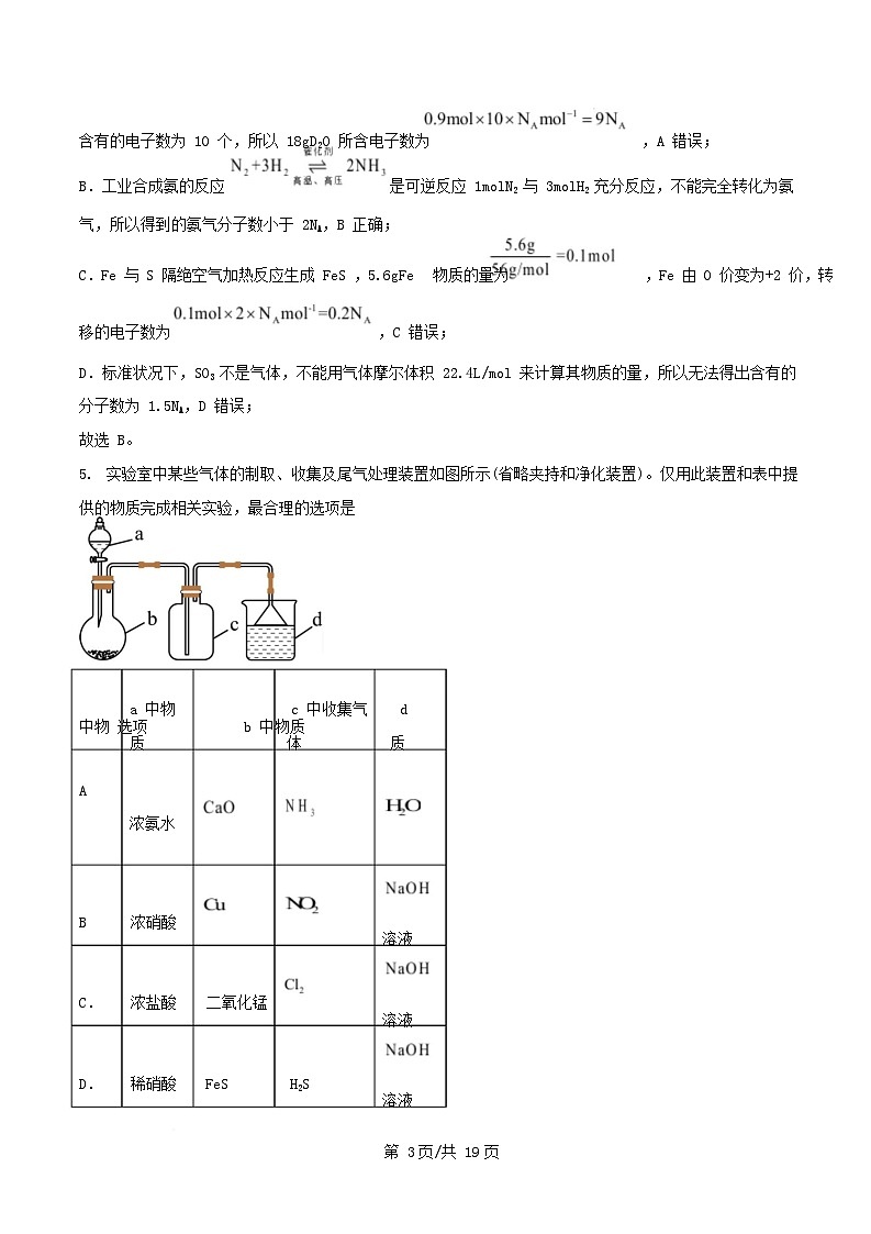
5. 实验室中某些气体的制取、收集及尾气处理装置如图所示(省略夹持和净化装置)。仅用此装置和表中提
供的物质完成相关实验,最合理的选项是
a 中物 c 中收集气 d 中物 选项 b 中物质
质 体 质
A
浓氨水
B 浓硝酸
溶液
C. 浓盐酸 二氧化锰
溶液
D. 稀硝酸 FeS H2S
溶液
第 3页/共 19页
A. A B. B C. C D. D
【答案】B
【解析】
【详解】A.浓氨水与 CaO 混合可制取 ,但 密度比空气小,应用向下排空气法收集,图中收集装
置为向上排空气法,不适用, A 错误;
B.浓硝酸与 Cu 反应可生成 , 密度比空气大,可用向上排空气法收集, 能与 NaOH 溶液
反应: ,能用 NaOH 溶液进行尾气处理,该选项合理, B 正确;
C.浓盐酸与二氧化锰反应制取 需要加热条件,图中装置没有加热仪器,无法完成该反应, C 错误;
D.稀硝酸具有强氧化性,与 发生氧化还原反应,不会生成 , D 错误;
故答案选 B。
6. 一定条件下,下列各组物质的转化关系不能通过一步化学反应实现的是
选
项
A
B
C
D
A. A B. B C. C D. D
【答案】A
【解析】
【详解】A.硫酸和亚硫酸钠生成二氧化硫,二氧化硫和硫化氢生成硫单质、和氧气生成三氧化硫,硫不能
第 4页/共 19页
一步生成三氧化硫,A 符合题意;
B. 和水生成硝酸,稀硝酸和铜生成 NO、浓硝酸和铜生成二氧化氮,NO 和氧气生成二氧化氮,二氧
化氮和水生成 NO,B 不符合题意;
C.Na 和氧气反应生成 Na2O2,Na2O2 和 CO2 反应生成 Na2CO3,过氧化钠和水生成氢氧化钠,氢氧化钠和
二氧化碳生成碳酸钠,碳酸钠和氢氧化钙生成氢氧化钠,C 不符合题意;
D.四氧化三铁和氢气生成铁,铁和盐酸生成氯化亚铁,铁和氯气生成氯化铁,氯化亚铁和氯气生成氯化铁,
氯化铁和铁生成氯化亚铁,D 不符合题意;
故选 A。
7. X、Y、Z、W 是原子序数依次增大的 4 种短周期元素,X 是不含中子的元素,Y 的单质是空气中含量最
多的成分,Z 的最外层电子数是 X 和 Y 最外层电子数之和,W 的原子半径是短周期主族元素中最大的。下
列说法错误的是
A. 由 X、Z、W 三种元素形成的化合物中含有离子键和共价键
B. X 和 Y 形成的化合物 YX3 中各原子均达 8 电子稳定结构
C. Y、Z、W 形成的简单离子半径大小顺序为 Y>Z>W
D. 元素 Z 的气态氢化物热稳定性比 Y 的强
【答案】B
【解析】
【分析】X、Y、Z、W 是原子序数依次增大的 4 种短周期元素,X 是不含中子的元素,则 X 是 H 元素,Y
的单质是空气中含量最多的成分,Y 是 N 元素,Z 的最外层电子数是 X 和 Y 最外层电子数之和,Z 的最外
层为 6 个电子,W 的原子半径是短周期主族元素中最大的,W 是 Na 元素,Y 是 O 元素;
【详解】A.由 X、Z、W 三种元素形成的化合物为氢氧化钠,氢氧化钠中含有离子键(钠离子和氢氧根之
间)和共价键(氧原子和氢原子之间),A 正确;
B.X 和 Y 形成的化合物 YX3 为氨气,氮原子达 8 电子稳定结构、氢原子不是 8 电子,B 错误;
C.具有相同电子层结构的离子,原子序数大的离子半径小,则粒子半径 N3-> O2-> Na+,即 Y、Z、W 形
成的简单离子半径大小顺序为 Y>Z>W,C 正确;
D.同周期从左到右元素非金属性逐渐增强,非金属性越强,简单氢化物越稳定,则元素 Z 的气态氢化物热
稳定性比 Y 的强,即 > ,D 正确;
选 B。
8. 下列除杂试剂选用正确且除杂过程不涉及氧化还原反应的是
第 5页/共 19页
物质(括号内为杂质) 除杂试剂
A FeCl2 溶液(FeCl3) Fe 粉
B NaCl 溶液(MgCl2) NaOH 溶液、稀 HCl
C Cl2(HCl) H2O、浓 H2SO4
D NO(NO2) H2O、无水 CaCl2
A. A B. B C. C D. D
【答案】B
【解析】
【分析】发生的反应中,存在元素的化合价变化,与氧化还原反应有关;反之,不存在元素的化合价变化,
则与氧化还原反应无关,以此解答该题。
【详解】A.FeCl3 与 Fe 反应生成 FeCl2,2FeCl3+Fe=3FeCl2,此过程中 Fe 的化合价发生变化,涉及到了氧化
还原反应,故 A 不符合题意;
B.MgCl2 与 NaOH 溶液发生复分解反应 MgCl2+2NaOH=Mg(OH)2 +2NaCl,过量的 NaOH 溶液可用 HCl
除去 HCl+NaOH=NaCl+H2O ,此过程中没有元素化合价发生变化,未涉及氧化还原反应,故 B 符合题意;
C 部分氯气与 H2O 发生反应生成氯化氢和次氯酸,应该用饱和食盐水除去 HCl,除杂方法不正确,故 C 不
符合题意;
D.NO2 与水反应生成硝酸和 NO。反应过程中氮元素化合价发生变化,涉及到了氧化还原反应,故 D 不符
合题意;
综上所述,本题应选 B。
【点睛】本题考查氧化还原反应,为高考常见题型,侧重于氧化还原反应判断的考查,注意把握发生的反
应及反应中元素的化合价变化,题目难度不大。
9. 下列指定反应的离子方程式书写正确的是
A. 少量碳酸氢钠溶液与足量澄清石灰水混合:
B. 溶液中通入少量 :
C. 氯化铝溶液中滴加过量氨水:Al3++4NH3·H2O=[Al(OH) 4]-+4NH
第 6页/共 19页
D. 向 Na2SO3 溶液中滴加稀 HNO3 溶液:SO +2H+=SO2↑+H2O
【答案】A
【解析】
【详解】A.少量碳酸氢钠溶液与足量澄清石灰水混合, 完全反应。 与 反应生成 和
水,生成的 又与 结合生成 沉淀,离子方程式为
,A 正确;
B. 溶液中通入少量 ,会生成 沉淀,离子方程式应为
,B 错误;
C.氯化铝溶液中滴加过量氨水,生成 沉淀,因为 不溶于氨水,离子方程式为
,C 错误;
D.向 Na2SO3 溶液中滴加稀 HNO3 溶液,HNO3 具有强氧化性,会将 氧化为 ,离子方程式应为
,D 错误;
故选 A。
10. 粗盐中的杂质为 、 和 ,某同学通过如下流程进行提纯除杂。下列有关说法错误
的是
A. 除去 的反应:
B. 试剂Ⅰ一定不是 溶液
C. 检验 是否除净:取少量滤液,加稀盐酸酸化,再加 溶液
D. 滤液中加稀盐酸时仅发生反应:
【答案】D
【解析】
【分析】钙离子、镁离子、硫酸根离子分别用过量的碳酸钠、氢氧化钠、氯化钡除去,过滤后,滤液中有
剩余的氢氧化钠和碳酸钠,可以用稀盐酸除去,需要满足碳酸钠在氯化钡后面加入,据以上分析解答。
【详解】A.根据分析可知,加入氢氧化钠除去氯化镁,则除去 Mg2+的反应为:
第 7页/共 19页
,A 正确;
B.试剂Ⅰ一定不是 Na2CO3 溶液,因为碳酸钠在氯化钡后面加入,除去钙离子和过量的钡离子,B 正确;
C.取少量滤液,加稀盐酸酸化,再加 BaCl2 溶液,无明显变化,则硫酸根离子除尽,C 正确;
D.滤液中加稀盐酸时发生反应: 和 ,D 错误;
故选 D。
11. 下列各图所示实验设计不能达到相应实验目的的是
A. 用图①比较 、 、S 的氧化性
B. 用图②所示实验可比较硫、碳、硅三种元素 非金属性强弱
C. 用图③装置除去 SO2 中的 HCl 气体
D. 用图④装置收集 NO2 气体
【答案】C
【解析】
【 详 解 】 A. 在 图 ①中 , 与 浓 盐 酸 反 应 生 成 , 化 学 方 程 式 为
,说明氧化性 > ;生成的 通入
溶液,发生反应 ,说明氧化性 > >S,所以可以比较 、
、S 的氧化性,能达到目的,A 不符合题意;
B.图②中,稀硫酸与 反应生成 ,说明酸性 ; 通入 溶液生成
第 8页/共 19页
沉淀,说明酸性 ,元素的非金属性越强,其最高价氧化物对应水化物的酸性越强,
所以可比较硫、碳、硅三种元素的非金属性强弱,能达到实验目的,B 不符合题意;
C.图③中,HCl 能与饱和亚硫酸钠溶液反应被除去,但 也能与饱和亚硫酸钠溶液反应生成亚硫酸氢钠,
故不可用于除去 中的 HCl 气体,不能达到实验目的,C 符合题意;
D. 密度比空气大,应该用向上排空气法收集,即长管进气,短管出气,NO2 与氢氧化钠反应,导致
压强减小,需要防倒吸,而图④中收集方法正确,能达到收集 气体 目的,D 不符合题意;
故选 C。
12. 某固体样品可能含有 NaNO3、NaHCO3、Na2SO3 和 Na2SO4。取少量样品进行如下实验:步骤①:将样
品溶于水,得到澄清溶液;步骤②:向①的溶液中滴加过量稀盐酸,有气泡产生;步骤③:取②的上层清
液,向其中滴加 BaCl2 溶液,有沉淀生成。下列说法中正确的是
A. 该固体样品中一定含有 Na2SO4 B. 该固体样品中一定含有 NaHCO3
C. 该固体样品可能含有 Na2SO3 D. 步骤②的试管口产生的气体一定是无色的
【答案】C
【解析】
【详解】步骤①:将样品溶于水,得到澄清溶液,说明固体溶于水且相互不反应生成沉淀;
步骤②:向①的溶液中滴加过量稀盐酸,有气泡产生,若气体为二氧化碳或二氧化硫,说明存在碳酸氢钠
或亚硫酸钠或两者都有;若气体为 NO,则说明硝酸钠和亚硫酸钠均有;
步骤③:取②的上层清液,向其中滴加 BaCl2 溶液,有沉淀生成,则沉淀为硫酸钡沉淀,不确是否含有硝酸
钠,则说明亚硫酸钠或硫酸钠至少含有一种;
综上所述,若含有硝酸钠,则不一定含有硫酸钠和碳酸氢钠,AB 错误;固体样品可能含有 Na2SO3,C 正确;
若产生气体为 NO,NO 可以和空气中氧气生成红棕色二氧化氮气体,D 错误;
故选 C。
13. 根据实验操作和现象,下列结论中正确的是
实验操作和现象 结论
常温下将铝片分别插入稀硝酸和浓硝酸中,前者产生无 稀硝酸的氧化性比浓 A
色气体,后者无明显现象 硝酸强
第 9页/共 19页
将废铁屑溶于足量稀硫酸,再向所得溶液中滴入 KSCN
B 废铁屑中不含+3 价铁
溶液,溶液未变红
向 2mLKI 溶液中滴加几滴氯水,振荡,再滴加 2 滴淀粉
C Cl2 的氧化性比 I2 的强
溶液,溶液呈蓝色
用洁净的铂丝蘸取某待测液在酒精灯火焰上灼烧,透过
D 待测液中含有钾盐
蓝色钴玻璃观察,火焰为紫色
A. A B. B C. C D. D
【答案】C
【解析】
【详解】A.常温下铝片在浓硝酸中发生钝化,表面形成一层致密的氧化膜,阻止反应进一步进行,并非浓
硝酸氧化性弱于稀硝酸,实际上浓硝酸氧化性比稀硝酸强,A 错误;
B.废铁屑溶于足量稀硫酸,若其中含+3 价铁,会与 Fe 发生反应 ,再滴入 KSCN 溶液,
溶液也不会变红,所以不能得出废铁屑中不含+ 3 价铁的结论,B 错误;
C.向 2mLKI 溶液中滴加几滴氯水,振荡,再滴加 2 滴淀粉溶液,溶液呈蓝色,说明有 生成 ,发生反应
,根据氧化剂氧化性强于氧化产物氧化性,可知 的氧化性比 的强,C 正确;
D.用洁净的铂丝蘸取某待测液在酒精灯火焰上灼烧,透过蓝色钴玻璃观察,火焰为紫色,说明待测液中含
有钾元素,但不一定是钾盐,也可能是 KOH 等,D 错误;
故选 C。
14. 某化学兴趣小组为探究蔗糖与浓硫酸的反应设计了如图所示实验装置。向左倾斜 Y 形试管使反应发生,
下列说法正确的是
A. 装置不变,仅将装置 I 中的蔗糖换成木炭,也能出现相同的现象
B. 装置Ⅱ中品红溶液褪色,证明 SO2 具有氧化性
C. 装置Ⅲ中产生白色沉淀,其主要成分为 CaCO3 和 CaSO3
第 10页/共 19页
D. 置Ⅳ中无明显现象
【答案】D
【解析】
【详解】A.木炭与浓硫酸反应需要加热,仅将装置 I 中的蔗糖换成木炭,不能出现相同的现象,A 错误;
B.蔗糖与浓硫酸反应生成 CO2 和 SO2,SO2 具有漂白性,使品红溶液褪色,B 错误;
C.漂白粉的有效成分是 Ca(ClO)2,Ca(ClO)2 具有氧化性。通入 CO2 和 SO2 后反应生成 CaCO3 和 CaSO4 沉
淀,C 错误;
D.CO2 和 SO2 均不能与 BaCl2 溶液反应,故装置Ⅳ无明显现象,D 正确;
故选 D。
15. 信息技术离不开芯片,现代芯片离不开高纯度的硅,工业上用“西门子法”以硅石 为原料制备冶
金级高纯硅的工艺流程如图所示。下列说法不正确的是
已知: 室温下为易挥发、易与水反应的无色液体
A. “还原”过程主要氧化产物为
B. 原料气 和 应充分去除水和氧气
C. 上述流程中能循环利用的物质有 和
D. 工业上也可以用焦炭还原石英砂制取粗硅,反应的化学方程式为:
【答案】C
【解析】
【分析】硅石还原时, 和 反应生产 和 ,获得粗硅;粗硅酸浸除去金属 Mg 和 后,
硅与 反应生成氢气和 ,最后 还原三氯硅烷制得高纯硅。
【详解】A.“还原”时, 和 反应生产 和 ,A 项正确;
B.原料气 和 应充分去除水和氧气,否则会导致 遇水反应, 和氧气混合会发生爆炸,B
项正确;
第 11页/共 19页
C.上述流程中能循环利用的物质有 和 , 项错误;
D.工业上也可以用焦炭还原石英砂制取粗硅,反应的化学方程式为 ,D 项正
确;
答案选 C。
第 II 卷(非选择题 共 55 分)
二、非选择题(本题共 4 小题,共 55 分)
16. 宏观辨识与微观探析 化学学科核心素养之一,根据所学知识回答下列问题:
(1)铜器在空气中久置会和空气中的水蒸气、CO2、O2 作用产生绿锈,该绿锈俗称铜绿【主要成分为 Cu2
(OH)2CO3】,铜绿能与酸反应生成铜盐、CO2 和 H2O。将少量的铜绿粉末加入足量的稀盐酸中,可观察到的
现象为_______,写出反应的离子方程式:_______。
(2) 、 等 放射性核素制成的适当活度的放射源,可治疗某些浅表疾病。 的中子数为_______
, 的原子结构示意图为_______, 与 互为_______。
(3)高铁酸钠( )是一种新型绿色消毒剂。
①一种制备 反应的离子方程式可表示为 ,
请用双线桥法表示电子转移的方向和数目:_______。
②已知:在 Na2FeO4 处理饮用水的过程中铁元素会被转化为 ,进而 在水中产生 Fe(OH)3 胶体,
Fe(OH)3 胶体具有吸附性。Na2FeO4 在处理饮用水的过程中被_______(填“氧化”或“还原”)。写出区分胶
体与溶液的实验方法名称:_______。
【 答 案 】( 1) ① . 固 体 溶 解 , 有 气 泡 产 生 且 溶 液 由 无 色 变 为 蓝 色 ② .
(2) ①. 17 ②. ③. 同位素
(3) ①. ②. 还原 ③. 丁达尔效应
【解析】
【小问 1 详解】
第 12页/共 19页
铜绿的主要成分为 ,少量的铜绿能与足量的稀盐酸发生反应生成氯化铜、二氧化碳和水,
离子方程式: ,可观察到固体溶解,有气泡产生且溶液由
无色变为蓝色的现象,故答案为:①固体溶解,有气泡产生且溶液由无色变为蓝色②
;
【小问 2 详解】
为 15 号元素,质子数为 15,中子数为 32-15=17;原子结构示意图为: ; 与 都属于磷
元素,质子数均为 15,中子数分别为 17 和 16,故二者互为同位素;故答案为:① 17② ③同位素;
【小问 3 详解】
①反应 氯元素的化合价由+1 价降低至-1 价,铁元素
的化合价由+3 价升高至+6 价, ~ ~ ,用双线桥法表示电子转移的方向和数目:
,故答案为: ;
②处理饮用水的过程中铁元素被转化为 ,铁元素的化合价由+6 价降低至+3 价,则 在处理饮
用水的过程中被还原;Fe(OH)3 胶体为红褐色,区分胶体与溶液的方法为丁达尔效应,具体操作为用激光笔
照射液体,从垂直于光束的方向观察,若是胶体则可以看到一条光亮的“通路”,故答案为:①还原②丁
达尔效应。
17. I.硝酸在生产生活及国防建设中非常重要,工业制备硝酸的流程如下:
(1)氮气的电子式为_______,①~④各步转化中属于氮的固定的是_______,④反应中还原剂和氧化剂的
物质的量之比为_______。
(2)写出②的化学方程式:_______。若向装置中通入 4ml 和 2ml ,转移的电子数为_______。
工业上为了提高 NO 的转化率,可以适当增加 的量,理论上在一定的温度和压强下将 2L NO 完全转化成
第 13页/共 19页
,至少应该通入空气(空气中氧气体积约 20%)的体积为_______。
(3)硝酸工厂产生的氮氧化物的尾气需处理后才能排放,可用 溶液吸收。主要反应为
, 。下列措施能提高 和
去除率的有(填字母) _______。
A.加快通入尾气的速率
B.采用气、液逆流的方式吸收尾气
C.吸收尾气过程中定期补加适量 NaOH 溶液
Ⅱ.某学习小组探究稀 HNO3、浓 HNO3 与铜的反应。
(4)填写表格中实验现象。
装置(尾气处理装置略) 现象
I 中_______,溶液呈蓝色
Ⅱ中反应剧烈,_______,溶液呈绿色
(5)试管 I 中 Cu 与稀 HNO3 反应的离子方程式是_______。
【答案】(1) ①. ②. ① ③. 2:1
(2) ①. ②. ③.
(3)BC (4) ①. 开始无明显现象,渐有无色小气泡生成,越来越剧烈,液面上方出现浅红棕色
气体 ②. 迅速生成大量红棕色气体
(5)
【解析】
【分析】反应①为工业合成氨反应,②为 NH3 被 O2 氧化产生 NO,③为 NO 被 O2 氧化产生红棕色 NO2,
④为 NO2 与水反应产生 HNO3,据此分析。
【小问 1 详解】
氮气分子中氮原子间形成三键,电子式为 ;氮的固定是将游离态的氮转化为化合态的氮,①中 N2
与 H2 反应生成 NH3,属于氮的固定;反应④为 , 中 N 元素化合价既升
第 14页/共 19页
高又降低, 既是氧化剂又是还原剂,作还原剂的 与作氧化剂的 物质的量之比为 2:1;
【小问 2 详解】
反应②是氨气的催化氧化,化学方程式为 ;
中,N 元素从-3 价升高到+2 价,4mlNH3 完全反应转移 20ml 电子,
4mlNH3 和 2mlO2 反应时,O2 不足,根据 O2 计算,2ml O2 反应转移电子数为
;NO 转化为 的总反应为 ,2LNO 完全反应
需要 的体积为 1.5L,空气中氧气体积约 20%,则需要空气体积为 ;
【小问 3 详解】
A.加快通入尾气的速率,尾气不能充分反应,会降低 NO 和 NO2 去除率,A 错误;
B.采用气、液逆流的方式吸收尾气,可增大尾气与 NaOH 溶液的接触面积,提高反应效率,提高去除率,
B 正确;
C.吸收尾气过程中定期补加适量 NaOH 溶液,保证 NaOH 的量,有利于反应进行,提高去除率,C 正确;
故选 BC;
【小问 4 详解】
Cu 与稀硝酸反应较缓慢,有气泡产生,生成无色气体 NO,随后被氧化为 ;所以现象为:开始无明显
现象,渐有无色小气泡生成,越来越剧烈,液面上方出现浅红棕色气体;浓硝酸与铜反应剧烈,生成红棕
色气体 NO2,所以现象为迅速生成大量红棕色气体;
【小问 5 详解】
试管 I 中 Cu 与稀 反应生成 Cu(NO3)2、NO 和 H2O ,离子方程式为
。
18. SO2 是硫元素中一种重要物质,在生产生活中有重要用途。
Ⅰ. 小组同学设计了如图所示装置研究二氧化硫的性质。
第 15页/共 19页
(1)试管 A 中发生反应的化学方程式为_______。
(2)试管 B 中的现象是_______,上方塞有浸 NaOH 溶液棉团的作用是_______。
Ⅱ. 小组同学利用如图所示的装置研究 SO2 的性质:(熔点:SO2 为 , 为 16.8℃,沸点:SO2
为-10℃, 为 45℃)
(3)装置 I 模拟工业生产中 SO2 催化氧化的反应,其化学方程式是_______。
(4)装置Ⅱ的作用_______。
Ⅲ.小组同学利用下列装置测定空气中 的含量。
(5)通空气样品的导管末端是带许多小孔的玻璃球泡,其主要作用是_______,该装置中发生反应的离子
方程式为_______。
(6)若空气流速为 ,当观察到装置内_______时,结束计时,测定耗时 tmin。假定空气中的
可被溶液充分吸收,该空气样品中 的含量是_______ 。
【答案】(1)
(2) ①. 品红溶液褪色 ②. 吸收多余的 ,防止污染空气
(3)
(4)使 冷凝为固体与 分离
( 5) ① . 增 大 与 碘 溶 液 的 接 触 面 积 , 使 被 充 分 吸 收 ② .
第 16页/共 19页
(6) ①. 蓝色恰好褪去,且 30s 不恢复 ②.
【解析】
【分析】铜与浓硫酸加热发生 反应,生成二氧化硫、硫酸铜和
水,用品红溶液检验二氧化硫的漂白性,浸有 NaOH 的棉团防止二氧化硫进入空气,污染空气;
将二氧化硫和氧气的混合气体通入催化剂中加热,反应生成三氧化硫,用冰水浴将三氧化硫冷凝,再用酸
性高锰酸钾检验二氧化硫,最后用 NaOH 将 SO2 除去,防止污染空气;
空气样品的导管末端是带许多小孔的玻璃球泡,其主要作用是增大接触面积,使充分反应,装置内是 SO2
和碘溶液反应,根据得失电子守恒可知 I2 和 SO2 的系数比为 1:1,原溶液是碘溶液,颜色为蓝色,当观察
到装置内溶液蓝色消失时,结束计时,进行计算,即可得到空气样品中 的含量,据此回答。
【小问 1 详解】
铜与浓硫酸在加热条件下反应生成硫酸铜、二氧化硫和水,化学方程式为
;
【小问 2 详解】
具有漂白性,能使品红溶液褪色,所以试管 B 中的现象是品红溶液褪色; 是有毒气体,浸 NaOH
溶液的棉团可吸收多余的 ,防止污染空气;
【小问 3 详解】
装置 I 模拟工业生产中 催化氧化, 与 在催化剂、加热条件下反应生成 ,化学方程式为
;
【小问 4 详解】
由 、 的熔沸点可知,装置 II 中冰水浴可使 冷凝为固体与 分离;
【小问 5 详解】
通空气样品的导管末端带许多小孔的玻璃球泡,可增大 与碘溶液的接触面积,使 被充分吸收;
与 、 反应生成 H2SO4 和 HI ,离子方程式为 ;
【小问 6 详解】
第 17页/共 19页
碘遇淀粉变蓝,当 将碘完全反应时,溶液蓝色恰好褪去,且 30s 不恢复,此时结束计时;
,根据 ,
, ,空气流速为
,耗时 t min,则空气体积 ,该空气样品中 的含量是
。
19. 废物利用对保护环境、节约资源和带动社会效益起着积极作用。某废旧金属材料主要为铜、铝、铁及其
氧化物和二氧化硅的混合物,利用该材料得到胆矾的一种流程如下:
已知:调 pH 可将 Fe3+与 Cu2+分离,但不易将 Fe2+与 Cu2+分离。
请回答下列问题:
(1)流程中“粉碎”的目的是_______。
(2)滤液 1 的主要成分是_______。
(3)“酸浸”后“氧化”时发生反应的离子方程式为_______;该过程温度不宜过高,原因为_______。
(4)“滤渣 2”的成分为_______(填化学式);“一系列操作”不能采用直接蒸发结晶的原因为_______。
【答案】(1)增大固体的表面积,使反应物的接触面积增大,有利于加快焙烧时的反应速率,使废旧金属
充分反应
(2)四氧化三铁、氧化铜
(3) ①. ②. 不稳定,受热易分解,温度过高时,
分解速率加快,会导致其浓度降低,氧化 的效果就会变差
(4) ①. ②. 胆矾( )含有结晶水,直接蒸发结晶时,温度较高,会使胆矾失
去结晶水,不能得到纯净的胆矾晶体,所以不能直接蒸发结晶
【解析】
【分析】由题给流程可知,废旧金属材料粉碎后焙烧得到氧化铜、四氧化三铁、氧化铝,向金属氧化物中
加入氢氧化钠溶液,氧化铝与氢氧化钠溶液反应转化为偏铝酸钠,四氧化三铁和氧化铜不反应,过滤得到
含有偏铝酸钠的滤液 1 和含有四氧化三铁、氧化铜的滤渣 1;向滤渣 1 中加入稀硫酸酸浸时,四氧化三铁与
第 18页/共 19页
稀硫酸反应转化为硫酸铁和硫酸亚铁,氧化铜与稀硫酸反应转化为硫酸铜,向酸浸后的溶液中加入过氧化
氢溶液,将亚铁离子氧化为铁离子,向氧化后的溶液中加入氧化铜或氢氧化铜调节溶液 pH,将溶液中的铁
离子转化为氢氧化铁沉淀,过滤得到含有氢氧化铁的滤渣 2 和硫酸铜溶液;硫酸铜溶液经蒸发浓缩、冷却
结晶、过滤、洗涤、干燥得到胆矾。
【小问 1 详解】
流程中“粉碎”可以增大固体的表面积,使反应物的接触面积增大,有利于加快焙烧时的反应速率,使废旧金
属充分反应;
【小问 2 详解】
废旧金属材料粉碎后焙烧得到氧化铜、四氧化三铁、氧化铝,向金属氧化物中加入氢氧化钠溶液,氧化铝
与氢氧化钠溶液反应转化为偏铝酸钠,四氧化三铁和氧化铜不反应,故滤渣 1 含有四氧化三铁、氧化铜;
【小问 3 详解】
①酸浸后溶液中含有 ,加入双氧水 将其氧化为 ,根据氧化还原反应原理及电荷守恒、原子
守恒配平离子方程式为 ;
② 不稳定,受热易分解,温度过高时, 分解速率加快,会导致其浓度降低,氧化 的效果
就会变差;
【小问 4 详解】
①调 pH 的目的是将 与 分离, 在一定 pH 条件下会转化为氢氧化铁 沉淀,所以滤渣 2
成分是 ;
②胆矾 含有结晶水,直接蒸发结晶时,温度较高,会使胆矾失去结晶水,不能得到纯净的胆
矾晶体,所以不能直接蒸发结晶。
第 19页/共 19页
相关试卷
这是一份四川省2024_2025学年高一化学下学期5月月考试题含解析,共20页。试卷主要包含了选择题,非选择题等内容,欢迎下载使用。
这是一份四川省内江市2024_2025学年高一化学下学期5月月考试题含解析,共19页。试卷主要包含了5 Cu-64 Ag-108, 下列有关说法正确的是, 下列化学用语正确的是, 下列叙述正确的是,2NA,故 A 错误;等内容,欢迎下载使用。
这是一份四川省成都市2024_2025学年高一化学下学期5月月考试题含解析,共23页。试卷主要包含了答非选择题时,必须使用 0,考试结束后,只将答题卡交回,5ml,则含有, 如图是某元素的价类二维图等内容,欢迎下载使用。
相关试卷 更多
- 1.电子资料成功下载后不支持退换,如发现资料有内容错误问题请联系客服,如若属实,我们会补偿您的损失
- 2.压缩包下载后请先用软件解压,再使用对应软件打开;软件版本较低时请及时更新
- 3.资料下载成功后可在60天以内免费重复下载
免费领取教师福利

