搜索
      上传资料 赚现金

      江西省宜春市丰城市第九中学2024-2025学年高二下学期期末考试生物试卷(含答案)含答案解析

      • 2.15 MB
      • 2025-08-06 17:16:22
      • 28
      • 0
      • 教习网5623548
      加入资料篮
      立即下载
      江西省宜春市丰城市第九中学2024-2025学年高二下学期期末考试生物试卷(含答案)第1页
      高清全屏预览
      1/17
      江西省宜春市丰城市第九中学2024-2025学年高二下学期期末考试生物试卷(含答案)第2页
      高清全屏预览
      2/17
      江西省宜春市丰城市第九中学2024-2025学年高二下学期期末考试生物试卷(含答案)第3页
      高清全屏预览
      3/17
      还剩14页未读, 继续阅读

      江西省宜春市丰城市第九中学2024-2025学年高二下学期期末考试生物试卷(含答案)含答案解析

      展开

      这是一份江西省宜春市丰城市第九中学2024-2025学年高二下学期期末考试生物试卷(含答案)含答案解析,共17页。试卷主要包含了单选题,多选题,解答题,实验题等内容,欢迎下载使用。
      一、单选题
      1.研究者发现胰腺癌细胞在葡萄糖不足时,能利用胞内的尿苷磷酸化酶将尿苷分解为尿嘧啶和核糖两部分,尿嘧啶经代谢过程转化为丙酮酸。以下推理不正确的是( )
      A.尿苷的元素组成是C、H、O、N、P
      B.尿苷可用于合成尿嘧啶核糖核苷酸
      C.尿苷可能来自胞内RNA的分解代谢
      D.尿苷可作为胰腺癌细胞的能源物质
      2.幽门螺旋杆菌(简称Hp)主要寄生于人体胃中,是引起很多消化道疾病的首要致病细菌。体检时可通过13C尿素呼气试验来检测Hp感染情况。受试者口服13C标记的尿素胶囊后,尿素可被Hp产生的脲酶催化分解为NH3和13CO2。定时收集受试者吹出的气体并测定其中是否含有13CO2,以下叙述正确的是( )
      A.Hp的遗传物质可能是DNA也可能是RNA
      B.脲酶由Hp细胞中附着在内质网上的核糖体合成
      C.Hp具有以磷脂双分子层为基本支架的细胞膜
      D.感染者呼出的13CO2是由人体细胞呼吸产生
      3.下图表示真核细胞内的部分结构,相关描述正确的是( )
      A.只有①具有双层膜结构
      B.乳酸菌细胞内只含有图中的⑤结构
      C.图中④的形成与⑥有关,细胞骨架成分的合成与④有关
      D.若②被破坏,将导致细胞分裂时染色体数目无法加倍
      4.气孔由保卫细胞组成,当保卫细胞吸水时,细胞膨胀从而使气孔开放。如图是保卫细胞与土壤溶液及液泡与细胞质基质的部分物质交换示意图,下列叙述正确的是( )

      A.H+-ATPase主要体现了蛋白质的识别和运输功能
      B.K⁺进入保卫细胞的动力是ATP水解释放的能量
      C.CO2由细胞质进入液泡需要PEP羧化酶协助
      D.可溶性糖进入液泡,使液泡的吸水能力提高
      5.下列高中生物学实验或实践活动中,无法达成目的的是
      A.新鲜的葡萄汁中接种一定量的干酵母菌,发酵制作果酒
      B.消毒后的转基因植物叶片接种到无菌培养基上,培养获得愈伤组织
      C.煮沸冷却的盐水与预处理的蔬菜混合后装坛,用水封住坛口进行发酵
      D.在含DNA的滤液中加入2 ml/L的NaCl溶液,去除杂质并析出DNA
      6.下列对发酵工程及其应用的叙述,正确的有几项( )
      ①发酵工程的中心环节是灭菌,培养基和发酵设备都必须经过严格的灭菌
      ②发酵工程的产品主要包括微生物的代谢物及菌体本身
      ③利用发酵工程生产的根瘤菌肥作为微生物肥料可以促进植物生长
      ④发酵工程所用的菌种大多是混合菌种
      ⑤生产柠檬酸需要筛选产酸量高的黑曲霉
      ⑥用单细胞蛋白制成的微生物饲料,可通过发酵工程从微生物细胞中提取
      A.4项B.3项C.2项D.5项
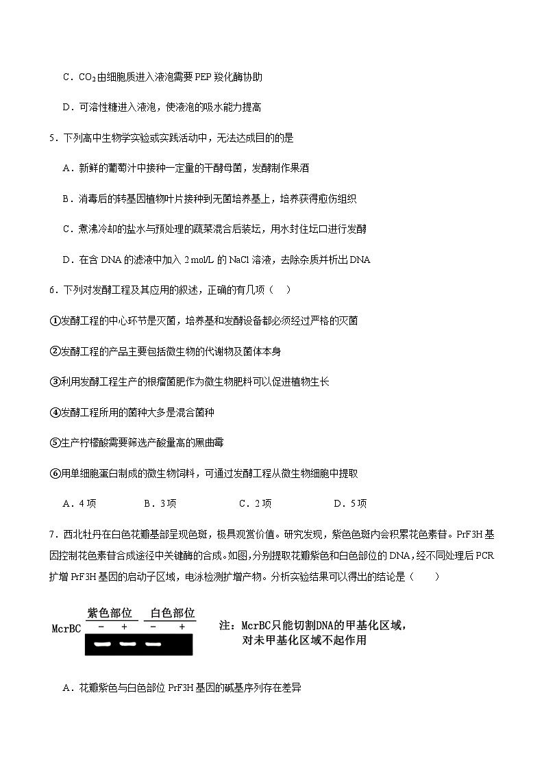
      7.西北牡丹在白色花瓣基部呈现色斑,极具观赏价值。研究发现,紫色色斑内会积累花色素苷。PrF3H基因控制花色素苷合成途径中关键酶的合成。如图,分别提取花瓣紫色和白色部位的DNA,经不同处理后PCR扩增PrF3H基因的启动子区域,电泳检测扩增产物。分析实验结果可以得出的结论是( )
      A.花瓣紫色与白色部位PrF3H基因的碱基序列存在差异
      B.白色部位PrF3H基因启动子甲基化程度高于紫色部位
      C.PrF3H基因启动子甲基化程度高有利于花色素苷合成
      D.启动子甲基化可调控基因表达说明性状并非由基因控制
      8.科学家利用马铃薯和西红柿叶片分离原生质体并进行细胞杂交,最终获得了杂种植株,相关过程如图所示。有关分析正确的是( )
      A.过程①应将叶片上表皮向上,置于含纤维素酶和果胶酶的无菌水中
      B.过程②中的原生质体由细胞膜、液泡膜及两层膜之间的细胞质构成
      C.④过程可用高Ca2+—低pH融合法,目的是促进原生质体融合
      D.⑤进行脱分化和再分化过程,脱分化时需要避光,在诱导愈伤组织的培养基中培养,再分化则需要光照,先在诱导生芽培养基上培养,再转接到诱导生根培养基上培养
      9.下列关于生物技术的安全性和伦理问题的叙述,正确的是( )
      A.只要有证据表明产品有害,就应该禁止转基因技术的应用
      B.转基因植物的叶绿体基因组不会进入生殖细胞
      C.通过基因编辑技术破坏受精卵中的 CCR5 基因,使婴儿天生抵抗艾滋病的做法,可能引发不可预知的后果
      D.依据中国法律,在严格监管和伦理审查下,基因编辑技术不可用于治疗性克隆研究
      10.抗体-药物偶联物(T-DM1)能治疗乳腺癌,T-DM1由曲妥珠单抗、细胞毒性药物DM1偶联形成。T-DM1 的作用机制如下图,下列有关叙述错误的是( )
      A.曲妥珠单抗制备中可选择DM1 作为抗原刺激小鼠产生免疫应答
      B.T-DM1 被乳腺癌细胞吞噬后释放DM1,抑制微管聚合进而导致细胞凋亡
      C.抗体-药物偶联物实现了对肿瘤细胞的选择性杀伤,疗效高、副作用小
      D.利用同位素标记的曲妥珠单抗在乳腺组织成像中可定位诊断肿瘤的位置
      11.研究人员将PCR扩增得到的毒物诱导型启动子S(箭头表示转录方向)插入图中载体P区,构建表达载体,转入大肠杆菌,获得能够检测水中毒物的大肠杆菌。
      下列叙述不正确的是( )
      A.引物I、Ⅱ中应分别含有BamHI、XhI的识别序列
      B.质粒载体上除具有图中所示的元件外还应有复制原点
      C.用含氨苄青霉素的培养基对转入操作后的菌株进行筛选
      D.可通过转基因大肠杆菌的荧光情况判断水中毒物情况
      12.研究人员欲采用“异源囊胚补全法”将人源iPS细胞培育出的肾元祖细胞导入囊胚,后移植到去除生肾区即肾元祖细胞的母猪体内,培育出100%人源iPS细胞来源的肾单位并实际应用于移植医疗(如图所示)。下列说法正确的是( )
      A.培育人源肾元祖细胞需向iPS细胞培养液中加入定向诱导分化剂
      B.过程②需要将荧光蛋白基因标记的人源肾元祖细胞植入原肠胚的内细胞团
      C.过程③操作之前不需要对受孕母猪进行超数排卵和同期发情处理
      D.该技术培育的人源肾脏不必考虑肾移植个体之间的遗传差异
      二、多选题
      13.二甲双胍的抗肿瘤效应越来越受到人们的广泛关注。它可通过抑制线粒体的功能而抑制细胞的生长,其作用机理如图所示。下列有关说法不正确的是( )

      A.核膜的主要成分是磷脂和蛋白质,RagC进出细胞核需经过4层磷脂分子
      B.二甲双胍抑制线粒体的功能,进而影响了激活型RagC和无活型RagC的跨核孔运输
      C.可用密度梯度离心法将线粒体与其他细胞器分离开来,从而研究线粒体的功能
      D.二甲双胍的作用原理可能是抑制线粒体的相关蛋白质的活性
      14.有关下图曲线 a 和 b 所代表意义的叙述,正确的是( )
      A.曲线 a 和 b 分别代表萌发的小麦种子在出土之前有机物种类和干重的变化
      B.曲线 a 和 b 分别代表在低氧环境中酵母菌无氧呼吸 CO2 释放量和 O2 浓度的变化量
      C.曲线 a 和 b 分别代表晴朗冬季中午初开大棚时蔬菜叶肉细胞中 NADPH 和 C3 含量的变化
      D.曲线 a 和 b 分别代表质壁分离过程中植物细胞吸水能力和原生质体体积变化
      15.某种物质A(一种含有C、H、N的有机物)难以降解,会对环境造成污染,只有某些细菌能降解A。研究人员按照如图所示流程从淤泥中分离得到能高效降解A的细菌菌株。图中③将M中的菌液稀释一定倍数后,取0.1mL涂布到平板上,初步估测摇瓶M中1mL菌液中细菌数为2.4×108个。下列说法错误的是( )
      A.实验时,淤泥及盛有培养基的摇瓶通常采用高压蒸汽灭菌法进行灭菌
      B.③接种方法为稀释涂布平板法,涂布时用涂布器蘸取菌液均匀涂布于平板上
      C.乙平板中除了有高效降解A的细菌外,可能还有其他微生物
      D.若乙平板上菌落数平均为240个,则菌液稀释倍数为104
      16.实时荧光定量 PCR 简称 qPCR,灵敏度高特异性好,是目前检测微小残留病变的常用方法。将荧光标记的 Taqman 探针与待测样本 DNA 混合,当探针完整时,不产生荧光。在 PCR 过程中, 与目的基因结合的探针被 TaqDNA 聚合酶水解,R 与 Q 分离后,R 发出的荧光可被检测到在特定光激发下发出荧光(如图所示),随着循环次数的增加,荧光信号强度增加,通过实时检测荧光信号强度,可得 Ct 值(该值与待测样本中目的基因的个数呈负相关)。下列相关叙述错误的是( )
      A.每个模板 DNA 分子含有 4 个游离的磷酸基团
      B.在反应过程中,需要 ATP 为新链的合成提供能量
      C.做 qPCR 之前,需要先根据目的基因的核苷酸序列合成引物和 Taqman 探针
      D.荧光信号达到设定的阈值时,经历的循环数越少,说明含有的病变的概率越小
      三、解答题
      17.柽柳根部通过“排盐—隔离—耐受”多策略协同,成为盐碱环境中的先锋植物,对全球盐渍化治理具有重要意义。以下是柽柳根部细胞参与抗盐胁迫过程图,通过NHX(液泡膜上)和SOS1(质膜上)两类Na+- H+逆向转运蛋白,利用H+-ATP酶主动泵出H+所建立H+电化学梯度,驱动Na+进出,以减轻Na+对细胞的伤害。回答下列问题:

      (1)据图推测,Na+- H+逆向转运蛋白对 H+和Na+的运输方式分别是 、 。柽柳通过“排盐—隔离—耐受”协同抗盐,其中“排盐”主要依赖 (填细胞结构)上的转运蛋白,“隔离”可通过 (填细胞器)将)Na+储存起来。
      (2)已知盐碱地的柽柳根细胞的细胞液浓度比非盐碱地的柽柳高,其原因可能是逆境使柽柳根部细胞被动失去一些 (填“自由水”或“结合水”);在高盐环境下,柽柳根部细胞内会积累大量的调节物质可溶性糖和氨基酸,推测这些物质的积累 对柽柳适应盐胁迫的作用是 。若将非耐盐碱植物置于盐碱地中生长,可观察其根部细胞发生质壁分离,该现象发生的原因是 (写出两点,从所处环境和细胞自身结构分析)。
      (3)在盐胁迫下柽柳叶片的保卫细胞会将液泡中的溶质运出细胞,导致保卫细胞 (填“吸水”或“失水”)使气孔关闭,进而使柽柳的光合速率 (填“加快” “减慢”或“不变”)。
      18.番茄不耐寒,冬季容易冻坏,难以储藏。我国科研人员从某植物中提取了一种抗冻基因 AtCOR15a,经过一系列过程获得转基因抗冻的番茄新品种,操作流程如图。回答下列问题:
      (1)用PCR 技术扩增AtCOR15a 基因时需要添加引物,引物的作用是 。
      (2)如果要将 AtCOR15a 基因与质粒构建重组 DNA 分子,一般采用双酶切法,据图分析选用的两种限制酶组合是 。
      (3)为了提高 AtCOR15a 基因的表达能力,可将 AtCOR15a 基因与外源强启动子连接,如下图所示。利用 PCR 检测上述连接是否正确,可选择的引物组合是 。
      (注:图中①、②、③、④表示引物)
      (4)为了进一步提高番茄的储藏时间,可从该植物体内提取 ErsI 基因(乙烯受体基因),按照下图流程将 ErsI 基因重新导回该植物,致使该植物原有 ErsI 基因翻译受抑制。已知限制酶 EcRI 和 XhI、BamHI 切割后露出的黏性末端碱基序列不同,据图分析,提取的目的基因 A、B 两端需分别添加 的识别序列。推测该方法提高番茄储藏时间的机理是 。
      四、实验题
      19.低密度脂蛋白(LDL)过多是动脉粥样硬化和冠状动脉疾病的一种重要危险因素。LDL是血浆中的胆固醇与磷脂、蛋白质结合形成的复合物,结构如图1所示。LDL运送至人体各处的组织细胞,在组织细胞内发生一系列代谢活动,过程如图2所示。
      (1)细胞合成胆固醇的细胞器是 ,在人体内胆固醇的作用是 。
      (2)与构成生物膜的基本支架相比,LDL膜结构的主要不同点是 ,LDL通过血液能将包裹的胆固醇准确转运至靶细胞,原因是 。
      (3)据图2分析,LDL进入靶细胞的方式是 。LDL与胞内体融合后,由于胞内体的内部酸性较强,LDL与受体分离,形成含有LDL的胞内体和含有受体的小囊泡。请推测含有受体小囊泡的去路是 。
      (4)血浆中胆固醇含量过高,易引发高胆固醇血症(FH)。科研人员研制了一种治疗FH的药物X,为评估其药效,选取FH患者若干,随机均分为5组,分别注射不同剂量的药物X,一段时间后,检测每组患者体内的相关指标并进行数据处理,结果见下表。
      (注:转氨酶活性是肝功能检测的一项重要指标,一定程度上其活性大小与肝细胞受损程度呈正相关)
      根据表中数据判断,给FH患者注射药物X的最佳剂量及理由是 。
      20.将玉米种子用自生固氮菌拌种后播种,可显著提高产量并降低化肥的使用量。科研人员进行了土壤中自生固氮菌的分离和固氮能力测定的研究,部分实验流程如图。回答下列问题:
      (1)用于分离自生固氮菌培养基在组成成分上的特点是 ,培养基的 pH 应在灭菌 (填“前”或“后”)调至中性或弱碱性。
      (2)该实验用于纯化培养的接种方法是 ,若进行步骤④后培养基中的菌落数为 178 个,据此计算每克土壤中自生固氮菌的数量为 ,此数值比实际活菌数偏 ,原因是 。
      (3)筛选自生固氮菌菌株时,在固氮菌大菌落四周出现了少量杂菌小菌落,进一步研究表明这些杂菌不能利用空气中的氮气,则其氮源来自于 。在③和④步骤中,下列几种物品不需要的有 。
      A.酒精灯 B.培养皿 C.显微镜 D.无菌水 E.接种环
      (4)为了进一步研究纯化得到的 3 种自生固氮菌(A2、B2、C2)对玉米生长的影响,向实验组的每盆土壤浇 50mL 接种自生固氮菌的无氮植物营养液,实验结果如下表所示:
      ①对照组(CK)土壤的处理为 。②实验结果表明: 。
      21.CD28是T细胞表面受体,T细胞的有效激活依赖于CD28在癌细胞与T细胞结合部位的聚集。因此,科研人员尝试构建既能结合PSMA(癌细胞表面的抗原蛋白),又能结合CD28的双特异性抗体PSMA×CD28,诱导T细胞定向杀伤癌细胞,如图1所示。回答下列问题。
      (1)图1中PD—L1能抑制T细胞的活化,使癌细胞发生免疫逃逸。临床上可利用PD—1的单克隆抗体进行癌症治疗,据图1推测,其原因是 。
      (2)为了诱导T细胞定向杀伤癌细胞,研究人员通过制备杂交瘤细胞相关技术,生产双特异性抗体的部分过程如下图2、图3所示,图中注射的抗原A和抗原B分别指的是 、 。分离出已免疫的B淋巴细胞 (填“需要”或“不需要”)通过原代培养扩大细胞数量,原因是 。
      (3)如图2,经过①-②-③-④后得到的融合细胞再经过⑤筛选。筛选过程如图3所示,往往取一定稀释倍数的杂交瘤细胞悬液加入到多孔玻璃板中,若每个孔中有多个细胞,阳性反应孔中的细胞还需多次稀释培养并检测,目的是 。
      (4)科研人员将癌细胞和T细胞共同培养,加入不同抗体,比较不同抗体对T细胞活化的作用。实验各组由活化T细胞产生的细胞因子IL-2含量如图4所示,实验结果说明 。
      参考答案
      1.A
      2.C
      3.C
      4.D
      5.D
      6.B
      7.B
      8.D
      9.C
      10.A
      11.A
      12.A
      13.AC
      14.ABD
      15.ABD
      16.ABD
      17.(1) 协助扩散 主动运输 细胞膜 液泡
      (2) 自由水 调节细胞渗透压(或维持细胞水分平衡;保护细胞结构,降低高盐对细胞的伤害) 外界溶液的浓度大于细胞液浓度、原生质层的伸缩性大于细胞壁
      (3) 失水 减慢
      18.(1)使DNA聚合酶能够从引物的3’端开始复制
      (2)Hind Ⅲ和BamHⅠ
      (3)①+③
      (4) XhI和EcRI 反义基因转录的mRNA与ErsI 基因转录出的mRNA互补配对,乙烯受体基因的翻译过程受阻,不能合成乙烯受体,从而无法正常识别乙烯信号,进而延缓成熟
      19. 内质网 构成细胞膜成分,参与血液中脂质的运输等 只有单层磷脂分子 LDL结构中的载脂蛋白能与靶细胞膜上的LDL受体特异性结合 胞吞 与细胞膜融合,受体重新分布在细胞膜上被重新利用 200mg/周,降低胆固醇效果明显,同时肝脏不受损伤
      20.(1) 不含氮源 前
      (2) 稀释涂布平板法 1.78×107 小 当两个或多个细胞连在一起时,平板上观察到的只是一个菌
      (3) 自生固氮菌产生的含氮化合物 C E
      (4) 浇50mL无氮植物营养液 3种自生固氮菌都能促进玉米生长,效果B2>A2>C2
      21.(1)PD—1的单克隆抗体与PD—1结合,阻断了PD—1和PD—L1的结合,避免PD—L1抑制T细胞的活化
      (2) PSMA CD28(注:前后可调换) 不需要 B淋巴细胞是高度分化的细胞,不能增殖
      (3)筛选出能产生双特异性抗体(抗PSMA×CD28抗体)的单个杂交瘤细胞
      (4)PSMA×CD28和PD-1单抗联合使用能够显著激活T细胞,且在一定范围内激活作用随抗体浓度的增加而增强注射物质(1次/周)
      药物X(mg/周)
      0
      30
      100
      200
      300
      胆固醇含量相对值(注射后/注射前)
      100%
      94.5%
      91.2%
      76.8%
      50.6%
      转氨酶活性
      +
      +
      +
      +
      + + + +
      处理
      株高/cm
      茎粗/cm
      鲜质量/g
      干质量/g
      叶绿素含量/(mg·g-1)
      CK
      30.26±0.35d
      0.35±0.01c
      2.17±0.06c
      0.24±0.01c
      1.69±0.06b
      A2
      33.66±0.85b
      0.37±0.01b
      2.49±0.14b
      0.26±0.06bc
      2.08±0.07a
      B2
      35.92±0.77a
      0.38±0.01a
      2.71±0.20a
      0.29±0.04a
      2.01±0.07a
      C2
      32.15±0.92c
      0.36±0.01bc
      2.41±0.24b
      0.27±0.01ab
      1.96±0.10a

      相关试卷 更多

      资料下载及使用帮助
      版权申诉
      • 1.电子资料成功下载后不支持退换,如发现资料有内容错误问题请联系客服,如若属实,我们会补偿您的损失
      • 2.压缩包下载后请先用软件解压,再使用对应软件打开;软件版本较低时请及时更新
      • 3.资料下载成功后可在60天以内免费重复下载
      版权申诉
      若您为此资料的原创作者,认为该资料内容侵犯了您的知识产权,请扫码添加我们的相关工作人员,我们尽可能的保护您的合法权益。
      入驻教习网,可获得资源免费推广曝光,还可获得多重现金奖励,申请 精品资源制作, 工作室入驻。
      版权申诉二维码
      欢迎来到教习网
      • 900万优选资源,让备课更轻松
      • 600万优选试题,支持自由组卷
      • 高质量可编辑,日均更新2000+
      • 百万教师选择,专业更值得信赖
      微信扫码注册
      手机号注册
      手机号码

      手机号格式错误

      手机验证码 获取验证码 获取验证码

      手机验证码已经成功发送,5分钟内有效

      设置密码

      6-20个字符,数字、字母或符号

      注册即视为同意教习网「注册协议」「隐私条款」
      QQ注册
      手机号注册
      微信注册

      注册成功

      返回
      顶部
      学业水平 高考一轮 高考二轮 高考真题 精选专题 初中月考 教师福利
      添加客服微信 获取1对1服务
      微信扫描添加客服
      Baidu
      map