江西省宜春市丰城市九中2023-2024学年高二上学期期末生物试题(原卷版+解析版)
展开一、单项选择题(本题共12小题,每小题2分,共24分)
1. 高等植物的生长发育受到环境因素调节,光、温度、重力对植物生长发育的调节作用尤为重要,请判断下列说法正确是( )
A. 年轮的宽度、春化作用均能说明温度参与植物生长发育的调节
B. 植物分布的地域性差异很大程度上是由光照所决定的
C. 幼苗横放后发生茎背地生长的现象是光调控产生的结果
D. 光敏色素是植物体内唯一感受光的受体
【答案】A
【解析】
【分析】高等植物的生长发育受到环境因素调节,光、温度、重力对植物生长发育的调节作用尤为重要,重力是调节植物生长发育和形态建成的重要环境因素。植物的根、茎中具有感受重力的物质和细胞,可以将重力信号转换成运输生长素的信号,造成生长素分布的不均衡,从而调节植物的生长方向。植物具有接受光信号的物质,光敏色素是其中的一种,光敏色素是一类色素-蛋白复合体,光敏色素主要吸收红光和远红光。
【详解】A、年轮宽窄同当年降水或温度关系十分密切,春化作用指用低温诱导促使植物开花说明温度参与植物生长发育的调节,A正确;
B、植物分布的地域性很大程度上就是由温度决定的,B错误;
C、幼苗横放后,重力作用导致近地侧生长素浓度高于远地侧,茎的近地侧生长速度比远地侧快而表现出背地生长现象,不是光调控的结果,C错误;
D、光敏色素不是植物体内唯一感受光信号的分子,还有其他感受光信息的分子,如感受蓝光的受体,D错误。
故选A。
2. 某生物兴趣小组的同学探究了植物生长素类似物(2,4-D)对富贵竹插条生根的影响,实验结果如下表所示。下列叙述正确的是( )
A. 该探究实验的自变量是2,4-D浓度,无关变量为插条生根条数
B. 浓度为10-5 ml/L的2,4-D溶液下富贵竹插条可能生长了
C. 如要确定促进富贵竹插条生根的最适浓度,需在10-11 ml/L ~ 10-9 ml/L范围内缩小浓度梯度做进一步实验
D. 生根数多的实验组根的长度也更长
【答案】C
【解析】
【分析】根据实验课题可知,实验的自变量是2,4-D浓度,因变量是插条生根条数,并且无关变量包括:侧芽的数目、溶液处理的时间等,无关变量会影响实验的结果,因此应保持相同且适宜;生长素生理作用具有两重性,低浓度促进生长,高浓度抑制生长。
【详解】A、实验中人为变化的变量为自变量,因自变量变化而变化的量为因变量,该探究实验的自变量是2,4-D浓度,因变量为插条生根条数,A错误;
B、与空白对照组相比,浓度为10-5ml/L的2,4-D溶液对富贵竹生根具有抑制作用,B错误;
C、从实验结果分析,实验设置的浓度梯度大,如要确定促进富贵竹插条生根的最适浓度,需在10-11 ml/L ~ 10-9 ml/L范围内缩小2,4-D浓度梯度作进一步实验,C正确;
D、由表中数据可以看出,与对照组相比,实验组生根数多,只能说明在该对应的2,4-D浓度下,促进了扦插条生根,不能得出生根数多的实验组根的长度也更长,D错误。
故选C。
3. 下列关于人体内环境及其稳态的叙述,正确的是( )
A. 膀胱内的尿液、汗腺导管内的汗液、消化道内的消化液、血红蛋白以及载体蛋白均不属于内环境
B. 体检时只需通过检查血浆的理化性质就可预示机体是否处于健康状态
C. 寒冷环境下机体通过各种途径减少散热,使散热量低于炎热环境中的散热量
D. 婴幼儿长期蛋白质摄入严重不足,导致组织液渗透压下降,造成脑组织水肿
【答案】A
【解析】
【分析】1、体液是由细胞内液和细胞外液组成,细胞内液是指细胞内的液体,而细胞外液即细胞的生存环境,它包括血浆、组织液、淋巴等,也称为内环境,内环境是细胞与外界环境进行物质交换的媒介。
2、内环境稳态是指正常机体通过调节作用,使各个器官,系统协调活动,共同维持内环境的相对稳定状态。内环境稳态是机体进行生命活动的必要条件,其稳态的调节机制是神经一体液一免疫调节网络。
【详解】A、膀胱内的尿液、汗腺导管内的汗液、消化道内的消化液直接与外界相连,血红蛋白以及载体蛋白在细胞内或细胞膜上,均不属于内环境,A正确;
B、内环境稳态的实质是各种成分和理化性质处于动态平衡,体检时只需通过检查血浆的理化性质就不可预示机体是否处于健康状态,还要查各种成分的含量,B错误;
C、寒冷环境下,机体在神经-体液调节下,通过增加产热、减少散热来维持体温的相对温度,此时机体的产热量与散热量均大于炎热环境中的产热量与散热量,C错误;
D、婴幼儿长期蛋白质摄入严重不足,导致血浆蛋白含量减少,血浆渗透压下降,造成脑组织水肿,D错误。
故选A。
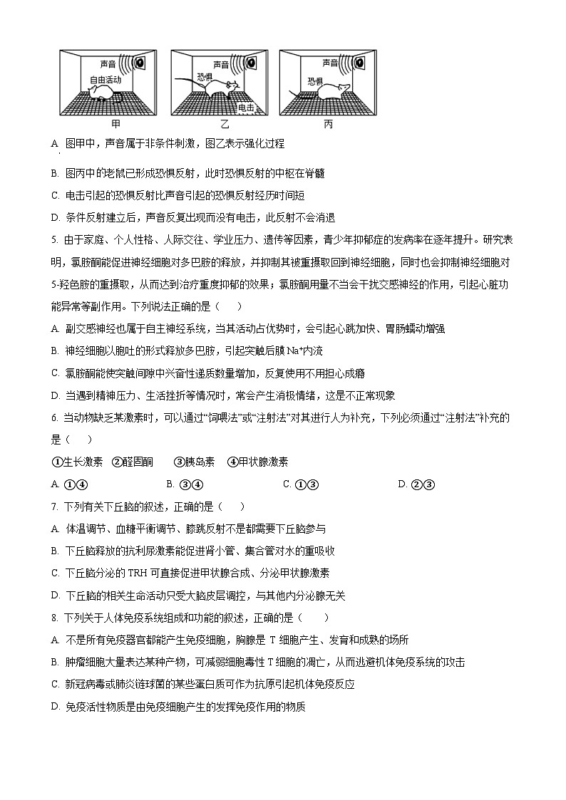
4. 恐惧反射是一种条件反射,其建立的过程如图,下列叙述正确的是( )
A. 图甲中,声音属于非条件刺激,图乙表示强化过程
B. 图丙中的老鼠已形成恐惧反射,此时恐惧反射的中枢在脊髓
C. 电击引起的恐惧反射比声音引起的恐惧反射经历时间短
D. 条件反射建立后,声音反复出现而没有电击,此反射不会消退
【答案】C
【解析】
【分析】图中的声音和电击多次结合后,没有电击只给声音小鼠会产生恐惧,说明声音已经变成了一种条件刺激,条件反射已经建立,甲图中声音还没有成为条件刺激。条件反射是由无关刺激转化成条件刺激的过程。
【详解】A、条件反射的形成以条件刺激的作用为前提。从图甲可见,声音并不能引起小鼠发生恐惧反射,是无关刺激。结合图乙分析,经过多次将电击和声音信号结合在一起刺激小鼠,使无关刺激(声音)转化为了条件刺激,才出现了图丙的恐惧反射。这种非条件刺激(电击)与无关刺激(声音)在时间上的结合,这个过程称为强化,A错误;
B、图丙已经形成恐惧反射,是条件反射,高级中枢在大脑皮层,B错误;
C、电击引起的是非条件反射,声音引起的是条件反射,条件反射更复杂,需要更长时间,故电击引起的恐惧反射比声音引起的恐惧反射经历时间短,C正确;
D、条件反射建立后,声音反复出现而没有电击,此反射会消退,D错误。
故选B。
5. 由于家庭、个人性格、人际交往、学业压力、遗传等因素,青少年抑郁症的发病率在逐年提升。研究表明,氯胺酮能促进神经细胞对多巴胺的释放,并抑制其被重摄取回到神经细胞,同时也会抑制神经细胞对5-羟色胺的重摄取,从而达到治疗重度抑郁的效果;氯胺酮用量不当会干扰交感神经的作用,引起心脏功能异常等副作用。下列说法正确的是( )
A. 副交感神经也属于自主神经系统,当其活动占优势时,会引起心跳加快、胃肠蠕动增强
B. 神经细胞以胞吐的形式释放多巴胺,引起突触后膜Na+内流
C. 氯胺酮能使突触间隙中兴奋性递质数量增加,反复使用不用担心成瘾
D. 当遇到精神压力、生活挫折等情况时,常会产生消极情绪,这是不正常现象
【答案】B
【解析】
【分析】1、交感神经和副交感神经都属于外周神经系统中的自主神经,两者不受意识支配。
2、大脑皮层除了对外部世界感知(感觉中枢在大脑皮层)还具有语言、学习、记忆和思维等方面的高级功能。
【详解】A、副交感神经属于自主神经系统,当其活动占优势时,会引起心跳减慢、胃肠蠕动加强,其作用往往与交感神经是相反的,A错误;
B、神经细胞以胞吐的形式释放多巴胺,多巴胺为兴奋性递质,作用于突触后膜使突触后膜上Na+内流,B正确;
C、氯胺酮能使突触间隙中兴奋性递质数量增加,与很多毒品效果相似,长期使用可能成瘾,因此氯胺酮为管制类药品,C错误;
D、情绪是人脑的高级功能,当人遇到神压力,生活挫折、疾病等情况时,常会产生消极情绪,这是正常生理现象,D错误。
故选B。
6. 当动物缺乏某激素时,可以通过“饲喂法”或“注射法”对其进行人为补充,下列必须通过“注射法”补充的是( )
①生长激素 ②醛固酮 ③胰岛素 ④甲状腺激素
A. ①④B. ③④C. ①③D. ②③
【答案】C
【解析】
【分析】内分泌腺产生的激素,根据化学成分大体分三类:
(1)固醇类激素:性激素、醛固酮。
(2)氨基酸衍生物类激素:甲状腺激素、肾上腺素。
(3)多肽和蛋白质类激素:下丘脑和垂体分泌的激素,胰岛素和胰高血糖素。各种激素的化学成分不同,其中蛋白质类、多肽类激素不能口服,口服后会被消化道内蛋白酶分解,从而失去作用。
【详解】①生长激素是垂体分泌的蛋白质类激素,不能口服,只能注射,①符合题意;
②醛固酮是肾上腺皮质分泌的固醇类激素,可以口服,也可以注射,②不符合题意;
③胰岛素是胰岛B细胞分泌的蛋白质类激素,不能口服,只能注射,③符合题意;
④甲状腺激素是甲状腺分泌的氨基酸类衍生物类激素,可以口服,也可以注射,④不符合题意;
①③必须通过“注射法”补充,C正确,ABD错误。
故选C。
7. 下列有关下丘脑叙述,正确的是( )
A. 体温调节、血糖平衡调节、膝跳反射不是都需要下丘脑参与
B. 下丘脑释放的抗利尿激素能促进肾小管、集合管对水的重吸收
C. 下丘脑分泌的TRH可直接促进甲状腺合成、分泌甲状腺激素
D. 下丘脑的相关生命活动只受大脑皮层调控,与其他内分泌腺无关
【答案】A
【解析】
【分析】1、甲状腺激素的分级调节,也存在反馈调节。(甲状腺激素分泌过多又会反过来抑制下丘脑和垂体的作用,这就是负反馈调节)
2、下丘脑在机体稳态中的作用主要包括以下四个方面:①感受:渗透压感受器感受渗透压升降,维持水代谢平衡;②传导:可将渗透压感受器产生的兴奋传导至大脑皮层,使之产生渴觉;③分泌:分泌促激素释放激素,作用于垂体,使之分泌相应的激素或促激素,在外界环境温度低时分泌促甲状腺激素释放激素,在细胞外液渗透压升高时促使垂体分泌抗利尿激素;④调节:体温调节中枢、血糖调节中枢、渗透压调节中枢。
【详解】A、膝跳反射的反射调节中枢是脊髓,没有下丘脑参与;下丘脑中存在体温调节中枢和血糖调节中枢,A正确;
B、抗利尿激素由下丘脑分泌并由垂体释放,促进肾小管、集合管对水的重吸收,以降低细胞外液渗透压,B错误;
C、下丘脑分泌的TRH直接作用于垂体,促进垂体合成TSH,TSH作用于甲状腺合成、分泌甲状腺激素,C错误;
D、下丘脑的相关生命活动除了受大脑皮层调控外,还受到甲状腺激素的负反馈调节,D错误。
故选A。
8. 下列关于人体免疫系统组成和功能的叙述,正确的是( )
A. 不是所有免疫器官都能产生免疫细胞,胸腺是 T 细胞产生、发育和成熟的场所
B. 肿瘤细胞大量表达某种产物,可减弱细胞毒性T细胞的凋亡,从而逃避机体免疫系统的攻击
C. 新冠病毒或肺炎链球菌的某些蛋白质可作为抗原引起机体免疫反应
D. 免疫活性物质是由免疫细胞产生的发挥免疫作用的物质
【答案】C
【解析】
【分析】人体的免疫系统主要包括免疫器官、免疫细胞和免疫活性物质。免疫器官包括骨髓、胸腺、脾、淋巴结和扁桃体等;免疫细胞是执行免疫功能的细胞,它们来自骨髓的造血干细胞,包括各种类型的白细胞,如淋巴细胞、树突状细胞和巨噬细胞等;免疫活性物质是指由免疫细胞或其他细胞产生的、并发挥免疫作用的物质。
【详解】A、T 细胞是由骨髓的造血干细胞分化而来,但T细胞会转移至胸腺成熟,A错误;
B、肿瘤细胞大量表达某种产物,可促进细胞毒性T细胞的凋亡,从而逃避机体免疫系统的攻击,B错误;
C、新冠病毒或肺炎链球菌的某些蛋白质会被人体的免疫系统识别为异己物质,引起机体免疫反应,C正确;
D、免疫活性物质是由免疫细胞(或其他细胞)产生的发挥免疫作用的物质,例如唾液腺细胞可产生免疫活性物质溶菌酶,D错误。
故选C。
9. 随着免疫系统研究的逐步深入,免疫学在免疫预防、免疫诊断、免疫治疗和器官移植等方面得到了广泛应用。下列关于免疫学应用的叙述,错误的是( )
A. 预防接种不是人体获得针对某种病原体的特异性免疫能力的唯一途径
B. 抗原和抗体特异性结合的特性可用于病原体和肿瘤的临床诊断
C. 外伤病人注射破伤风疫苗属于免疫治疗
D. 对于要进行器官移植的患者,可应用免疫抑制疗法
【答案】C
【解析】
【分析】预防接种能预防疾病的原理是疫苗接种到健康人的体内,使人在不发病的情况下产生抗体,获得免疫力。
【详解】A、人体被某病原体感染后也能获得针对该种病原体的特异性免疫能力,因此预防接种不是人体获得针对某种病原体的特异性免疫能力的唯一途径,A正确;
B、由于抗原和抗体反应的高度特异性,免疫学技术和制剂在临床诊断中得到了广泛的应用,如检测病原体和肿瘤标志物,B正确;
C、外伤病人应该注射破伤风抗毒素(破伤风毒素的抗体),到达免疫治疗。而外伤病人注射破伤风疫苗属于免疫预防,C错误;
D、由于免疫作用,器官移植后,会发生免疫排斥现象,可应用免疫抑制疗法,提高器官移植的成功率,D正确。
故选C。
10. 下列关于神经调节和体液调节的关系的叙述,正确的是( )
A. 机体所有内分泌腺分泌活动的调控中心都位于大脑皮层和脊髓
B. 神经调节一般比体液调节更加迅速,作用范围通常也更加广泛
C. 人体内生命活动都受神经和体液的双重调节
D. 两者都有分级调节的生命活动
【答案】D
【解析】
【分析】1、神经调节和体液调节共同协调、相辅相成,但神经调节占主导地位。神经调节的基本方式是反射,它是指在中枢神经系统参与下,动物或人体对内外环境变化作出的规律性应答。完成反射的结构基础是反射弧,体液调节指激素等化学物质(除激素以外,还有其他调节因子,如CO2等),通过体液传送的方式对生命活动进行调节。
2、神经调节与体液调节之间的关系:一方面大多数内分泌腺都受中枢神经系统的控制;另一方面内分泌腺分泌的激素也可以影响神经系统的功能。
【详解】A、机体大多数内分泌腺直接或间接受位于脑和脊髓的神经中枢的调控,A错误;
B、神经调节的作用途径是反射弧,体液调节的作用途径是体液运输,因此,神经调节一般比体液调节更加迅速,但作用范围精准,B错误;
C、人体维持稳态的机制是神经—体液—免疫调节网络,但人体内生命活动未必都受神经和体液的双重调节,C错误;
D、神经调节和体液调节都有分级调节的生命活动,D正确。
故选D。
11. 如图为某同学构建的种群各数量特征之间关系的模型图。下列有关叙述错误的是( )
注:“+”表示促进或增加,“-”表示抑制或减少。
A. 可利用人工合成的性外激素干扰雌雄交尾来控制特征②,进而影响种群数量
B. 种群甲的种群密度高于种群乙,但是种群甲的种群数量不一定比种群乙的种群数量大
C. ⑥是所有生物种群都应具有的数量特征
D. 某种群的特征②逐渐增加,但种群特征⑤不一定是增长型
【答案】C
【解析】
【分析】由图分析可知:①③能使种群密度降低,①③是死亡率和迁出率;②④能使种群密度上升,②④是出生率和迁入率,⑤通过影响①使种群数量减少,通过影响②使种群数量增多,则⑤是年龄结构,①是死亡率,②是出生率,③是迁出率,④是迁入率,⑥是性别比例,它通过影响出生率来影响种群密度。
【详解】A、①③能使种群密度降低,②④能使种群密度上升,⑤通过影响①使种群数量减少,通过影响②使种群数量增多,则⑤是年龄结构,①是死亡率,②是出生率,③是迁出率,④是迁入率,⑥是性别比例,它通过影响出生率来影响种群密度。可利用人工合成的性外激素干扰雌雄交尾来控制特征②出生率,进而影响种群数量,A正确;
B、种群密度是指种群在单位面积或体积中的个体数,种群甲的种群密度高于种群乙,但是种群分布的面积等不相同,故种群甲的种群数量不一定比种群乙的种群数量大,B正确;
C、⑥是性别比例,并非所有生物种群都具有性别比例这一特征,没有性别或雌雄同体的种群没有性别比例的特征,如水稻、玉米等,C错误;
D、②是出生率,某种群的出生率逐渐增加,不能判断种群的年龄结构是增长型,还应考虑出生率和死亡率的大小关系,以及迁入率和迁出率等特征,D正确。
故选C。
12. 美国加州南部红圆蚧是一种非常普遍的柑橘害虫,蔷薇轮蚧小蜂入侵后成为红圆蚧的有效寄生物;后来加州从我国引入岭南蚜小蜂成功繁殖定居,10年后岭南蚜小蜂几乎在整个区域完全取代了蔷薇轮蚧小蜂。下列相关叙述错误的是( )
A. 岭南蚜小蜂、蔷薇轮蚧小蜂与红圆蚧的种间关系均为寄生
B. 岭南蚜小蜂和蔷薇轮蚧小蜂有高度相似的生态位,无法长期共存
C. 研究柑橘的生态位时,不能只研究柑橘与红圆蚧和其他物种的关系
D. 蔷薇轮蚧小蜂被取代后,种间竞争降低不利于保持群落的稳定性
【答案】D
【解析】
【分析】生物的种间关系为:捕食、寄生、种间竞争、原始合作、互利共生。生态位是指一个物种在群落中的地位和作用,包括所处的空间位置,占用资源的情况,以及与其他物种的关系等。
【详解】A、由题干可知,岭南蚜小蜂几乎在整个区域完全取代了蔷薇轮蚧小蜂,两种小蜂的生态位几乎完全相同,因此它们与红圆蚧的种间关系均为寄生,A正确;
B、两种有高度相似生态位的生物竞争激烈,无法长期共存,B正确;
C、研究柑橘的生态位应包括柑橘的植株高度、种群密度及其与红圆蚧和其他物种的关系等,C正确;
D、蔷薇轮蚧小蜂被取代后,岭南蚜小蜂与蔷薇轮蚧小蜂种间竞争降低,有利于保持群落的稳定性,D错误。
故选D。
二.多项选择题(本题共4道小题,每小题4分,共16分)
13. 利用某海洋动物离体神经为实验材料,进行实验得到以下结果。图甲表示动作电位产生过程,图乙、图丙表示动作电位传导过程,下列叙述错误的是( )
A. 若将离体神经纤维放在高于正常海水Na+浓度溶液中,甲图的a、e处虚线将下移,c点上移
B. 图甲、乙、丙中发生Na+内流的过程分别是a~c、①~③、⑥~⑧
C. 图甲、乙、丙中c、③、⑧点时细胞膜外侧钠离子浓度低于细胞膜内侧
D. d、②、⑨过程中K+外流不需要消耗能量
【答案】ABC
【解析】
【分析】神经纤维未受到刺激时,K+外流,细胞膜内外的电荷分布情况是外正内负(静息电位),当某一部位受刺激时,Na+内流,其膜电位变为外负内正(动作电位)。
图甲表示动作电位产生过程,图乙、图丙表示动作电位传导。
【详解】A、c点表示产生的动作电位最大值,若将离体神经纤维放在高于正常海水Na+浓度的溶液中,则Na+内流量增加,则甲图的c点将上移,不会影响甲图中的a、e处虚线,因为静息电位的产生与钠离子浓度无关,A错误;
B、动作电位产生时,Na+内流,所以图甲、乙、丙中发生Na+内流的过程分别是a~c、⑤~③,⑥~⑧,B错误;
C、图甲、乙、丙中c、③、⑧点时,膜电位为外负内正,但整个细胞膜外侧钠离子仍高于细胞膜内侧,C错误;
D、静息电位恢复过程中K+外流属于协助扩散,不消耗能量,图甲、乙、丙中d、②、⑨时间段静息电位在重新形成,D正确。
故选ABC。
14. 下图曲线表示正常人血液中化学物质X随时间变化的情况,下列有关叙述正确的是( )
A. 若X代表葡萄糖,则c→d可表示人体空腹时血液流经肝脏
B. 若X代表抗利尿激素,则在c点肾小管和集合管对水的通透性增加
C. 若X代表Na+,则在b→c段肾上腺髓质分泌的醛固酮会增加
D. 若X代表甲状腺激素,则在b点因反馈调节TRH分泌增加
【答案】A
【解析】
【分析】1、下丘脑分泌促甲状腺激素释放激素促进垂体分泌促甲状腺激素,促甲状腺激素能促进甲状腺分泌甲状腺激素,这属于分级调节。当甲状腺激素含量过多时,会反过来抑制下丘脑和垂体的分泌活动,这叫做负反馈调节。
2、体内水少或吃的食物过咸时→细胞外液渗透压升高→下丘脑感受器受到刺激→垂体释放抗利尿激素增多→肾小管、集合管对水的重吸收量增加→尿量减少。
3、血糖调节的中枢是下丘脑,调节胰岛素、胰高血糖素等激素的分泌。胰岛素是唯一能降低血糖的激素,其作用为促进血糖氧化分解、合成糖原、转化成非糖类物质;抑制肝糖原的分解和非糖类物质转化;胰高血糖素能升高血糖,能促进肝糖原的分解和非糖类物质转化。
【详解】A、如果X是葡萄糖糖,c→d时段血糖含量上升,主要是胰高血糖素发挥作用促进肝脏细胞中肝糖原分解和甘油三酯等非糖物质转化导致的,故在c→d可表示人体空腹时血液流经肝细胞,A正确;
B、如果X是抗利尿激素,c点时抗利尿激素含量低,而抗利尿激素能促进肾小管和集合管对水分的重吸收,则c点时肾小管和集合管细胞对水的通透性降低,B错误;
C、肾上腺皮质能分泌醛固酮等,若X代表Na+,则在b→c段Na+浓度下降,肾上腺皮质分泌的醛固酮会增加,促进肾小管和集合管对Na+的重吸收,C错误;
D、如果X代表甲状腺激素,图中b点时甲状腺激素含量较高,则会通过反馈调节抑制下丘脑的分泌活动,因此下丘脑分泌的TRH会减少,D错误。
故选A。
15. 为探究温度影响香菜种子萌发的作用机制,研究人员测定了不同温度条件下香菜种子中不同植物激素的含量,结果如下表。下列分析合理的是( )
A. 脱落酸、赤霉素和细胞分裂素的含量是本实验的自变量
B. 赤霉素和细胞分裂素协同促进香菜种子的萌发
C. 相较于低温,高温诱导有利于与脱落酸合成有关的基因表达
D. 温度变化会引起香菜种子发生包括激素合成在内的多种变化
【答案】BCD
【解析】
【分析】激素调节与植物生命活动的关系:激素调节在植物的生长发育和对环境的适应过程中发挥着重要作用,但是,激素调节只是植物生命活动调节的一部分。植物的生长发育过程,在根本上是基因组在一定时间和空间上程序性表达的结果。光照、温度等环境因子的变化,会引起植物体内产生包括植物激素合成在内的多种变化,进而对基因组的表达进行调节。
【详解】A、本实验的目的是探究温度影响香菜种子萌发的作用机制,自变量是温度的变化,因变量是香菜种子中脱落酸、赤霉素和细胞分裂素的含量变化,A错误;
B、表格显示赤霉素和细胞分裂素随着种子萌发的进程,均表现为含量上升,因而可推测二者协同促进香菜种子的萌发,B正确;
C、结合表格信息可知,低温诱导条件下,脱落酸的含量逐渐下降,高温条件下脱落酸含量下降的幅度低于低温组,相较于低温,高温诱导有利于与脱落酸合成有关的基因表达,C正确;
D、温度变化会引起香菜种子发生包括激素合成在内的多种变化,据此可推测,温度通过影响相关酶的合成来影响相关基因的表达过程进而影响了种子的萌发,D正确。
故选BCD。
16. 下图1表示草原上某野兔种群数量的变化(K0表示野兔种群在无天敌进入时的环境容纳量);图2是科学工作者连续20年对该草原的某种鸟类种群数量的调查曲线。下列说法正确的是( )
A. 图1的某时刻,草原上迁入了野兔的某种天敌,该种天敌迁入的时间点最可能是C点
B. 一段时间后,野兔种群数量达到相对稳定状态,此时野兔种群的环境容纳量约为K2
C. 用标记重捕法调查该草原上某区域的野兔种群数量时,若部分标记个体迁出,则会导致调查结果偏高
D. 图2中该鸟类的种群数量在第10年最少,第16年时最多
【答案】AC
【解析】
【分析】题图分析,图1中种群数量先增加后处于动态平衡,种群数量呈S形,在K2-K3附近波动。图2曲线中λ值大于1,则种群数量增加,λ值小于1,种群数量降低。
【详解】A、图1显示野兔的种群数量在初期呈现连续增长,在c点之后,增长的速率变缓,说明环境阻力加大,因此该种天敌迁入的时间点最可能是C点,A正确;
B、图1中种群数量先增加后处于动态平衡,种群数量呈S形,在K2-K3附近波动,故野兔种群的环境容纳量约为(K2+K3)/2,B错误;
C、用标记重捕法调查该草原上某区域的种群数量,该种群数量的估算值=第一次捕获并标记的个体数×第二次捕获的个体数之积/第二次捕获的有标记的个体数,若部分标记个体迁出,则导致第二次捕获的有标记的个体数较实际偏少,则会导致调查结果偏高,C正确;
D、已知λ=当年种群数量/一年前种群数量,分析图2可知,在4~10年,λ<1,说明该鸟类种群的数量在不断减少,因此该鸟类种群数量在第10年最少,在10~20年,λ>1,说明该鸟类种群的数量在不断增加,因此该鸟类种群数量在第20年最多,D错误。
故选AC。
三.非选择题(本题共5道小题,共60分)
17. 动物和人体都是开放的系统,要维持内环境的稳态并与外界环境相适应,都离不开生命活动的调节,神经调节在其中扮演了主要角色。请结合自己所学,回答以下问题。
(1)有些神经元的轴突很长并且树突很短,这样的结构的意义是______________。
(2)神经递质是小分子物质,但仍要通过胞吐的方式释放到突触间隙,其意义在于_________。
(3)在下列结构上兴奋是单向传导或传递的是____________。(选下列序号填入)
①离体的神经纤维 ②突触结构 ③机体的神经纤维 ④反射弧
(4)请写出寒冷环境中人体体温调节过程的一条反射弧__________。
(5)婴儿和腰椎受伤的病人都有可能出现小便失禁的情况,但二者的原因不同,请给出合理的解释:_____________。
【答案】17. 便于接受和传递信息
18. 使神经递质快速大量释放 19. ②③④
20. (寒冷→)冷觉感受器兴奋→传入神经→下丘脑体温调节中枢兴奋→传出神经→皮肤血管收缩
21. 婴儿大脑皮层与脊髓之间的联系尚未完全建立,故排尿不完全;而腰椎受伤的病人出现尿失禁的原因是由于脊髓与大脑的联系被切断,致使低级中枢失去了高级中枢的控制
【解析】
【分析】兴奋在神经元之间的传递:(1)神经元之间的兴奋传递就是通过突触实现的。突触:包括突触前膜、突触间隙、突触后膜。(2)兴奋的传递方向:由于神经递质只存在于突触小体的突触小泡内,所以兴奋在神经元之间(即在突触处)的传递是单向的,只能是:突触前膜→突触间隙→突触后膜(上个神经元的轴突→下个神经元的细胞体或树突)。(3)传递形式:电信号→化学信号→电信号。
【小问1详解】
神经元由细胞体和突起组成,其中突起包括轴突和树突,树突往往短而粗,功能是接受信息;轴突往往长而单一,其可以将细胞体发出的信息,传到肌肉、腺体或其他神经元,有些神经元的轴突很长,并且树突很多,这样便于接受和传递信息。
【小问2详解】
尽管神经递质是小分子物质,但仍通过胞吐方式释放到突触间隙,这样可以使神经递质快速大量释放,从而保证了兴奋的快速传递。
【小问3详解】
①兴奋在离体的神经纤维上双向传导,①错误;
②由于兴奋只能从突触前膜释放作用于突触后膜,传递方向是单向的,②正确;
③兴奋传导时在机体的神经纤维上单向传导,③正确;
④兴奋在反射弧中是单向传导的,即感受器→传入神经→神经中枢→传出神经→效应器,④正确。
故选②③④。
【小问4详解】
寒冷刺激时与血管变化有关的体温调节途径为:(寒冷→)冷觉感受器兴奋→传入神经→下丘脑体温调节中枢兴奋→传出神经→皮肤血管收缩。
【小问5详解】
大脑皮层以下的神经中枢是低级的神经中枢,能完成一些低级的神经活动,排尿反射就是一种比较低级的神经活动,婴儿大脑皮层与脊髓之间的联系尚未完全建立,故排尿不完全;而腰椎受伤的病人出现尿失禁的原因是由于脊髓与大脑的联系被切断,致使低级中枢失去了高级中枢的控制。
18. 2022年2月4日,在万众瞩目下第24届冬季奥运会在北京盛大举行。运动员剧烈运动时,身体大量出汗需进行渗透压自稳调节,肌细胞无氧呼吸产生的乳酸进入血液,需通过调节维持自稳。同时机体胰高血糖素、甲状腺激素及肾上腺素的分泌增加,出现应激性调节。请参照表中内容完成下表。
剧烈运动时人体的部分身体状态和调节过程
①_______;②_______;③_______;④_______;⑤_______;⑥_______;⑦_______。
【答案】 ①. 抗利尿激素 ②. 血糖 ③. 促甲状腺激素 ④. HCO3-、HPO42- ⑤. 升高血糖浓度,为组织细胞提供更多能量 ⑥. 更多O2及营养物质 ⑦. 神经调节
【解析】
【分析】1、下丘脑分泌促甲状腺激素释放激素促进垂体分泌促甲状腺激素,促甲状腺激素能促进甲状腺分泌甲状腺激素,进而促进代谢增加产热,这属于分级调节。当甲状腺激素含量过多时,会反过来抑制下丘脑和垂体的分泌活动,这叫做负反馈调节。
2、神经调节作用途径是反射弧,反应速度迅速,作用范围准确、比较局限,作用时间短暂;体液调节作用途径是体液运输,反应速度较缓慢,作用范围较广泛,作用时间比较长。神经调节与体液调节之间的关系可以概括为以下两个方面:一方面,体内大多数内分泌腺活动都受中枢神经系统的控制;另一方面,内分泌腺所分泌的激素也可以影响神经系统的发育和功能。
3、体内水少或吃的食物过咸时→细胞外液渗透压升高→下丘脑感受器受到刺激→垂体释放抗利尿激素多→肾小管、集合管重吸收增加→尿量减少.同时大脑皮层产生渴觉(饮水)。
【详解】(1)剧烈运动时,机体会大量排汗,导致细胞外液渗透压上升,大脑皮层产生渴觉,细胞外液渗透压上升会刺激下丘脑的渗透压感受器,进而导致下丘脑的神经分泌细胞分泌抗利尿激素,通过垂体释放,是肾小管和集合管对水分的重吸收能力增强,使尿量减少,维持渗透压稳定。
(2)剧烈运动时,机体耗能增加,血糖浓度下降,血糖会直接刺激胰岛A细胞分泌胰高血糖素,同时血糖下降还会刺激下丘脑的某一区域产生兴通过传出神经直接支配胰岛A细胞的活动,促进胰高血糖素的分泌,同时胰岛素也会促进胰高血糖素的分泌。
(3)在寒冷情况下,下丘脑分泌促甲状腺激素释放激素,该激素会促进垂体分泌促甲状腺激素,促甲状腺激素会促进甲状腺分泌甲状腺激素,甲状腺激素分泌增加会促进物质代谢,进而增加能量供应,满足剧烈运动对能量的需求。
(4)剧烈运动时,机体耗能增加,除了有氧呼吸之外,机体还会通过无氧呼吸供能,人体无氧呼吸的产物是乳酸,乳酸进入内环境之后会与血浆中的缓冲物质结合,如与碳酸氢钠反应,生成乳酸钠和碳酸,碳酸分解成二氧化碳和水,排出体外,主要的缓冲离子有HCO3-、HPO42-。
(5)胰高血糖素能促进肝糖原的分解和非糖物质的转化,进而使血糖上升,为组织细胞提供更多的能源物质。
(6)剧烈运动时,由于能量大量消耗,血糖浓度下降,进而刺激下丘脑的某一区域,产生兴奋并通过传出神经支配肾上腺的分泌,促进肾上腺素分泌增加,肾上腺素能使心脏供血增加,血压升高。加快血液循环,供给组织细胞更多O2及营养物质,满足耗能所需。
(7)口渴、饥饿、 寒冷、紧张既有体液调节又有神经调节,其中主要为神经调节。
19. 阿卡波糖是国外开发的一种口服降糖药,可有效降低餐后血糖高峰。为开发具有自主知识产权的同类型新药,我国科研人员研究了植物来源的生物碱NB和黄酮CH对餐后血糖的影响:将等量且适量溶于生理盐水的药物和淀粉同时灌胃各组小鼠后,在不同时间检测其血糖水平,实验设计及结果如下表所示。
(1)淀粉在小鼠消化道内的最终水解产物葡萄糖由肠腔经过以下部位形成餐后血糖,请将这些部位按正确路径排序:____________(填字母)。
A. 组织液B. 血浆C. 毛细血管壁细胞D. 小肠上皮细胞
(2)正常情况下,人体血糖浓度升高时,胰岛B细胞的活动增强,胰岛素的分泌量明显增加,通过增加血糖的去向和减少血糖的来源,使血糖浓度恢复到正常水平。抽取血样可检测胰岛素是否正常分泌,这体现激素调节的特点是__________。
(3)本实验以____________(填表中组别数字)作对照组,确认实验材料和方法等能有效检测药物疗效。根据表中数据,该研究的结论为:_________。
(4)糖尿病病人会出现“多尿”症状,其原因是_______________。
证明NB和CH联合使用能否用于治疗糖尿病,还需要做进一步研究。请利用以下实验材料及用具设计实验加以探究。实验材料及用具:糖尿病模型鼠、生理盐水、W药物(将NB和CH按一定比例配制而成)、血糖仪等。请简述实验思路:_____________________。
【答案】19. DACB 20. 通过体液进行运输
21. ①. 1、2 ②. NB和CH均能有效降低餐后血糖高峰,且二者共同作用效果更强
22. ①. 原尿中葡萄糖浓度过高,渗透压增大,肾小管集合管对水的重吸收减少,尿量增多 ②. 选取糖尿病模型鼠随机均分为A、B两组,A组灌胃适量生理盐水,B组灌胃等量W药物,定时检测两组小鼠的血糖水平
【解析】
【分析】本题实验的目的是研究生物碱NB和黄酮CH对餐后血糖的影响,故自变量为施加的药物种类,同时设置了施加生理盐水组与阿卡波糖组的对照组,因变量为给药后不同时间血糖水平,其它无关变量应相同且适宜。
【小问1详解】
淀粉属于大分子物质,不能直接被细胞吸收利用,需要被分解为葡萄糖才能被利用,其在机体中顺序为小肠上皮细胞→组织液 →毛细血管壁细胞→血浆,即为DACB。
【小问2详解】
胰岛素是机体中唯一降低血糖浓度的激素,胰岛素是由胰岛B细胞分泌的;激素调节的特点是之一通过体液进行运输,可随体液到达全身各处,故抽取血样可检测胰岛素是否正常分泌。
【小问3详解】
分析题意,本实验目的是研究生物碱NB和黄酮CH对餐后血糖的影响,则实验的自变量是NB和CH的有无,需要与不服用上述制剂进行比较,且为验证其效果,需要再与目前口服降糖药阿卡波糖实验结果进行比较,故实验的对照组是1组和2组;根据表中数据可知,与生理盐水组相比,NB和CH组的血糖含量降低,与阿卡波糖组相当,且NB+CH组血糖最低,故该研究的结论为:NB和CH均能有效降低餐后血糖高峰,且二者共同作用效果更强。
小问4详解】
糖尿病患者原尿中葡萄糖浓度过高,渗透压增大,肾小管集合管对水的重吸收减少,尿量增多,会出现多尿的症状。欲研究NB和CH联合使用能否用于治疗糖尿病,实验的自变量为是否施用W药物(将NB和CH按一定比例配制而成),因变量为血糖水平。实验分两组,选取糖尿病模型鼠随机均分为A、B两组,A组灌胃适量生理盐水,B组灌胃等量W药物(将NB和CH按一定比例配制而成),定时检测两组小鼠的血糖水平。
20. 近期为支原体肺炎高发期。支原体肺炎是由支原体通过呼吸道侵入人体感染引起的肺炎,多发于儿童和青少年。临床症状表现为高热、咳嗽等。如图为支原体侵入人体后发生的免疫过程。回答下列问题:
(1)通常,支原体和病毒的病原体侵入机体,首先需要穿过的身体屏障是__________,这属于人体的_______(填“非特异性免疫”或“特异性免疫”)。
(2)少部分支原体进入人体内环境后,由抗原呈递细胞摄取、处理后,将抗原呈递给___________(填图中序号和名称),此时该细胞表面的特定分子发生变化并与⑤结合,这是激活细胞⑤的第二个信号。细胞毒性T细胞⑩被抗原激活后,在增殖分化为细胞⑧和⑨的过程中需要细胞因子的参与加速该过程。图中物质②的作用是_______________。
(3)支原体肺炎患者痊愈后仍有再次感染的风险,但再次感染后病症会比第一次感染轻,从免疫学的角度分析原因是_______________。
(4)临床发现,大环内酯类药物如罗红霉素、阿奇霉素对支原体有很好的疗效,而头孢类和青霉素类药物能有效抑制其他细菌生长繁殖而对支原体并不起作用。尝试从细胞结构方面解释,头孢类和青霉素药物对支原体引起的肺炎治疗无效的原因可能是___________。
【答案】20. ①. 皮肤、黏膜 ②. 非特异性免疫
21. ①. ④辅助性T细胞 ②. 与病原体(支原体)特异性结合从而抑制病原体(支原体)的增殖或对人体细胞的黏附
22. 二次免疫时,记忆细胞迅速增殖分化,产生大量浆细胞,浆细胞快速产生大量抗体,发挥免疫效应
23. 头孢类药物和青霉素药物的作用机理主要是抑制细菌细胞壁的形成导致细菌细胞破裂死亡,而支原体无细胞壁
【解析】
【分析】题图分析:据图可知,图中①是抗原呈递细胞暴露出的抗原决定簇,②是抗体,③是辅助性T细胞上的受体,④是辅助性T细胞,⑤是B细胞,⑥是浆细胞,⑦是记忆B细胞,⑧⑩是细胞毒性T细胞,⑨是记忆T细胞。
【小问1详解】
支原体和病毒等病原体属于外源“非已”,如果要侵入机体,首先要穿过皮肤、黏膜。皮肤、黏膜是人体的第一道防线,属于人体的非特异性免疫。
【小问2详解】
进入内环境的抗原要经抗原呈递细胞把抗原信息传递给辅助性T细胞,激活辅助性T细胞,激活的辅助性T细胞分泌细胞因子并把抗原信息传递给B细胞。据图可知,细胞④接受抗原呈递细胞的信息,并分泌物质作用于细胞⑤,因此少部分支原体进入人体内环境后,由抗原呈递细胞摄取、处理后,将抗原呈递给④辅助性T细胞。据图可知,物质②为抗体,其作用是与病原体特异性结合从而抑制病原体的增殖或对人体细胞的黏附。
【小问3详解】
再次感染相同病原体时,机体会启动二次免疫来起作用。二次免疫时,记忆细胞迅速增殖分化,产生大量浆细胞,浆细胞快速产生大量抗体,快速消灭病原体,因此机体的症状相对第一次感染较轻。
【小问4详解】
头孢类药物作用机理主要是抑制细菌细胞壁的形成导致细菌细胞破裂死亡,而支原体无细胞壁。
21. I. 经过若干年“退耕还林”后发现某群落中出现了分布比较均匀的山毛榉(一种乔木)种群,调查该物种种群密度时,采取如下操作:①选择山毛榉分布比较均匀长6千米宽2千米的长方形地块;②将该地块分成三等份,在每份的中央划一个样方;③样方为边长5米的正方形;④每个样方内山毛榉的数量记录如下:
(1)根据该同学的调查,该原始森林中山毛榉的种群密度为____________。
(2)该调查结果是否可靠并说明理由______________。
II. 在某森林中,植物和动物的分布如下表;①②③④为种间关系示意图(纵轴表示个体数,横轴表示时间),请回答下列问题:
(3)区分不同生物群落的最重要特征是________。该森林分布有乔木、灌木和草本植物等,这体现了群落的垂直结构,这种分层现象的意义是______________。
(4)上表中动物的这种分层分布有利于减轻物种之间的______________(用图中序号作答)。
(5)自然状态有些生物在种群起始数量过少时,其种群数量不增反降,甚至灭绝,生态学家将该现象称为阿利氏效应。①从种群水平上分析,阿利氏效应产生的最可能原因是______________。②从群落水平上分析,阿利氏效应产生的最可能原因是______________。
【答案】21. 0.2(株/m2)
22. 不可靠,选取的样方数目过少,每个样方的面积太小
23. ①. 物种的组成 ②. 不同生物充分利用阳光等环境资源
24. ② 25. ①. 种群起始数量过少时不利于种群内寻找配偶,从而导致种群的出生率下降 ②. 种群起始数量过少时不利于种群内个体有效躲避敌害,从而导致种群死亡率上升
【解析】
【分析】1、在相同时间聚集在一定地域中各种生物种群的集合,叫作生物群落。
2、一个群落中的物种数目,称为物种丰富度。
3、随着时间的推移,一个群落被另一个群落代替的过程,叫作群落演替,包括初生演替和次生演替两种类型。
【小问1详解】
根据种群密度的取样调查法计算各样方的种群数量平均值,即(4+5+6)÷3=5(株),即边长5米的正方形样方中平均有4株山毛榉,则种群密度为5÷25=0.2(株/m2)。
【小问2详解】
由种群密度计算结果可见,该调查结果并不可靠。因为样方选取数目太少、面积太小,导致在所取样方中山毛榉数量少。对此可以扩大样方面积,增加样方数目,以提高调查结果的准确性。
【小问3详解】
不同的群落的物种组成不同,区分不同生物群落的最重要特征是物种的组成,该森林分布有乔木、灌木和草本植物等,这体现了群落的垂直结构,这种分层现象的意义是有利于不同生物充分利用阳光等环境资源。
【小问4详解】
①的种间关系为捕食,②的种间关系为(种间)竞争,③的种间关系为互利共生,④的种间关系为寄生,动物的这种分层分布可减弱生物对环境资源的争夺,有利于减轻物种之间的②(种间)竞争。
【小问5详解】
从种群水平上分析阿利氏效应,阿利氏效应产生的最可能原因是种群起始数量过少时不利于种群内寻找配偶,从而导致种群的出生率下降,从群落水平上分析阿利氏效应,阿利氏效应产生的最可能原因是种群起始数量过少时不利于种群内个体有效躲避敌害,从而导致种群死亡率上升。组别
1
2
3
4
5
6
7
2,4-D浓度(ml/L)
清水
10-15
10-13
10-11
10-9
10-7
10-5
平均生根条数(根)
2.0
3.8
9.4
20.1
9.1
1.3
0
激素种类
25℃
5℃
1周
2周
3周
4周
1周
2周
3周
4周
脱落酸/
43
41
37
32
42
31
18
7
赤霉素/
5
8
13
19
7
26
82
103
细胞分裂素/
7
12
18
23
8
29
67
85
身体状态
肌肉酸胀
口渴
饥饿
寒冷
紧张
信号分子
乳酸
①
②、神经递质、胰岛素等
神经递质及③
神经递质
靶器官(细胞)或作用物质
主要缓冲物质为④离子
作用于肾小管、 集合管
胰岛A细胞
甲状腺
肾上腺
调节结果及意义
pH自稳
渗透压
自稳
⑤
提高甲状腺激素含量,促进更多能源物质的氧化分解,增大能量的供给
心脏供血增加,血压升高。加快血液循环,供给组织细胞⑥
调节方式
口渴、饥饿、 寒冷、紧张的调节方式均主要为⑦
组别(每组10只)
给药量(mg/kg体重)
给药后不同时间血糖水平(mml/L)
0分钟
30分钟
60分钟
120分钟
1.生理盐水
-
4.37
11.03
7.88
5.04
2.阿卡波糖
4.0
4.12
7.62
7.57
5.39
3.NB
4.0
4.19
7.60
6.82
5.20
4.CH
4.0
4.24
7.28
7.20
5.12
5.NB+CH
4.0+4.0
4.36
6.11
5.49
5.03
样方
第一样方
第二样方
第三样方
个体数
4
5
6
项目
上层
中层
下层
植物
乔木
灌木
草本
动物
林鸽
长尾山雀
鹪鹩、昆虫
江西省宜春市丰城市九中2023-2024学年高三上学期期末生物试题(原卷版+解析版): 这是一份江西省宜春市丰城市九中2023-2024学年高三上学期期末生物试题(原卷版+解析版),文件包含精品解析江西省宜春市丰城市九中2023-2024学年高三上学期期末生物试题原卷版docx、精品解析江西省宜春市丰城市九中2023-2024学年高三上学期期末生物试题解析版docx等2份试卷配套教学资源,其中试卷共29页, 欢迎下载使用。
江西省宜春市丰城市九中日新班2023-2024学年高二上学期期末生物试题(原卷版+解析版): 这是一份江西省宜春市丰城市九中日新班2023-2024学年高二上学期期末生物试题(原卷版+解析版),文件包含精品解析江西省宜春市丰城市九中日新班2023-2024学年高二上学期期末生物试题原卷版docx、精品解析江西省宜春市丰城市九中日新班2023-2024学年高二上学期期末生物试题解析版docx等2份试卷配套教学资源,其中试卷共29页, 欢迎下载使用。
江西省宜春市丰城市九中日新班2023-2024学年高一上学期期末生物试题(原卷版+解析版): 这是一份江西省宜春市丰城市九中日新班2023-2024学年高一上学期期末生物试题(原卷版+解析版),文件包含精品解析江西省宜春市丰城市九中日新班2023-2024学年高一上学期期末生物试题原卷版docx、精品解析江西省宜春市丰城市九中日新班2023-2024学年高一上学期期末生物试题解析版docx等2份试卷配套教学资源,其中试卷共30页, 欢迎下载使用。

