【生物】湖北省武汉市部分重点中学2024-2025学年高二下学期6月期末联考试题(解析版)
展开
这是一份【生物】湖北省武汉市部分重点中学2024-2025学年高二下学期6月期末联考试题(解析版),共21页。试卷主要包含了选择题,非选择题等内容,欢迎下载使用。
1. 北京传统小吃“豆汁”是一种以酸味为主、掺杂着些许臭味的糊状流体食品,制作过程主要以绿豆为底物,利用乳酸菌等微生物进行发酵。以下叙述错误的是( )
A. 豆汁制作的过程也是微生物生长繁殖的过程
B. 能将糖类转化为乳酸的酶存在于细胞质基质中
C. 制作豆汁时,绿豆中的糖会转化为乳酸,降低溶液pH
D. 发酵过程中,能为乳酸菌同时提供碳源和能源的物质主要是绿豆中的蛋白质
【答案】D
【分析】传统发酵食品的制作离不开各种各样的微生物。乳酸菌是厌氧细菌,在无氧的情况下能将葡萄糖分解成乳酸,可用于乳制品的发酵、泡菜的腌制等。乳酸菌种类很多,在自然界中分布广泛,空气、土壤、植物体表、人或动物的肠道内都有乳酸菌分布。
【详解】A、发酵过程本质上是微生物(如乳酸菌)利用底物进行生长、繁殖和代谢的过程,A正确;
B、乳酸菌进行乳酸发酵时,能将糖类转化为乳酸的酶存在于细胞质基质中,B正确;
C、绿豆中的糖类(如淀粉水解产物)被乳酸菌发酵转化为乳酸,乳酸是酸性物质,导致溶液pH下降,C正确;
D、糖类是细胞生命活动的重要能源物质,乳酸发酵过程中,(绿豆中的)糖类能为乳酸菌同时提供碳源和能源,D错误。
故选D。
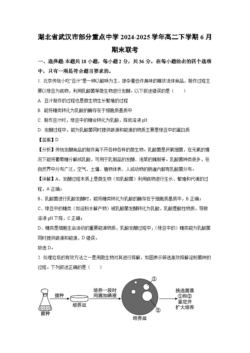
2. 处理垃圾的有效方法之一是用微生物对其进行降解,如图表示筛选高效降解淀粉菌种的过程。下列叙述正确的是( )
A. 将菌液接种到培养基上的方法是平板划线法
B. 菌种②可能比菌种①分解淀粉的能力强
C. 实验结束后,可将使用过的培养基直接丢弃
D. 菌落①与②周围透明圈的大小不同的原因是两个菌群对碘液的分解能力不同
【答案】B
【分析】微生物常见的接种的方法:①平板划线法:将已经熔化的培养基倒入培养皿制成平板,接种,划线,在恒温箱里培养。在划线的开始部分,微生物往往连在一起生长,随着线的延伸,菌数逐渐减少,最后可能形成单个菌落。②稀释涂布平板法:将待分离的菌液经过大量稀释后,均匀涂布在培养皿表面,经培养后可形成单个菌落。
【详解】A、观察,从图中菌落的分布情况来看,菌液接种到培养基上的方法是稀释涂布平板法,而非平板划线法,A错误;
B、看到图中菌种②周围的透明圈比菌种①周围的透明圈大,透明圈越大说明该菌种分解淀粉的能力越强,所以菌种②可能比菌种①分解淀粉的能力强,B正确;
C、实验结束后,使用过的培养基中可能含有微生物等有害物质,不能直接丢弃,需要进行灭菌处理,C错误;
D、菌落①与②周围透明圈的大小不同,原因是两个菌群分解淀粉的能力不同,而不是对碘液的分解能力不同,D错误。
故选B。
3. 窑湾绿豆烧酒,香醇甜美,久享盛誉。其制作工艺流程如下图所示。下列说法错误的是( )
A. 冷却后再进行接种,目的是为了防止温度过高杀死菌种
B. 扩大培养的培养基一般是固态的,扩大培养的目的是使菌种数量增加
C. 发酵工程中用的优良菌种可以通过诱变育种或基因工程育种等方式获得
D. 生产绿豆烧酒的流程中,没有严格的灭菌操作,但发酵过程几乎不会受杂菌污染影响
【答案】B
【分析】酿酒酵母代谢类型是异养、兼性厌氧型。高压蒸汽灭菌(湿热灭菌):将灭菌物品放置在盛有适量水的高压蒸汽灭菌锅内,为达到良好的灭菌效果,一般在压力为100kPa,温度为121℃的条件下,维持15~30min。
【详解】A、为了防止温度过高杀死菌种,应冷却后再进行接种,A正确;
B、扩大培养的培养基一般是液态的,扩大培养的目的是使菌种数量增加,B错误;
C、可以通过诱变育种或基因工程育种等方式获得优良菌种,C正确;
D、绿豆烧酒的生产流程中,酵母菌在无氧条件下会产生酒精,并使培养液pH变低,在缺氧和酸性环境条件下酵母菌可以生长繁殖,而绝大多数其他微生物因无法适应而受到抑制,该过程虽没有严格的灭菌操作,但发酵过程几乎不会受杂菌污染,D正确。
故选B。
4. 科研人员研究了不同浓度的聚乙二醇(PEG)对沙打旺和紫花苜蓿原生质体融合率的影响,实验结果如图所示。异源融合率是指不同种的原生质体发生融合的概率。下列相关叙述正确的是( )
A. 由杂种细胞培育出的植株一定都具有双亲的性状
B. 本实验中,不同PEG浓度下同源融合率均大于异源融合率
C. 除了用PEG诱导植物细胞融合外,还可用灭活的病毒诱导其融合
D. 实验结果显示诱导紫花苜蓿与沙打旺原生质体融合的最佳PEG浓度为40%
【答案】B
【分析】分析题图:该实验目的是:研究不同浓度的聚乙二醇(PEG)对沙打旺和紫花苜蓿原生质体融合率的影响,实验自变量是不同浓度的聚乙二醇(PEG);因变量是同源融合率和异源融合率,根据实验结果可知,本实验中不同PEG浓度下同源融合率均大于异源融合率。
【详解】A、由于不同种类植株细胞融合后,遗传物质之间可能存在干扰,所以杂种细胞培育出的植株不一定都具有双亲的性状,A错误;
B、同源融合率=总融合率-异源融合率,根据柱状图分析,不同PEG浓度同源融合率均大于异源融合率,B正确;
C、除了用PEG诱导外,还可以用电融合法或高Ca2+-高pH融合法,灭活的病毒用于诱导动物细胞融合,C错误;
D、实验结果显示诱导紫苜蓿与沙打旺原生质体融合的最佳PEG浓度在35%,因为该浓度下总融合率较低,但异源融合率最高,同时PEG浓度相对较低对细胞的毒害作用较小,D错误。
故选B。
5. 柑橘主要为有籽二倍体,某团队利用细胞工程创立了无籽柑橘品种培育的途径,如图所示。下列叙述错误的是( )
A. 该技术可以实现种苗的快速繁殖
B. 过程①需要考虑渗透压对原生质体的影响
C. 愈伤组织经过脱分化和再分化形成三倍体植株
D. 培育三倍体植株利用了染色体数目变异和植物细胞具有全能性等原理
【答案】C
【分析】植物组织培养的原理是植物细胞具有全能性,其过程为:离体的植物组织,器官或细胞经过脱分化过程形成愈伤组织,愈伤组织经过再分化过程形成胚状体,进一步发育成为植株。
【详解】A、该技术利用了植物组织培养技术培育植株,可以实现种苗的快速繁殖,A正确;
B、过程①是用纤维素酶等除去细胞壁获得原生质体的过程,该过程需要考虑渗透压对原生质体的影响,一般在等渗溶液中进行,B正确;
C、愈伤组织经过再分化形成三倍体植株,C错误;
D、根据图示,培育三倍体植株过程利用了植物体细胞杂交技术和植物组织培养技术,在该过程中利用了染色体数目变异和植物细胞具有全能性等原理,D正确。
故选C。
6. 某实验小组欲分离小鼠大脑皮层神经元并培养,用于研究突触的信号传递。下列叙述正确的是( )
A. 体外培养该种细胞时,可以无限传代培养
B. 选取老龄小鼠的细胞比幼龄小鼠的细胞更易于培养
C. 传代培养时,可用胃蛋白酶处理贴壁细胞将其分散成单个细胞
D. 培养过程中通常采用培养皿或松盖培养瓶有利于细胞获得O2
【答案】D
【分析】动物细胞培养过程:取动物组织块→剪碎组织→用胰蛋白酶处理分散成单个细胞→制成细胞悬液→转入培养液中(原代培养)→放入二氧化碳培养箱培养→贴满瓶壁的细胞用酶分散为单个细胞,制成细胞悬液→转入培养液(传代培养)→放入二氧化碳培养箱培养。
【详解】A、动物细胞培养至50代左右时大部分细胞不会再分裂,少数细胞会突破细胞寿命的自然极限,进行无限增殖,A错误;
B、幼龄动物的器官或组织细胞的分化程度较低,细胞分裂能力较强,选取老龄小鼠的细胞比幼龄小鼠的细胞更难培养,B错误;
C、传代培养时,可用胰蛋白酶或胶原蛋白酶处理贴壁细胞将其分散成单个细胞,C错误;
D、培养过程中通常采用培养皿或松盖培养瓶有利于细胞获得O2,有利于细胞进行正常的代谢活动,D正确。
故选D。
7. 建构模型是生物学学习和研究的常用方法,关于如图所示模型,叙述错误的是( )
A. 若为动物细胞核移植模型,则b为卵细胞
B. 若为植物体细胞杂交模型,则a、b细胞需要去除细胞壁
C. 若为动物细胞融合模型,则形成c的过程利用了细胞膜的流动性
D. 若为哺乳动物体外受精模型,则融合细胞d一般发育到桑葚胚或囊胚阶段再移植到受体子宫内
【答案】A
【分析】据图可知,a和b可融合成为c,c再经过发育或培养可成为d。
【详解】A、体细胞核移植是将细胞核移植到去核的卵母细胞中,若为体细胞核移植技术模型,b可能为去核的卵母细胞,A错误;
B、若为植物体细胞杂交模型,则a、b细胞需要去除细胞壁,获得原生质体,B正确;
C、若图示为动物细胞融合的过程,则形成融合细胞的原理是利用了细胞膜的流动性,C正确;
D、若为哺乳动物体外受精模型,则融合细胞d(受精卵)一般发育到桑葚胚或囊胚阶段再移植到受体子宫内,D正确。
故选A。
8. 线粒体置换技术可用于预防母系线粒体遗传疾病,其技术原理如图所示。下列叙述正确的是( )
A. 重组次级卵母细胞膜外极体的遗传物质与患者相同
B. 吸出的第一极体可能不携带线粒体遗传病的致病基因
C. 重组次级卵母细胞可与获得能量后的精子完成受精作用
D. 需要对早期胚胎进行性别筛选以预防子代患线粒体遗传病
【答案】B
【分析】图示是体外受精技术培育试管动物的大致流程,体外受精包括精子的采集和获能、卵母细胞的采集和培养、受精作用。
【详解】A、重组次级卵母细胞是患者的卵母细胞核移植到供体去核的次级卵母细胞中形成的,其细胞膜外极体细胞质的遗传物质来自供体,与患者不同,A错误;
B、第一极体是卵原细胞经过减数第一次分裂产生的,线粒体存在于细胞质中,减数第一次分裂主要是同源染色体分离,第一极体基本不含细胞质,也就基本不携带线粒体遗传病的致病基因,因此不需要对早期胚胎进行性别筛选以预防子代患线粒体遗传病,B正确;D错误。
C、精子获能是指获得受精的能力,而不是获得受精的能量,C错误。
故选B
9. 生命是不对称的,科学家对哺乳动物胚胎的2细胞阶段的细胞进行荧光标记,追踪早期胚胎发育,结果发现内细胞团中的大多数细胞起源于2细胞阶段中的一个特定的分裂较快的细胞(如图)。下列说法错误的是( )
A. 滋养层的细胞可用于胚胎的性别鉴定
B. 内细胞团的细胞将来发育为胎儿的各种组织、器官
C. 卵裂时期,细胞的数量不断增加,但胚胎的总体积并不增加
D. 2细胞阶段两个细胞命运的差异证明了两细胞核内遗传物质不同
【答案】D
【分析】内细胞团的细胞是胚胎干细胞,是一种未分化的细胞,具有发育全能性,将来发育成胎儿的各种组织。滋养层细胞将来发育成胎膜和胎盘。所以做基因诊断时,通常取少量滋养层细胞诊断是否患有遗传病,这样不会影响胎儿发育。
【详解】A、滋养层细胞将来发育成胎膜和胎盘,滋养层的细胞可用于胚胎的性别鉴定,这样不会影响胎儿发育,A正确;
B、内细胞团将来发育成胎儿的各种组织、器官,B正确;
C、卵裂期是胚胎发育早期,细胞的数量不断增加,但胚胎的总体积并不增加,C正确;
D、哺乳动物胚胎的2细胞是由一个受精卵分裂形成的,因此这2个细胞的遗传物质是相同的,D错误。
故选D。
10. 嵌合体是指由两个或两个以上具有不同遗传物质的细胞系形成的聚合胚胎发育而成的个体,研究人员将小鼠诱导性多能干细胞(iPSCs)注入猪的囊胚期胚胎后获得猪—鼠嵌合体。获得嵌合胚胎过程不涉及的技术是( )
A. 胚胎移植B. 动物细胞融合
C. 早期胚胎培养D. 动物细胞培养
【答案】B
【分析】胚胎移植的生理学基础:
①动物发情排卵后,同种动物的供、受体生殖器官的生理变化是相同的。这就为供体的胚胎移入受体提供了相同的生理环境。
②早期胚胎在一定时间内处于游离状态。这就为胚胎的收集提供了可能。
③受体对移入子宫的外来胚胎不发生免疫排斥反应。这为胚胎在受体内的存活提供了可能。
④供体胚胎可与受体子宫建立正常的生理和组织联系,但供体胚胎的遗传特性在孕育过程中不受影响。
【详解】将小鼠诱导性多能干细胞(iPSCs)注入猪的囊胚期胚胎后获得猪—鼠嵌合体,在该过程中需要将动物细胞培养为早期胚胎,所以涉及动物细胞培养、早期胚胎培养;iPSCs注入猪的囊胚期胚胎后获得猪—鼠嵌合体,这需要胚胎移植技术,所以整个过程涉及胚胎移植、早期胚胎培养和动物细胞培养,不涉及动物细胞融合,B符合题意,ACD不符合题意。
故选B。
11. 肉羊良种繁育技术的应用可提高羊的生长速度、肉质以及疾病抵抗力,有效促进品种改良和遗传资源的优化。人工授精技术是肉羊良种繁育中的重要手段。下列叙述正确的是( )
A. 利用人工授精技术进行肉羊良种繁育需要用到核移植技术
B. 为获得更多胚胎,可进行胚胎分割,分割次数越多越好
C. 经选择早期胚胎移植产生的后代,其遗传特性与受体相同
D. 对受体母羊与供体肉羊需要进行同期发情处理以便供体与受体生理状况相同
【答案】D
【分析】体外受精的主要步骤:卵母细胞的采用和培养、精子的采集和获能、受精。精子与卵子在体外受精后,应将受精卵移入发育培养基中继续培养。
【详解】A、利用人工授精技术进行肉羊良种繁育,是将优良公羊的精液注入母羊体内,不需要用到核移植技术,核移植技术主要用于克隆等,A错误;
B、为获得更多胚胎,可进行胚胎分割,但分割次数不是越多越好,分割次数过多会影响胚胎的发育和成活率,B错误;
C、经选择早期胚胎移植产生的后代,其遗传特性与供体相同,因为胚胎的遗传物质来自供体,而不是受体,受体只是提供孕育的环境,C错误;
D、对受体母羊与供体肉羊需要进行同期发情处理,这样可以使供体与受体生理状况相同,为胚胎移植提供相同的生理环境,提高胚胎移植的成功率,D正确。
故选D。
12. 在重组DNA技术中,以下哪项不能作为将外源基因送入受体细胞的载体( )
A. 腺病毒B. 质粒C. 噬菌体D. 大肠杆菌
【答案】D
【分析】为运载体必须具备的条件:①要具有限制酶的切割位点; ②要有标记基因(如抗性基因),以便于重组后重组子的筛选;③能在宿主细胞中稳定存在并复制;④是安全的,对受体细胞无害,而且要易从供体细胞分离出来。
【详解】常用的运载体有质粒、噬菌体的衍生物、动植物病毒等,基因工程中所用的运载体是在天然载体的基础上改造的,D不符合题意,ABC符合题意。
故选D。
13. 限制性内切核酸酶的作用实际上就是把DNA上某些化学键断开,一种能对GAATTC专一识别的限制酶,会断开的化学键是( )
A. 碱基G与A之间的化学键
B. 碱基G与脱氧核糖之间的化学键
C. 碱基T与A之间的化学键
D. 磷酸与脱氧核糖之间的化学键
【答案】D
【分析】限制性内切酶是基因工程中常用的工具酶,被称为切割DNA的分子手术刀,它们能够识别双链DNA分子的某种特定核苷酸序列,并且使每一条链中特定部位的两个核苷酸之间的化学键断开,从而使其露出黏性末端或平末端。
【详解】一种能对GAATTC专一识别的限制酶,它能打断鸟嘌呤脱氧核苷酸与腺嘌呤脱氧核苷酸之间的化学键,而一条链中相邻两个核苷酸之间是磷酸基团与脱氧核糖之间形成的化学键,即磷酸二酯键,ABC错误,D正确。
故选D。
14. 某同学在PCR扩增目的基因并进行电泳过程中,发现除了目的条带之外,还出现很多非特异性条带(由于引物与非目标序列结合并扩增所产生),其原因不可能是( )
A. 复性温度过高
B. 设计的引物序列长度过短
C. 模板中混入其他DNA片段
D. 引物特异性不强,与模板其他部位结合
【答案】A
【分析】PCR技术:
概念:PCR全称为聚合酶链式反应,是一项在生物体外复制特定DNA的核酸合成技术。
原理:DNA半保留复制。
前提条件:要有一段已知目的基因的核苷酸序以便合成一对引物。
条件:模板DNA、四种脱氧核苷酸、一对引物、热稳定DNA聚合酶(Taq酶)。
过程:
①高温变性:DNA解旋过程(PCR扩增中双链DNA解开不需要解旋酶,高温条件下氢键可自动解开);
②低温复性:引物结合到互补链DNA上;
③中温延伸:合成子链。
【详解】A、复性温度过高时,引物与模板结合的特异性增强,不容易与非目标序列结合,会减少非特异性条带产生 ,所以该情况不可能是出现非特异性条带的原因,A正确;
B、设计的引物序列长度过短,引物与模板结合的特异性降低,容易与非目标序列结合,从而产生非特异性条带,B错误;
C、模板中混入其他DNA片段,引物可能与这些混入的其他DNA片段结合,扩增出非特异性条带,C错误;
D、引物特异性不强,与模板其他部位结合,会扩增出非目标序列,产生非特异性条带,D错误。
故选A。
15. 某兴趣小组开展“探究不同材料和不同温度对DNA粗提取量的影响”实验。具体步骤为:称取新鲜的花菜、辣椒和蒜黄各2份,每份10g。剪碎后分别分成两组,一组置于20℃、另一组置于-20℃条件下,且两组均保存24h。将DNA的粗提取物溶于2ml/L的NaCl溶液中,用相关试剂进行鉴定,结果如表所示。下列叙述错误的是( )
注:“+”越多表示蓝色越深。
A. 实验中用二苯胺试剂鉴定DNA粗提取物时需沸水浴加热
B. 等质量不同实验材料,在相同的保存温度下,从蒜黄中提取的DNA量最多
C. 相同实验材料低温下保存时DNA提取量更多,可能是低温抑制了核酸水解酶的活性所致
D. 该实验利用的原理是DNA易溶于酒精,某些蛋白质不溶于酒精,从而将DNA和蛋白质分离
【答案】D
【分析】DNA粗提取与鉴定的原理:
(1)DNA和蛋白质等其他成分在不同浓度的NaCl溶液中溶解度不同(0.14ml/L溶解度最低),利用这一特点,选择适当的盐浓度就能使DNA充分溶解,而使杂质沉淀,或者相反,以达到分离目的;
(2)DNA不溶于酒精溶液,但是细胞中的某些蛋白质则溶于酒精.利用这一原理,可以将DNA与蛋白质进一步的分离;
(3)DNA的鉴定:在沸水浴条件下,DNA遇二苯胺会被染成蓝色,因此二苯胺可以作为鉴定DNA的试剂。
【详解】A、在沸水浴的条件下,DNA遇二苯胺会被染成蓝色,因此实验中可用二苯胺试剂鉴定DNA粗提取物,A正确;
B、从表格中的“+”的数量来看,等质量的不同实验材料,在相同保存温度下,蒜黄对应的“+”最多,说明从蒜黄中提取的DNA量最多,B正确;
C、相同实验材料在低温下保存时DNA提取量更多,很可能是因为低温抑制了核酸水解酶的活性,使得DNA被降解的速度减慢,C正确;
D、该实验利用的原理是DNA在不同浓度的NaCl溶液中的溶解度不同,在2ml/L的NaCl溶液中DNA的溶解度较高,从而将DNA与蛋白质等杂质分离,DNA易溶于酒精,某些蛋白质不溶于酒精来分离DNA和蛋白质,D错误。
故选D。
16. 下图是科学家从某细菌中提取抗盐基因,导入烟草细胞并培育成转基因抗盐烟草的过程。以下叙述错误的是( )
A. 可用Ca2+处理③,以利于其感染植物细胞
B. 可利用花粉管通道法将抗盐基因导入植物细胞
C. ③侵染植物细胞后,重组Ti质粒上的T-DNA可以整合到④的染色体上
D. 若④的染色体上含抗盐基因,则发育成的植株不一定表现出抗盐性状
【答案】A
【分析】(1)基因工程的基本步骤:①目的基因的获取;②基因表达载体的构建;③将目的基因导入受体细胞;④目的基因的检测与鉴定。
(2)农杆菌特点:易感染双子叶植物和裸子植物,对大部分单子叶植物没有感染力;Ti质粒的T-DNA可转移至受体细胞,并整合到受体细胞的染色体上。
【详解】A、用Ca2+处理③(农杆菌),可使其成为感受态细胞,这样有利于其吸收重组Ti质粒,A错误;
B、花粉管通道法是将目的基因导入植物细胞的一种常用方法,所以可利用花粉管通道法将抗盐基因导入植物细胞,B正确;
C、农杆菌中的Ti质粒上的T-DNA可转移至受体细胞(植物细胞④),并且整合到受体细胞染色体的DNA上,C正确;
D、若④的染色体上含抗盐基因,由于目的基因可能正常表达,也可能存在不表达的情况(如基因沉默等),所以发育成的植株不一定表现出抗盐性状,D正确。
故选A。
17. PrGen是一种新型人工智能系统,可用于蛋白质结构设计。该系统可将蛋白质的功能和序列信息进行映射,从而设计出具备预期功能的AI(人工智能)蛋白质。研究者发现有的AI设计的蛋白质与天然蛋白质的氨基酸序列相似度并不高,但活性的相似度较高。下列叙述错误的是( )
A. 根据该系统设计的蛋白质推导出的对应基因序列不是唯一的
B. PrGen设计的蛋白质可能含有氨基酸残基以外的组分(如金属离子或糖链)
C. 直接利用该系统设计的蛋白质无需基因表达,可通过体外合成技术大量生产
D. PrGen设计的蛋白质与天然蛋白质的活性相似度和二者结构相似度相关性不大
【答案】C
【分析】蛋白质工程概念及基本原理:
(1)蛋白质工程是指以蛋白质分子的结构规律及其生物功能的关系作为基础,通过基因修饰或基因合成,对现有蛋白质进行改造,或制造一种新的蛋白质,以满足人类的生产和生活的需求(基因工程在原则上只能生产自然界已存在的蛋白质)。
(2)蛋白质工程崛起的缘由:基因工程只能生产自然界已存在的蛋白质。
(3)蛋白质工程的基本原理:它可以根据人的需求来设计蛋白质的结构,又称为第二代的基因工程。
(4)基本途径:预期蛋白质功能→设计预期的蛋白质结构→推测应有氨基酸序列→找到对应的脱氧核苷酸序列(基因),最终还是回到基因工程上来解决蛋白质的合成。
【详解】A、由于密码子的简并性(一种氨基酸可能对应多种密码子),根据设计的蛋白质(氨基酸序列)推导出的对应基因序列不是唯一的 ,A正确;
B、蛋白质的结构多样,有的蛋白质可能含有氨基酸残基以外的组分,如金属离子(如血红蛋白含Fe2+)或糖链(糖蛋白),PrGen 设计的蛋白质也可能有这样的情况 ,B正确;
C、即使通过该系统设计出蛋白质,若要大量生产,一般仍需先进行基因表达(将设计的蛋白质对应的基因导入受体细胞表达),或通过体外合成技术(如化学合成等),但体外合成技术也需要基于其氨基酸序列等进行,且不是 “无需基因表达”,通常基因工程方法更常用且高效,C错误;
D、由题意可知,PrGen设计的蛋白质与天然蛋白质氨基酸序列相似度不高,但活性相似度较高,说明活性相似度与结构相似度相关性不大,D正确。
故选C。
18. 生物工程技术在迅猛发展,为人类的生产生活带来很多便利,但同时也带来了一些安全性问题,下列说法正确的是( )
A. 基因编辑技术可用于编辑完美婴儿和疾病预防研究
B. 转基因食品中的DNA会与人体细胞的DNA发生基因重组
C. 生殖性克隆是为了获得治疗所需的克隆细胞,应给予一定支持
D. 我国主张全面禁止和彻底销毁生物武器等各类大规模杀伤性武器
【答案】D
【分析】生物武器是利用生物战剂杀伤人员、牲畜、毁坏植物的武器。生物武器又是生物制剂、载体和分散手段的综合利用。生物武器自诞生以来,给人类的生存安全构成了严重威胁。生物武器种类:包括致病菌、病毒、生化毒剂,以及经过基因重组的致病菌等。生物武器的杀伤特点有传染致病性强、污染面积大、传染途径多、成本低、使用方法简单、难以防治、受影响因素复杂等。
【详解】A、目前的技术水平还无法通过基因组编辑技术设计出完美的试管婴儿,且“设计试管婴儿”存在伦理争议等诸多问题,已经涉及到新生命的诞生,会造成生物技术安全与伦理问题,A错误;
B、转基因食品中的DNA在人体中会被分解为核苷酸或小片段,不会直接与人体细胞的DNA发生基因重组,B错误;
C、生殖性克隆(如克隆人)是为了复制个体,而非获得治疗所需的克隆细胞,中国政府的态度:禁止生殖性克隆人,坚持四不原则(不赞成、不允许、不支持、不接受任何生殖性克隆人实验),C错误;
D、生物武器的杀伤特点有传染致病性强、污染面积大等,生物武器比其他杀伤性武器生产技术更加危险,我国主张全面禁止和彻底销毁生物武器等各类大规模杀伤性武器,D正确。
故选D。
二、非选择题:本题共4小题,共64分。
19. 自生固氮菌是土壤中能独立固定空气中N2细菌,将玉米种子用自生固氮菌拌种后播种,可显著提高产量并降低化肥的使用量。科研人员进行了土壤中自生固氮菌的分离和固氮能力测定的研究,部分实验流程如图。回答下列问题:
(1)在实验室培养微生物时,需要对所用的培养基进行灭菌,常采用的方法是__________。
(2)下表为两种培养基的配方,步骤④应选其中的__________培养基,不选另外一种培养基的原因是__________。
(3)图中分离纯化单菌落方法是__________。
(4)筛选自生固氮菌菌株时,在固氮菌大菌落四周出现了少量杂菌小菌落,进一步研究表明这些杂菌不能利用空气中的氮气,则其氮源来自__________。
(5)为了进一步研究纯化得到的3种自生固氮菌(A、B、C)对玉米生长的影响,将实验组的玉米种子用50mL含自生固氮菌的无氮植物营养液拌种后播种,在相同且适宜的条件下培养一段时间后,检测相关指标,实验结果如下表所示:
①对照组(CK)的处理为__________。
②实验结果表明: __________(答出两点)。
【答案】(1)高压蒸汽灭菌法
(2)①. Ashby ②. LB培养基中的蛋白胨可以提供氮源,不具有选择作用
(3)稀释涂布平板法 (4)自生固氮菌产生的含氮化合物
(5)①. 将等量的玉米种子用50mL不含自生固氮菌的无氮植物营养液拌种后播种 ②. ①3种自生固氮菌都能促进玉米生长;②促进效果B>A>C
【分析】自生固氮微生物是指在土壤中能够独立进行固氮的微生物,其中,多数是一类叫做自生固氮菌的细菌,能够进行固氮的蓝藻能进行自养,属于生产者。图中10g土壤配制90mL土壤悬浊液,然后取了0.5mL稀释1000倍,再从5mL取0.1mL培养,计数后还需进行数量计算,才能得到土壤中的自生固氮菌数量。
【解析】(1)实验室培养微生物时,常采用高压蒸汽灭菌法或湿热灭菌法对培养基进行灭菌。
(2)步骤④应选其中的Ashby培养基,因为该培养基不含氮源,具有选择作用,LB培养基中的蛋白胨可以提供氮源,不具有选择作用。
(3)图中对土壤悬浮液进行了不同梯度的稀释,故分离纯化单菌落的方法是稀释涂布平板法。
(4)不能固氮的微生物只能利用有机氮源,固氮菌大菌落四周出现了少量杂菌小菌落,这些杂菌不能利用空气中的氮气,则这些杂菌生长繁殖过程所需的氮源来自自身固氮菌产生的含氮化合物。
(5)对照组是空白对照,因此浇等量的玉米种子用50mL不含自生固氮菌的无氮植物营养液。根据实验结果,无论是茎粗、鲜质量、干质量都可以看出3种自生固氮菌都能促进玉米生长,其效果B>A>C。
20. 银杏是一种具有观赏价值的树种,同时其叶片中的银杏黄酮和银杏内酯等化合物可人药。但传统栽植方法周期长、成本高、受环境影响大,难以满足市场化需求。因此,目前通过植物细胞工程进行培养,具有一定的研究意义与应用前景。具体过程如图所示,其中的数字代表处理或生理过程。请回答下列相关问题:
(1)①过程选用植株甲幼嫩的叶进行培养的原因是__________,三种植株中核遗传物质与甲相同的是植株__________。
(2)启动图中②③过程的关键激素是__________,过程③通常需要给予适当光照的原因__________。
(3)图中④过程中,相较于以幼苗为实验材料,选择愈伤组织作为实验材料的优点有:__________。
(4)过程⑤用到的酶为__________。
(5)经途径Ⅳ获得的银杏黄酮和银杏内酯等化合物可能属于银杏的__________(填“初生代谢产物”或“次生代谢产物”)。
【答案】(1)①. 幼嫩的叶分化程度低,分裂能力强 ②. 乙
(2)①. 细胞分裂素和生长素 ②. 叶绿素的合成需要光照
(3)①诱变频率大于个体水平;②在较小的空间内一次性可处理大量材料或空间利用率更高,得到的变异体数目更多
(4)纤维素酶和果胶酶
(5)次生代谢产物
【分析】(1)植物体的根、茎、叶细胞一般都具有全能性,在一定的营养和激素等条件下, 可以脱分化形成愈伤组织。将愈伤组织转接到含有不同激素成分的培养基上,就可以诱导其再分化生成胚状体或丛芽,进而发育成完整的小植株。植物组织培养的全过程,证明了分化的植物细胞,仍具有形成完整植株所需要的全部基因。
(2)图中①表示将植株甲幼嫩的叶接种到培养基中,使其生长;②表示经过脱分化过程培养出愈伤组织;③表示再分化形成芽、根;④表示对植物的愈伤组织进行诱变处理,促使其发生突变;⑤表示植物体细胞杂交获得原生质体;⑥表示植物体细胞培养。
【解析】(1)选用银杏甲幼嫩叶片进行①(脱分化等起始 )过程培养,是因为幼嫩叶片细胞分化程度低,分裂能力强,全能性高,更易诱导脱分化和再分化 ,细胞分化程度与全能性呈负相关,分化程度低利于植物组织培养起始步骤。 植株乙(经③再分化形成 )、植株丙经④诱变,遗传物质已发生改变,植株丁是原生质体融合形成,核遗传物质与甲不同。所以核遗传物质与甲相同的是植株乙。
(2)②是脱分化、③是再分化,启动这两个过程的关键激素是生长素和细胞分裂素 ,二者比例不同可调控脱分化和再分化方向,如生长素含量相对高利于根分化,细胞分裂素含量相对高利于芽分化 。过程③(再分化)需要给予适当光照,原因是再分化过程中会形成叶等器官,叶肉细胞中叶绿素的合成需要光(或光照利于诱导叶绿体形成,为后续光合作用等提供条件),再分化产生的组织要发育为完整植株,叶的正常发育依赖光照促进光合色素合成 。
(3)图中④是诱变育种相关过程,选择愈伤组织作为实验材料相较于幼苗的优点:愈伤组织细胞分裂能力强、代谢旺盛,易发生基因突变;诱变频率大于个体水平;在较小的空间内一次性可处理大量材料或空间利用率更高,得到的变异体数目更多。幼苗细胞分化程度相对高,分裂能力弱,突变概率低,且突变后难以全面体现不同组织器官的变异。
(4)过程⑤是去除植物细胞壁获得原生质体,植物细胞壁主要成分是纤维素和果胶,用到的酶为纤维素酶和果胶酶 ,这两种酶可特异性分解细胞壁成分,获得原生质体用于后续融合等操作。
(5)经途径Ⅳ获得的银杏黄酮和银杏内酯等化合物,是植物生长发育非必需、具有特定生理活性的物质,属于银杏的次生代谢产物;初生代谢产物是植物生长发育必需的,如糖类、氨基酸等。
21. 人类表皮因子受体(HER-2)会在某些乳腺癌细胞中合成,该类癌细胞称为HER-2阳性乳腺癌细胞,恩美曲妥珠单抗是一种靶向HER-2的抗体-药物偶联物(ADC),是曲妥珠单抗和药物美坦新的偶联物。制备ADC的过程如图所示,请回答下列问题。
(1)该过程涉及的动物细胞工程技术有__________、__________。
(2)图中特定的抗原是指__________。
(3)制备单克隆抗体的过程中,灭活的病毒可以使细胞相互凝集,细胞膜上的__________分子重新排布,进而促进细胞融合。
(4)若只考虑两两细胞的融合,则融合后的细胞有__________种类型,其中杂交瘤细胞的特点是__________。
(5)③过程需对得到的杂交瘤细胞进行__________和__________,经多次筛选,以获得足够数量的能分泌所需抗体的细胞。
(6)图中获得的单克隆抗体经过过程④制备成ADC,图中ADC中代表药物美坦新的是__________(填“a”或“b”)。
【答案】(1)①. 动物细胞培养技术 ②. 动物细胞融合技术
(2)HER-2(或答“人类表皮因子受体”)
(3)蛋白质和脂质(或答“蛋白质和磷脂”)
(4)①. 3 ②. 既能迅速大量增殖,又能产生抗体
(5)①. 克隆化培养 ②. 抗体检测
(6)b
【分析】制备单克隆抗体需要的技术手段:动物细胞融合技术和动物细胞培养技术。制备单克隆抗体的原理:细胞膜的流动性和细胞增殖。单克隆抗体制备流程:先给小鼠注射特定抗原使之发生免疫反应,之后从小鼠脾脏中获取已经免疫的B淋巴细胞;诱导B细胞和骨髓瘤细胞融合,利用选择培养基筛选出杂交瘤细胞;进行抗体检测,筛选出能产生特定抗体的杂交瘤细胞;进行克隆化培养,即用培养基培养和注入小鼠腹腔中培养;最后从培养液或小鼠腹水中获取单克隆抗体。
【解析】(1)图示为抗体-药物偶联物(ADC)制备过程,该过程涉及的动物细胞工程技术有动物细胞培养技术和动物细胞融合技术。
(2)恩美曲妥珠单抗是一种靶向HER-2的抗体-药物偶联物(ADC),故图中特定的抗原是指HER-2(或答“人类表皮因子受体”)。
(3)制备单克隆抗体的过程中,灭活的病毒可以使细胞相互凝集,细胞膜上的蛋白质和脂质(或答“蛋白质和磷脂”)子重新排布,进而促进细胞融合。
(4)若只考虑两两细胞的融合,则融合后的细胞有“骨-B”融合细胞、“骨-骨”融合细胞和“B-B”融合细胞3种类型,其中杂交瘤细胞的特点是既能迅速大量增殖,又能产生抗体。
(5)③过程需对得到的杂交瘤细胞进行克隆化培养和抗体检测,经多次筛选,以获得足够数量的能分泌所需抗体的细胞。
(6)图中ADC中a呈“Y”字形,代表曲妥珠单抗,b代表药物美坦新。
22. 斑马鱼是一种模式动物,幼鱼通体透明,便于观察,可用于水质监测。水体中的雌激素类似物可激活斑马鱼卵黄蛋白原(vtg)基因的表达,因此斑马鱼可用于监测环境雌激素类似物污染程度。为了实现可视化监测,科学家将图1中的vtg基因与图2中Luc基因载体连接,形成vtg-Luc基因重组载体,成功培育了转基因斑马鱼。Luc表示荧光素酶基因(无启动子),该酶可催化荧光素氧化并发出荧光,Kan'为卡那霉素抗性基因,Ampr为氨苄青霉素抗性基因,ri为复制起点,→表示转录方向。
注:图1中DNA片段不含有图2所示限制酶的识别序列
(1)基因工程的核心步骤是__________,为使vtg基因与Luc基因载体形成重组载体,可选用限制酶__________进行双酶切Luc基因载体,理由是__________。
(2)通过PCR技术获取vtg基因时,除需要加入引物、dNTP、缓冲液、Mg2+和模板外,还需加入__________。依据图示信息,推测引物1包含的碱基序列为5'-__________-3'。(写出已知的所有碱基序列)
(3)若要筛选导入vtg-Luc基因重组载体的大肠杆菌,可将大肠杆菌依次放在含有卡那霉素、氨苄青霉素的培养基中培养,挑选在含卡那霉素培养基上__________(填“生长”或“不生长”),在含氨苄青霉素培养基上__________(填“生长”或“不生长”)的大肠杆菌进一步鉴定。
(4)将重组载体导入斑马鱼的受精卵制备转基因斑马鱼。为检测转基因斑马鱼是否制备成功,需往水体中添加__________进行检测。若转基因斑马鱼只在肝脏中发出荧光,从启动子角度分析其可能的原因是__________。
【答案】(1)①. 基因表达载体的构建 ②. BclⅠ和HindⅢ ③. 不破坏Luc基因,同时去掉Ampr基因,保留了Kanr基因方便筛选
(2)①. 耐高温的DNA聚合酶(或TaqDNA聚合酶)②. TGATCAAACTAT
(3)①. 生长 ②. 不生长
(4)①. 雌激素(或雌激素类似物)和荧光素 ②. vtg基因的启动子是肝脏组织特异性启动子
【分析】基因工程技术的基本步骤:(1)目的基因的获取:方法有从基因文库中获取、利用PCR技术扩增和人工合成。(2)基因表达载体的构建:是基因工程的核心步骤,基因表达载体包括目的基因、启动子、终止子和标记基因等。(3)将目的基因导入受体细胞。(4)目的基因的检测与鉴定。
【解析】(1)基因表达载体的构建:是基因工程的核心步骤;为降低“空载”概率,需要选用双酶切法,根据图2信息可知基因载体存在2个BamH Ⅰ酶切位点,不能使用,BsrG Ⅰ会破坏Luc基因,因此也不能使用。所以使vtg基因与Luc基因载体形成重组载体,选用限制酶BclⅠ与Hind Ⅲ。
(2)耐高温的DNA聚合酶(或TaqDNA聚合酶)催化子链的形成; 依据图1推测引物1是以3’-TTGATA-5’为模板的,并与其互补,所以引物1碱基序列中应该含有5’ -AACTAT-3 ’,以及BclⅠ的识别序列(5’ -TGATCA-3 ’),故引物1包含的碱基序列为5’ -TGATCAAACTAT-3 ’。
(3)重组质粒含有卡那霉素抗性基因,不含氨苄青霉素抗性基因,若要筛选导入vtg-Luc基因重组载体的大肠杆菌,可将大肠杆菌依次放在含有卡那霉素、氨苄青霉素的培养基中培养,挑选在含卡那霉素培养基上生长、在含氨苄青霉素培养基上不生长的大肠杆菌进一步鉴定。
(4) 若要判断斑马鱼转基因是否成功,可在水体中添加雌激素,因为雌激素能使斑马鱼细胞产生E蛋白从而激活vtg-Luc基因重组载体在转基因斑马鱼细胞中的表达。利用vtg-Luc基因表达出的荧光素酶催化荧光素氧化产生荧光,以此实现判断斑马鱼转基因是否成功的目的,故水体中需要添加荧光素。若vtg基因的启动子是肝脏组织特异性启动子,则转基因斑马鱼只在肝脏中发出荧光。
材料保存温度
花菜
辣椒
蒜黄
20℃
++
+
+++
-20℃
+++
++
++++
培养基类型
培养基组分
Ashby培养基
甘露醇、、、、、、蒸馏水、琼脂
LB培养基
蛋白胨、酵母提取物、、蒸馏水、琼脂
处理
株高/cm
茎粗/cm
鲜质量/g
干质量/g
CK
A
B
C
相关试卷
这是一份湖北省武汉市部分重点中学2024-2025学年高二下学期6月期末联考生物试题(Word版附解析),文件包含湖北省武汉市部分重点中学2024-2025学年高二下学期6月期末联考生物试卷Word版含解析docx、湖北省武汉市部分重点中学2024-2025学年高二下学期6月期末联考生物试卷Word版无答案docx等2份试卷配套教学资源,其中试卷共30页, 欢迎下载使用。
这是一份湖北省武汉市部分重点中学2024-2025学年高二下学期期末联考生物试题(扫描版附答案),文件包含湖北省武汉市部分重点中学2024-2025学年高二下学期6月期末联考生物试卷pdf、高二期末联考-生物答案pdf等2份试卷配套教学资源,其中试卷共10页, 欢迎下载使用。
这是一份湖北省武汉市部分重点中学2024-2025学年高二(上)期末生物试卷(解析版),共24页。试卷主要包含了选择题的作答,非选择题的作答,结核病是由结核分枝杆菌,B细胞抗原受体等内容,欢迎下载使用。
相关试卷 更多
- 1.电子资料成功下载后不支持退换,如发现资料有内容错误问题请联系客服,如若属实,我们会补偿您的损失
- 2.压缩包下载后请先用软件解压,再使用对应软件打开;软件版本较低时请及时更新
- 3.资料下载成功后可在60天以内免费重复下载
免费领取教师福利

