若您为此资料的原创作者,认为该资料内容侵犯了您的知识产权,请扫码添加我们的相关工作人员,我们尽可能的保护您的合法权益。

1/11

2/11

3/11
还剩8页未读, 继续阅读
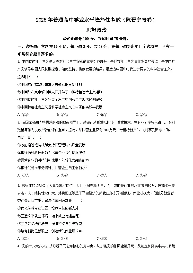
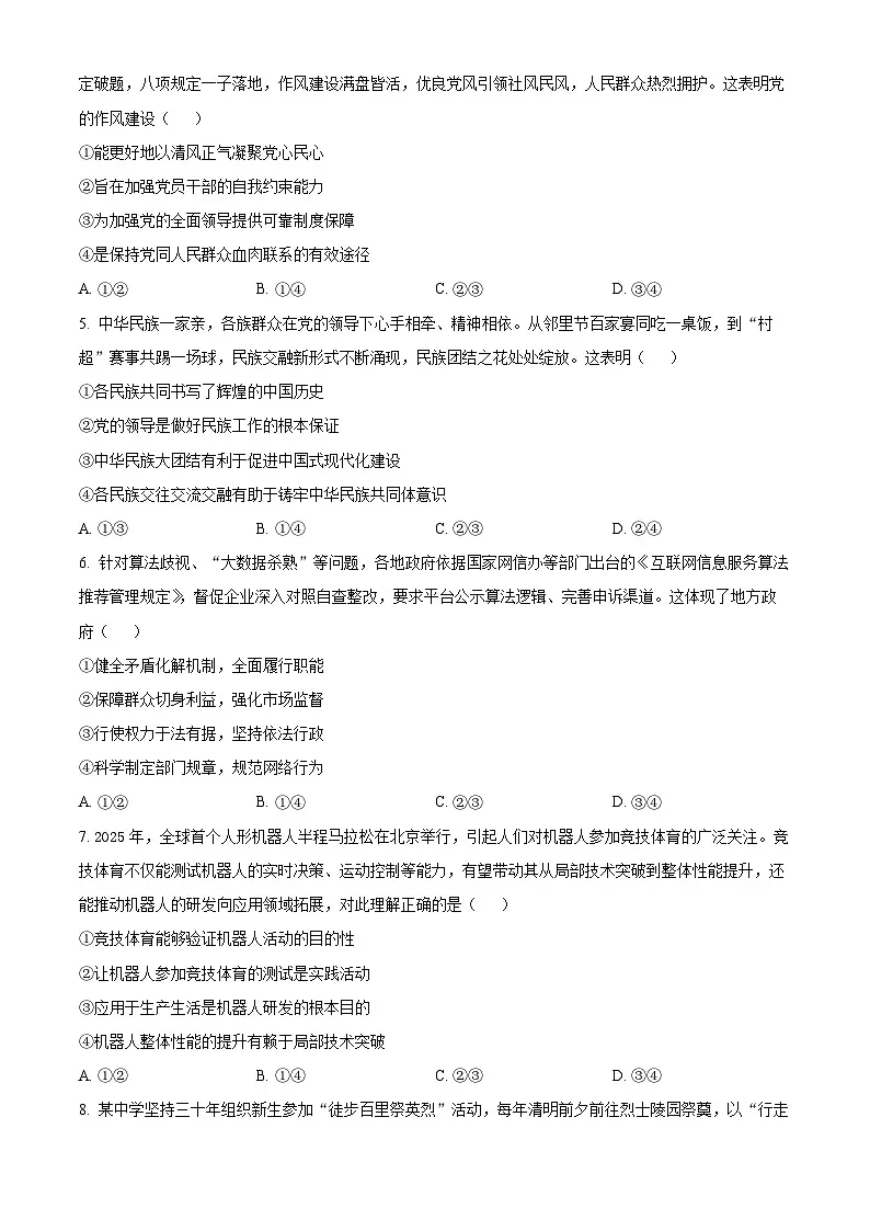
2025年高考真题——政治(陕晋青宁卷) 含答案
展开相关试卷
2025年高考真题——政治(陕晋青宁卷) 含答案:
这是一份2025年高考真题——政治(陕晋青宁卷) 含答案,共11页。试卷主要包含了选择题,蒲黄,非选择题等内容,欢迎下载使用。
2025年高考真题 陕、晋、宁、青政治-试题(含答案):
这是一份2025年高考真题 陕、晋、宁、青政治-试题(含答案),共15页。
2025年高考真题——政治(陕晋青宁卷) Word版无答案:
这是一份2025年高考真题——政治(陕晋青宁卷) Word版无答案,共7页。试卷主要包含了选择题,蒲黄,非选择题等内容,欢迎下载使用。
相关试卷 更多
资料下载及使用帮助
版权申诉
- 1.电子资料成功下载后不支持退换,如发现资料有内容错误问题请联系客服,如若属实,我们会补偿您的损失
- 2.压缩包下载后请先用软件解压,再使用对应软件打开;软件版本较低时请及时更新
- 3.资料下载成功后可在60天以内免费重复下载
版权申诉
免费领取教师福利 




.png)




