


2025 北京 高考真题“由‘第二次呼吸’说开去”“当数字闪耀时”审题立意指导-2025年高考语文作文真题解析与导写
展开 这是一份2025 北京 高考真题“由‘第二次呼吸’说开去”“当数字闪耀时”审题立意指导-2025年高考语文作文真题解析与导写,共15页。
审题方法与技巧+审题立意+素材积累+写作提纲+范文导写+真题拓展
+2023-2025北京卷真题回顾对比与26作文预测
【2025·北京·高考真题】
【知识点】(1)价值理念、全命题作文、逆境 自我、理性思辨;
(2)生活体验、人生感悟、全命题作文、梦想 追求
【一瓢淡水渔语录】
同学们,写作不是靠灵感,而是靠训练。本篇文稿将从审题、立意、选材、结构与表达技巧等方面进行一次系统、全面、细致的审题立意指导,旨在帮助你们在写作中做到:会审题、能立意、善选材、懂结构、精表达:
会审题,才能找到写作的方向;会立意,才能写出有深度的文章;
会选材,才能讲出动人的故事;会表达,才能写出打动人的文字。
当然,希望通过本次训练能够学会举一反三,只要你们用心观察、善于思考、勤于积累,就一定能写出一篇优秀的高考作文!
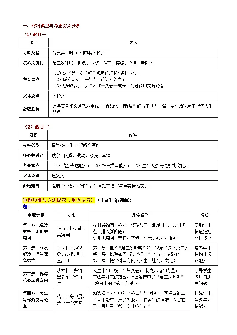
一、材料类型与考查特点分析
(1)题目一
(2)题目二
审题步骤与方法提示(重点技巧)(审题思维训练)
题目一
题目二
(1)分层解读如下:
题目一:这是一道全命题作文题。
题干要求以“由‘第二次呼吸’说开去”为题,写一篇议论文。考生应先解读材料,把握“第二次呼吸”的丰富内涵。材料由体育现象切入,介绍了“极点”反应和“第二次呼吸”。
“极点”反应指中长跑过程中呼吸艰难,四肢乏力的现象;“第二次呼吸”则指通过调整节奏、激发斗志,越过极点后,身体重获活力,进入新阶段的现象。这两个生理现象可以升华到人生哲理层面。“极点”象征人生、事业、思想探索中遭遇的瓶颈、重压与至暗时刻。
“第二次呼吸”则象征着凭借内在调整(方法、节奏)与精神激发(信念、斗志)而实现的突破与境界跃升。这揭示了生命在挑战中淬炼韧性、在绝境中寻求生机的普遍法则。“极点”的痛苦非为毁灭,实为精神蜕变不可或缺的熔炉。穿越它,是旧我剥落、新我生成的涅槃过程。综上,“第二次呼吸”的核心内涵应该是:在困境中坚定意志、激发斗志,才能突破瓶颈,迎来涅槃般的新生呼吸。
材料“其实,很多领域都存在类似现象”这一内容提示考生,不能只局限于体育角度,可延伸至个人成长、企业发展甚至国家复兴、文明演进等层面。“写一篇议论文”则要求考生明确文体,写作时要有鲜明的论点,丰富的论据及条理清晰的论证。
题目二:这是一道命题作文题。
材料由两句话构成。第一句话指出生活中到处可见数字闪耀的现象,并列举了一系列常见的典型事例,第二句话对数字闪耀包含的寓意进行了多种解读。结尾处的省略号启发考生思索,给考生留下了广阔的思维空间。
材料的关键词是“数字闪耀”。“数字”表示数目,是用来计数或计量的,使用的对象、场合、时间、空间不同,其意思也各不相同。“闪耀”体现的是数字的闪烁和耀眼,目的是提示情况,引人注意。单个数字不停闪耀,代表着特定的内涵和寓意;多个数字滚动闪耀,代表着特定的趋势和过程。
从浅层次来讲,数字闪耀提示的是成绩、时间、温度、重量、距离、高度等。而从深层次来讲,不同的人对同一数字闪耀时背后的深意的解读却是大相径庭。有人读到的是个人的成长、成功的喜悦、回家的渴望、征服的傲娇、发展的速度、拼搏的激情,有人读到的是个人的退步、失败的教训、登顶的渺茫、希望的破灭、时代的困局,还有人读到的是生活的哲理、释怀的轻松、纠结的无奈、等待的焦虑……可见,数字闪耀的并不仅仅是数字本身,更是不同人寄寓在其中的五味杂陈的复杂情感,这其中有喜怒哀乐,有成败得失,有哲理思索,有感人至深……
同时,在大数据时代,面对海量的信息和纷至沓来的各种数据,要保持思考的独立性,于众多的数据中不迷失自我。当这些数字闪耀时,如何“众里寻他千百度”,找到最有价值的数字,并充分利用这些数字方便自己,造福他人,服务社会?这里也会有或战胜自我、或帮助他人、或坚持操守、或代际传承、或破局化蝶的故事发生。
(2)材料立意
题目一:(议论文)
题目二:(记叙文)
素材
素材不是堆砌,而是表达思想的工具
同学们,写作不是素材的堆砌,而是思想的表达。素材的价值在于支撑立意、深化表达、增强感染力。
题目一
题目二
2、写作提纲
(一)议论文提纲
标题:《由“第二次呼吸”说开去》
1. 开头(引出材料,点明中心)
引用运动员“极点”现象,提出“第二次呼吸”不仅是身体的突破,更是精神的升华。
明确立意:人生、社会、文化中都存在“极点”,关键在于是否愿意“第二次呼吸”。
2. 主体段一:人生中的“极点”与突破
引用苏轼仕途坎坷、王阳明龙场悟道,说明“极点”是成长的契机。
强调:人生没有永远的失败,只有暂时的停滞。
3. 主体段二:坚持与方法的结合
引用钟南山在疫情中坚持研究,同时调整策略,说明“第二次呼吸”需要坚持与智慧。
强调:方法与斗志缺一不可。
4. 主体段三:社会发展中的“第二次呼吸”
引用中国航天梦、华为5G技术突破,说明国家发展也存在“极点”。
强调:突破“极点”需要全社会的坚持与创新。
5. 结尾(总结升华)
回扣开头,总结“极点”是成长的必经之路。
升华立意:让我们学会“第二次呼吸”,在困境中重获新生。
二、记叙文写作提纲
标题:《当数字闪耀时》
1. 开头(设定场景,引出回忆)
场景描写:除夕夜,全家人围坐,电视上播放着倒计时。
心理描写:我盯着屏幕上的“3、2、1”,心跳加快,期待新年的到来。
2. 发展段一(数字闪耀的激动时刻)
描述倒计时结束,烟花绽放,全家人欢呼。
写出那一刻的激动与幸福,数字成为新年的见证。
3. 发展段二(数字闪耀的成长时刻)
回忆一次考试成绩公布,看到“95”分时的喜悦。
写出数字背后的坚持与努力,数字成为成长的标志。
4. 高潮段落(数字闪耀的亲情时刻)
描述母亲生日那天,我在手机上设置倒计时提醒。
写出数字背后的用心与爱,数字成为亲情的表达。
5. 结尾(抒情升华)
总结:数字不只是冰冷的符号,它们记录着我们的成长、亲情与希望。
升华立意:愿我们珍惜每一个数字闪耀的时刻,它们是我们生命中最美的光。
技巧点拨:学生应掌握的核心能力
通过本次作文材料的学习与训练,希望同学们能够掌握以下几种审题立意与写作基本功:
审题精准:读懂材料,抓住关键词,提炼核心观点;
立意清晰:围绕一个中心,选择合适角度,避免泛泛而谈;
结构完整:开头点题、中间论证/叙事、结尾升华;
情感真挚:用真实经历打动读者,避免虚假编造;
语言得体:根据不同任务选择合适的语言风格;
素材积累:学会从生活中汲取写作灵感,做到“有话可说、有情可抒”。
技巧点拨:写作要点提示(通用)
技巧点拨:
审题五步法:
读懂材料主旨:找出关键词,理解作者想传达的核心观点;
锁定写作任务:看清“选什么”“怎么写”“写多少”;
确立写作角度:结合自身经历或社会现象,找到合适的切入点;
构思文章结构:合理安排开头、中间、结尾;
筛选合适素材:确保内容真实、典型、有感染力。
? 立意三原则:
紧扣关键词:确保不跑题;
体现正能量:契合社会主义核心价值观;
讲好身边事:以小见大,情真意切。
由“第二次呼吸”说开去
中长跑者在赛道上奋力奔跑时,“极点”带来的挣扎恰似暗夜中一只无形的手扼住咽喉,令人窒息。【此句运用比喻,生动形象地描绘出中长跑者遭遇“极点”时的艰难处境】然而,凭借着意志的号角与步伐的调整,越过临界点后,身心便如破晓般舒展,迎来“第二次呼吸”。这生命深处的奇妙律动,又怎会仅仅局限于跑道之上?它实则是人生征途上无数困厄与突围的生动缩影——惟有奋力越过那令人窒息般的隘口,方能迎来自我精神的璀璨新生。
人生逆旅,又怎会缺少“极点”时刻?这其实是命运给予我们最寻常的试炼。东坡流放黄州,哀叹“人生如逆旅,我亦是行人”,正是他身陷人生低谷的至暗时刻。王国维先生于昆明湖自沉前,其内心想必也经历着文化信仰与生命存续之间无可逾越的“极点”撕裂。【通过具体事例,展现人生中“极点”时刻的不同表现】正如《文心雕龙》所洞见:“文变染乎世情,兴废系乎时序。”兴废的节律、世情的变幻,恰如生命途中必然遭遇的“极点”。它们并非为了毁灭我们而存在,而是为灵魂淬火预留的熔炉。
欲跨越此般险隘,并非仅靠苦熬,更需意志的明灯与方法的罗盘。王阳明困顿龙场,却于此绝境中“龙场悟道”,将向外求索的目光转而向内深掘。这是生命节奏的主动调整,是意志在绝境中迸发的奇迹。回望长征,红军战士在雪山草地间饥寒交迫,但他们以集体意志为呼吸,在濒临窒息处重获力量,踏出了人类极限的壮阔诗篇。【以王阳明和红军战士为例,说明跨越险隘需要意志和方法】
越过“极点”之后的“第二次呼吸”,是生命在极限处的华彩绽放。司马迁于蚕室之辱后,将血泪凝成“究天人之际,通古今之变”的史家绝唱。他穿越了人性尊严被践踏的深渊,在精神的废墟上重建不朽丰碑。这“第二次呼吸”不仅是解脱,更是生命完成向更高阶跃升的壮丽涅槃。它印证了尼采那如雷贯耳的箴言:“那些杀不死我的,将使我更强大。”这份强大,是灵魂被磨难塑造后所焕发出的不可磨灭的锋芒。
跑道上的极限突破,正是人生困境的隐喻性预演。所谓“第二次呼吸”,恰是生命在窒息边缘的主动破局与精神重生。当我们遭遇命运“极点”的围困,唯有以坚不可摧的意志为利剑,辅以智慧的调整策略,方能刺破那看似无解的阴霾。长路漫漫,每一次穿越黑暗的窒息之后,都必将迎来灵魂澄澈的“第二次呼吸”,每一次挣扎的尽头,都藏着世界为我们预留的、更宏阔的光明。
让我们以奔跑者的坚毅向命运作答:纵使深渊在前,也要在“极点”的黑暗里向死而生,迎接“第二次呼吸”。
由“第二次呼吸”说开去
在长跑赛场上,运动员们奋力奔跑,却常常会在途中遭遇“极点”现象:呼吸变得急促而沉重,双腿好似灌了铅一般,每迈出一步都无比艰难,仿佛身体被无形的枷锁紧紧束缚。【以长跑中“极点”现象开篇,生动形象,引发读者对这一现象的关注,自然引出后文关于“第二次呼吸”的论述】然而,当他们咬紧牙关,顽强坚持,并适时调整呼吸节奏,便会迎来神奇的“第二次呼吸”——呼吸变得顺畅自如,步伐重新轻快有力,仿佛获得了全新的力量,得以继续向着终点冲刺。这一奇妙现象,不仅是身体机能的突破,更是精神境界的升华。其实,在人生、社会、文化的漫漫征途中,也存在着诸多类似的“极点”,关键在于我们是否愿意勇敢地开启“第二次呼吸”。
人生恰似一场没有终点的马拉松,途中荆棘丛生、坎坷不断,“极点”随时可能不期而至。苏轼一生宦海沉浮,多次被贬谪至偏远荒蛮之地。从朝堂上的春风得意到黄州、惠州、儋州的落魄失意,这无疑是他人生中的“极点”。但他并未在困境中一蹶不振,而是在黄州开垦东坡,于山水田园间寻得内心的宁静;在文学创作中找到了新的方向,留下了《赤壁赋》《念奴娇·赤壁怀古》等千古名篇,实现了文学与人生的双重突破。【以苏轼为例,具体阐述其遭遇人生“极点”后的突破,增强文章说服力】王阳明因得罪宦官刘瑾,被贬至贵州龙场。龙场环境恶劣,生活困苦不堪,但他没有抱怨命运的不公,而是静心思考,最终在龙场悟道,创立了心学,实现了思想的飞跃。他们的经历告诉我们,“极点”并非是终点,而是成长的契机。人生没有永远的失败,只有暂时的停滞,只要我们不放弃,就一定能迎来“第二次呼吸”。
“第二次呼吸”的实现,不仅需要顽强的坚持,更需要智慧的引导。【过渡句,自然引出下文对坚持与智慧结合的论述】钟南山院士在抗击新冠疫情的战斗中,面对未知的病毒和复杂的疫情形势,他没有退缩,而是坚持在抗疫一线,深入研究病毒的特性和传播规律。同时,他带领团队不断调整防控策略,从最初的封城管控到后来的精准防控,每一步都凝聚着智慧与经验。正是这种坚持与智慧的完美结合,让中国在疫情防控中取得了举世瞩目的成就,实现了从“极点”到突破的华丽转身。这启示我们,在面对困难时,仅有斗志是不够的,还需要找到正确的方法,才能事半功倍。
社会的发展同样遵循着这样的规律,也会遭遇“极点”,需要全社会的坚持与创新来实现“第二次呼吸”。中国航天事业从最初的艰难起步,到遭遇技术封锁、资金短缺等重重困难,中国航天人从未放弃。他们坚持自主创新,不断攻克关键技术,从“东方红一号”卫星发射成功,到“神舟”系列载人飞船的遨游太空,再到“嫦娥”探月、“天问”探火,实现了从跟跑到并跑、领跑的跨越。【列举中国航天事业发展事例,具体有力地论证社会发展需要坚持与创新】华为公司在5G技术领域的突破也是如此。面对美国的制裁和打压,华为没有屈服,而是加大研发投入,坚持自主创新,最终在5G技术上取得了领先地位,为全球通信行业的发展做出了重要贡献。
“极点”是人生、社会、文化发展进程中的必经之路,它如同黎明前的黑暗,看似漫长而绝望,但只要我们心怀希望,勇敢地开启“第二次呼吸”,就一定能迎来光明。【总结全文,升华主题,激励读者勇敢面对困境】让我们学会在困境中调整呼吸,用坚持和智慧冲破“极点”的束缚,在困境中重获新生,书写属于我们的辉煌篇章。
当数字闪耀时
我坐在风驰电掣般的高铁上,窗外的景物如走马灯般匆匆掠过,而窗内显示前方里程的数字荧屏,却像一块强大的磁石,牢牢吸住了我的目光。【以高铁疾驰与数字荧屏吸引目光形成对比,开篇设置悬念,引发读者好奇】那缓缓跳跃的数字,恰似归心似箭的鼓点,每减少一点,家的轮廓便在我脑海中愈发清晰一分,心底的暖意也如地底的热泉般汩汩涌动。归途的列车带着我一路穿山越水,我的心却早已如脱缰的野马,飞往家乡那温暖的灯火之中。
忽然,邻座一位头发花白的老奶奶引起了我的注意。她不时微微侧过头,目光偷偷地瞥向那闪烁的屏幕,那小心翼翼的模样,仿佛在窥探一个神秘的世界。【对老奶奶动作的细致描写,生动展现其好奇又有些胆怯的心理】她额上刻着岁月深深的皱纹,双手布满斑驳的斑点,却紧紧攥着一个小小布袋,动作谨慎而轻柔,仿佛那布袋里装着无比珍贵的宝贝。
当数字又一次刷新,老奶奶终于鼓起勇气探过身来,声音里带着怯怯的期待:“闺女,那上面的字,说的是多少里路呢?”我连忙微笑着回答:“奶奶,是37公里!”老人一听,皱起了眉头,喃喃道:“37公里到底是多少里路呀?” “是72里路啊!”坐在前排的中年男子朗声笑着回应,声音洪亮如钟,仿佛要驱散所有的疑惑。四周的乘客们也被这温馨的场景吸引,纷纷七嘴八舌地解释起来。【“七嘴八舌”体现出乘客们的热情,展现出车厢内温暖的氛围】一时间,车厢里热切的解释声此起彼伏,像无数温暖的溪流交汇在一起,小小的空间顿时被融融暖意填满。老奶奶脸上绽放出孩童般明亮灿烂的笑容,皱纹舒展如花:“72里路,那快到了呀!”她兴奋地搓着手,又轻轻拍打着膝上的布袋,布袋随之发出细微的窸窣声响,仿佛装满了无数即将倾泻而出的期盼。
当列车缓缓停稳,车门刚开,几个身影便迫不及待地涌上来,簇拥住老奶奶,声音里满是熟悉的乡音:“妈,可算接到您了!”老人脸上的笑容如朝阳般灿烂,她紧紧攥着布袋,在子女的簇拥下汇入人流。我望着这动人的一幕,目光不经意间又落在站台上巨大的电子屏上——鲜红明亮的“00:00”也忽然变得柔和而温暖,仿佛温柔抚慰着每一个漂泊归来的灵魂。【赋予数字以情感,生动形象,深化主题】
归途的终点站上,那原本冰冷的数字竟也似被情意点化,泛出温润光泽。原来最动人的数字之光,并非仅自电子屏射出,更来自人心深处那不曾熄灭的灯盏——它照亮了每一个漂泊者回家的路,在数字的明灭间,连接起无数人间烟火的暖意。这光芒穿透了钢筋铁轨的冰冷秩序,将世间最朴素却最牢固的牵挂,铸进每次启程与抵达的刻度之中。【总结全文,升华主题,强调数字背后的人情温暖】
当数字闪耀时
除夕夜,华灯初上,窗外张灯结彩,五彩的灯笼在微风中轻轻摇曳,似在欢快地舞蹈。鞭炮声隐隐传来,由远及近,仿佛是新年派来的使者,为这热闹的夜晚奏响欢快的序曲。【环境描写生动,通过灯笼、鞭炮声营造出浓郁的节日氛围,为下文做铺垫】屋内,全家人围坐在一起,暖黄的灯光如轻柔的纱幔,洒在每个人脸上,映出满满的期待与喜悦。电视上,春晚的倒计时画面格外醒目,那跳动的数字,如同跳动的音符,撩拨着我的心弦。我紧紧盯着屏幕上的“3、2、1”,心跳不由自主地加快,仿佛下一秒就要冲破胸膛,满心期待着新年的钟声敲响,开启一段全新的旅程。
倒计时的数字终于归零,刹那间,窗外烟花齐放,如流星般划过夜空,绽放出绚丽多彩的光芒,红的似火,燃烧着激情;粉的如霞,晕染着浪漫;紫的像梦,编织着憧憬,各种颜色交织在一起,构成了一幅绝美的画卷。【运用比喻和排比的修辞手法,生动形象地描绘出烟花的绚丽多彩,增强了画面感】全家人欢呼起来,笑声、祝福声交织在一起,回荡在房间的每一个角落。那一刻,激动与幸福如潮水般将我淹没,我紧紧拥抱着身边的亲人,感受着他们的温暖与爱意。屏幕上的数字“0”,成为了新年的见证,它宣告着旧岁的离去,新岁的开启,承载着我们对未来的美好憧憬与无限希望。
成长的道路上,数字同样闪耀着独特的光芒。记得那次考试成绩公布,当看到试卷上那鲜红的“95”分时,我简直不敢相信自己的眼睛。那一瞬间,喜悦如烟花般在心中绽放,所有的努力与坚持都在这一刻得到了回报。为了这个成绩,我曾无数个日夜挑灯夜读,在知识的海洋中奋力遨游,与难题斗智斗勇;我曾一次次克服困难,在挫折面前咬牙坚持,不轻易言败;我曾不断调整学习方法,在迷茫中寻找方向,摸索前行。【通过排比句,具体阐述为成绩付出的努力,使内容更充实】那“95”分,不仅仅是一个简单的数字,它是我成长的标志,是我拼搏的勋章,见证了我为梦想付出的汗水与努力。
而在亲情的画卷中,数字更是被赋予了温暖而深厚的意义。母亲生日那天,我悄悄在手机上设置了倒计时提醒。每过一天,看着数字逐渐减少,我的心就愈发急切,满心期待着能为母亲送上一份特别的惊喜。我精心挑选礼物,反复策划庆祝活动,只希望能让母亲感受到我对她深深的爱。当生日那天来临,我捧着礼物出现在母亲面前,看着她惊喜又感动的表情,我知道,这一切都是值得的。手机上的倒计时数字,背后是我满满的用心与爱,它成为了亲情的表达,让母亲感受到了我的关怀与牵挂。
数字,不只是冰冷的符号,它们如同璀璨的星辰,镶嵌在我们生活的天空中,记录着我们的成长、亲情与希望。每一个数字闪耀的时刻,都是我们生命中独一无二的瞬间,它们或激动人心,或温暖治愈,或充满力量。愿我们珍惜每一个数字闪耀的时刻,用心去感受它们背后的故事与情感,因为它们,是我们生命中最美的光,照亮我们前行的道路,让我们的人生变得更加丰富多彩。
主题拓展
题目一:由“第二次呼吸”说开去(议论文写作)
题目二:当数字闪耀时(记叙文写作)
总结对比
以下是近三年(2023-2025年)北京卷高考作文题目的对比分析,以表格形式展示命题主题方向、创新点以及对未来2026年的趋势预测。
北京卷高考作文命题分析(2023—2025年)
北京卷高考作文命题风格演变趋势分析
2026年北京卷作文命题趋势预测
近三年北京卷作文命题总结对比表
阅读下面的材料,任选其一根据要求写作。
题目一:
运动员在中长跑时会出现“极点”反应:呼吸艰难,四肢乏力。但通过调整节奏、激发斗志,越过极点后,身体会重获活力,奔跑会进入新阶段。这样的现象被称为“第二次呼吸”。其实,很多领域都存在类似现象。
请以“由‘第二次呼吸’说开去”为题,写一篇议论文。
要求:论点明确,论据充实,论证合理;语言流畅,书写清晰;不少于700字。
题目二:
生活中,到处都有数字在闪耀,如比赛记分牌、新年倒计时、车站电子时刻表、智能家电显示屏等。数字闪耀之时,可能是激动的时刻,可能是收获的见证,也可能是幸福的日常……
请以“当数字闪耀时”为题,写一篇记叙文。
要求:思想健康;内容充实、合理,有细节描写;语言流畅,书写清晰。不少于700字。
(一)审题方法与技巧
项目
内容
材料类型
现象类材料 + 引申类议论文
核心关键词
第二次呼吸、极点、调整、斗志、突破、坚持、新阶段
考查重点
对“第二次呼吸”现象的理解与引申能力;
联系现实,进行类比论证的能力;
(3)思辨能力:从“困难—突破—成长”的逻辑中提炼论点
文体要求
议论文
命题趋势
近年高考作文越来越重视“由现象引出哲理”的写作能力,强调从生活现象中提炼人生哲理
项目
内容
材料类型
情景类材料 + 记叙文写作
核心关键词
数字、闪耀、激动、收获、幸福
考查重点
(1)情感表达能力;(2)细节描写能力;(3)生活观察与情感共鸣能力
文体要求
记叙文
命题趋势
强调“生活即写作”,注重细节描写与真实情感表达
审题步骤
方法
具体操作
说明
第一步:通读材料,识别关键词
扫描材料,圈画高频词
材料关键词:极点、调整节奏、激发斗志、越过极点、进入新阶段;
引申关键词:坚持、突破、成长、毅力、奋斗
帮助学生快速把握材料核心
第二步:分层解读,理清逻辑结构
将材料分为现象、过程、引申三部分
第一层:描述“第二次呼吸”这一现象(身体反应)
第二层:说明如何越过“极点”(方法与精神)
第三层:提出引申方向(人生、社会、文化)
培养学生结构化阅读能力
第三步:提炼核心立意方向
从材料中归纳出多个写作角度
人生中的“极点”与突破; 持之以恒的力量;
方法与斗志的结合;社会发展中的“第二次呼吸”;
教育中的“第二次呼吸”
引导学生多角度思考问题
第四步:确定写作角度与论点
结合自身积累,选择一个方向
如选择“人生中的‘极点’与突破”,可提炼论点:“人生没有永远的失败,只有暂时的停滞,关键在于是否愿意‘第二次呼吸’。”
训练学生选题与立论能力
第五步:组织论据与结构
搭建议论文写作框架
开头:引出材料,提出论点;
主体段一:历史/现实案例一;
主体段二:案例二 + 分析;
主体段三:社会/文化案例 + 分析;
结尾:总结升华
培养学生逻辑写作能力
审题步骤
方法
具体操作
说明
第一步:通读材料,识别关键词
扫描材料,圈画高频词
材料关键词:数字、闪耀、激动、收获、幸福、日常引申关键词:时间、成长、亲情、友情、纪念
帮助学生理解“数字”的象征意义
第二步:分层解读,理清逻辑结构
将材料分为场景与情感两部分
第一层:数字出现的常见场景(比赛、倒计时、时刻表等)
第二层:数字闪耀时的情感意义(激动、收获、幸福、日常)
引导学生关注生活细节
第三步:提炼核心立意方向
从材料中归纳出多个写作角度
数字是成长的见证;数字承载亲情与温暖;
数字象征收获与成就;数字体现生活的节奏与节奏;
数字中的遗憾与希望
培养学生从生活出发写作文的能力
第四步:确定写作角度与主题
结合自身经历,选择一个方向
如选择“数字承载亲情与温暖”,可提炼主题:“数字不只是冰冷的符号,它也可以记录父母的爱与付出。”
训练学生选题与构思能力
第五步:组织故事与细节
搭建记叙文写作框架
开头:设定场景,引出回忆;
发展段一:数字闪耀的激动时刻;
发展段二:数字闪耀的成长时刻;
高潮段落:数字闪耀的亲情时刻;
结尾:抒情升华,点题总结
培养学生描写与抒情能力
项目
题目一(议论文)
题目二(记叙文)
审题重点
现象解读 + 引申类比
场景还原 + 情感表达
写作能力考查
思辨能力、论证能力
细节描写、情感表达
审题难点
把握“极点”背后的哲理
挖掘“数字”背后的情感
写作建议
多角度类比,逻辑清晰
贴近生活,细节真实
(二)审题立意
立意方向
说明
适用领域
1. 人生中的“极点”与突破
面对困难不放弃,调整策略,实现成长
学习、生活、心理成长
2. 持之以恒的力量
坚持是突破“极点”的关键
个人奋斗、青年成长
3. 方法与斗志的结合
成功不仅靠意志,还需方法
学习方法、人生规划
4. 社会发展中的“第二次呼吸”
国家、科技、文化的发展也存在“极点”
科技创新、国家发展
5. 教育中的“第二次呼吸”
教育改革、学生成长同样需要突破瓶颈
教育理念、教学实践
立意方向
说明
1. 数字是成长的见证
用数字记录成长轨迹,如生日、成绩、进步
2. 数字承载亲情与温暖
如生日倒计时、父母的年龄、家庭纪念日
3. 数字象征收获与成就
如比赛成绩、考试分数、目标达成
4. 数字体现生活的节奏与节奏
如时间表、日程安排、作息时间
5. 数字中的遗憾与希望
如未完成的目标、错过的时刻
素材选用及提纲示例
素材类别
素材名称
适用立意
写作中如何运用
备注
历史人物
苏轼、王阳明、曾国藩
坚持、奋斗、突破
举例说明他们在困境中坚持、成长
传统文化
现实人物
钟南山、任正非、张桂梅
突破瓶颈、奋斗精神
举例说明他们在人生极点中坚持
现代榜样
文学类
《平凡的世界》《活着》
人生困境与成长
引用小说人物经历,增强说服力
文学引用
科技类
中国航天梦、华为5G
科技突破
强调“极点”中的创新与突破
现代科技
哲理类
尼采:“杀不死我的使我更强大”
突破困境
用于结尾升华,增强思想深度
哲理性引用
素材类别
素材名称
适用立意
写作中如何运用
备注
家庭类
父母生日、家庭纪念日
亲情与温暖
可写数字背后的亲情故事
细节描写
成长类
考试分数、比赛成绩
收获与成长
写一次突破或失败的经历
心理描写
节日类
新年倒计时、生日倒计时
激动与期待
写节日的期待与回忆
情感描写
时间类
智能手表、电子时钟
生活节奏
写数字如何记录生活
生活观察
遗憾类
未完成的目标、错过的时刻
情感反思
写数字背后的遗憾与希望
情绪描写
写作要素
注意事项
观点明确
每一段都要有清晰的情感表达或成长线索
结构清晰
开头引出主题,中间层层推进,结尾升华
事例典型
使用贴近生活、具有代表性的例子增强说服力
语言得体
用词准确,语句通顺,适当运用排比、引用、设问等修辞手法
情感真挚
表达真实的感悟,体现积极向上的价值观
范文导写
拓展主题
主题说明
适用文体
写作要点提示
人生困境与突破
探讨人生中遇到的瓶颈与如何突破
议论文
可引用苏轼、王阳明、张桂梅等人物案例
坚持与奋斗精神
强调坚持是突破“极点”的关键
议论文
可结合青年奋斗、国家发展等角度
方法与斗志的结合
成功不仅靠意志,还需方法
议论文
可联系学习方法、人生规划等现实话题
社会发展中的“第二次呼吸”
国家、科技、文化的发展也存在“极点”
议论文
可写中国航天梦、华为5G等科技突破
教育中的“第二次呼吸”
教育改革、学生成长同样需要突破瓶颈
议论文
可联系“双减”政策、教育理念转变
拓展主题
主题说明
适用文体
写作要点提示
成长的见证
用数字记录成长轨迹,如生日、成绩、进步
记叙文
写一次考试成绩带来的改变或成长
亲情与温暖
数字承载亲情与爱,如父母生日、家庭纪念日
记叙文
写一次父母的生日、家庭旅行的倒计时
收获与成就
数字象征收获与成就,如比赛成绩、目标达成
记叙文
写一次比赛胜利、目标实现的过程
生活的节奏与仪式感
数字体现生活的节奏与节奏
记叙文
写一次倒计时、时间管理、生活安排
遗憾与希望
数字背后也有遗憾,如错过的时刻
记叙文
写一次错过的机会、未完成的目标
项目
题目一(议论文)
题目二(记叙文)
写作重点
思辨、论证、哲理
情感、细节、生活
拓展方向
成长、奋斗、社会、教育
成长、亲情、收获、生活、遗憾
写作建议
多角度类比,逻辑清晰
贴近生活,细节真实
适用高考主题
青年担当、奋斗精神、文化传承
青少年心理、家庭关系、成长历程
北京卷23-25年真题回顾比较与26年预测
2025年北京卷:阅读下面的材料,根据要求写作。
题目一:
运动员在中长跑时会出现“极点”反应:呼吸艰难,四肢乏力。但通过调整节奏、激发斗志,越过极点后,身体会重获活力,奔跑会进入新阶段。这样的现象被称为“第二次呼吸”。其实,很多领域都存在类似现象。
请以“由‘第二次呼吸’说开去”为题,写一篇议论文。
要求:论点明确,论据充实,论证合理;语言流畅,书写清晰;不少于700字。
题目二:
生活中,到处都有数字在闪耀,如比赛记分牌、新年倒计时、车站电子时刻表、智能家电显示屏等。数字闪耀之时,可能是激动的时刻,可能是收获的见证,也可能是幸福的日常……
请以“当数字闪耀时”为题,写一篇记叙文。
要求:思想健康;内容充实、合理,有细节描写;语言流畅,书写清晰。不少于700字。
2024年北京卷:从下面两个题目中任选一题,按要求作答(60分)
24.根据要求作文。
几千年来,古老的经典常读常新,杰出的思想常用常新,中华民族的伟大精神亘古常新……很多事物,在时间的淬炼中,愈显活力和价值。
请以“历久弥新”为题目,写一篇议论文。
要求:论点明确,论据充分,论证合理;语言流畅,书写清晰;不少于700字;将题目写在题卡上;不透露所在区、学校及个人信息。
25.根据要求作文。
个人成长需要打开视野,人际交往需要打开心靡,科技创新需要打开思路……打开,发现新的自己;打开,带来新的气象。每一次“打开”,都有一段故事。
请以“打开”为题目,写一篇记叙文。
要求:思想健康;内容充实、合理,有细节描写;语言流畅,书写清晰:不少于700字;将题目写在答题卡上;不透露所在区、学校及个人信息。
2023年北京卷:从下面两个题目中任选一题,按要求作答(60分)
从下面两个题目中任选一题,按要求作答。
作文 1:
“续航”一词,原指连续航行,今天在使用中被赋予了新的含义,如为青春续航、科技为经济发展续航等。
请以“续航”为题目,写一篇议论文。不少于700字。
要求:论点明确,论据充实,论证合理;语言流畅,书写清晰。
作文2:
舞台上,戏曲演员有登场亮相的瞬间。生活中也有许多亮相时刻:国旗下的讲话,研学成果的汇报,新产品的发布……每一次亮相,都受到众人关注;每一次亮相,也会有一段故事。
请以“亮相”为题目,写一篇记叙文。不少于700字。要求:思想健康,内容充实、合理,有细节描写;语言流畅,书写清晰。
年份
题目一(议论文)
题目二(记叙文)
命题特点分析
写作能力考查重点
2023年
《续航》 “续航”原指连续航行,现引申为为青春、科技、发展等持续赋能。
《亮相》 聚焦“亮相”时刻,如舞台、演讲、成果展示等,强调“每一次亮相,都有一段故事”。
热点词+现实意义重在概念引申与生活观察
概念类议论文写作;
场景还原与细节描写能力
2024年
《历久弥新》强调“古老经典、伟大精神”在时间淬炼中愈发有价值,体现文化自信与思想传承。
《打开》写“打开”的故事,如视野、心扉、思路等,强调“打开”带来的变化与成长。
注重文化内涵与思想深度;记叙文注重“打开”前后的变化
文化类议论文写作; 成长类记叙文写作
2025年
《由“第二次呼吸”说开去》以体育现象为引,探讨“极点”与“突破”的关系,强调坚持与奋斗精神。
《当数字闪耀时》写数字闪耀的瞬间,如比赛、倒计时、日常等,体现情感与生活观察。
强调人生哲理与现实类比; 关注生活细节与情感表达
思辨类议论文写作; 生活类记叙文写作
维度
2023年
2024年
2025年
议论文命题趋势
概念引申类(续航)
文化哲理类(历久弥新)
人生哲理类(第二次呼吸)
记叙文命题趋势
场景事件类(亮相)
成长变化类(打开)
情感观察类(数字闪耀)
关键词聚焦
赋能、持续、青春
经典、精神、传承
极点、突破、数字、情感
命题风格
紧扣时代热词,强调现实意义
注重文化厚度与思想深度
贴近生活,强调哲理与细节
写作能力要求
概念类写作;社会热点联系
思想深度;文化理解
人生哲思;情感表达与细节描写
类型
可能命题方向
命题形式
写作关键词
写作能力考查方向
举例说明
议论文预测
《破局》 《向光而行》《边界与突破》
概念类、哲理类
破局、坚持、信念、边界、突破
思辨能力哲理引申;
社会现实结合
如“科技破局”“青年突破边界”“向光而行的成长”
记叙文预测
《那一刻,我看见了光》《平凡的一天》
《我的答案》
场景类、成长类
光、平凡、答案、细节、成长
细节描写;情感表达; 生活观察
如“一次失败后的顿悟”“平凡日子中的温暖”“找到人生答案”
年份
议论文关键词
记叙文关键词
命题风格
写作重点
2023
续航、赋能、青春
亮相、舞台、故事
现实意义、社会热点
概念引申、场景描写
2024
历久弥新、精神、经典
打开、变化、成长
文化内涵、思想深度
哲理表达、成长记录
2025
第二次呼吸、极点、突破
数字、闪耀、幸福
人生哲理、生活观察
思辨类写作、情感表达
相关试卷
这是一份2025 北京 高考真题“由‘第二次呼吸’说开去”“当数字闪耀时”审题立意指导-2025年高考语文作文真题解析与导写,共15页。
这是一份2025年高考作文写作指导:北京卷(由“第二次呼吸”说开去当数字闪耀时)-备考2026年高考语文作文热点素材速递速用(全国通用),共27页。试卷主要包含了题目整体评价,写作策略建议,命题导向解读,总结,拓展延伸等内容,欢迎下载使用。
这是一份北京卷作文解析讲义(由“第二次呼吸”说开去、当数字闪耀时)-2025年高考语文作文解析与导写,共12页。
相关试卷 更多
- 1.电子资料成功下载后不支持退换,如发现资料有内容错误问题请联系客服,如若属实,我们会补偿您的损失
- 2.压缩包下载后请先用软件解压,再使用对应软件打开;软件版本较低时请及时更新
- 3.资料下载成功后可在60天以内免费重复下载
免费领取教师福利 




.png)




