搜索
      上传资料 赚现金

      山东省淄博市实验中学2024-2025学年高一下学期期末考试语文试题(含解析)

      • 80.36 KB
      • 2025-07-29 08:46:18
      • 84
      • 0
      • 教习网4170183
      加入资料篮
      立即下载
      山东省淄博市实验中学2024-2025学年高一下学期期末考试语文试题(含解析)第1页
      高清全屏预览
      1/16
      山东省淄博市实验中学2024-2025学年高一下学期期末考试语文试题(含解析)第2页
      高清全屏预览
      2/16
      山东省淄博市实验中学2024-2025学年高一下学期期末考试语文试题(含解析)第3页
      高清全屏预览
      3/16
      还剩13页未读, 继续阅读

      山东省淄博市实验中学2024-2025学年高一下学期期末考试语文试题(含解析)

      展开

      这是一份山东省淄博市实验中学2024-2025学年高一下学期期末考试语文试题(含解析),共16页。试卷主要包含了现代文阅读,文言文阅读,古代诗歌阅读,名篇名句默写,语言文字运用,作文等内容,欢迎下载使用。
      一、现代文阅读
      阅读下面的文字,完成4~6题。
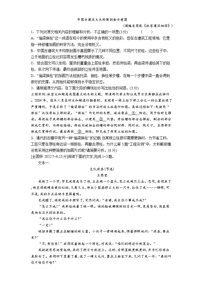
      “偷梁换柱”多指以假代真,用欺骗的手段改变事物的性质,然而在古建筑工程领域,“偷梁换柱”却属于一种科学实用的修缮加固方法。
      梁是截面形状一般为长方形的木料,且木料的长度尺寸远大于截面尺寸。梁为水平放置,两端的底部有支撑构件。梁主要用于承担建筑上部构件及屋顶的全部重量,并把这些重量向下传给支撑构件。柱为梁的支撑构件。柱子截面形状一般为圆形,长度尺寸远大于截面直径。柱子为竖向放置,主要用于承担上部梁传来的重量,并向下传递给下部的梁或直接传至地面。梁与柱采用榫卯形式连接,形成稳固的大木结构体系。位于屋架内的若干梁在竖向被层层往上“抬”,上下梁之间由短柱支撑,底部的梁由立于地面的立柱支撑。梁、柱均为中国木结构古建筑的核心受力、传力构件,缺一不可。
      对于古建筑而言,立于地面的立柱,或因长期承受上部结构传来的重量而产生开裂残损,或因柱底部位长期受到地面潮气影响而出现糟朽残损,这导致木柱强度下降,无法正常支撑梁。此时可采用“偷梁换柱”的加固方法。“偷梁换柱”实际就是“托梁换柱”。其基本做法为:首先将“假柱”(即临时的竖向支撑构件)安装在梁底部、原柱(原有立柱)旁边;再抽去原柱,使梁传来的重量暂时由“假柱”承担;然后安装新柱,新柱的材料、尺寸及安装位置与原有立柱相同;最后将“假柱”移去。
      完善的“偷梁换柱”加固方法具有科学性,其原理主要包括三个方面:其一,从梁的角度而言,它是水平受力构件,并把外力向下传给立柱。梁只有保持水平稳定状态,才能保证整个大木结构的稳定。在加固古建筑的过程中,梁始终受到支托,因而能一直保持水平稳定状态。其二,从柱的角度而言,它是竖向支撑构件,并最终把上部构件的重量传给地基。只有立柱具有充足的承载力,且与梁有可靠连接时,才能有效承担梁传来的作用力。加固过程中,技术人员虽然将原柱抽去,但是预先将“假柱”设置于原柱附近,让“假柱”代替原柱发挥支撑作用,因而换柱过程对结构整体的稳定基本无影响。换柱完成后,新柱与原柱有着同样的材料、尺寸,且与梁有着相同的可靠连接方式,它完全能够代替原柱发挥支撑作用。其三,从梁、柱整体结构角度而言,“偷梁换柱”方法对整体结构干扰小,且能达到良好的加固效果:原柱被新柱原位替换,新柱不仅有很好的支撑作用,而且与梁仍有可靠连接;“假柱”仅用于加固过程的临时支撑,且在原柱撤去后新柱安装前,能够与梁临时组成稳定的结构体系。因此,在“偷梁换柱”过程中,梁、柱结构整体始终处于稳定状态。
      中国古建筑大木构架剖面示意图
      (摘编自周乾《故宫建筑细探》)
      1.下列对原文相关内容的理解和分析,不正确的一项是(3分) ( )
      A.“偷梁换柱”这一成语在现今的使用中多含有贬义的色彩,但在古建筑工程领域,它是指一种修缮加固的科学方法,完全没有贬义。
      B.中国古建筑大木构架剖面示意图展示了几种不同位置、不同尺寸的柱,这些柱子中,立于地面的立柱比较容易发生糟朽残损的情况。
      C.结合图文可以发现,屋顶的重量由上层柱承担,然后传给梁,再由梁传递给其下的短柱,依次向下传递,最终由底部的立柱传至地面。
      D.“偷梁换柱”的加固方法包括托梁、抽柱、换柱等步骤,在每一个步骤中梁一直会得到很好的支撑,从而始终能够保持水平稳定状态。
      2.请根据原文内容,在下面文段的横线处补写出恰当的词语。(3分)
      工程实例:故宫太和殿是我国最大的木构大殿,明清两代帝王即位或节日庆典都在此举行。2004年,技术人员在对太和殿进行勘查时,发现有一根立柱下部三分之一的位置出现了严重糟朽,于是采取了“偷梁换柱”的方法对该立柱进行加固。具体过程如下:先使用“假柱”托住原柱上部的梁。“假柱”为完好的木料,被安装在__①__附近,用于临时支撑梁。再把柱子底部糟朽部分抽去,以便用__②__代替。原柱糟朽部分去掉后,剩余的部分做成巴掌形,与新柱搭接。新柱与被抽去的糟朽部分同材料、同形状、同尺寸,且顶部亦做成巴掌榫形状。最后再把__③__拆除,即完成了原有立柱的加固。
      3.清代的古籍中有另一种“偷梁换柱”的记载:当某根立柱损坏需要更换时,为节省工料,工匠只是在原柱旁边设一根新柱,再撤去原柱。为什么第5题“工程实例”中,太和殿修缮没有采用这种更简便的加固方式呢?请简要分析。(6分)
      [全国甲·2022·7~9,15分]阅读下面的文字,完成1~3题。
      文本一:
      支队政委(节选)
      王愿坚
      我做了一个梦,梦见我像是负了伤,正在爬一个崖头,怎么也爬不上去。忽然,老胡来了,他变得跟棵老黄松似的,又高又大,伸出小葵扇那么大的一只手,拉住了我……一睁眼,可不是,我的手正在他手里攥着呢。
      见我醒了,他把我的手捏紧了,突然问我:“老黄,我求你个事成不成?”
      “怎么不成!”我奇怪地看了他一眼。他的脸被拂晓时的月光一照,更是苍白,简直像是块白石头刻出来的。
      “我让你干什么你干什么?”
      “一定!”
      他扭身戳了戳正在酣睡的林大富。小伙子一骨碌爬起来,愣眉愣眼地问:“政委,要出发?”
      “不,有任务!”老胡说着抓起一个挎包,对我说:“咱们到那边竹林里去。”
      我疑疑惑惑地背起他,来到了那片竹林边上。这时,启明星贼亮贼亮的,东方已经现出鱼肚白了。老胡四下里看了看,选了一棵大毛竹,靠在上面坐下来,又问了我一句:“真的叫你干啥你干啥?”
      “真的,快说吧!”我被他弄得又糊涂又心焦。
      “好!”他伸手从挎包里掏出两根绳子,“噗”的一声扔在我面前,然后两手往竹子后面一背,厉声说:“把我绑起来!”
      “该不是叫伤口疼得他神经错乱了吧?”我想。本想不干,无奈已经有言在先了。我一面绑,一面问:“这是干啥?你疯啦?”他没搭我的腔,只是一个劲叫着:“绑紧点,绑紧点!”等我们把他两手绑好,他又把那条伤腿伸开,蹬住了另一棵竹子:“把这也绑住!”我们也照办了。
      看看我们都弄妥了,他咬咬牙说:“来,使劲挤它!”
      直到这时,我才明白他的意思。我叫过小林,轻轻地打开了他伤口上的布带子。伤口,像个发得过了火的开花馒头,又红又肿。没有器械,没有麻药,硬是把脓血从伤口里挤出来,这痛苦……
      “快,快下手哇!”他在催我。
      “我,我干不来!”我痛苦地说。
      “你答应过我嘛,黄兴和同志!”他哀求似的说,“你总不能瞪着眼看我受罪呀,是不是?俗话说‘疮口出了脓,比不长还受用’,帮我挤挤就好了。好了,那不给队上减少了个累赘?又可以多帮你干点工作。”对我说完软的,又对小林来硬的:“林大富同志,‘三大纪律’头一条就是服从命令,我命令你:挤!”
      我横了横心:“干!”便让小林抱住他的腿,我两手握着伤口按下去。随着手劲,我觉得手底下他的肌肉猛地哆嗦了一下。我问:“老胡,怎么样?”
      “没关系,你,你别管我!”
      我继续用力挤着伤口。这会儿我真想看看他是不是吃得消,却又不敢看。为了分散他的注意,减少些痛苦,我故意把话岔开来:“老胡,你看今天敌人还会不会再跟上来?”
      “说……说不上……”他低声回答。他把“上”字说成了“桑”,听得出话是从牙缝里挤出来的。
      “再追上来怎么办呢?”我又问。
      “嗯……”他猛地抖了一下,那两株竹子也跟着索索地抖一阵。
      “要是真来了,咱就再干他一下,好不好?”
      “嗯……”他又是一阵猛抖。
      一连两次问话没有回答,我心慌了,扭头向他望了望。只见他两手紧紧抠住地面,那被痛苦扭歪了的脸上,汗水顺着那浓黑的眉毛和鬓角,一串串地流着。
      我费了好大的劲才压下想住手的打算,火辣辣地喊了声小林:“快,快去化杯盐水来!”
      蓦地,竹子剧烈地颤动了一下,两片硬硬的小碎骨片跳到了我的手上,然后滑过指缝掉落到脚下的草丛里。我停住了手。这才觉得自己的脊背一阵发冷,原来衣服不知什么时候已经被汗水湿透了。
      我俩把他的伤口用盐水洗净,包扎好了,然后解开绳子,扶他在草地上平躺下来。他紧闭着眼,像睡着了似的。我掠把野草擦着手,坐到他的身边,小林正在掰着他的手指,他手里紧握着一把潮湿的泥土。
      太阳已经出来了。阳光淡淡地洒在他的脸上,他无力地睁开了眼,深深地吸了口气,说:“老黄,痛——啊!”
      汗珠映着阳光,晶亮晶亮的。我觉得自己的眼睛仿佛被这晶亮的反光刺得发痛,一滴咸咸的东西滚下来,流到了嘴角上。
      (有删改)
      文本二:
      长征:前所未闻的故事(节选)
      [美]哈里森·索尔兹伯里
      陈毅的伤口始终愈合不了,到了1935年6月,他已不能行走。游击队缺医少药,只有四种成药:八公丹、万金油、人丹和济公水。陈毅把万金油涂在伤口上,再换上新纱布。不久,伤口情况有所好转。①
      夏天,陈毅还能一瘸一拐地走路,可是到了9月,伤口变得疼痛难忍,腿也肿了起来。为了去南雄开会,他不得不拄着拐棍,脚步蹒跚地翻山越岭。这时他决定彻底治疗一下他的腿伤。他叫警卫员把他伤口中的脓挤出去。警卫员看到陈毅痛得脸色发白,急忙停下手来。陈毅命令他继续挤,警卫员说他下不了手。陈毅已经痛得浑身发抖,“好吧,”他说,“用绳子把我捆起来,这样我就不会发抖了。”警卫员把陈毅的腿捆在树上又继续挤,直到把脓挤净并挤出了一片碎骨头才停下。然后,用盐水冲洗了伤口,用涂过万金油的干净布包扎好。陈毅痛得像得了舞蹈病似的浑身发抖,但不久就恢复了自制力,笑着说:“这回它不会再反攻了。”的确如此,伤口彻底愈合了,再也没有发作。②
      【注】①见陈丕显回忆录《赣南三年游击战争》。②材料来自1984年3月23日对胡华的采访。
      (过家鼎等译,有删改)
      4.下列对文本相关内容和艺术特色的分析鉴赏,不正确的一项是(3分)( )
      A.文本一依次写到“月光一照”“启明星贼亮贼亮的”“太阳已经出来了”,既推进了情节发展,也暗示了主人公心理的变化。
      B.文本一中的老黄是小说叙述者,也是“手术”的实施者,小说通过描写他不敢下手、不敢看等情形,烘托了老胡的刚毅。
      C.文本二中陈毅“术”后笑着说“这回它不会再反攻了”,这样的话语既带着战争年代的特定色彩,也表现出陈毅的乐观与幽默。
      D.通过对老胡和陈毅战胜身体痛苦的描写,两个文本不仅写出了战斗生活的艰苦卓绝,更写出了革命信仰的巨大力量。
      5.老胡这一人物形象有哪些特点?请结合文本一简要分析。(6分)
      6.这两个内容相近的文本文体不同,因而艺术表现也有差异。请比较并简要分析。(6分)
      二、文言文阅读
      阅读下面的文言文,完成相关小题。
      初,宋义所遇齐使者高陵君显在楚军,见楚王曰:“宋义论武信君之军必败,居数日,军果败。兵末战而先见败征,此可谓知兵矣。”王召宋义与计事而大说之,因置以为上将军;项羽为鲁公,为次将,范增为末将,救赵。诸别将皆属宋义,号为卿子冠军。行至安阳,留四十六日不进。项羽曰:“吾闻秦军围赵王钜鹿,疾引兵渡河,楚击其外,赵应其内,破秦军必矣。”宋义曰:“不然。夫搏牛之虻不可以破虮虱①。今秦攻赵战胜则兵罢我承其敝不胜则我引兵鼓行而西必举秦矣故不如先斗秦赵夫被坚执锐,义不如公;坐而运策,公不如义。”因下令军中曰:“猛如虎,很②如羊,贪如狼,强不可使者,皆斩之!”乃遣其子宋襄相齐,身送之至无盐,饮酒高会。天寒大雨,士卒冻饥。项羽曰:“将戮力而攻秦,久留不行。今岁饥民贫,士卒食芋菽,军无见粮,乃饮酒高会,不引兵渡河因赵食,与赵并力攻秦,乃曰‘承其敝’。夫以秦之强,攻新造之赵,其势必举赵。赵举而秦强,何敝之承!且国兵新破,王坐不安席,扫境内而专属于将军,国家安危,在此一举。今不恤士卒而徇其私,非社稷之臣!”项羽晨朝上将军宋义,即其帐中斩宋义头,出令军中曰:“宋义与齐谋反楚,楚王阴令羽诛之。”当是时,诸将皆慑服,莫敢枝梧③,皆曰:“首立楚者,将军家也。今将军诛乱。”乃相与共立羽为假上将军。使人追宋义子,及之齐,杀之。使桓楚报命于怀王。怀王因使项羽为上将军。当阳君、蒲将军皆属项羽。
      (选自《史记•项羽本纪》,有删改)
      【注】①虮虱:虱子及其卵,比喻卑微。②很:同“狠”,违逆、不听从。③枝梧:抗拒。
      7.下列对文中画波浪线部分的断句,正确的一项是( )
      A.今秦攻赵/战胜则兵罢/我承其敝/不胜/则我引兵鼓行而西/必举秦矣/故不如先斗秦赵
      B.今秦攻赵/战胜则兵罢/我承其敝/不胜/则我引兵鼓行/而西必举秦矣/故不如先斗秦赵
      C.今秦攻赵战/胜则兵罢/我承其敝/不胜/则我引兵鼓行而西/必举秦矣/故不如先斗秦赵
      D.今秦攻赵战/胜则兵罢/我承其敝/不胜/则我引兵鼓行/而西必举秦矣/故不如先斗秦赵
      8.下列对文中加点的词语及相关内容的解说,不正确的一项是( )
      A.“居数日”与“昂其直,居为奇货”(《促织》)两向中的“居”字含义不同。
      B.卿子,当时对男子的美称。冠军,诸军之冠。卿子冠军,文中指宋义。
      C.“赵应其内”与“交戟之卫士欲止不内”(《鸿门宴》)两句中的“内”字含义不同。
      D.“假”字有借助、代理、兼任等含义。文中意为代理,兼、领、判、权、摄等词也有代理之意。
      9.下列各项中加点词的意思,相同的一项是( )
      A.由也为之 庖丁为文惠君解牛
      B.朝济而夕设版焉 靡计不施,迄无济
      C.使杞子、逢孙、杨孙戍之 戍卒叫,函谷举
      D.今君实所以见教者 百姓之不见保
      10.下列各组句子中,加点词的解释有错误的一项是( )
      A.旦日飨士卒(犒劳) 备他盗之出入与非常也(意外的变故)
      B.披帷西向立(分开) 未有封侯之赏,而听细说(详细地讲述)
      C.至今治强(社会安定) 服太阿之剑(佩带)
      D.杜私门(堵塞、封闭) 向使四君却宾客而不内(假使)
      11.下列对原文有关内容的概述,不正确的一项是( )
      A.齐国使者高陵君显在楚王面前称赞宋义懂得兵法,宋义因此受到楚王重用。
      B.楚王任命宋义担任上将军一职并赐予他称号,任命项羽担任次将,隶属宋义。
      C.宋义拒绝了项羽迅速领军攻打秦国的建议,并下令说不听命令的一律斩首。
      D.项羽杀了朱义后派人向楚王报告情况,楚王就让项羽替代宋义的职位当了上将军。
      12.把文中画横线的句子翻译成现代汉语。
      (1)夫被坚执锐,义不如公;坐而运策,公不如义。
      (2)乃遣其子宋襄相齐,身送之至无盐,饮酒高会。
      13.宋义招来杀身之祸的原因有很多,请简要说明其中两点。
      三、古代诗歌阅读
      阅读下面的诗歌,完成下面小题。
      咏白海棠
      蘅芜君
      珍重芳姿昼掩门,自携手瓮灌苔盆。
      胭脂洗出秋阶影,冰雪招来露砌魂。
      淡极始知花更艳,愁多焉得玉无痕?
      欲偿白帝凭清洁,不语婷婷日又昏。
      咏白海棠
      潇湘妃子
      半卷湘帘半掩门,碾冰为土玉为盆。
      偷来梨蕊三分白,借得梅花一缕魂。
      月窟仙人缝缟袂,秋闺怨女拭啼痕。
      娇羞默默同谁诉?倦倚西风夜已昏。
      14.以上两首《咏白海棠》的作者均是《红楼梦》中“金陵十二钗”中的人物。其中蘅芜君是(姓名),潇湘妃子是(姓名)。
      15.下列对两首诗的理解,不正确的一项是( )
      A.第一首首句一语双关,因“珍重芳姿”而致白昼掩门,表现诗人非常珍惜白海棠,也很珍重自我。
      B.第一首颔联,白海棠像洗去胭脂的美女,秋日的台阶映出她美丽的身影,招来洁白的冰雪做她的精魂。
      C.第二首首联,既交代海棠花生长的环境,又着重写看花人的风姿,从正面描写了海棠花的冰清玉洁。
      D.第二首尾联,笔墨又回到看花人。倦倚西风、欲诉衷肠的既可是花,也可是人,人与花融为一体。
      16.下列对两首诗的赏析,不正确的一项是( )
      A.“昼掩门”“半掩门”的细节描写,表现两位诗人性格不同,也展现其生活态度的差异。
      B.第二首颔联写海棠花色如梨蕊,韵如梅花,动词“偷”“借”新颖别致,颇显诗人慧心。
      C.第二首颈联运用比喻,借“怨女”“拭啼痕”等词语描绘出白海棠幽怨的形象,想象丰富。
      D.“婷婷”写出海棠花因风摇曳、顾盼生姿之貌,“默默”表现诗人深情难诉、含羞内敛之态。
      17.咏物诗中,诗人常以物自比,寄托情感。《红楼梦》中两首《咏白海棠》亦是如此。李纨评价第一首“含蓄浑厚”且“有身分”,第二首“风流别致”。请就其中一首诗的评价,谈谈你的理解,并结合具体诗句作简要阐释。
      四、名篇名句默写
      18.补写出下列句子中的空缺部分。
      (1)《子路、曾皙、冉有、公西华侍坐》中,孔子是先用温和自谦的话“,”打消学生的顾虑,为他们营造轻松、亲切的环境后,又启发弟子各言其志的。
      (2)在《项羽本纪》中有几句话:项羽引兵西屠咸阳,杀秦降王子婴,烧秦宫室,火三月不灭。这些史实在《阿房宫赋》中也有相关概括“,”。
      (3)尺寸之地,来之不易;大好河山,寸土不让。《六国论》在批评诸侯国对待土地的态度时,采用了对比论证的手法,子孙如弃草芥的土地,父辈祖先却要“,”才能获得。
      (4)王安石《桂枝香·金陵怀古》一词中,描写词人登高望到的深秋时节金陵山水之景的句子是“,”。
      五、语言文字运用
      阅读下面的文字,完成相关小题。
      1967年,中国政府启动“523”项目来抗击疟疾。1969年,中医研究院任命我领导抗疟药研究工作。我带领由植物化学和药理学专业研究者组成的团队,开始从中草药中寻找并提取可能具有抗疟疗效的成分。在第一阶段,我收集了2000个方药,挑选出可能具有抗疟作用的640个,从其中的200个方药中提取了380余种提取物,在小白鼠身上测试抗疟效果,然而进展甚微。研究的转折点出现在青蒿上,其提取物显示有一定的抗疟效果,然而,实验结果很难重复,而且似乎与文献记录相悖。为了寻求答案,我们查阅了大量的文献。最早提到青蒿治疗疟疾的记录,出现在东晋葛洪所著的《肘后备急方》中,书中有这样的话:又方,青蒿一握,以水二升渍,绞取汁,尽服之。这句话让我深受启发:我们使用通常的加热提取方式,也许恰恰破坏了青蒿的活性成分。因此考虑改为低温提取,以保存其抗疟有效成分。改变提取方式后,抗疟效果果然大幅度提升!
      19.下列句子中的引号与文中画横线处的引号,作用相同的一项是( )
      A.蘩漪是一个最具“雷雨”性格的人,操纵着表层结构中的矛盾冲突,是整个剧本的动力。
      B.周萍对鲁大海没有他父亲那样的“雅量”,而是赤膊上阵,又骂又打。
      C.侍萍口口声声所说的“命”,是由于对悲剧现实无法解释又无法摆脱而发出的呼喊。
      D.他看上去更像一个地道的湖南农民,这使我想起了农民送给他的“泥腿子院士”的称谓。
      20.文中画波浪线的句子列举了多个具体数字,请结合材料简要分析其表达效果。
      阅读下面的文字,完成下面小题。
      马克思和恩格斯是一对亲密无间的朋友、战友和同志。在他们长达40年的漫长革命岁月中,始终如一地在工作上互相支持,生活上互相关心,结成了兄弟般的感情和同志式的友谊。这种兄弟般的情感和同志式的友谊,( )珍视友谊,热爱共同的事业是他俩弥合矛盾的根本密码。马克思和恩格斯是为了无产阶级革命事业而结成深厚友谊的同志和战友,在共同的事业中,两人从___________的文献资料中寻找社会发展的规律,在一次一次问题争辩中___________,找到解决问题症结的办法。长相知,不相疑,肝胆相照,___________,风雨同行。视友谊为生命,以事业为根基,经受住了漫长而复杂的革命斗争的血与火的___________,建立了具有坚实的阶级基础和共同理想、伟大事业的友谊。
      21.文中画横线的句子有语病,下列修改最恰当的一项是( )
      A.在他们长达40年的漫长革命岁月中,始终如一地在工作上互相支持,生活上互相关心,产生了兄弟般的感情,结成了同志式的友谊。
      B.在他们长达40年的漫长革命岁月中,始终如一地在工作上互相支持,生活上互相关心,产生了兄弟般的感情和同志式的友谊。
      C.他们在长达40年的漫长革命岁月中,始终如一地在工作上互相支持,生活上互相关心,产生了兄弟般的感情,结成了同志式的友谊。
      D.他们在长达40年的漫长革命岁月中,始终如一地在工作上互相支持,生活上互相关心,结成了同志式的友谊和兄弟般的感情。
      22.下列在文中括号内补写的语句,最恰当的一项是( )
      A.他们伟大友谊的密码是什么?经受过怎样的磨难与考验?
      B.经受过怎样的磨难与考验?他们伟大友谊的密码是什么?
      C.是世间少有的真情实谊,值得后人仿效与敬仰。
      D.值得后人仿效与敬仰,因为它是世间少有的真情实谊。
      23.依次填入文中横线上的词语,全都恰当的一项是( )
      A.繁芜丛杂 豁然开朗 休戚相关 考查
      B.繁文缛节 茅塞顿开 休戚相关 考验
      C.繁芜丛杂 茅塞顿开 休戚与共 考验
      D.繁文缛节 豁然开朗 休戚与共 考查
      六、作文
      24.阅读下面的材料,根据要求写作。
      马克思深刻洞察历史发展规律,从纷纭复杂的社会现象中抽丝剥茧,发现了资本主义的深刻矛盾和无产阶级的历史使命,并自觉承担起创建革命理论、领导革命实践的重任;林觉民矢志拯救国家民族,“为天下人谋永福”,不惜牺牲个人幸福,舍生忘死,视死如归。
      众多革命导师和革命先烈对时代使命有着深刻理解,他们做出了将个人抱负与时代要求相结合的人生选择。
      联系当下社会生活,以“我们的使命”为题写一篇不少于800字的演讲稿。要求:选准角度,确定立意;不要套作,不得抄袭;不得泄露个人信息。
      参考答案
      【答案】
      1.C
      2.①原柱 ②新柱 ③“假柱”
      3.①新柱如果没有原位替换原柱,可能会改变建筑原结构的受力和传力方式,影响整体的稳定性;②太和殿是中国最大的木构大殿,建造之初工匠们应该经过了精心的测量,原位替换才是最佳的解决方案;③太和殿的修缮加固追求最大程度地保持文物原貌,节省工料不是优先考虑的因素。
      【详解】
      1.C项,“屋顶的重量由上层柱承担,然后传给梁,再由梁……”错误。根据文章第二段“梁主要用于承担建筑上部构件及屋顶的全部重量,并把这些重量向下传给支撑构件。柱为梁的支撑构件”“柱子……向下传递给下部的梁或直接传至地面”和图示信息可知,承担屋顶全部重量的应是上层梁,而非上层柱;然后由上层梁传递给柱,再由柱往下传递。
      2.阅读文段可知,需要补写的词语都处于阐述“偷梁换柱”具体过程的关键位置,根据描述可以定位到原文第三段讲述“偷梁换柱”基本做法的部分。①处,由原文“首先将‘假柱’……安装在梁底部、原柱(原有立柱)旁边”可知,应填“原柱”。②处,由原文“然后安装新柱……与原有立柱相同”可知,“假柱”只是代替原柱发挥支撑作用,真正用于替换的应该是“新柱”,故应填“新柱”。③处,由原文“最后将‘假柱’移去”可知应填“假柱”一词,且需同原文一样加上引号。
      3.解答本题,首先要结合第5题的“工程实例”,明确太和殿修缮时采用的独特的加固方式——只去掉原柱糟朽部分,剩余的部分保留,做成巴掌形与新柱搭接。然后思考这样的做法遵循的原理是什么,能起到什么作用,有什么特殊意义等,从而明确原因。结合原文第四段内容,明确完善“偷梁换柱”加固方法的原理有三个方面:让梁始终受到支托,保持水平稳定状态;让立柱具有充足的承载力,且与梁有可靠连接,让结构整体的稳定基本不受影响;对整体结构造成的干扰小,且能达到良好的加固效果。太和殿修缮时的做法明显符合这个原理,而且保留了部分原柱,相比于设立新柱来说,加固原柱不会改变建筑原结构。另外,太和殿是“我国最大的木构大殿”,其最初建造时应是经过精心设计的,每一根柱、每一根梁的位置都有工匠的考量,所以在修缮时维持原有结构更稳妥。最后,从太和殿的文物价值来看,节省工料不是优先考虑的因素,部分保留原柱能更完整地保持原貌,符合修缮文物的特殊意义。
      【答案】4.A
      5.①意志坚强:为了继续战斗,能够忍受常人难以忍受的痛苦;②处事果断:一旦决定“手术”,坚决实施;③善于做思想工作:为了说服战友,或说理,或命令,或请求,切实有效。
      6.①文本一是小说,可以虚构;文本二是纪实作品,强调真实。②文本一运用场景描写、细节描写、言行描写等多种表现手法,塑造了老胡这一艺术形象;文本二以采访、回忆录等为基础,记录了陈毅的真实经历。③文本一以描写为主,语言生动形象;文本二以叙事为主,语言平实简洁。
      【解析】4.A项,“也暗示了主人公心理的变化”错误。文中“月光一照”“启明星贼亮贼亮的”“太阳已经出来了”的主要作用是推动情节发展,如一开始“月光一照”才能看到老胡苍白的脸色,暗示他的伤势严重,为下文挤脓血的情节做铺垫;接着“启明星贼亮贼亮的”意味着时间的推移;最后“太阳已经出来了”意味着挤脓血终于结束。这些内容没有暗示主人公心理的变化。
      5.思路分析:解答此题,要紧扣文本一中与“老胡”相关的情节内容进行概括。根据老胡受伤后冷静细致地与“我”协商治疗事宜,并且让我们挤出脓血,可以看出老胡“处事果断”的形象特点。老胡让“我”和小林挤出伤腿的脓血部分的情节,以及“没有器械,没有麻药……这痛苦……”“只见他两手紧紧抠住地面……”等内容可以看出老胡“意志坚强”的形象特点。老胡在劝说“我”和小林给他治伤时,或说理,或命令,体现了他政委的身份特征,可以看出老胡具有坚定的革命信念且善于说教。
      6.思路分析:本题的参考答案主要是从三个方面展开的。第一是文体上的差异。文本一与文本二两者最大的不同在于是否是虚构的。这一点是区分两者艺术表现不同的逻辑起点。第二是艺术表现上的差异。文本一是虚构作品,作者可以采用多种艺术表现手法,着力于丰富生动的人物形象的塑造。尽管人物是虚构的,却如见其人,如闻其声,栩栩如生;而文本二是非虚构作品,为了使作品更真实,便以采访、回忆录等素材为主,力求展示出最真实的人与事。第三是整体风格上的差异。文本一着力于形象塑造,以描写为主,语言表现上追求生动形象,而文本二以叙事为主,虽然也力求语言上的生动形象,但根本上还是服务于真实,因此语言更为平实简洁。
      【答案】7.A 8.D 9.C 10.B 11.A 12.(1)若论披着坚硬的铠甲,拿着锐利的武器(勇战前线),我宋义比不上您;若论坐于军帐,运筹决策,您比不上我宋义。
      (2)于是派儿子宋襄去齐国为相,亲自送到无盐,置备酒筵,大会宾客。 13.①宋义阳奉阴违,领军救赵却久留不行,贻误战机。
      ②宋义饮酒作乐,不体恤士卒,失了军心。
      ③宋义拥护齐王,项羽拥护楚王,二人政见不合。
      【详解】7.本题考查学生文言文断句的能力。
      句意:如今秦国攻打赵国,打胜了,士卒也会疲惫,我们就可以利用他们的疲惫;打不胜,我们就率领部队擂鼓西进,一定能歼灭秦军。所以,现在不如先让秦、赵两方相斗。
      “秦攻赵”主谓宾齐全,后面断开,排除CD;
      “鼓行而西”中“鼓行”修饰“西”,不断开,排除B。
      故选A。
      8.本题考查学生了解并掌握常见的文化常识和一词多义现象的理解能力。
      A.正确。过了/囤积、储存。句意:过了几天。/便抬高价格,囤积它作为奇货来牟取暴利。
      B.正确。
      C.正确。在里面、在内部/接纳,使……进入。句意:赵军在里面接应。/交叉举着戟的卫士要将他止住,不让他进去。
      D.错误。“假”字没有兼任之意,“兼”字没有代理之意。句意:于是大家一起立项羽为代理上将军。
      故选D。
      9.本题考查学生对文言词语中的一词多义现象的理解能力。
      A.动词,治理、管理/介词,替、给。句意:如果让仲由来治理它。/厨师丁替文惠君解剖牛。
      B.动词,渡河/名词,成效、成功。句意:早上渡过黄河,晚上就在黄河边修筑防御工事。/没有什么办法不用,最终还是没有成效。
      C.均为驻守的意思。句意:派遣杞子、逢孙、杨孙驻守那里。/驻守边疆的士兵起义呐喊(陈涉、吴广起义),函谷关被攻占。
      D.助词,用在动词前,表示对自己怎么样,可译为“我”/介词,表被动,译为“被”。句意:现在君实您用来指教我的内容。/百姓不被保护。
      故选C。
      10.本题考查学生理解文言实词在文中的意义和能力。
      A.正确。句意:明天犒劳士兵。/防备其他盗贼进来和意外的变故。
      B.错误。细说:小人的谗言。句意:开帷幕,面向西站立。/没有得到封侯的赏赐,却听信小人的谗言。
      C.正确。句意:直到现在社会安定,国力强盛。/佩带太阿剑。
      D.正确。句意:堵塞贵族权臣的私家门路。/假使当初四位君主拒绝宾客而不接纳他们。
      故选B。
      11.本题考查学生理解文章内容的能力。
      A.“宋义因此受到楚王重用”错误,宋义受到楚王重用,还因为楚王召见宋义后,“王召宋义与计事而大说之”,同宋义商议大事,楚王非常喜欢宋义,并不只是因为高陵君的称赞。
      故选A。
      12.本题考查学生理解并翻译文言文句子的能力。
      (1)“被坚”,披着坚硬的铠甲;执锐,拿着锐利的武器;“运策”,运筹决策。
      (2)“乃”,于是,就;“相”,辅助,做丞相;“身”,亲自。
      13.本题考查学生筛选并整合文中信息的能力。
      ①根据“行至安阳,留四十六日不进”“今秦攻赵,战胜则兵罢,我承其敝;不胜,则我引兵鼓行而西,必举秦矣,故不如先斗秦赵”“将戮力而攻秦,久留不行”可知,宋义阳奉阴违,滞留安阳四十六日不进兵,拒绝项羽“疾引兵渡河”的建议,主张“先斗秦赵”,导致楚军错失与赵军合击秦军的最佳时机。
      ②根据“今岁饥民贫,士卒食芋菽,军无见粮,乃饮酒高会”可知,宋义饮酒作乐,不体恤士卒,天寒大雨时“饮酒高会”,而士卒“冻饥”。
      ③根据“乃遣其子宋襄相齐,身送之至无盐”“且国兵新破,王坐不安席,扫境内而专属于将军,国家安危,在此一举。今不恤士卒而徇其私,非社稷之臣”可知,宋义拥护齐王,项羽拥护楚王,二人政见不合。
      参考译文:
      先前,宋义在路上遇见的那位齐国使者高陵君显正在楚军中,他求见楚王说:“宋义曾猜定武信君的军队必定失败,过了几天,武信君的军队果然战败了。在军队没有打仗的时候就能事先看出失败的征兆,这可以称得上是懂得用兵了。”楚怀王召见宋义,跟他商计军中大事,非常欣赏他,因而任命他为上将军;项羽为鲁公,任次将,范增任末将,去援救赵国。其他各路将领都隶属于宋义,号称卿子冠军。部队进发抵达安阳,停留四十六天不向前进。项羽说:“我听说秦军把赵王包围在钜鹿城内,我们应该赶快率兵渡过黄河,楚军从外面攻打,赵军在里面接应,打垮秦军是确定无疑的。”宋义说:“我认为并非如此。能叮咬大牛的牛虻却损伤不了小小的虮虱。如今秦国攻打赵国,打胜了,士卒也会疲惫,我们就可以利用他们的疲惫;打不胜,我们就率领部队擂鼓西进,一定能歼灭秦军。所以,现在不如先让秦、赵两方相斗。若论披着坚硬的铠甲,拿着锐利的武器(勇战前线),我宋义比不上您;若论坐于军帐,运筹决策,您比不上我宋义。”于是(宋义)通令全军:“凶猛如虎,违逆如羊,贪婪如狼,倔强不听指挥的,一律斩杀!”于是派儿子宋襄去齐国为相,亲自送到无盐,置备酒筵,大会宾客。当时天气寒冷,下着大雨,士卒一个个又冷又饿。项羽对将士说:“我们大家想齐心合力攻打秦军,他却久久停留不向前进。如今正赶上荒年,百姓贫困,将士们吃的是芋头豆子,军中没有存粮,他竟然置备酒筵,大会宾客,不率领部队渡河去从赵国取得粮食,跟赵国合力攻秦,却说‘利用秦军的疲惫’。凭着秦国那样强大去攻打刚刚建起的赵国,那形势必定是秦国攻占赵国。赵国被攻占,秦国就更加强大,到那时,还谈得上什么利用秦国的疲惫!再说,我们的军队刚刚打了败仗,怀王坐不安席,集中了境内全部兵卒粮饷交给上将军一个人,国家的安危,就在此一举了。可是上将军不体恤士卒,却派自己的儿子去齐国为相,谋取私利,这不是国家真正的贤良之臣!”项羽早晨去参见上将军宋义,就在军帐中,斩下了他的头,(项羽)出来向军中发令说:“宋义和齐国同谋反楚,楚王暗中命令我处死他。”这时候,将领们都畏服项羽,没有谁敢抗拒,都说:“首先把楚国扶立起来的,是项将军家。如今又是将军诛灭了叛乱之臣。”于是大家一起立项羽为代理上将军。项羽派人去追赶宋义的儿子,追到齐国境内,把他杀了。项羽又派桓楚去向怀王报告情况。楚怀王就让项羽做了上将军。当阳君、蒲将军都归属项羽。
      【答案】14.薛宝钗林黛玉15.C 16.C 17. (示例)第一首:诗中首联“珍重芳姿昼掩门”一语双关,写因“珍重芳姿”而致白昼掩门,既写诗人珍惜白海棠,又描绘出诗人端凝庄重的性格,刻画她作为贵族少女的矜持。颔联“洗出胭脂影”“冰雪魂” ,颈联“淡极始知花更艳”指白海棠颜色如冰雪般洁白,也是宝钗性爱雅淡不爱艳装的自我写照。淡极更艳,实写自我安分随时,更显淑女之淡雅凝重。尾句“不语”句更可透见宝钗的稳重。
      第二首:“碾冰为土玉为盆”,从侧面烘染白海棠的冰清玉洁,想象别致。颔联写白海棠白净如梨蕊,突出了其高贵品格写出其有梅的精魂与风韵。“偷来”、“借得”的说法,更增添了诗句的巧妙别致。颈联“拭啼痕”虽仍写海棠的高洁白净,也是林黛玉乖僻孤傲、多愁善感性格的流露。尾联,笔墨重又回到写看花人,写来情景交融,意与景浑,白海棠的形象成了林黛玉自身的象征。
      【详解】14.本题考查学生名著阅读之理解名著内容的能力。
      蘅芜君是《红楼梦》人物薛宝钗在诗社里的别号。出自《红楼梦》第三十七回起诗号,是李纨所起,因其住于蘅芜苑而得;潇湘妃子是《红楼梦》人物林黛玉在诗社里的别号。出自《红楼梦》第三十七回起诗号,是探春为林黛玉所起,因其住潇湘馆,且黛玉爱哭,泪水会变成“斑竹”而得。
      15.本题考查学生理解诗歌内容和表现手法的能力。
      C.“正面描写了海棠花的冰清玉洁”错误。“半卷湘帘半掩门”写的是看花人的状态,透过半卷的窗帘和门户看花。“碾冰为土玉为盆”是写海棠花生长的环境,两句都没有直接写出海棠花的风姿,属于侧面描写。
      故选C。
      16.本题考查学生理解诗歌内容,评价作者观点态度的能力。
      C.“等词语描绘出白海棠幽怨的形象”错误。本联的意思是:白海棠如月中仙子穿着自己缝制的素衣,又如闺中少女秋日里心含怨苦,在抹拭着眼泪。这句话写出了白海棠的高洁白净,不是幽怨。
      故选C。
      17.本题考查学生理解诗歌内容,鉴赏诗歌表现手法的能力。
      第一首:首联“珍重芳姿昼掩门,自携手瓮灌苔盆”,描绘出诗人端凝庄重的性格。首句一语双关,因“珍重芳姿”而致白昼掩门,既写诗人珍惜白海棠,又写诗人珍重自我,刻画出封建时代贵族少女的矜持心理。诗人用“手瓮”盛水亲自浇灌白海棠,亦是爱惜花儿,珍重自我的一种表现。
      颔联“胭脂洗出秋阶影,冰雪招来露砌魂”,使用倒装,即“秋阶洗出胭脂影,露砌招来冰雪魂”。海棠色白,故云“洗出胭脂影”:洗掉涂抹的胭脂而现出本色,这正是宝钗性爱雅淡,不爱艳装的自我写照。“露砌”和“秋阶”同指白海棠生长的环境。“冰雪魂”指白海棠精魂如冰雪般洁白,亦是宝钗自写身份。
      颈联“淡极始知花更艳,愁多焉得玉无痕”,进一步描写白海棠的色彩、丰韵之美。上句承“胭脂”句发挥,谓白海棠一洗颜色,淡极更艳,颇合艺术辩证法,实写自我身份:安分随时,藏愚守拙,而更显淑女之端庄凝重。下句承“冰雪”句开掘,谓白海棠清洁自励,宁静自安,岂如多愁之玉,留下瘢痕。“愁多”句应是以宝黛之多愁善感反衬自己的宁静娴雅。
      尾联“欲偿白帝凭清洁,不语婷婷日又昏”,“白帝”在此实指自然,全联的意思是说:白海棠愿以其清洁之身回报自然,她亭亭玉立,默然不语,迎来了又一个黄昏。这实际上是宝钗的内心独白和自我写照。“不语”一词可见宝钗的稳重,“凭清洁”之语更可见她自誉自信的心理状态。
      此诗有意以白海棠关合自己,以花写人,反映出薛宝钗以稳重、端庄、淡雅、宁静、清洁自诩的内心世界。因此,李纨评此诗“这诗有身份”。
      第二首:首联交代了海棠花生长的环境。首句写看花人。“半卷湘帘半掩门”,看花人与花保持着一段距离,这就为下文写看花人的想象提供了条件。看花人从房内望去,看到白海棠,得到最强烈的感受就是白海棠的高洁白净,由此想象到,栽培它的该不是一般的泥土和瓦盆,“碾冰为土玉为盆”,从侧面烘染白海棠的冰清玉洁,想象别致。
      颔联直写白海棠,写来对仗严谨,而又天然工巧。最难得的是它不是苍白地写白海棠的白净,而是说它白净如梨蕊,这就在白净的颜色上突出了其高贵品格,并在此基础上,进一步写出其有梅的精魂与风韵。“偷来”、“借得”的说法,更增添了诗句的巧妙别致。在林黛玉笔下,白海棠绝没有世俗的污浊,却有梨蕊的高洁、梅花的傲骨。白海棠的这种精神品格,其实就是具有诗人气质的林黛玉的思想性格的体现。
      颈联则紧承上联,以比喻笔法继续写白海棠的高洁白净。以月宫仙女缝制的白色舞衣作比喻,形容它的素白,而且形象地描绘了它的美好形态。“秋闺怨女拭啼痕”,同是比喻,感情却有变化。秋天萧瑟,又是深闺怨女,并且在“拭啼痕”,虽仍写海棠的高洁白净,带有愁戚伤感的感情色彩。是林黛玉乖僻孤傲、多愁善感性格的流露。
      尾联,笔墨重又回到写看花人,写来情景交融,娇羞默默。倦倚西风、欲诉衷肠的既可是花,也可是人,看花人与白海棠完全融为一体。不过重点应落在看花人身上。林黛玉是在托物抒情。从章法上说,“娇羞默默”、“倦倚西风”,与首句的“半卷湘帘半掩门”相呼应,照应开头,结束全篇,结构完整。从内容上看,它又是上两句感情的必然发展。它从形神两方面写出看花人亦即林黛玉的内心世界,把她寄人篱下、无处倾吐衷肠的感伤情绪刻画得极为深刻。由于林黛玉紧紧把握住了看花人与花的感情联系,诗中景中有情,情由景生,意与景浑,白海棠的形象成了林黛玉自身的象征。林黛玉的这首诗不仅是风流别致的,亦是含蓄浑厚的,只不过白海棠形象的内涵是林黛玉鄙弃世俗、纯洁坚贞、乖僻孤傲的性格。
      18.【答案】 以吾一日长乎尔毋吾以也楚人一炬可怜焦土暴霜露斩荆棘千里澄江似练翠峰如簇
      【详解】本题考查学生默写常见的名篇名句的能力。
      易错字词:毋、炬、暴、荆棘、澄、簇。
      【答案】19.D 20.①画波浪线句列举了具体的数字,收集“2000个方药”、挑选出“640个”、提取“380余种”,数字具有真实性,体现了科学研究的科学性。
      ②可看出寻找并提取具有抗疟疗效的成分并非轻易能够达成,而是需要大量的收集、挑选、实验、甄别等,表现了科学研究的不易和科学家的辛苦付出。
      【详解】19.本题考查学生正确使用标点符号的能力。
      原文“523”的引号表示特定称谓。
      A.表特殊含义。
      B.表反语讽刺。
      C.表强调。
      D.表特定称谓。
      故选D。
      20.本题考查学生赏析句子的表达效果的能力。
      ①画波浪线的句子列举了多个具体数字,如收集“2000个方药”、挑选出“640个”、提取“380余种”等,这些数字是“我带领由植物化学和药理学专业研究者组成的团队”的工作的具体体现,具有真实性,用具体数字说明研究过程,体现了科学研究的科学性。
      ②收集“2000个方药”、挑选出“640个”、提取“380余种”等,数据庞大,而且是第一阶段的研究情况,表明寻找并提取具有抗疟疗效的成分并非轻易能够达成;数字前的动词“收集”“挑选”“提取”更体现出寻找并提取具有抗疟疗效的成分需要大量的收集、挑选、实验、甄别等,表现了科学研究的不易和科学家的辛苦付出。
      【答案】21.C 22.B 23.C
      【详解】21.本题考查学生辨析并修改病句的能力。
      原句语病有:
      成分残缺,“在……中,始终如一地……”缺少主语,“在他们”应改为“他们在”;
      搭配不当,“结成……感情”动宾搭配不当,可改为“产生了兄弟般的感情,结成了同志式的友谊”。
      只有C项修改完全正确。
      故选C
      22.本题考查学生语言表达连贯的能力。
      注意与上文“这种……友谊”以及下文中的“……密码”相照应。C、D两项只是对友谊的赞美,和后文陈述的内容没有关联。A项与下文衔接不恰当,“密码”应放在后句。
      故选B。
      23.本题考查学生正确使用词语(包括成语)的能力。
      繁芜丛杂:丛生的杂草多而乱。形容内容、文字或种类繁多。繁文缛节:烦琐而不必要的礼节,也泛指烦琐多余的事项。此处指种类繁多的文献资料,应用“繁芜丛杂”。
      豁然开朗:由狭窄阴暗一下子变为开阔明亮,也形容一下子领悟到某种道理而感觉明朗。茅塞顿开:原来心里好像有茅草堵塞着,现在忽然被打开了。形容忽然理解、领会。此处指在一次次问题争辩中忽然理解、领会,找到解决问题症结的办法,故选“茅塞顿开”。
      休戚相关:彼此间祸福相关联。侧重体现利益关系密切。休戚与共:彼此共同承受幸福与灾祸。语境更强调祸福共担,与“肝胆相照”搭配,应用“休戚与共”。
      考查:用一定的标准来检查衡量(行为、活动)。考验:通过具体事件、行动或困难环境来检验(是否坚定、忠诚或正确等)。语境与“血与火”搭配,应用“考验”。
      故选C。
      24.【答案】例文:
      我们的使命
      尊敬的老师、亲爱的同学们:
      大家好!我今天演讲的题目是“我们的使命”。
      回望往昔,林觉民担起“为天下人谋永福”的责任,矢志拯救国家民族,视死如归。他拥抱时代、勇担重任、舍生忘死的人生选择,激励着一代一代的后来人!一代人有一代人的长征,一代人有一代人的使命。如今的我们正青春,又身处和平盛世,那么我们的使命是什么?我认为,我们的使命就是提升自我,与国家与时代同频共振。
      于自我,使命是专注于提升,流水高山心自知。
      时代日新月异,高铁展现中国速度,5G方便人们生活,北斗为出行助力,新能源汽车降低碳排放……然而,蓬勃发展的背后也伴随着诸多问题:许多明星艺人品行低劣,饭圈问题层出不穷,一些人为膨胀的私欲知法犯法,部分青年选择躺平而不作为。科技提高了人们的生活质量,但却没能提升人的品行。作为新时代青年的我们,怎可在这个车轮滚滚的时代自蒙双目,自闭心神?回望,林觉民烈士面对着“遍地腥云,满街狼犬”的社会发出“吾不能学太上之忘情也”的呼喊!正青春的我们,亦要紧追高速发展的时代,提高素质,拒绝平庸,承担时代赋予的使命。
      于社会,使命是无言的贡献,蜡炬成灰泪始干。
      苏格拉底说:“我与世界相遇,我自与世界相蚀,我自不辱使命,使我与众生相聚。”人生于世,如同行舟,有重物所压,才不易倾覆。林觉民爱人及人,虽难舍家中温情,但“以天下人为念”“不忍独善其身”,担起“为天下人谋永福”的使命。消防官兵携灭火使命,在四川木里县与森林火灾搏斗,保护社会财产。青年子弟兵携救灾使命,在郑州7.20洪灾中勇敢奔赴拯救生命。他们担起自己的使命,做出自己的贡献。吾辈青年,当扎根厚土,茁壮枝干,披枝散叶,润泽周边,担起自己的使命,共推社会稳步向前。
      于国家,使命是矢志不渝的强国梦,任重而道远。
      当前国际竞争越来越激烈,21世纪是中国走向强国之际,不进则退。倘若我们青年事不关已,高高挂起,或宅在家里,或沉迷于网络游戏,何谈自身的发展?何谈中国梦的实现?有这样一些人,他是顾诵芬,心怀强国梦,一步一个脚印,奠定中国飞机设计事业的基础;他是彭士禄,心怀强国梦,一心为中国深潜事业,设计核潜艇保卫海疆;他是杨振宁,心怀强国梦,归国后为科研建设奔波,推动中国成为科研强国。他们,不畏前途漫漫,勇担强国时代使命。他们,才是青年该有的样子,是我们学习的榜样。
      “少年雄于地球,则国雄于地球”,愿我们每一位,不必听自暴自弃者的话,担起使命,为青春着色,为社会添彩,为国家滚滚向前的轮毂贡献一份力量。
      我的演讲到此结束,谢谢大家!
      【详解】本题考查学生写作的能力。
      审题:
      这是一道任务驱动型作文题。
      材料包括两部分,一是将个人抱负与时代要求相结合从而做出人生选择的两个事例,二是新时代的青年树立人生理想时要联系当下社会生活,将个人抱负和时代要求相结合,主动承担时代使命。内容一是具体事例、学习的榜样,内容二才是立意要点。
      因此,我们新时代的青年在树立个人理想、展现个人抱负时,要学习材料一中人物精神品质,结合新时代中国社会的特点,重点思考以下以个方面:新时代在某个领域陷入了困境,破除它就是我们的使命;新时代在某个方面要达到一定目标,实现它就是我们的使命;新时代对我们提出的要求,就是我们的使命,青年人应该如何践行这样的使命等。
      写作时,要根据演讲稿的特点,明确格式要求,把握好写作要素。例如明确听众对象和情境场景,有的放矢;要亮明观点,并选择典型、生动、新颖、真实的素材,使演讲具有说服力和新鲜感;语言表达力求言简意赅,但在语句的安排上要整散结合、长短错落,适当运用排比、比喻等修辞手法,增强表达的气势和感染力。
      立意:
      1.以青春之我,担青春使命。
      2.实现使命,应身体力行。
      3.时代赋我使命,我以奋斗践之。

      相关试卷

      山东省淄博市实验中学2024-2025学年高一下学期期末考试语文试题(含解析):

      这是一份山东省淄博市实验中学2024-2025学年高一下学期期末考试语文试题(含解析),共16页。试卷主要包含了现代文阅读,文言文阅读,古代诗歌阅读,名篇名句默写,语言文字运用,作文等内容,欢迎下载使用。

      2021-2022学年山东省淄博市实验中学高一下学期期中考试语文试题(解析版):

      这是一份2021-2022学年山东省淄博市实验中学高一下学期期中考试语文试题(解析版),共19页。

      山东省淄博市2024-2025学年高一下学期期末考试语文试题(解析版):

      这是一份山东省淄博市2024-2025学年高一下学期期末考试语文试题(解析版),共21页。试卷主要包含了阅读,语言文字运用,写作等内容,欢迎下载使用。

      资料下载及使用帮助
      版权申诉
      • 1.电子资料成功下载后不支持退换,如发现资料有内容错误问题请联系客服,如若属实,我们会补偿您的损失
      • 2.压缩包下载后请先用软件解压,再使用对应软件打开;软件版本较低时请及时更新
      • 3.资料下载成功后可在60天以内免费重复下载
      版权申诉
      若您为此资料的原创作者,认为该资料内容侵犯了您的知识产权,请扫码添加我们的相关工作人员,我们尽可能的保护您的合法权益。
      入驻教习网,可获得资源免费推广曝光,还可获得多重现金奖励,申请 精品资源制作, 工作室入驻。
      版权申诉二维码
      期末专区
      • 精品推荐
      • 所属专辑129份
      欢迎来到教习网
      • 900万优选资源,让备课更轻松
      • 600万优选试题,支持自由组卷
      • 高质量可编辑,日均更新2000+
      • 百万教师选择,专业更值得信赖
      微信扫码注册
      手机号注册
      手机号码

      手机号格式错误

      手机验证码 获取验证码 获取验证码

      手机验证码已经成功发送,5分钟内有效

      设置密码

      6-20个字符,数字、字母或符号

      注册即视为同意教习网「注册协议」「隐私条款」
      QQ注册
      手机号注册
      微信注册

      注册成功

      返回
      顶部
      学业水平 高考一轮 高考二轮 高考真题 精选专题 初中月考 教师福利
      添加客服微信 获取1对1服务
      微信扫描添加客服
      Baidu
      map