搜索
      上传资料 赚现金

      天津市河西区2025届高三三模[高考模拟]生物试卷(解析版)

      • 902.95 KB
      • 2025-07-26 20:12:38
      • 77
      • 0
      •  
      加入资料篮
      立即下载
      天津市河西区2025届高三三模[高考模拟]生物试卷(解析版)第1页
      高清全屏预览
      1/19
      天津市河西区2025届高三三模[高考模拟]生物试卷(解析版)第2页
      高清全屏预览
      2/19
      天津市河西区2025届高三三模[高考模拟]生物试卷(解析版)第3页
      高清全屏预览
      3/19
      还剩16页未读, 继续阅读

      天津市河西区2025届高三三模[高考模拟]生物试卷(解析版)

      展开

      这是一份天津市河西区2025届高三三模[高考模拟]生物试卷(解析版),共19页。

      A. 丁是细胞内携带遗传信息的物质
      B. 细胞中丙和丁的种类相同,均为5种
      C. 若丙是碱基U,则丁是尿嘧啶脱氧核糖核苷酸
      D. 依据乙种类的差别,可区分DNA和RNA
      【答案】D
      【分析】分析题图可知,甲表示磷酸,乙表示五碳糖(核糖、脱氧核糖),丙表示含氮碱基,即腺嘌呤(A)、胸腺嘧啶(T)、胞嘧啶(C)、鸟嘌呤(G)、尿嘧啶(U),丁表示8种核苷酸。
      【详解】A、题图中丁表示核苷酸,细胞内携带遗传信息的物质是DNA,而DNA的基本单位是四种脱氧核糖核苷酸,A错误;
      B、细胞中含有DNA和RNA,丙有5种,而丁有8种,B错误;
      C、若丙是碱基U,则丁是尿嘧啶核糖核苷酸,C错误;
      D、DNA和RNA的化学组成区别是,DNA含有脱氧核糖和特有碱基T,而RNA含有核糖和特有碱基U,故依据乙(五碳糖,即核糖和脱氧核糖)种类的差别,可区分DNA和RNA,D正确。
      故选D。
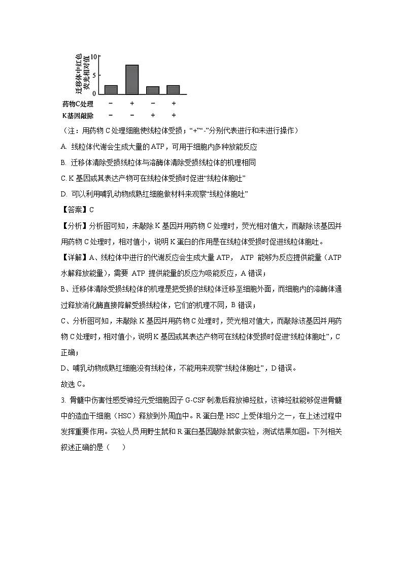
      2. 迁移体是由我国科学家发现的一种细胞器,受损线粒体可通过进入迁移体(一种囊泡结构)而被释放到细胞外,即“线粒体胞吐”。为研究K基因在该过程中的作用,对红色荧光标记了线粒体的细胞进行相应操作,检测迁移体中的红色荧光,操作及结果如图。下列叙述正确的是( )
      (注:用药物C处理细胞使线粒体受损;“+”“-”分别代表进行和未进行操作)
      A. 线粒体代谢会生成大量的ATP,可用于细胞内多种放能反应
      B. 迁移体清除受损线粒体与溶酶体清除受损线粒体的机理相同
      C. K基因或其表达产物可在线粒体受损时促进“线粒体胞吐”
      D. 可以利用哺乳动物成熟红细胞做材料来观察“线粒体胞吐”
      【答案】C
      【分析】分析图可知,未敲除K基因并用药物C处理时,荧光相对值大,而敲除该基因并用药物C处理时,相对值小,说明K蛋白的作用是在线粒体受损时促进线粒体胞吐。
      【详解】A、线粒体中进行的代谢反应会生成大量ATP, ATP 能够为反应提供能量(ATP水解释放能量),需要 ATP 提供能量的反应为吸能反应,A错误;
      B、迁移体清除受损线粒体的机理是把受损的线粒体迁移至细胞外面,而细胞内的溶酶体通过释放消化酶直接降解受损线粒体,它们的机理不同,B错误;
      C、分析图可知,未敲除K基因并用药物C处理时,荧光相对值大,而敲除该基因并用药物C处理时,相对值小,说明K基因或其表达产物可在线粒体受损时促进“线粒体胞吐”,C正确;
      D、哺乳动物成熟红细胞没有线粒体,不能用来观察“线粒体胞吐”,D错误。
      故选C。
      3. 骨髓中伤害性感受神经元受细胞因子G-CSF刺激后释放神经肽,该神经肽能够促进骨髓中的造血干细胞(HSC)释放到外周血中。R蛋白是HSC上受体组分之一,在上述过程中发挥重要作用。实验人员用野生鼠和R蛋白基因敲除鼠做实验,测试结果如图。下列相关叙述正确的是( )
      A. 造血干细胞可分化为血细胞和免疫细胞,体现了细胞的全能性
      B. R蛋白是造血干细胞上G-CSF的受体,且能够促进HSC释放到外周血中
      C. 注射G-CSF对野生鼠和敲除鼠外周血HSC数量的影响作用相反
      D. 图中所示,G-CSF刺激后,野生鼠外周血和骨髓中HSC的总量要大于敲除鼠
      【答案】D
      【分析】注射G-CSF后,野生鼠外周中HSC的数量大于未注射时,敲除HSC的数量也大于未注射时,因此注射G-CSF对野生鼠和敲除鼠外周血HSC释放都有促进作用。
      【详解】A、造血干细胞分化为血细胞和免疫细胞,不能分化为体内各种细胞,不能体现细胞的全能性,A错误;
      B、据题干信息分析,G-CSF作用于伤害性感受神经元,该神经元释放神经肽。神经肽能够促进骨髓中HSC释放到外周血中,R蛋白是HSC上受体组分之一,结合图可知,在注射G-CSF后,R蛋白基因敲除鼠外周血中HSC数量明显小于野生鼠,因此推测R蛋白是神经肽的受体,B错误;
      C、注射G-CSF后,野生鼠外周中HSC的数量大于未注射时,敲除HSC的数量也大于未注射时,因此注射G-CSF对野生鼠和敲除鼠外周血HSC释放都有促进作用,C错误;
      D、左图中,注射G-CSF后,野生鼠外周中HSC的数量大于未注射时,右图中,两组骨髓中HSC的存储量基本相同,D正确。
      故选D。
      4. 生物科学史是生物科学形成、发展和演变的历程,是探索生命现象及其本质的史实。下列有关叙述正确的是( )
      A. 格里菲思的肺炎链球菌体内转化实验运用了减法原理证明 DNA 是遗传物质
      B. 制作的细胞膜流动镶嵌模型和 DNA 双螺旋结构模型均属于物理模型
      C. 噬菌体侵染细菌和烟草花叶病毒感染烟草的实验均应用了同位素标记技术
      D. 萨顿推测基因在染色体上和摩尔根证明基因在染色体上都采用了假说—演绎法
      【答案】B
      【分析】假说—演绎法:在观察和分析基础上提出问题以后,通过推理和想象提出解释问题的假说,根据假说进行演绎推理,推出预测的结果,再通过实验来检验,如果实验结果与预测相符,就可以认为假说是正确的,反之,则可以认为假说是错误的。
      【详解】A、艾弗里利用减法原理设计肺炎链球菌体外转化实验证明了DNA是遗传物质,A错误;
      B、制作的细胞膜流动镶嵌模型和DNA双螺旋结构模型,都是以实物表达对象的特征,属于物理模型,B正确;
      C、烟草花叶病毒感染烟草的实验没有使用同位素标记法,C错误;
      D、萨顿以蝗虫为实验材料,运用类比推理法,推测基因在染色体上;摩尔根通过假说-演绎法证明基因在染色体上,D错误。
      故选B。
      5. DNA 甲基化修饰主要发生在胞嘧啶第5位碳原子上,在甲基化酶的作用下,胞嘧啶甲基化为5-甲基胞嘧啶。Tet 3 基因控制合成 Tet3 蛋白,Tet3 蛋白具有解除DNA 甲基化的功能。利用DNA 甲基化抗体对小鼠胚胎发育过程中的各期细胞进行免疫荧光检测,结果如下图。下列说法正确的是( )
      A. DNA 甲基化后,基因中的碱基序列将发生改变
      B. 受精卵中父源染色体与母源染色体的甲基化同步进行
      C. 前 3 次细胞分裂时,第3 次分裂的子细胞中荧光强度最低
      D. 与囊胚期相比,原肠胚期细胞内 Tet3基因表达增强
      【答案】C
      【分析】表观遗传是指DNA序列不改变,而基因的表达发生可遗传的改变,说明其基因没有发生突变。
      【详解】A、DNA甲基化后,DNA碱基序列未发生变化,A错误;
      B、由图可知,受精卵中父源染色体DNA甲基化水平与母源染色体DNA变化不同步,B错误;
      C、由图可知,8细胞时DNA甲基化水平最低,故荧光程度最低,8细胞为第三次卵裂,C正确;
      D、原肠胚期细胞DNA甲基化水平高于囊胚期,Tet3基因表达出的蛋白质是抑制甲基化的,所以原肠胚期细胞内Tet3基因表达低于囊胚期,D错误。
      故选C。
      6. Crabtree效应也称为葡萄糖效应,具体表现为当酿酒酵母的胞外葡萄糖浓度大于0.15g/L时,即使氧气供应充足,酿酒酵母依然会发酵积累乙醇。在细胞呼吸过程中,丙酮酸脱羧酶可以催化丙酮酸脱羧,进而生成乙醇,丙酮酸脱氢酶则催化丙酮酸生成二氧化碳和[H]。下列说法错误的是( )
      A. 高葡萄糖和富氧的环境下,葡萄糖中的能量大部分以热能形式散失
      B. 丙酮酸脱氢酶起催化作用的场所是线粒体基质
      C. 发生Crabtree效应的酵母菌的繁殖速率在短期内可能会受到抑制
      D. 酿酒酵母的Crabtree效应是长期自然选择和适应性进化的结果
      【答案】A
      【分析】酵母菌在有氧和无氧条件下都能进行细胞呼吸。在有 氧条件下,酵母菌通过细胞呼吸产生大量的二氧化碳和水; 在无氧条件下,酵母菌通过细胞呼吸产生酒精,还产生少 量的二氧化碳。
      【详解】A、题干信息表明高葡萄糖和富氧的环境下,酿酒酵母进行的是无氧呼吸,葡萄糖中的能量大部分储存在乙醇中,A错误;
      B、丙酮酸脱氢酶催化丙酮酸生成二氧化碳和[H],该过程为有氧呼吸第二阶段,发生场所是线粒体基质,B正确;
      C、发生Crabtree效应的酵母菌产生的能量少,繁殖速率在短期内可能会受到抑制,C正确;
      D、当酿酒酵母胞外葡萄糖浓度大于0.15g/L时,即使氧气供应充足,酿酒酵母依然会发酵积累乙醇,酿酒酵母的Crabtree效应是长期自然选择和适应性进化的结果,D正确。
      故选A。
      7. 科研工作者以发育状况基本相同的拟南芥幼苗为实验材料,研究了植物激素BL(1nml/L)与IAA在植物侧根发育中的作用,结果如图。下列说法正确的是( )
      A. 该研究中一共设计了10组实验,其中对照组(侧根数目作为计算百分比的标准100%)不含IAA和BL
      B. 由图可知BL对侧根生长的促进作用随IAA浓度的增加而降低
      C. IAA在侧根细胞的分裂中也起了一定的作用
      D. 图中IAA浓度只有在20~50nml/L范围时,BL和IAA表现为协同效应
      【答案】C
      【分析】BL是植物体内合成的植物激素,和其他的植物激素一样,具有调节植物生长发育,从图中可分析得:随IAA浓度的增加,加入BL培养植物时侧根的形成率都高于不加BL时,因此适宜浓度的BL与IAA可协同促进拟南芥侧根形成。
      【详解】A、据图可知曲线共10个点,可知设置了10组实验,激素组成为1nml/L BL且不含生长素的组侧根形成为100%,可为对照组,A错误;
      B、由图可知,与IAA浓度为0时相比,IAA浓度为1时,BL对侧根生长的促进作用更强,B错误;
      C、生长素主要促进细胞核的分裂,细胞分裂素主要促进细胞质的分裂,C正确;
      D、图中在多个 IAA 浓度下,BL 和 IAA 都表现出协同效应,并非只有在20 - 50mm/L 范围时,D错误。
      故选C。
      8. 草地贪夜蛾属于鳞翅目农业害虫,成虫往往在夜间活动,主要危害玉米,喜食玉米茎叶和果穗等,入侵初期呈疯狂蔓延趋势,可通过引入寄生蜂进行防治。下列叙述错误的是( )
      A. 调查草地贪夜蛾的种群密度时可以利用其趋光性的特点使用黑光灯诱捕法
      B. 晚上使用性引诱剂诱捕雄性草地贪夜蛾成虫,直接改变其种群的出生率
      C. 入侵初期草地贪夜蛾的种群数量在一段时间内呈“J”形增长
      D. 年龄结构为增长型的草地贪夜蛾其未来种群数量不一定会增多
      【答案】B
      【分析】种群的数量特征有种群密度,出生率和死亡率,迁入率和迁出率,年龄结构,性别比例;迁入率和迁出率,出生率和死亡率决定种群数量的变化,但年龄结构是通过影响出生率和死亡率影响数量变化的,性别比例通过影响出生率影响数量变化的。
      【详解】A、草地贪夜蛾具有趋光性,调查其种群密度时可用黑光灯诱捕法,A正确;
      B、晚上使用性引诱剂诱捕雄性草地贪夜蛾成虫,直接改变其种群的性别比例,不是出生率,B错误;
      C、入侵初期草地贪夜蛾呈疯狂蔓延趋势,种群数量在一段时间内呈“J”形增长,C正确;
      D、年龄结构为增长型的草地贪夜蛾其未来种群数量不一定会增多,比如遇到自然灾害使种群数量下降,D正确。
      故选B
      9. 根据某基因上游和下游的碱基序列,设计合成了用于该基因PCR的两段引物(单链DNA)。引物与该基因变性DNA(单链DNA)结合为双链DNA的过程称为复性。下图是两引物的Tm(引物熔解温度,即50%的引物与其互补序列形成双链DNA分子时的温度)测定结果,以下分析错误的是( )
      A. PCR过程中,复性温度应高于引物的Tm值以提高PCR效率
      B. 两引物分别与DNA的两条互补单链结合,是子链延伸的起点
      C. 若两引物的脱氧核苷酸数相同,推测引物2的(G+C)含量较高
      D. 适当减少引物2的脱氧核苷酸数,可使其Tm值接近引物1
      【答案】A
      【分析】分析曲线图:引物2的Tm高于引物1,说明引物2的热稳定性较高。
      【详解】A、PCR过程中,复性温度应低于引物的Tm值以提高PCR效率,A错误;
      B、PCR过程是:目的基因DNA受热变性后解链为单链,引物与单链互补结合,合成的子链在DNA聚合酶的作用下进行延伸,所以两引物分别与DNA的两条互补单链结合,是子链延伸的起点,B正确;
      C、DNA含有的氢键数越多,其热稳定性越高,而A和T碱基对间有两个氢键,C和G碱基对间有三个氢键,曲线图显示:引物2的Tm高于引物1,说明引物2的热稳定性较高,因此若两引物的脱氧核苷酸数相同,推测引物2的(G+C)含量较高,C正确;
      D、适当减少引物2的脱氧核苷酸数,会降低引物2的热稳定性,可使其Tm值接近引物1,D正确。
      故选A。
      “健康中国”建设有效提升了全民健身理念,健康跑是一种以收获健康为首要目标的跑步锻炼方式,受到越来越多人的喜爱。
      资料1:改善运动肌利用氧的能力是长跑项目首先要解决的问题。人体运动强度与血液中乳酸含量及O2消耗量的多少有着密切联系。
      资料2:内侧前额叶皮质(mPFC)内SP+突触的变化可能是抑郁症发病机制的重要结构基础,跑步锻炼可以改善抑郁行为。研究者通过慢性束缚应激(每天在固定时间将大鼠束缚在一个无法移动的容器中)诱导得到抑郁模型大鼠进行了相关实验。
      阅读材料,完成下面小题
      10. 2021年8月,在东京奥运会男子100米半决赛中苏炳添以9.83秒刷新亚洲纪录,成为首位晋级奥运会男子百米决赛的中国运动员,赛场上运动员顽强拼搏的体育精神深深感动着国人。下列叙述正确的是( )
      A. 由于血浆中缓冲对的存在,运动员比赛中血浆pH保持恒定不变
      B. 比赛过程中,运动员体温相对稳定与皮肤血流量增加和排汗量增加有关
      C. 运动员大量流汗后,机体会减少释放抗利尿激素和醛固酮以维持水盐平衡
      D. 激烈比赛过程中,运动员副交感神经兴奋使心跳加快并促进胃肠蠕动
      11. 下图1表示运动强度与单位时间内乳酸产生量及O2消耗量的数据变化。运动强度为b时,乳酸含量与O2消耗量的物质的量的相对值比例为1:3;图2表示甲、乙两名运动员在不同运动强度下,摄氧量与血液中乳酸含量的变化情况,假设细胞内反应底物为葡萄糖。下列分析正确的是( )
      A. 图1中,三种运动强度中消耗葡萄糖最少的是b运动强度
      B. 运动强度为b时,有氧呼吸与无氧呼吸消耗葡萄糖量的比例为1:2
      C. 据图2分析,运动员甲比运动员乙更适合参加长跑运动
      D. 人体细胞进行细胞呼吸时,产生的CO2量等于消耗的O2量
      12. 资料2的实验结果如图所示。下列有关叙述错误的是( )
      A. 兴奋在突触处的传递比在神经纤维上的传导慢
      B. SP+突触处的信号转变是电信号→化学信号
      C. 抑郁症的发病机制与mPFC内SP+突触数量的减少有关
      D. 跑步锻炼改善抑郁行为可能与mPFC内SP+突触数量的恢复有关
      【答案】10. B 11. D 12. B
      【分析】有氧呼吸的第一、二、三阶段的场所依次是细胞质基质、线粒体基质和线粒体内膜。有氧呼吸第一阶段是葡萄糖分解成丙酮酸和[H],合成少量ATP;第二阶段是丙酮酸和水反应生成二氧化碳和[H],合成少量ATP;第三阶段是氧气和[H]反应生成水,合成大量ATP。
      无氧呼吸的场所是细胞质基质,无氧呼吸的第一阶段和有氧呼吸的第一阶段相同。无氧呼吸由于不同生物体中相关的酶不同,在植物细胞和酵母菌中产生酒精和二氧化碳,在动物细胞和乳酸菌中产生乳酸。
      【10题详解】
      A 、剧烈运动会产乳酸,即便有血浆中缓冲对的存在,运动员比赛中血浆pH也不会保持恒定不变,A错误;
      B、比赛过程中,皮肤血流量增加和排汗量增加,有利于散热,运动员体温相对稳定,B正确;
      C、运动员大量流汗后,机体会增加释放抗利尿激素和醛固酮以维持水盐平衡,C错误;
      D、激烈比赛过程中,运动员交感神经兴奋使心跳加快,副交感神经抑制,胃肠蠕动减弱,D错误。
      故选B。
      【11题详解】
      A 、由图1可知,运动强度为a时, 消耗量最少,有氧呼吸最弱,无氧呼吸也较弱,所以消耗葡萄糖最少的是a运动强度,A错误;
      B、运动强度为b时,有氧呼吸消耗葡萄糖量为1/2,无氧呼吸消耗葡萄糖量为1/2, 比值为1:1,B错误;
      C、图 2 中,运动员甲在相同运动强度下,血液中乳酸含量高于运动员乙,说明运动员乙无氧呼吸较弱,更适合参加长跑运动,C错误;
      D、人体细胞进行有氧呼吸时,产生的CO2量等于消耗的O2量;但无氧呼吸时不产生CO2,因此人体细胞进行细胞呼吸时,产生的CO2量等于消耗的O2量,D正确。
      故选D。
      【12题详解】
      A、突触包括突触前膜、突触间隙和突触后膜,从结构上分析突触具有突触间隙,所以兴奋在突触处的传递比在神经纤维上的传导要慢,A正确;
      B、突触前膜发生的信号转变是电信号→化学信号,突触后膜处为化学信号→电信号,即兴奋在突触处的信号转变是电信号→化学信号→电信号,B错误;
      C、根据柱状图可知,抑郁模型组的SP+突触的总数量比对照组有所减少,因此可推测抑郁症的发病机制与mPFC内SP+突触数量的减少有关,C正确;
      D、根据柱状图可知模型跑步组的SP+突触的总数量比对照组有所减少,但比抑郁模型组的SP+突触的总数量有所增多,因此可推测跑步锻炼改善抑郁行为可能与mPFC内SP+突触数量的恢复有关,D正确。
      故选B。
      第Ⅱ卷
      13. 中科院动物研究所研究发现CyclinB3(细胞周期蛋白)在雌鼠(2n=40)卵细胞形成过程中发挥了独特作用,当CyclinB3缺失时雌鼠不能产生后代。研究者对CyclinB3缺失雌鼠和正常雌鼠卵细胞的形成过程对比观察并绘制了下图。
      (1)雌鼠的一个初级卵母细胞在减数分裂Ⅰ前期含有_______个四分体。与卵原细胞相比,正常雌鼠的卵细胞染色体数目减半、核DNA数目减半的原因是减数分裂过程中________。
      (2)若某雌鼠的基因型为DdEe(两对基因独立遗传,且不考虑染色体互换及基因突变),一个初级卵母细胞经减数分裂最终形成的一个第二极体的基因型是De,则同时产生的卵细胞的基因型是_______。
      (3)分析上图可知,CyclinB3影响卵母细胞________(填“纺锤体形成”或“同源染色体分离”),CyclinB3缺失的卵母细胞,在减数分裂Ⅰ后期时的姐妹染色单体数是______条。
      (4)图中CyclinB3缺失小鼠的一个卵原细胞从减数分裂Ⅰ间期到减数分裂Ⅱ中期的过程中,核DNA的数量变化是________(用n和箭头表示)。
      【答案】(1)①. 20 ②. 染色体复制一次,而细胞连续分裂两次 (2)De或dE
      (3)①. 同源染色体分离 ②. 80 (4)2n→4n
      【分析】四分体是减数分裂过程中由同源染色体配对而成,由题可知,雌鼠含有20对染色体,故可形成20个四分体。
      分析题图:与正常小鼠相比,CyclinB3缺失小鼠的同源染色体不能分离,减数第二次分裂过程不能正常进行。
      【解析】(1)四分体是减数分裂过程中由同源染色体配对而成,由题可知,雌鼠(2n=40)含有20对染色体,故雌鼠的一个初级卵母细胞在减数分裂Ⅰ前期含有20个四分体。在减数分裂过程中,染色体只复制一次(在减数分裂Ⅰ前的间期),而细胞连续分裂两次(减数分裂Ⅰ和减数分裂Ⅱ),这就使得最终形成的卵细胞中染色体数目和核DNA数目相较于卵原细胞均减半。
      (2)减数分裂过程中,一个卵原细胞经过减数分裂Ⅰ产生一个次级卵母细胞和一个第一极体,经过减数分裂Ⅱ,次级卵母细胞产生一个卵细胞和一个第二极体,第一极体产生两个第二极体。若第二极体的基因型是De,存在两种情况,若该第二极体是由第一极体分裂产生的,那么与该第一极体同时产生的次级卵母细胞的基因型为dE,所以卵细胞的基因型是dE,若该第二极体是由次级卵母细胞分裂产生的,那么卵细胞的基因型就是De。
      (3)对比正常雌鼠和CyclinB3缺失雌鼠卵细胞形成过程图可知,正常雌鼠在减数分裂Ⅰ后期同源染色体能够正常分离,而CyclinB3缺失雌鼠在减数分裂Ⅰ后期同源染色体不能正常分离,由此可推测CyclinB3影响卵母细胞同源染色体分离,已知雌鼠体细胞中染色体数,在减数分裂 Ⅰ 前的间期染色体复制后,每条染色体含有两条姐妹染色单体,所以在减数分裂Ⅰ后期时,细胞中染色体数为40条,姐妹染色单体数为80条,对于CyclinB3缺失的卵母细胞也是如此。
      (4)图中CyclinB3缺失小鼠的一个卵原细胞在减数分裂Ⅰ间期进行DNA复制,核DNA数目由2n变为4n ,经过减数分裂Ⅰ,CyclinB3影响卵母细胞同源染色体分离,最后核DNA数目不变,因此核DNA的数量变化是2n→4n。
      14. 肌肉生长抑制素(MSTN)是一种骨骼肌生长发育的负调控因子,可抑制肌细胞的增殖,MSTV基因沉默则可增加肌肉含量。科研人员通过构建MSTN基因的反义基因(其转录出的mRNA会与MSTN基因转录出的mRNA特异性结合)表达载体,将其导入山羊胎儿成纤维细胞,实现了胎儿成纤维细胞中MSTN基因的沉默,再结合体细胞核移植技术,成功制备了转基因山羊。
      (1)反义基因与质粒在_______酶和DNA连接酶作用下构建成基因表达载体,采用_______技术将其导入山羊胎儿成纤维细胞,从中筛选成功导入反义基因的细胞。在成纤维细胞体外培养过程中会出现细胞贴壁和________现象,导致成纤维细胞的增殖不能一直进行。
      (2)采集山羊卵母细胞后,需将其培养至________期并进行去核处理。再将具有反义基因的成纤维细胞注入处理后的卵母细胞中,通过______法使两细胞融合,形成重构胚。
      (3)用特定方法激活并促进重构胚细胞分裂和发育。可选择发育良好的至______时期或囊胚时期的胚胎进行分割,期间需要注意的是分割囊胚阶段的胚胎时,要将_______均等分割,以增加优良个体的数量。在养殖过程中发现,公羊肌肉量比母羊更高,为获得更多公羊可选择囊胚期的______细胞进行性别鉴定,选择雄性胚胎进行移植。
      【答案】(1)①. 限制(性内切核酸)②. 显微注射 ③. 接触抑制
      (2)①. MⅡ ②. 电融合
      (3)①. 桑葚胚 ②. 内细胞团 ③. 滋养层
      【分析】胚胎分割:(1)概念:是指采用机械方法将早期胚胎切割2等份、4等份等,经移植获得同卵双胎或多胎的技术。(2)意义:来自同一胚胎的后代具有相同的遗传物质,属于无性繁殖。(3)材料:发育良好,形态正常的桑葚胚或囊胚。(桑葚胚至囊胚的发育过程中,细胞开始分化,但其全能性仍很高,可用于胚胎分割)。(4)操作过程:对囊胚阶段的胚胎分割时,要将内细胞团均等分割,否则会影响分割后胚胎的恢复和进一步发育。
      【解析】(1)反义基因(目的基因)与质粒在限制(性内切核酸)酶、DNA连接酶参与下构建基因表达载体,通过显微注射法导入动物细胞(山羊胎儿成纤维细胞)。培养成纤维细胞采用的是动物细胞培养技术,培养的细胞会出现细胞贴壁和接触抑制现象,因而成纤维细胞的增殖不能一直进行。
      (2) 核移植技术中,采集到卵母细胞后,需将其培养至M Ⅱ期并进行去核处理,然后将导入反义基因的成纤维细胞注入处理过的卵母细胞中,通过电融合法使两细胞融合,形成重构胚,此后需要激活重构胚进行早期胚胎培养。
      (3)用特定方法激活并促进重构胚细胞分裂和发育。为获得具有同种基因型的个体,可选择发育良好的桑葚胚或囊胚进行胚胎分割,需要注意的是分割囊胚期阶段的胚胎时,要将内细胞团均等分割,因为内细胞团将来发育成胎儿的各种组织,这样可以保证胚胎的正常发育和功能。为获得更多公羊,可选择囊胚期的滋养层细胞进行性别鉴定,选择雄性胚胎进行移植。
      15. 生态平衡是一种动态平衡,包括结构和功能上的稳定。下图中“置位点”为生态系统所具有的某个理想状态,其中P、A、B、C、D、E表示该生态系统中的生物,箭头表示物质的传递方向。

      (1)P、A、B、C、D构成了生态系统的营养结构,生态系统的________和________就是沿着这种渠道进行的:任何生态系统都具有一定的抵抗外界干扰使自身的结构与功能保持原状(不受损害)的能力,叫做________。
      (2)图中碳元素在B与E之间以________的形式传递。氮元素在生物群落和非生物环境之间不断循环,但农田生态系统中仍需不断施加氮肥,其主要原因是随农产品不断输出,农田土壤中的这些氮元素________。
      (3)假设A摄入的能量为a,其粪便中的能量为b,通过呼吸作用消耗的能量为c,用于生长、发育和繁殖的能量为d,则由A流入B的能量最多为________。
      (4)一个位于“置位点”的湖泊中处于食物链最高营养级的,某鱼种群的年龄结构如下表所示。
      (注:表中“1+”表示“1≤鱼的年龄

      相关试卷

      天津市和平区2025届高三三模[高考模拟]生物试卷(解析版):

      这是一份天津市和平区2025届高三三模[高考模拟]生物试卷(解析版),共19页。试卷主要包含了 花椰菜等内容,欢迎下载使用。

      天津市北辰区2025届高三三模[高考模拟]生物试卷(解析版):

      这是一份天津市北辰区2025届高三三模[高考模拟]生物试卷(解析版),共20页。

      天津市滨海新区2025届高三三模生物试卷(解析版):

      这是一份天津市滨海新区2025届高三三模生物试卷(解析版),共19页。试卷主要包含了 实验操作顺序直接影响实验结果, 将正常小鼠, 若某动物等内容,欢迎下载使用。

      资料下载及使用帮助
      版权申诉
      • 1.电子资料成功下载后不支持退换,如发现资料有内容错误问题请联系客服,如若属实,我们会补偿您的损失
      • 2.压缩包下载后请先用软件解压,再使用对应软件打开;软件版本较低时请及时更新
      • 3.资料下载成功后可在60天以内免费重复下载
      版权申诉
      若您为此资料的原创作者,认为该资料内容侵犯了您的知识产权,请扫码添加我们的相关工作人员,我们尽可能的保护您的合法权益。
      入驻教习网,可获得资源免费推广曝光,还可获得多重现金奖励,申请 精品资源制作, 工作室入驻。
      版权申诉二维码
      欢迎来到教习网
      • 900万优选资源,让备课更轻松
      • 600万优选试题,支持自由组卷
      • 高质量可编辑,日均更新2000+
      • 百万教师选择,专业更值得信赖
      微信扫码注册
      手机号注册
      手机号码

      手机号格式错误

      手机验证码 获取验证码 获取验证码

      手机验证码已经成功发送,5分钟内有效

      设置密码

      6-20个字符,数字、字母或符号

      注册即视为同意教习网「注册协议」「隐私条款」
      QQ注册
      手机号注册
      微信注册

      注册成功

      返回
      顶部
      学业水平 高考一轮 高考二轮 高考真题 精选专题 初中月考 教师福利
      添加客服微信 获取1对1服务
      微信扫描添加客服
      Baidu
      map