


河南省新乡市名校联考2024-2025学年七年级下学期期末生物试卷(解析版)
展开 这是一份河南省新乡市名校联考2024-2025学年七年级下学期期末生物试卷(解析版),共20页。试卷主要包含了选择题,非选择题等内容,欢迎下载使用。
一、选择题(每个小题只有一个选项是正确答案,每题1分,共20分)
1. 中国航天员在天宫实验舱中培育水稻种子,使其成功萌发成幼苗。在此过程中不需要给水稻种子提供的环境条件是( )
A. 适宜的温度B. 充足的光照
C. 适量的水分D. 充足的空气
【答案】B
【分析】种子萌发必须同时满足外界条件和自身条件,外界条件为一定的水分、适宜的温度和充足的空气;自身条件是有完整而有活力的胚及胚发育所需的营养物质;以及种子不在休眠期。
【详解】适量的水分、适宜的温度和充足的空气是种子萌发必须满足的外界条件。充足的光照不是种子萌发的必要条件。不同植物种子的萌发对光的需求不一样,水稻种子的萌发不需要光照,故ACD不符合题意,B符合题意。
故选B。
2. 植物幼根的生长主要是依靠根尖结构中的( )
A. 根冠和分生区B. 根冠和成熟区
C. 分生区和伸长区D. 伸长区和成熟区
【答案】C
【分析】根尖是指从根的顶端到着生根毛这一段。是幼根生长最快的部位,分为四个部分:根冠、分生区、伸长区和成熟区。
【详解】根冠:位于根尖的最前端,主要功能是保护根尖的分生组织,使其免受土壤的磨损。
分生区:紧接在根冠后面,是细胞分裂的主要区域,细胞排列紧密,细胞壁薄,细胞核较大,具有很强的分裂能力,通过分裂能够使细胞数目增多。
伸长区:位于分生区稍后的部分,细胞在这里迅速伸长,能够使细胞体积增大,是根尖生长最快的部位。
成熟区:也叫根毛区,这里的细胞已经成熟,形成了导管和根毛,主要功能是吸收水分和无机盐。
综上,我们可以看出,植物幼根的生长主要依靠的是分生区和伸长区。分生区通过细胞分裂增加细胞数量,而伸长区通过细胞伸长使细胞体积增大。故C符合题意,ABD不符合题意。
故选C。
3. “麻屋子,红帐子,里面住着个白胖子”是我们耳熟能详的谜语,该谜语生动地描述了花生果实和种子的结构,发育成“麻屋子”“白胖子”的分别是花中的( )
A. 子房、子房壁B. 胚珠、珠被
C. 子房壁、珠被D. 子房壁、受精卵
【答案】D
【分析】花生经过开花、传粉和受精后,花的子房发育成果实,子房壁发育成果皮,胚珠发育成种子,珠被发育成种皮,受精卵发育成胚等。
【详解】花经过传粉和受精后的发育情况为:
分析可知,花生果实由子房发育,子房壁发育成果皮(麻屋子),胚珠发育成种子。种子中珠被形成种皮(红帐子),受精卵发育为胚(白胖子)。ABC不符合题意,D符合题意。
故选D。
4. 下列与绿色植物的蒸腾作用有关的叙述错误的是( )
A. 减少了水分和无机盐在植物体内的运输
B. 叶是绿色植物进行蒸腾作用的主要器官
C. 能增加降水量,促进了生物圈的水循环
D. 保卫细胞控制气孔的开闭调节蒸腾作用
【答案】A
【分析】蒸腾作用的意义包括:①可降低植物的温度,使植物不至于被灼伤;②促进了水分和无机盐的吸收和运输;③参与了生物圈的水循环。可增加大气湿度,降低环境温度,提高降水量。
【详解】A.植物的蒸腾作用在把体内的水以水蒸气的形式通过叶片的气孔蒸发到大气当中去的时候,是一种“泵”的原理。它为根吸水提供了向上的拉力,同时溶解在水中的无机盐也一同被向上运输,A错误。
B.植物体通过根从土壤中吸收的水分,只有约1%被植物体利用,99%以上的水都通过蒸腾作用以水蒸气的形式从叶片的气孔散发到大气中去了,因此,植物进行蒸腾作用的主要器官是叶,B正确。
C.结合分析可知,蒸腾作用能增加降水量,促进了生物圈的水循环,C正确。
D.气孔是由一对保卫细胞围成空腔,保卫细胞控制气孔的张开和闭合。保卫细胞吸水,气孔张开,保卫细胞失水,气孔闭合。所以,植物会通过保卫细胞来控制气孔的开闭,从而调节蒸腾作用,D正确。
故选A。
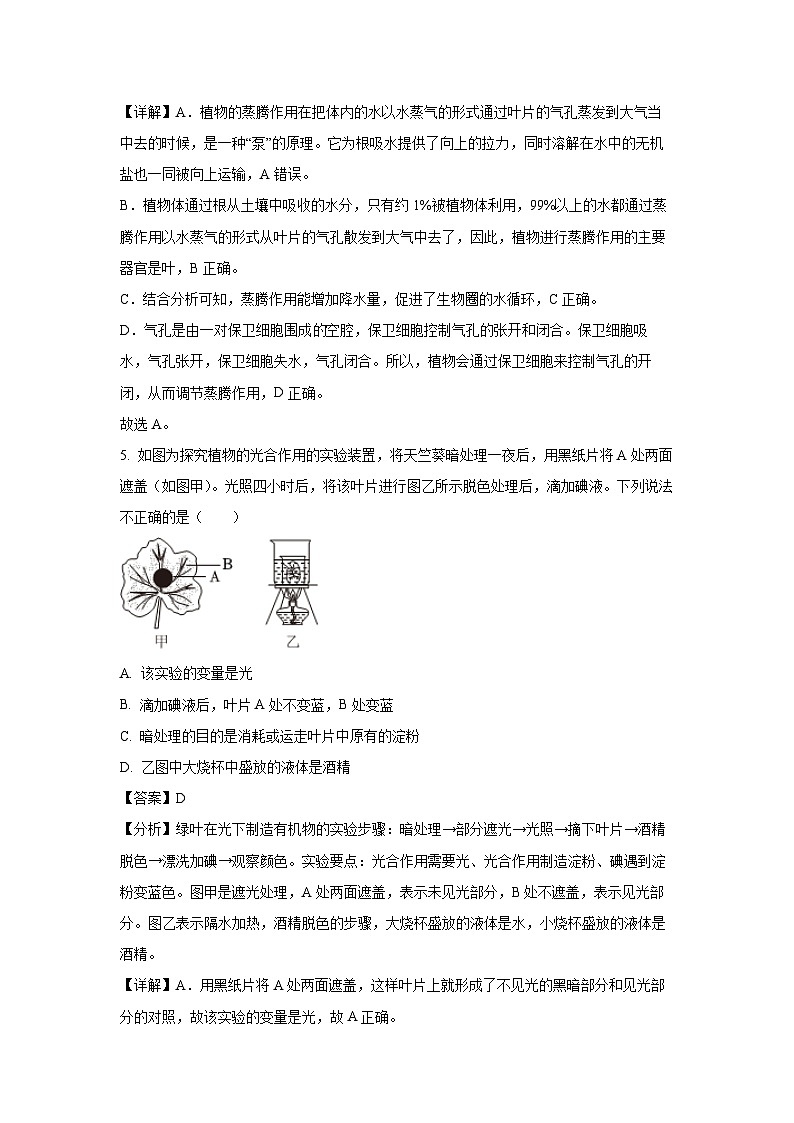
5. 如图为探究植物的光合作用的实验装置,将天竺葵暗处理一夜后,用黑纸片将A处两面遮盖(如图甲)。光照四小时后,将该叶片进行图乙所示脱色处理后,滴加碘液。下列说法不正确的是( )
A. 该实验的变量是光
B. 滴加碘液后,叶片A处不变蓝,B处变蓝
C. 暗处理的目的是消耗或运走叶片中原有的淀粉
D. 乙图中大烧杯中盛放的液体是酒精
【答案】D
【分析】绿叶在光下制造有机物的实验步骤:暗处理→部分遮光→光照→摘下叶片→酒精脱色→漂洗加碘→观察颜色。实验要点:光合作用需要光、光合作用制造淀粉、碘遇到淀粉变蓝色。图甲是遮光处理,A处两面遮盖,表示未见光部分,B处不遮盖,表示见光部分。图乙表示隔水加热,酒精脱色的步骤,大烧杯盛放的液体是水,小烧杯盛放的液体是酒精。
【详解】A.用黑纸片将A处两面遮盖,这样叶片上就形成了不见光的黑暗部分和见光部分的对照,故该实验的变量是光,故A正确。
B.叶片的见光部分(B部分)产生淀粉,滴加碘液后,变成了蓝色,未见光部分(A部分)不产生淀粉,遇到碘液不变蓝,故B正确。
C.把盆栽的天竺葵放到黑暗处一昼夜,目的是为了把叶子里的淀粉运走耗尽,故C正确。
D.把叶片放入盛有酒精的小烧杯中,隔水加热,使叶片含有的叶绿素溶解在酒精中,叶片变为黄白色,可见,图乙中小烧杯盛放的是酒精,大烧杯中盛放的液体是清水,故D错误。
故选D。
6. 以下农业生产所采取的措施及其解释,不正确的是( )
A. 大棚内种植蔬菜适当增大光照强度——促进光合作用
B. 收获的粮食入仓前晒干——抑制呼吸作用
C. 移栽树苗时去掉部分枝叶——降低蒸腾作用
D. 在温室大棚中增加二氧化碳浓度——促进呼吸作用
【答案】D
【分析】光合作用是绿色植物利用光能,在叶绿体内,把二氧化碳和水转化成贮存能量的有机物,并释放出氧气的过程。
呼吸作用是细胞内的有机物在氧的参与下被分解成二氧化碳和水,同时释放出能量的过程。
水分以气体状态通过叶片表皮上的气孔从植物体内散失到植物体外的过程叫做蒸腾作用。
【详解】A.光合作用进行的原料是二氧化碳和水,产物是有机物,条件是光照,场所是叶绿体,分析可知,大棚内种植蔬菜适当增大光照强度,能够提高光合作用的效率,促进产量的提高,A正确。
B.收获的粮食入仓前晒干,水分减少,能够降低呼吸作用,减少有机物的分解,有利于粮食的储存,B正确。
C.移栽树苗时去掉部分枝叶,目的是降低蒸腾作用,减少水分的散失,提高移栽的成活率,C正确。
D.二氧化碳是光合作用的原料之一,提高二氧化碳的含量,有利于增强光合作用,所以在温室大棚中增加二氧化碳浓度,有利于提高光合作用的效率,增加作物的产量,D错误。
故选D。
7. 下列哪种条件下,大棚栽培的番茄有利于增产( )
A. 日温15℃,夜温26℃B. 日温26℃,夜温15℃
C. 日温26℃,夜温26℃D. 日温15℃,夜温15℃
【答案】B
【分析】绿色植物通过叶绿体,利用光能,把二氧化碳和水转化成储存能量的有机物,并且释放出氧气的过程,叫做光合作用。
细胞利用氧,将有机物分解成二氧化碳和水,并且将储存在有机物中的能量释放出来,供给生命活动的需要的过程叫做呼吸作用。
【详解】A.白天温度15℃相对较低,光合作用相关酶的活性会受到一定抑制,光合作用速率较慢,制造的有机物较少;夜晚温度26℃较高,呼吸作用相关酶的活性较强,呼吸作用速率快,会消耗大量的有机物。这样,番茄积累的有机物就会减少,不利于增产,故A不符合题意。
B.白天温度26℃比较适宜,光合作用相关酶的活性较高,光合作用速率快,能够制造较多的有机物;夜晚温度15℃较低,呼吸作用相关酶的活性降低,呼吸作用速率减慢,消耗的有机物较少。这样,番茄积累的有机物就会增多,有利于增产,故B符合题意。
C.白天温度26℃适宜光合作用,能制造较多的有机物;但夜晚温度也是26℃,呼吸作用相关酶的活性较高,呼吸作用速率快,会消耗较多的有机物,导致番茄积累的有机物相对较少,不利于增产,故C不符合题意。
D.白天温度15℃较低,光合作用相关酶的活性受到抑制,光合作用速率慢,制造的有机物少;夜晚温度15℃虽然呼吸作用消耗的有机物相对较少,但由于白天制造的有机物本身就少,总体上番茄积累的有机物还是不多,不利于增产,故D不符合题意。
故选B。
8. 绿色植物对生物圈的存在和发展起重要作用。关于绿色植物的作用,叙述错误的是( )
A. 丰富的森林资源可以维持大气圈的碳——氧平衡
B. 许多植物的叶片、果实、种子是动物的食物来源
C. 在沙漠种植柠条、梭梭树可以防风固沙保持水土
D. 植物主要通过呼吸作用产生水,促进生物圈的水循环
【答案】D
【分析】绿色植物在生物圈中作用主要有①能进行光合作用制造有机物;②维持碳-氧平衡;③促进水循环。
【详解】A.丰富森林资源中,绿色植物通过光合作用可以吸收二氧化碳,释放氧气,维持大气圈的碳-氧平衡,A正确。
B.许多植物的叶片、果实、种子含有丰富的营养物质,是动物的食物来源,B正确。
C.柠条、梭梭树等植物根系发达,在沙漠种植可以防风固沙、保持水土,C正确。
D.植物主要通过蒸腾作用散失水分,促进生物圈的水循环,而不是呼吸作用,呼吸作用主要是分解有机物释放能量,D错误。
故选D。
9. 每年五月的第二个星期日是母亲节。下列有关叙述错误的是( )
A. 受精卵的形成在子宫
B. 受精卵的形成是个体发育的开始
C. 胎儿生活在母体子宫内的羊水中
D. 怀孕期间母亲的生命活动负担加重
【答案】A
【分析】(1)女性的生殖系统主要是由卵巢、输卵管、子宫和阴道组成的。精子和卵细胞结合形成受精卵的过程叫做受精,受精卵的形成标志着新生命的开始,子宫是胚胎发育的场所。
(2)女性卵巢发育成熟后就会产生卵细胞并进入输卵管,如果此时与精子相遇,就会与众多精子中的一个结合形成受精卵,受精卵继续在输卵管中进行分裂逐渐发育成胚泡,胚泡缓慢移动到子宫中,最终附着在子宫内膜上,该过程叫做着床(怀孕),然后逐渐发育成胚胎,在8周左右时已经呈现人的形态,从这时起到出生之前的胚胎叫做胎儿,胚胎发育初期所需要的营养物质主要是由卵细胞的卵黄提供的。胎儿主要生活在母体子宫半透明的羊水中,通过胎盘、脐带从母体获取所需要的各种营养物质和氧气,胎儿产生的二氧化碳等废物,也是通过胎盘和脐带排入母体,并由母体排出体外。一般来说,从形成受精卵开始到第38周(266天)时,胎儿就发育成熟了,成熟的胎儿和胎盘从母体的阴道产出,这个过程叫做分娩,分娩的结束标志着婴儿的诞生。
【详解】A.女性卵巢发育成熟后就会产生卵细胞并进入输卵管,如果此时与精子相遇,就会和众多精子中的一个结合形成受精卵,因此受精卵形成发生在输卵管内,而不是子宫,故A错误。
B.女性产生的卵细胞和男性产生的精子都不能进行细胞分裂、分化、发育等生命活动,只有精子与卵细胞结合形成受精卵后才能进行细胞分裂、分化和发育等,并形成组织、器官、系统,进而形成胎儿,因此受精卵的形成是个体发育的开始,故B正确。
C.胎儿生活在母体子宫半透明的羊水中,羊水为胎儿提供了适宜的生长环境,能缓冲外界压力,保护胎儿;同时胎儿还可以通过胎盘和脐带从母体获取营养物质和氧气,胎儿产生的二氧化碳等废物,也是通过胎盘和脐带排入母体,经母体排出,故C正确。
D.怀孕期间,母亲的身体要为胎儿的生长发育提供营养物质和氧气,同时还要承担胎儿代谢废物的排出等任务,身体各器官系统的负担都会加重,如心脏负担加重、肾脏负担加重等;同时,母亲的心理负担和精神负担也会加大。因此,怀孕期间母亲的生命活动负担加重,故D正确。
故选A。
10. 同学们正处于青春期,下列关于青春期的叙述,错误的是( )
A. 青春期是一生中身体发育和智力发展的黄金时期
B. 女孩担心自己长胖不食用任何含脂肪的食物
C. 青春期易出现情绪波动,可多与老师、家长沟通
D. 身高突增和体重迅速增长,并出现第二性征
【答案】B
【分析】青春期是一个生长和发育发生重要变化的时期,其中人体形态发育的显著特点是身高突增和体重增加;另外,神经系统和心、肺等器官的功能也显著增强;性发育和性成熟也是青春期的重要特征。因此,青春期是人一生中身体发育和智力发展的黄金时期。
第二性征是指除性器官以外的男女各自所特有的征象。第二性征要在进入青春期后,在性激素(雄激素、雌激素)刺激下才表现出来。在睾丸分泌的雄激素作用下,男性表现为阴毛、腋毛、胡须的显著生长,肌肉的发达,骨骼的粗壮,喉头突出,声音变得低沉。在卵巢分泌的雌激素作用下,女性则表现为乳房隆起,生长出阴毛、腋毛,骨盆宽度增加,皮下出现丰腴的脂肪。
【详解】A.结合分析可知,青春期是一生中身体发育和智力发展的黄金时期,故A正确。
B.合理营养是指全面而平衡的营养。“全面”是指摄取的营养素种类要齐全;“平衡”是指摄取各种营养素的量要合适,与身体的需要要保持平衡。可见,女孩不能因为担心自己长胖,而不食用含脂肪的食物,故B错误。
C.青春期易出现情绪波动,可多与老师、家长沟通,健康地度过这人生的金色年华,故C正确。
D.青春期是一个生长和发育发生重要变化的时期,其中身高突增是青春期的一个显著特点,其次是体重增加;在性激素(雄激素、雌激素)刺激下,男生、女生都表现出了不同的第二性征,故D正确。
故选B
11. 几百年前的欧洲,长期在海上航行的水手常患坏血病,但吃一些新鲜的柑橘就痊愈了。说明柑橘中的某种物质能治疗坏血病,这种物质是( )
A. 维生素AB. 维生素B1
C. 维生素CD. 维生素D
【答案】C
【分析】维生素既不参与构成人体细胞,也不为人体提供能量,而且人体对它的需要量很小,但它对人体的各项生命活动有重要的作用;人体一旦缺乏维生素,就会影响正常的生长和发育,还会引起疾病。
【详解】A.维生素A缺乏会导致夜盲症、皮肤干燥等,与治疗坏血病无关,A错误。
B.维生素B₁缺乏易引起脚气病、神经炎等,不能治疗坏血病,B错误。
C.坏血病是由于人体缺乏维生素C引起的,新鲜的柑橘等水果中富含维生素C,能治疗坏血病,C正确。
D.维生素D缺乏会影响钙的吸收,导致佝偻病、骨质疏松症等,和坏血病治疗没有关系,D错误。
故选C。
12. 早餐中常见的鸡蛋、牛奶中富含蛋白质,蛋白质消化的最终产物是( )
A. 氨基酸B. 脂肪酸C. 葡萄糖D. 维生素
【答案】A
【分析】蛋白质消化的起始部位是胃,最终在小肠内被分解为氨基酸。
【详解】A.蛋白质在胃中开始初步消化,在小肠中被胰液和肠液中的蛋白酶彻底分解为氨基酸,氨基酸可被人体吸收利用,A符合题意。
B.脂肪在小肠中被消化分解为甘油和脂肪酸,脂肪酸是脂肪消化的产物之一,并非蛋白质的消化终产物,B不符合题意。
C.淀粉等糖类物质在口腔初步消化,在小肠中被彻底分解为葡萄糖,葡萄糖是糖类消化的最终产物,C不符合题意。
D.维生素是一类小分子有机物,可直接被人体吸收,不是蛋白质消化的产物,D不符合题意。
故选A。
13. 下图是人在平静呼吸时胸廓的变化示意图和肺内气压变化曲线图。下列选项正确的是( )
A. 丙图中曲线的AB段与甲图都表示吸气状态
B. 丙图中曲线的BC段与甲图都表示呼气状态
C. 丙图中曲线 AB段与乙图都表示呼气状态
D. 丙图中曲线的BC段与乙图都表示吸气状态
【答案】A
【分析】图丙中表示的是一次呼吸过程,曲线AB段表示肺内气压低于外界大气压,此时外界气体进入肺内;曲线BC段表示肺内气压高于外界大气压,此时,肺内气体排出。图甲膈顶向下,表示吸气。图乙膈顶向上,表示呼气。
【详解】AC.由分析可知,丙图中曲线的AB段与甲图都表示吸气状态,故A正确,C错误。
BD.由分析可知,丙图中曲线的BC段与乙图都表示呼气状态,故BD错误。
故选A。
14. 人饮入的水和吸入的空气都会经过( )
A. 鼻B. 咽C. 喉D. 气管
【答案】B
【分析】咽是食物和气体的共同通道,既是消化器官,又是呼吸器官。
【详解】呼吸道包括鼻腔、咽、喉、气管和支气管,消化道包括口腔、咽、食道、胃、小肠、大肠和肛门;咽既是呼吸的通道也是消化的通道。故人饮入的水和吸入的空气都会经过咽,B符合题意,ACD不符合题意。
故选B。
15. 在“验证人体呼出的气体中含有较多的二氧化碳”实验中,用气球分别收集空气和人体呼出的气体,再将气球内的气体通入澄清石灰水中,观察澄清石灰水的变化。下列叙述错误的是( )
A. 该实验的变量是二氧化碳
B. 人体呼出的气体能使澄清石灰水变混浊
C. 人体呼出的气体中二氧化碳含量低于空气
D. 向气球中吹气时,肋间肌处于舒张状态
【答案】C
【分析】(1)对照实验是指在研究一种条件对研究对象的影响时,所进行的除了这种条件不同之外,其他条件都相同的实验。
(2)二氧化碳能使澄清石灰水变浑浊。
(3)当肋骨间的肌肉和膈肌舒张使得胸腔容积缩小时,肺便收缩,肺内的气体压力高于外界空气的气体压力,从而气体就被排出,即呼气过程。
【详解】A.验证人体呼出的气体中含有较多的二氧化碳,实验的变量是二氧化碳,除变量不同以外其他的实验条件保持相同,有利于控制单一变量,A正确。
B.人体的肺部呼出的气体含有大量的二氧化碳,二氧化碳能使澄清石灰水变浑浊,则人体肺部呼出的气体能使澄清石灰水变浑浊,B正确。
C.空气中二氧化碳含量占0.03%,而肺部呼出的气体中二氧化碳含量占4%,因此肺部呼出气体中二氧化碳含量高于空气,C错误。
D.结合分析可知,气球中吹气时,这是人体进行呼气,膈肌和肋间外肌处于舒张状态,胸廓变小,肺内气压大于外界气压,D正确。
故选C。
16. 在显微镜下观察小鱼尾鳍内血液的流动,观察到红细胞呈单行通过的血管是( )
A. 动脉B. 静脉
C. 小动脉D. 毛细血管
【答案】D
【分析】用显微镜观察小鱼尾鳍时,判断动脉、静脉和毛细血管的依据是:从主干流向分支的血管是动脉,由分支汇集而成的血管是静脉,红细胞单行通过的是毛细血管。
【详解】用显微镜观察小鱼尾鳍时,判断动脉、静脉和毛细血管的依据是:从主干流向分支的血管是动脉,由分支汇集而成的血管是静脉,红细胞单行通过的是毛细血管。其中毛细血管的特点是:管腔最细,只允许红细胞单行通过;管壁最薄,只由一层上皮细胞构成;血流速度最慢;这些特点都有利于血液与组织细胞间进行物质交换。因此,D符合题意,ABC不符合题意。
故选D。
17. 下图是人血涂片在显微镜下的一个视野图,据此分析下列说法错误的是( )
A. 当人被细菌感染而发炎时,图中B的数目会显著增加
B. 当图中C数目明显下降时,会引起坏血病
C. 当图中A数量过少时,会造成人体贫血
D. 担负运输养料和废物功能的是图中D
【答案】B
【分析】图中:A红细胞,B白细胞,C血小板,D血浆。
【详解】A.图中B是白细胞,白细胞能吞噬病菌,有防御和保护作用。当人体被细菌感染发炎时,白细胞数目会显著增加,A正确。
B.图中C是血小板,血小板有止血和加速凝血的作用。坏血病是缺乏维生素C引起的,与血小板数目无关,B错误。
C.图中A是红细胞,红细胞富含血红蛋白,能运输氧。A红细胞数量过少或血红蛋白含量过低会造成贫血,C正确。
D.图中D是血浆,血浆的主要功能是运载血细胞,运输养料和废物,D正确。
故选B。
18. 人体心脏的四个腔分别有血管与它相通。与右心室相通的血管是( )
A. 下腔静脉B. 上腔静脉C. 肺动脉D. 肺静脉
【答案】C
【分析】心脏为人体的血液循环提供动力,心脏主要由心肌组成,心脏壁主要由肌肉组织构成。心脏有四个腔,左心房、左心室、右心房、右心室。
【详解】心脏有四个腔,左心房、左心室、右心房、右心室。心脏的四个腔分别与不同的血管相连。左心房连通肺静脉、左心室连通主动脉、右心房连通上下腔静脉、右心室连通肺动脉。故C符合题意,ABD不符合题意。
故选C。
19. 为了便于研究,人们把人体内的血液分为静脉血和动脉血。经过肺循环后,血液成分的变化是( )
A. 静脉血→静脉血B. 动脉血→动脉血
C. 静脉血→动脉血D. 动脉血→静脉血
【答案】C
【分析】(1)血液循环途径包括:体循环和肺循环。 体循环:左心室→主动脉→全身各级动脉→全身各处毛细血管→全身各级静脉→上、下腔静脉→右心房;经过体循环,血液中的氧气扩散进入组织细胞,血液由动脉血变成了静脉血。 肺循环:右心室→肺动脉→肺部毛细血管→肺静脉→左心房;经过肺循环,肺泡中的氧气扩散进入血液,血液由静脉血变成了动脉血。
(2)动脉血与静脉血的区别:动脉血含氧丰富,颜色鲜红;静脉血含氧较少,颜色暗红。
【详解】肺循环开始时,从右心室射出的血液是静脉血,含氧较少,颜色暗红。当血液流经肺泡周围的毛细血管网时,肺泡内的氧气含量高于血液,氧气顺着浓度差进入血液;血液中的二氧化碳含量高于肺泡,二氧化碳顺着浓度差进入肺泡。经过这样的气体交换后,血液中氧气含量增多,变成了含氧丰富、颜色鲜红的动脉血。所以经过肺循环后,血液成分的变化是静脉血变成动脉血。可见,“静脉血→动脉血”正确,故C符合题意,ABD不符合题意。
故选C。
20. 如图为尿液形成示意图,下列说法正确的是( )
A. 图中的肾单位由①②③④⑤共同构成
B. ①中为动脉血,③中为静脉血,②与④间发生了氧气的扩散
C. ④和⑥中的液体分别是原尿和尿液
D. ⑦中的血液比③中的血液含更多尿素
【答案】C
【分析】(1)尿液的形成经过了肾小球和肾小囊内壁的滤过(过滤)作用,以及肾小管的重吸收作用。当血液流经肾小球时,除了血细胞和大分子蛋白质外,血浆中的一部分水、无机盐、葡萄糖、尿素、尿酸等就会滤过到肾小囊内形成原尿。当原尿流经肾小管时,原尿中对人体有用的大部分水、部分无机盐和全部的葡萄糖就会被肾小管重新吸收到血液中,其余的成分形成了尿液。
(2)观图可知,图中的①入球小动脉,②肾小球,③出球小动脉,④肾小囊,⑤肾小管,⑥肾小管末端,⑦肾静脉。
【详解】A.肾单位是肾脏结构和功能的基本单位,每个肾单位包括肾小体和肾小管,肾小体又包括肾小球和肾小囊。因此,图中的肾单位由②肾小球、④肾小囊、⑤肾小管共同构成,不包括①入球小动脉和③出球小动脉,故A错误。
B.①是入球小动脉,其与肾动脉相连,肾动脉(肾动脉与主动脉相连)中的血为动脉血,故①入球小动脉和②肾小球中的血都是动脉血,而②肾小球与④肾小囊并没有发生组织细胞与血液之间的气体交换,即没有发生氧气和二氧化碳的扩散,因此③出球小动脉中为动脉血,故B错误。
C.当血液流经②肾小球时,除了血细胞和大分子蛋白质外,血浆中的一部分水、无机盐、葡萄糖、尿素、尿酸等就会滤过(过滤)到④肾小囊内形成原尿。当原尿流经⑤肾小管时,原尿中对人体有用的大部分水、部分无机盐和全部的葡萄糖就会被肾小管重新吸收到血液中,其余的成分从⑥肾小管末端流出形成了尿液。由此可见,④肾小囊和⑥肾小管末端中的液体分别是原尿和尿液,故C正确。
D.当血液流经②肾小球时,血液中的大部分尿素被滤过到④肾小囊的原尿中,③出球小动脉流出的血液中尿素含量减少;当原尿流经⑤肾小管时,肾小管重吸收的主要是水、无机盐和葡萄糖,而尿素不能被重吸收,因此③出球小动脉和⑦肾静脉中尿素含量基本是一样的,并非⑦中的血液比③中的血液含更多尿素,故D错误。
故选C。
二、非选择题
21. 随着教育部“劳动教育”进课堂的号召,中学生的劳动教育越来越受到重视,许多学校都开辟了教学实践基地。某校生物兴趣小组利用劳动实践课,开展了栽培番茄的实践活动,活动任务如下。
任务一:育苗
(1)番茄种子萌发时最先突破种皮的结构是______。
任务二:移栽
(2)为提高番茄的产量,保证番茄有效地进行光合作用,番茄苗移栽时应______,保持行距50-80厘米,株距30-60厘米;同学们选择在阴天傍晚进行移栽,目的是降低番茄的______作用,提高移栽成活率。
任务三:田间管理
(3)番茄开花时若遇到连绵的雨季,产量往往会受到影响,可以给番茄采取______的措施,减少损失。
任务四:采摘后管理
(4)番茄收获后,为延长保鲜时间,同学们在储存番茄时应适当______(填“升高”或“降低”)温度。
任务五:研后拓展
(5)要提高冬季大棚内番茄的产量,可采取的有效措施是______。
①适当提高氧气浓度 ②适当提高二氧化碳浓度
③适当延长光照时间 ④晚上适当降低蔬菜大棚的温度
A. ①②③B. ①②④C. ①③④D. ②③④
【答案】(1)胚根 (2)①. 合理密植 ②. 蒸腾
(3)人工授粉 (4)降低 (5)D
【分析】(1)绿色植物通过叶绿素捕获太阳光,利用光提供的能量,在叶绿体中合成淀粉等有机物,并且把光能转化为化学能,储存在有机物中,这个过程叫作光合作用。
(2)蒸腾作用是水分从活的植物体表面(主要是叶)以水蒸气状态散失到大气中的过程,植物根吸收的水分绝大部分通过蒸腾作用散失了。影响蒸腾作用的因素光照、温度、湿度、空气流动状况等。
(3)生物的活细胞利用氧,将有机物分解成二氧化碳和水,并且将储存在有机物中的能量释放出来,供给生命活动的需要,这个过程叫做呼吸作用。
【详解】(1)种子萌发时,会吸收水分,子叶内的营养物质逐步分解,转化为可以被细胞吸收利用的物质,输送到胚的胚轴、胚根和胚芽。胚根生长最快,首先突破种皮向地生长,并发育成根;随后胚轴伸长,发育成连接根和茎的部位;胚芽突破种子背地生长,发育成茎和叶。
(2)合理密植,有利于农作物充分利用光能,提高光合作用效率。种植过密,植物叶片相互遮盖,只有上部叶片进行光合作用,种植过稀,部分光能得不到利用,光能利用率低。为提高番茄的产量,番茄苗移栽时应合理密植,保持行距50-80厘米,株距30-60厘米。
在阴天傍晚进行移栽,此时光照较弱、温度较低,植物的蒸腾作用较弱,能减少水分散失,提高移栽成活率。
(3)番茄开花时若遇到连绵的雨季,会影响传粉,导致产量下降,可采取人工辅助授粉的措施来提高传粉率,减少损失。
(4)低温能够抑制呼吸作用,故降低温度可以降低番茄的呼吸作用,减少有机物的消耗,从而延长保鲜时间。
(5)①适当提高氧气浓度会促进呼吸作用,增加有机物的消耗,不利于提高产量,①错误。
②二氧化碳是光合作用的原料,适当提高二氧化碳浓度可以增强光合作用,提高产量,②正确。
③适当延长光照时间可以增加光合作用的时间,制造更多的有机物,提高产量,③正确。
④晚上适当降低蔬菜大棚的温度可以降低呼吸作用,减少有机物的消耗,提高产量,④正确。
故ABC不符合题意,D符合题意。
故选D。
22. 食物在人体内需要经过消化系统的消化才能被吸收。甲图示人体消化系统,乙图示淀粉的消化过程,请据图回答下列问题。(注:A和B代表不同消化液;C和D代表不同消化产物)
(1)小明的午饭吃了米饭和红烧鱼,其中________的消化符合乙图流程。该食物初步消化所需要的消化液A是________,初步消化的产物C是________。
(2)初步消化的产物C进入小肠、在甲图中的⑤分泌的________和⑥分泌的肠液作用下,分解成人体可以吸收的终产物D是________。
(3)红烧鱼中蛋白质的初步消化在甲图的________(填写图中的数字序号)中进行。
【答案】(1)①. 米饭 ②. 唾液 ③. 麦芽糖
(2)①. 胰液 ②. 葡萄糖
(3)③
【分析】甲图中①是口腔、②是食道、③是胃、④是肝脏、⑤是胰、⑥是小肠、⑦是大肠、⑧是肛门;乙图中淀粉在口腔中时,在唾液腺分泌的唾液淀粉酶的作用下,初步消化成麦芽糖,进入小肠后在肠液和胰液的作用下被彻底消化成葡萄糖。图乙,A唾液,B肠液、胰液,C麦芽糖、D是葡萄糖。
【详解】(1)小明午饭吃了米饭和红烧鱼,其中红烧鱼的主要成分是蛋白质,米饭主要成分是淀粉,米饭的消化过程符合乙图流程。即淀粉在口腔中,在唾液腺分泌的唾液淀粉酶的作用下,初步消化成麦芽糖。因此,该食物初步消化所需要的消化液A是唾液,初步消化的产物C是麦芽糖。
(2)初步消化的产物C麦芽糖进入小肠后,在甲图中的⑤胰腺分泌的胰液和⑥小肠分泌的肠液作用下,被进一步分解成人体可以吸收的终产物D葡萄糖。这是因为小肠是消化和吸收的主要场所,胰液和肠液中含有多种消化酶,能够分解各种食物成分。
(3)红烧鱼中蛋白质的初步消化在甲图的③胃中进行。胃中的胃酸和胃蛋白酶能够初步分解蛋白质,使其变成较小的肽链,便于后续在小肠中的进一步消化和吸收。
23. 图甲、乙为模拟膈肌运动的模型,图丙为肺泡与毛细血管之间的气体交换示意图。据图回答下列问题。
(1)图甲中C模拟的结构名称是______,D模拟的结构名称是______。
(2)吸气时,肺内气压比外界大气压______(填“小”或“大”)。膈肌处于______(填“收缩”或“舒张”)状态,膈肌顶端的位置变化是______(填“上升”或“下降”)。
(3)图丙表示气体交换的过程,其中①表示______(填“二氧化碳”或“氧气”)。
【答案】(1)①. 肺 ②. 膈肌
(2)①. 小 ②. 收缩 ③. 下降
(3)二氧化碳
【分析】图甲中,A代表气管,B代表支气管,C代表肺,D代表膈肌。甲表示呼气,乙表示吸气,丙表示肺泡里的气体交换,①是二氧化碳,②是氧气。
【详解】(1)呼吸系统是由呼吸道和肺两部分组成。呼吸道包括鼻腔、咽、喉、气管、支气管,是气体进出的通道,肺是呼吸系统的主要器官,完成气体交换。由图及分析知,图甲中C模拟的结构名称是肺,D模拟的结构是膈肌。
(2)膈肌与肋间肌收缩,引起胸腔前后、左右及上下径均增大,膈肌顶部下降,胸廓的容积扩大,肺随之扩张,造成肺内气压减小,小于外界大气压,外界气体进入肺内,完成吸气。
(3)气体总是由多地方向少的地方扩散,即总是由浓度高的地方向浓度低的地方扩散,直到平衡为止。在肺泡与血液的气体交换中,肺泡中的氧气扩散进入血液,血液中的二氧化碳扩散进入肺泡。图丙中①是从血液扩散进入肺泡的气体,所以①表示二氧化碳。
24. 如图是血液循环和气体交换示意图,请据图回答:
(1)图中1、2、3、4表示心脏的四个腔,5、6、7、8表示血管。其中4是_______,心壁肌肉最厚,它是_______循环的起点。
(2)血液由2射出,流经5、6到3的循环途经叫______。
(3)由M到N处,血液中含氧量变_____(填“高”或“低”)。
(4)此图中流动脉血的血管有[_______](填序号)。
(5)图中1和2之间有____,其作用是防止血液倒流。
【答案】(1)①. 左心室 ②. 体
(2)肺循环 (3)低 (4)6和7
(5)瓣膜
【分析】题图中:1右心房,2右心室,3左心房,4左心室,5肺动脉,6肺静脉,7主动脉,8上、下腔静脉。
【详解】(1)根据图示,4是左心室,它是心脏四个腔室中心壁肌肉最厚的一个。左心室负责将血液泵送到全身各处,因此其肌肉壁需要足够厚以产生足够的压力。左心室是体循环的起点,体循环是指血液从左心室泵出,经过全身各组织和器官,然后回到右心房的过程。
(2)血液由2右心室射出,流经5肺动脉进入肺部进行气体交换,然后经6肺静脉回到3左心房的过程称为肺循环。肺循环的主要目的是进行气体交换,使静脉血变成动脉血。
(3)血液流经组织细胞时,血液中氧气和营养物质进入组织细胞,组织细胞产生的二氧化碳等废物进入血液,此时血液由含氧多动脉血变成含二氧化碳多静脉血。可见,由M到N处,血液中含氧量变低。
(4)在此图中,流动脉血的血管有6肺静脉和7主动脉。肺静脉中流动的是经过肺部气体交换后的富含氧气的动脉血;主动脉中流动的是从左心室泵出的富含氧气的动脉血。
(5)图中1右心房和2右心室之间有瓣膜(房室瓣),这些瓣膜的作用是防止血液倒流。在心脏收缩时,瓣膜会打开以允许血液流动;在心脏舒张时,瓣膜会关闭以防止血液回流。这样可以确保血液按照正确的方向流动。
25. 人体是一个统一的整体,各系统通过分工与协作共同维持机体正常运行。如图是人体部分生理活动的示意图,图中的序号表示不同的生理过程。请结合示意图,回答下列问题。
(1)食物在A系统中被消化和吸收的主要场所是小肠,小肠内有______和______,增大了消化和吸收的表面积。
(2)空气中的氧气通过B系统和循环系统,最终到达人体组织细胞的______内,进行呼吸作用,产生二氧化碳和水,并释放能量,供生命所需。
(3)C系统中经过肾小管的______作用,原尿中的______和微量蛋白质含量都减为零,最终形成尿液。
(4)代谢废物中的尿素除了以尿液形式排出外,还可通过皮肤以______形式排出。
【答案】(1)①. 环形皱襞 ②. 小肠绒毛
(2)线粒体 (3)①. 重吸收 ②. 葡萄糖
(4)汗液
【分析】题图中:①表示营养物质的吸收、②表示氧气进入循环系统、③表示二氧化碳进入呼吸系统、④表示氧气和营养物质进入组织细胞、⑤表示二氧化碳等代谢废物进入循环系统;A是消化系统、B是呼吸系统、C是泌尿系统。
【详解】(1)食物在A系统(消化系统)中被消化的主要场所是小肠。小肠利于消化的结构特征包括小肠内有环形皱襞和小肠绒毛等,这些特征都增大了消化面积,有利于食物的消化。
(2)空气中的氧气通过B呼吸系统进入肺泡,再通过气体的扩散作用进入血液,与血红蛋白结合,随血液循环运输到全身各处的组织细胞。在组织细胞的线粒体内,氧气参与呼吸作用,将有机物氧化分解,产生二氧化碳和水,并释放能量,供生命活动所需。
(3)C泌尿系统中,血液流经肾小球时,除了血细胞和大分子的蛋白质外,其他的如水、无机盐、尿素、葡萄糖会滤过到肾小囊形成原尿。当原尿流经肾小管时,其中大部分水、部分无机盐和全部的葡萄糖被重吸收回血液,而剩下的尿素、一部分无机盐和水等由肾小管流出形成尿液。所以经过肾小管的重吸收作用,原尿中的葡萄糖和微量蛋白质含量都减为零,最终形成尿液。
(4)人体细胞代谢活动产生的废物,如二氧化碳、水、无机盐、尿素等,它们排出体外过程称为排泄。排泄的途径主要有三条:呼吸系统呼出气体、泌尿系统排出尿液、皮肤排出汗液。代谢废物中的尿素除了以尿液形式排出外,还可通过皮肤以汗液形式排出。
相关试卷 更多
- 1.电子资料成功下载后不支持退换,如发现资料有内容错误问题请联系客服,如若属实,我们会补偿您的损失
- 2.压缩包下载后请先用软件解压,再使用对应软件打开;软件版本较低时请及时更新
- 3.资料下载成功后可在60天以内免费重复下载
免费领取教师福利 
.png)





