河南省新乡市多校联考2023-2024学年七年级下学期期中生物试题(解析版)
展开注意事项:
1.本试卷共6页,两大题,满分50分,测试时间50分钟。
2.请用蓝、黑色钢笔或圆珠笔直接答在试卷或答题卡上。
3.答卷前请将密封线内的项目填写清楚。
一、选择题:(每小题只有一个正确答案,每小题1分,本题共20分。)
1. 达尔文的进化论认为,现代类人猿与人类的共同祖先是( )
A. 黑猩猩B. 大猩猩C. 长臂猿D. 森林古猿
【答案】D
【解析】
【详解】试题分析:在距今1200多万年前,森林古猿广泛分布于非、亚、欧地区,尤其是非洲的热带丛林,森林古猿的一支是现代类人猿,以树栖生活为主,另一支却由于环境的改变慢慢的进化成了人类,可见人类和类人猿的关系最近,是近亲,它们有共同的原始祖先是森林古猿.
考点:现代类人猿和人类的共同祖先是森林古猿
2. 男性和女性生殖系统中,能够产生生殖细胞的器官分别是( )
A. 阴囊和阴道B. 输精管和输卵管
C. 睾丸和卵巢D. 附睾和子宫
【答案】C
【解析】
【分析】生殖是指产生生殖细胞,繁殖新个体的过程,人类新个体的产生要经历雌雄生殖细胞的结合,通过胚胎发育成新个体,这一过程是由生殖系统完成的。
【详解】男性的生殖系统包括睾丸、附睾、输精管、精囊腺、阴囊、阴茎。睾丸是男性的主要性器官,也是男性的性腺,能够产生精子和分泌雄性激素。
女性的生殖系统主要包括卵巢、输卵管、子宫、阴道等。卵巢是女性的主要性器官,也是女性的性腺,能够产生卵细胞和分泌雌性激素。
由此可知:男性生殖系统中,睾丸是产生精子的器官;女性生殖系统中,卵巢是产生卵细胞的器官。因此,能够产生生殖细胞的器官分别是睾丸和卵巢。
故C符合题意,ABD不符合题意。
故选C。
3. 下列关于青春期身体变化的叙述,错误的是
A. 生殖器官迅速发育B. 身高没有明显增长
C. 女孩出现月经现象D. 心肺功能明显增强
【答案】B
【解析】
【分析】此题是关于青春期发育特征知识的选择题,据此答题。
【详解】A、人进入青春期以后,是人身体生长发育黄金时期,生殖器官迅速发育,A正确。
B、青春期是人的身体长高最快的时期,B错误。
C、进入青春期以后,女孩的性器官迅速发育至成熟,女孩出现月经现象,C正确。
D、青春期神经系统和心、肺等器官的功能显著增强,D正确。
故选B
【点睛】解答此题的关键是知道青春期发育的主要特点。
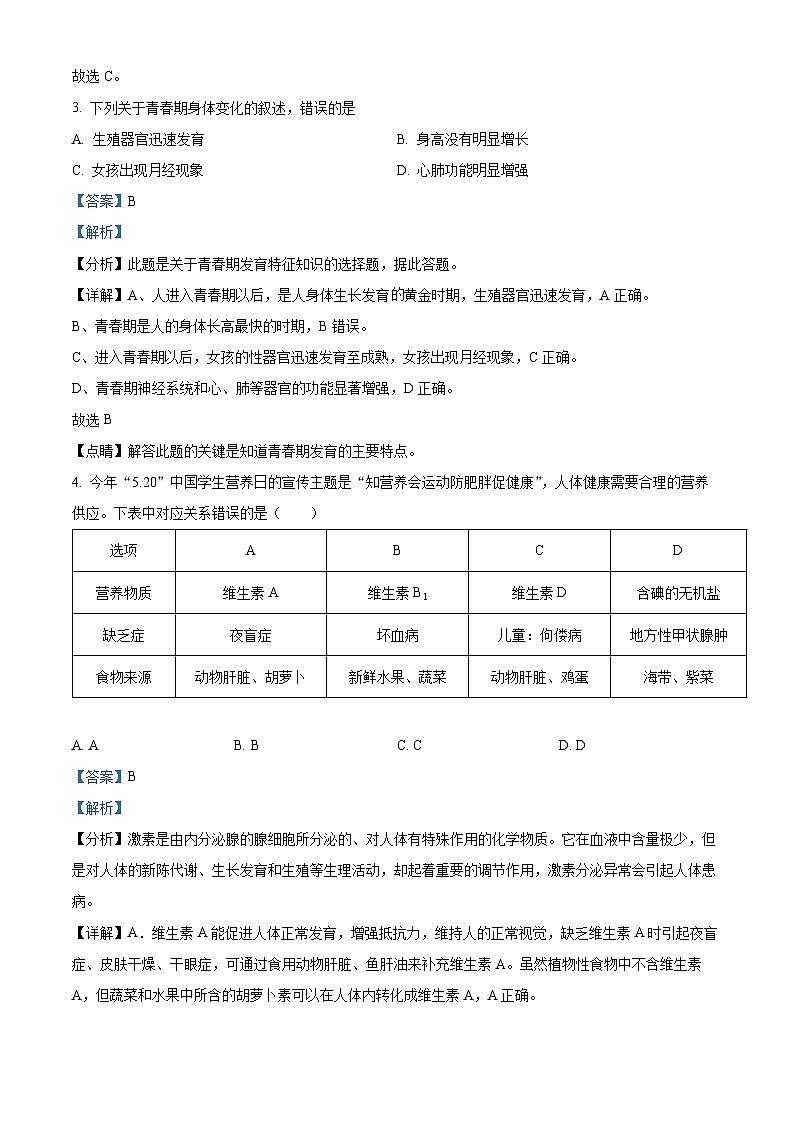
4. 今年“5.20”中国学生营养日的宣传主题是“知营养会运动防肥胖促健康”,人体健康需要合理的营养供应。下表中对应关系错误的是( )
A. AB. BC. CD. D
【答案】B
【解析】
【分析】激素是由内分泌腺的腺细胞所分泌的、对人体有特殊作用的化学物质。它在血液中含量极少,但是对人体的新陈代谢、生长发育和生殖等生理活动,却起着重要的调节作用,激素分泌异常会引起人体患病。
【详解】A.维生素A能促进人体正常发育,增强抵抗力,维持人的正常视觉,缺乏维生素A时引起夜盲症、皮肤干燥、干眼症,可通过食用动物肝脏、鱼肝油来补充维生素A。虽然植物性食物中不含维生素A,但蔬菜和水果中所含的胡萝卜素可以在人体内转化成维生素A,A正确。
B.缺乏维生素B1会患脚气病、神经炎,适量吃粗粮、糙米可预防脚气病、神经炎。维生素C维持正常的新陈代谢、维持骨肌肉和血液的正常生理作用,增长抵抗力,缺乏维生素C时患坏血症(牙龈出血)、抵抗力下降等,水果、新鲜蔬菜含有较多的维生素C,B错误。
C.维生素D促进钙、磷吸收和骨骼发育,缺乏维生素D时引起儿童的佝偻病、骨质疏松等,动物肝脏、鸡蛋、鱼肝油含有较多的维生素D,C正确。
D.碘是合成甲状腺激素的重要原料,人体必须从外界获取一定量的碘。缺碘造成甲状腺激素分泌不足,从而引起甲状腺代偿性增生,导致地方性甲状腺肿(俗称大脖子病)。海带、紫菜等含碘丰富的海产品可以补充碘,故可防治地方性甲状腺肿(大脖子病),D正确。
故选B。
5. 放学回家后,饥饿的你在冰箱里找到一袋麻辣香肠,从食品安全的角度分析,你确定能否食用的最主要依据是( )
A. 储存条件与质量等级B. 生产厂家与执行标准
C. 生产日期与保质期D. 配料与食用方法
【答案】C
【解析】
【分析】食品安全包括两个方面:一是食品原料的成分和质量问题;二是食品在生产、加工、运输、储存、销售过程中人为改变其性质而产生的安全问题。从食品安全的角度考虑,购买包装食品应仔细阅读说明书。
【详解】食品安全应贯穿于生产、运输、加工、储存、烹饪等安全过程。在购买食品时应阅读食品包装上是否有质量安全图标,营养成分,是否有添加剂,生产日期,保质期,生产厂家和厂家地址等内容。从食品安全的角度考虑,购买包装食品应首先关注包装袋说明上的生产日期和保质期,有助于判断购买的食品是否超过了保质期,是否符合食品安全的要求。而本题在冰箱中保存的食物,应注意生产日期和保质期,可以了解食品是否过期,保证食用的安全。
【点睛】本题主要考查的是食品安全,解题的关键是知道食品安全包括哪些方面。
6. 人吞咽时,能够遮住喉的入口,防止食物进入气管的结构是( )
A. 会厌软骨B. 纤毛
C. 喉结D. 软腭
【答案】A
【解析】
【分析】咽是食物与空气的共同通道,咽介于口腔和食管之间,既属于消化系统的组成器官又属于呼吸系统的组成器官,食物之所以不能进入气管,与会厌软骨有关。
【详解】咽是食物与空气的共同通道,咽介于口腔和食管之间,既属于消化系统的组成器官又属于呼吸系统的组成器官,食物之所以不能进入气管,与会厌软骨有关。吸气时,会厌软骨静止不动,让空气进入气管;吞咽时,喉上升,使会厌软骨覆盖气管,令食物进入食道。因此,在吞咽时,呼吸是暂停的,吞咽完毕,会厌软骨迅速恢复原位,于是呼吸可照常进行。故选A。
【点睛】解答此题的关键是知道呼吸道的组成和功能;消化道的组成。
7. 《国务院关于实施健康中国行动的意见》指出:人民健康是民族昌盛和国家富强的重要标志,预防是最经济最有效的健康策略。下列饮食建议与可预防的疾病对应不合理的是( )
A. 适当多吃新鲜蔬菜、水果——坏血病
B. 适当多吃猪肉、鸡肉——白化病
C. 适当多吃胡萝卜、猪肝——夜盲症
D. 适当多吃海带、紫菜——地方性甲状腺肿
【答案】B
【解析】
【分析】遗传病是指由遗传物质发生改变而引起的或者是由致病基因所控制的疾病。遗传病是指完全或部分由遗传因素决定的疾病,常为先天性的,也可后天发病。人类的疾病有显性基因控制的,如抗维生素D佝偻病就是显性遗传病;也有由隐性基因控制的,如血友病、白化病等。
【详解】A.维生素C维持正常的新陈代谢、维持骨肌肉和血液的正常生理作用,增长抵抗力,缺乏维生素C时患坏血症(牙龈出血)、抵抗力下降等,水果、新鲜蔬菜含有较多的维生素C,A正确。
B.结合分析可知,白化病是隐性基因控制的遗传病,不能通过饮食来预防,B错误。
C.夜盲症是由于缺乏维生素A引起的,维生素A主要来源于动物肝脏、鱼肝油中,胡萝卜中的胡萝卜素可以在人体内转化为维生素A,故夜盲症患者可常吃动物肝脏、鱼肝油、胡萝卜,C正确。
D.碘是合成甲状腺激素的重要原料,人体必须从外界获取一定量的碘。缺碘造成甲状腺激素分泌不足,从而引起甲状腺代偿性增生,导致地方性甲状腺肿(俗称大脖子病)。海带、紫菜等含碘丰富的海产品可以补充碘,故可防治地方性甲状腺肿(大脖子病),D正确。
故选B。
8. “一水护田将绿绕,两山排闼送青来”,田间的禾苗需要河水的浇灌,人体内的细胞也需要得到血液的“滋润”。下列有关人体血液循环系统的叙述,错误的是( )
A. 红细胞具有运输氧气的功能,数量过少会导致贫血
B. 人体出现炎症时,血液中白细胞的数量会明显增多
C. 人体的静脉内都有静脉瓣,可以防止血液倒流
D. 肺循环的途径是:右心室→肺动脉→肺部毛细血管网→肺静脉→左心房
【答案】C
【解析】
【分析】人体的血液循环途径包括:体循环和肺循环。体循环:左心室→主动脉→全身各级动脉→全身各处毛细血管→全身各级静脉→上、下腔静脉→右心房;经过体循环,血液中的氧气扩散进入组织细胞,血液由动脉血变成了静脉血。肺循环:右心室→肺动脉→肺部毛细血管→肺静脉→左心房;经过肺循环,肺泡中的氧气扩散进入血液,血液由静脉血变成了动脉血。
【详解】A.红细胞是数量最多的血细胞,成熟的红细胞没有细胞核,呈两面凹圆饼状,富含血红蛋白,具有运输氧气的功能,也运输一部分二氧化碳。人体内红细胞少或者是血红蛋白含量低,都使人患贫血,A正确。
B.白细胞又称为吞噬细胞,白细胞的功能是防御,当人体患有炎症时,人体血液中的白细胞会明显增多,某些白细胞能够穿过毛细血管壁进入组织,吞噬侵入人体的细菌和异物,对人体具有保护作用,B正确。
C.在我们人的四肢的静脉内表面通常具有防止血液倒流的静脉瓣,并不是所有的静脉都有静脉瓣,C错误。
D.结合分析可知,肺循环的途径是:右心室→肺动脉→肺部毛细血管网→肺静脉→左心房,D正确。
故选C。
9. 如图所示,关于探究“食物在口腔内的化学性消化”的实验描述正确的是( )
A. 将①②号试管置于37℃左右的温水中,以模拟口腔内的温度
B. 充分搅拌属于化学性消化
C. 滴加碘液后,①②号试管内液体都不变蓝
D. 结论是唾液能将淀粉分解为葡萄糖
【答案】A
【解析】
【分析】(1)对照实验:在探究某种条件对研究对象的影响时,对研究对象进行的除了该条件不同以外,其他条件都相同的实验。根据变量设置一组对照实验,使实验结果具有说服力。一般来说,对实验变量进行处理的,就是实验组。没有处理的就是对照组。
(2)唾液中的唾液淀粉酶将馒头中的淀粉分解成麦芽糖;淀粉遇碘变蓝色是淀粉的特性,因此常用碘液来验证淀粉的存在。
(3)消化酶的特性:一、专一性:一种特定的酶只能催化一种特定的底物 。二、高效性:酶的催化效率比其他无机催化剂要高 。三、酶有个最适温度(或者范围)。
【详解】A.将①②号试管放在37℃的温水中,是为了与口腔内温度保持一致,因为唾液淀粉酶在此温度下活性最强,正确。
B.充分搅拌属于物理性消化,错误。
C.①号试管中唾液淀粉酶将馒头中的淀粉全部分解了,因此滴加碘液不变蓝;②号试管中清水对淀粉没有分解作用,因此滴加碘液变蓝,错误。
D.结论是唾液能将淀粉分解,而不能得出被分解为何产物,错误。
故选A。
10. 图是男、女主要生殖器官发育趋势图,据图分析不能得出的结论是( )
A. 青春期是智力发育的黄金时期
B. 女孩性器官开始明显发育的年龄比男孩的早
C. 性器官迅速发育是青春期的突出特征
D. 10岁之前男、女生殖器官的发育都很缓慢
【答案】A
【解析】
【分析】青春期是一个生长和发育发生重要变化的时期,身体、心理都会发生很大的变化。
【详解】A.从出生至20岁左右为青春期,是人一生中身体发育和智力发展的黄金时期。但是从图中不能得出该结论,A符合题意。
B.如图,在进入青春期以后,女孩约在9-11岁,男孩约在11-13岁,性器官开始迅速发育。在性器官的发育上男孩一般比女孩晚两年,B不符合题意。
C.青春期是一个生长和发育发生重要变化的时期,其中身高突增是青春期的一个显著特点,其次是体重增加,另外,从图中看出性器官开始迅速发育,这是青春期的突出特征,C不符合题意。
D.从图中可以看出不论男孩还是女孩在1-10岁之前性器官的发育都比较缓慢,几乎处于静止状态,D不符合题意。
故选A。
11. 一些药物会对食道和胃产生刺激,需装入淀粉制成的胶囊中以便服用。下列相关叙述中,错误的是
A. 胶囊不宜长时间含在口腔里B. 胃能消化胶囊,使药物渗出
C. 胆汁不能消化胶囊D. 小肠能消化胶囊,使药物渗出
【答案】B
【解析】
【分析】食物中含有的维生素、水和无机盐等小分子的营养物质人体可以直接吸收利用,而蛋白质、糖类、脂肪这些大分子的营养物质是不溶于水的,必须在消化道内变成小分子的能溶于水的物质后,才能被消化道壁吸收。 人体各段消化道对食物中含有的各种营养物质的消化能力是不同的。
【详解】食物中含有的淀粉的消化从口腔开始,口腔中的唾液淀粉酶能够将部分淀粉分解为麦芽糖,当淀粉和麦芽糖进入小肠后,由于小肠中的胰液和肠液中含有消化糖类、脂肪和蛋白质的酶,因此,淀粉等糖类物质在小肠内被彻底消化为葡萄糖;可见胃对淀粉没有消化作用,人们利用这个特性,把对胃有刺激作用的药物放在由淀粉制成的胶囊里直接吞服,这样就可以避免药物对胃的刺激。
故选B。
12. 我们呼出的气体与吸入的气体相比,氧气的含量减少,二氧化碳的含量增多,根本原因是( )
A. 呼吸道能够清洁吸入的空气B. 在肺泡与血液之间发生了气体交换
C. 气体在血液中运输D. 组织细胞进行呼吸作用消耗了氧,放出了二氧化碳
【答案】D
【解析】
【分析】呼吸的全过程:外界空气呼吸道、肺肺部的毛细血管血液循环组织处的毛细血管组织细胞
【详解】人体呼吸时,从外界吸入空气,呼出的气体与吸入的气体相比较,二氧化碳增多了,氧减少了。其根本原因就是组织细胞进行呼吸作用释放能量供生命活动需要,有机物被氧化分解成二氧化碳和水,并且释放出能量。此过程可以用表达式表示为:有机物(储存能量)+氧气二氧化碳+水+能量。在这个过程产生了大量的二氧化碳,被运输到肺,由人体呼出,导致呼出的气体二氧化碳含量增加。
故选D。
13. 在输液治疗时,针从手背上的“青筋”处刺入,该“青筋”内的血液和流速分别是( )
A. 静脉血 较慢B. 静脉血 较快
C. 动脉血 较慢D. 动脉血 较快
【答案】A
【解析】
【分析】血管分为动脉、静脉和毛细血管三种,动脉是将血液从心脏输送到身体各部分去的血管,血管管壁厚,弹性最大,管腔较小,血流速度快;静脉是把血液从身体各部分送回心脏的血管,静脉血管管壁较薄,弹性较小,管腔大,血流速度慢;毛细血管是连通于最小的动脉与静脉之间的血管,管腔最小,只允许红细胞单行通过,毛细血管的管壁只由一层上皮细胞构成,管内血液流动最慢,数量最多,分布广,这样有利于充分地进行物质交换。
【详解】静脉是把血液从身体各部分送回心脏的血管,静脉血管管壁较薄,弹性较小,管腔大,血流速度慢,因此在输液治疗时,针从手背上的“青筋”处刺入,该“青筋”内的血液和流速分别是静脉血、较慢,因此BCD错误,A正确。
故选A。
14. 血细胞中被喻为“勤劳的搬运工”,“忙碌的修补匠”,“英勇的战士”的依次是( )
A. 红细胞、白细胞、血小板B. 血小板、红细胞、白细胞
C. 红细胞、血小板、白细胞D. 血小板、白细胞、红细胞
【答案】C
【解析】
【分析】红细胞含血红蛋白,在氧含量高的地方与氧结合,在氧含量低的地方与氧分离,因此,红细胞的主要的功能是运送氧,以氧合血红蛋白的形式来运输,还能运输一部分二氧化碳,所以红细胞是“搬运工”;白细胞对人体有防御和保护作用,所以白细胞是“战士”;血小板有凝血和止血过的作用,所以血小板是“修补匠”。故选C。
【详解】
15. 中考体测是中考的重要组成部分,如图表示某学生在体测过程中平静和剧烈运动两种状态下的呼吸情况。据图分析,下列说法正确的是( )
A. 图甲显示的呼吸情况是在剧烈运动状态下测得的
B. 图乙显示该同学肺容量最大为5升
C. M点时,肋骨间的肌肉和膈肌都处于收缩状态
D. N点时,喉口处于未被会厌软骨盖住的开放状态
【答案】D
【解析】
【分析】本题考查的是在不同的运动时呼吸的情况。首先应该明确的是运动强度不同,呼吸的深度不同。
【详解】A.一个人在平静状态时,生命活动变缓,消耗的能量减少,需要的氧气减少,因此呼吸频率较低,呼吸深度较浅,A错误。
B.据图乙可知,20秒后该同学肺容量最大值大于5升,B错误。
C.图甲中M点,肺容量即将下降至最低点,表示呼气过程,呼气时肋骨间的肌肉和膈肌都处于舒张状态,C错误。
D.图乙中的N点,肺容量上升,表示吸气过程,喉口处于未被会厌软骨盖住的开放状态,D正确。
故选D。
【点睛】解题关键:知道剧烈活动时呼吸频率和深度会增加,平静状态时的呼吸频率较低。
16. 如图为肺泡与血液间气体交换示意图,其中甲、乙、丙分别表示不同的血管,a、b分别表示不同的气体,箭头表示血液流动或气体进出的方向,下列相关叙述错误的是( )
A. a和b分别表示二氧化碳和氧气
B. 乙和肺泡的壁都是由一层上皮细胞构成
C. 与丙相比,甲内的血液含有更多的营养物质
D. 只有当膈肌收缩时,才能发生b气体的扩散
【答案】D
【解析】
【分析】肺是呼吸系统的主要器官,是气体交换的主要场所,肺泡是气体交换的主要部位。肺与外界空气间的气体交换也叫肺的通气,通过呼吸运动实现的;肺泡与血液之间的气体交换叫做肺泡内的气体交换,是通过气体的扩散作用实现的。
【详解】a、b表示肺泡内的气体交换,是通过气体扩散作用实现的,根据箭头方向可知a和b分别表示二氧化碳和氧气,A正确。
乙是肺泡外的毛细血管,毛细血管的特点是毛细血管壁很薄,只由一层上皮细胞构成,有利于进行物质交换,B正确。
当血液流经肺泡外的毛细血管网时,与肺泡进行气体交换,血液中的二氧化碳进入肺泡,肺泡中的氧气进入血液,由颜色暗红的静脉血变成了鲜红的动脉血。所以与甲相比,丙内的血液只是氧气增加,而营养物质减少,C正确。
肺泡与血液之间的气体交换叫做肺泡内的气体交换,是通过气体的扩散作用实现的,D错误。
【点睛】结合血液循环的图解,理解整个血液循环的过程,是解决这类问题的关键。
17. 下列有关血液和血管的叙述正确的是( )
A. 动脉分布较深,看不到也摸不着;静脉分布较浅,手臂上的“青筋”就是静脉
B. 当人体有炎症时,白细胞数量增加,多于红细胞
C. 人在严重腹泻、无法进食的情况下,适量补充糖水即可
D. 血液不仅具有运输作用,还有防御和保护作用
【答案】D
【解析】
【分析】(1)动脉,管壁较厚、弹性大,血流速度快,主要是将血液从心脏输送到身体各部分。大多动脉分布在身体较深的部位。静脉,管壁较薄、弹性小,血流速度慢,主要是将血液从身体各部分送回到心脏。
(2)三种血细胞中,红细胞的数量最多,没有细胞核;白细胞数量最少,体积最大,有细胞核;血小板数量较多,体积最小,没有细胞核。
【详解】A.动脉,管壁较厚、弹性大,血流速度快,主要是将血液从心脏输送到身体各部分。大多动脉分布在身体较深的部位,有些可以摸得到,如桡动脉,A错误。
B.当病菌侵入人体后,白细胞数量增多,能穿过毛细血管壁进入组织,聚集在发炎部位并将病菌吞噬,炎症消失后,白细胞数量恢复正常。因此体内有炎症时,表现为白细胞数目增多,但不会多于红细胞,B错误。
C.严重腹泻导致机体失水,内环境稳态改变,补充生理盐水,能使内环境的渗透压恢复正常,而补充一定量的KCl则是维持细胞内液的渗透压和正常的心律,C错误。
D.血液的功能:①运输功能;②防御和保护功能,D正确。
故选D。
18. 某医疗机构将人造血液用于临床手术中的输血,获得成功,但它只有输送氧的单一功能。从人造血液的功能看,它实质上是人血中哪一成分的代用品?( )
A. 血浆B. 红细胞C. 白细胞D. 血小板
【答案】B
【解析】
【分析】血液是有血浆和血细胞组成的,血细胞由红细胞、白细胞和血小板组成的;血浆的功能是运载血细胞,运输养料和代谢废物,红细胞的功能是运输氧和部分二氧化碳,白细胞的功能是吞噬细菌,防御保护,血小板的功能有止血和加速凝血的作用。
【详解】A、血浆的功能是运载血细胞,运输养料和代谢废物,不符合题意。
B、红细胞内富含血红蛋白。血红蛋白是一种红色含铁蛋白质,它在氧浓度高的地方容易与氧结合,在氧浓度低的地方容易与氧分离,因此,红细胞的主要功能是运输氧,此外还能运输部分二氧化碳,符合题意。
C、白细胞的作用是保护和防御,吞噬病菌,不符合题意。
D、血小板的作用是止血,加速血液凝固,不符合题意。
【点睛】主要考查学生对血液的成分和主要功能的掌握情况。
19. “宝贝回家”是一个寻亲公益网站,寻到亲人后需要通过采血进行亲子鉴定,亲子鉴定时需选取图中的血液成分是( )
A. ①B. ②C. ③D. ④
【答案】A
【解析】
【分析】图中①白细胞,②血浆,③红细胞,④血小板。
【详解】血细胞包括红细胞、白细胞和血小板。成熟的红细胞没有细胞核,白细胞个体大具有细胞核,血小板个体微小没有细胞核,所以亲子鉴定时需选取的血液成分是①白细胞,含有细胞核,具有遗传信息,因此BCD错误,A正确。
故选A。
20. 爸爸的胃有些不舒服,服用了胃药后,症状有了一定的缓解。如图是人体血液循环示意图,下列叙述错误的是( )
A. 药物最先到达心脏的右心房B. 药物到达胃部需要两次经过心脏
C. 血管④和⑥中流静脉血D. 肺循环的途径是①→右心室→④→a→⑤
【答案】D
【解析】
【分析】图中①是右心房,②是左心室,③是主动脉,④是肺动脉,⑤是肺静脉,⑥是上、下腔静脉,a是肺部毛细血管网,b是组织细胞处毛细血管网。
【详解】A.药物到达病灶的过程是小肠处毛细血管网→各级静脉→下腔静脉→右心房→右心室→肺动脉→肺部毛细血管网→肺静脉→左心房→左心室→主动脉→各级动脉→胃部组织细胞处毛细血管网→病灶处,最先到达心脏的右心房,故A正确。
B.药物到达病灶的过程是小肠处毛细血管网→各级静脉→下腔静脉→右心房→右心室→肺动脉→肺部毛细血管网→肺静脉→左心房→左心室→主动脉→各级动脉→胃部组织细胞处毛细血管网→病灶处,因此药物要到达胃部组织细胞最少要经过心脏两次,故B正确。
C.④肺动脉和⑥上、下腔静脉中流的都是含氧少的静脉血,故C正确。
D.药物由下腔静脉进入①右心房后,再进入右心室,开始肺循环,肺循环的起点是右心室,终点是左心房,路径为:右心室→④肺动脉→a肺部毛细血管网→⑤肺静脉→左心房,故D错误。
故选D。
二、综合分析题:(本大题包括五小题,共30分)
21. 为积极应对人口老龄化,我国已经放开生育政策。王小乐的妈妈响应号召,生育了三胎。妈妈现已怀孕30个周了,拖着笨重的身体,照料着他的饮食起居。小乐很心疼,“母亲节”这天,画了一幅漫画送给了妈妈(如图甲)。请结合图乙回答下列相关问题。
(1)从图乙生殖系统的组成分析,妈妈“挺”你的器官是子宫;在妈妈怀孕期间[ ]______分泌大量的雌性激素维持体内的孕环境。
(2)人的生殖过程大致是:受精卵→胚泡→胚胎→胎儿→新生儿,其中有一个阶段被比喻为“一粒种子落到土壤中”,这粒“种子”和“土壤”分别是指______,这粒“种子”形成的部位是图乙中的[ ]______。
(3)胎儿生活在半透明的液体—[ ]______中,通过脐带和[ ]______从母体疾得营养物质和氧气,并排出废物。
【答案】(1)1卵巢 (2) ①. 胚泡、子宫内膜 ②. 2输卵管
(3) ①. 5羊水 ②. 4胎盘
【解析】
【分析】图乙中:1卵巢、2输卵管、3子宫、4胎盘、5羊水、6胎儿、7阴道。
【小问1详解】
1卵巢可以产生卵细胞并分泌雌性激素,在妈妈怀孕期间卵巢分泌大量的雌性激素维持体内的孕环境。
【小问2详解】
人的生殖过程大致是:受精卵→胚泡→胚胎→胎儿→新生儿,受精卵在2输卵管中形成,受精卵不断进行分裂,逐渐发育成胚泡;胚泡缓慢地移动到子宫中,最终植入子宫内膜,胚泡像一粒种子,子宫内膜像种子生长的土壤,由此可知,这粒“种子”和“土壤”分别是指胚泡、子宫内膜,这粒“种子”形成的部位是图乙中的2输卵管。
【小问3详解】
羊水是妊娠期女性羊膜腔内的液体,可以在女性妊娠期间起到保护胎儿以及减少母体损伤的作用,胎儿生活在子宫内半透明的5羊水中,通过4胎盘、脐带与母体进行物质交换,胎儿从母体获得所需要的营养物质和氧气,胎儿产生的二氧化碳等废物,也是通过胎盘经母体排出体外的。
22. 为落实国家提出的“双减”政策,保障青少年的身体健康,学校开展了阳光体育活动和丰富的课后服务,并建议家长为孩子提供营养均衡的膳食。请分析回答问题
(1)根据平衡膳食宝塔的推荐,平时膳食中食用最多的是甲图中第______(用图中相应标号填写)层的食物,它们含有的主要营养成分是______。
(2)正在生长发育的青少年需要较多的蛋白质,蛋白质在图乙的______(填序号)中被初步消化。
(3)王丽刷牙时经常牙龈出血,可能是缺少______引起的。应选择多吃甲图中第______(用图中相应标号填写)层的食物。
(4)有关数据表明,我国中小学生营养不良和营养过剩的状况不容乐观。由不同人群每天摄入的食物比例(图丙)可以看出,肥胖者饮食不均衡的突出问题是粮谷类和______摄入过多,营养不良者饮食不均衡的突出问题是______和肉类摄入较少。所以我们要注意合理膳食。
【答案】(1) ①. Ⅰ ②. 糖类
(2)② (3) ①. 维生素C ②. Ⅱ
(4) ①. 肉类 ②. 水果蔬菜类
【解析】
【分析】(1)甲为平衡膳食宝塔图,第Ⅰ层谷类、薯类及豆类;第Ⅱ层蔬菜类、水果类;第Ⅲ层畜禽类、鱼虾类、蛋类;第Ⅳ层奶类及豆制品、大豆及坚果类;第Ⅴ层油、盐。
(2)乙为消化系统结构示意图,①肝脏、②胃、③胰腺、④小肠。
(3)丙为不同人群每天摄入的食物比例图。
【小问1详解】
糖类是最重要的供能物质,人体进行各项生命活动所消耗的能量主要来自干糖类的氧化分解。根据图甲可以看出,平时膳食中食用最多的是第Ⅰ层的食物,它们含有的主要营养成分糖类。
【小问2详解】
蛋白质首先要经过消化系统在②胃内被胃液初步消化,然后在小肠内被肠液和胰液彻底消化成氨基酸才能被吸收进入血液循环系统。
【小问3详解】
维生素虽然在人体内含量不多,但是作用很大,当人体内缺乏维生素C时容易患坏血病,导致牙龈出血等,应多摄取图甲中第Ⅱ层的水果蔬菜类食物。
【小问4详解】
由图丙中信息可以看出,肥胖者饮食不均衡的突出问题是粮谷类和肉类摄入过多,营养不良者饮食不均衡的突出问题是水果蔬菜类和肉类摄入较少。所以我国中小学生一定要注意合理膳食。
23. 如图分别是人体膈肌的运动和肺泡与血液之间的气体交换示意图,请回答:
(1)图甲模拟的是人体在______(填“吸气”或“呼气”)时膈肌的运动情况。此时,膈肌处于______(填“收缩”或“舒张”)状态,胸廓容积缩小,肺内气压______(填“上升”或“下降”)。
(2)从图(二)可以看出,体内进行气体交换的功能单位是______,它外面包绕着丰富的______。
(3)图(二)中箭头A、B表示肺泡与血液进行气体交换,A表示的物质是______,生活在平原地区的人到了高原地区就会出现高原反应,是因为B与红细胞中的______结合能力下降。
【答案】(1) ①. 呼气 ②. 舒张 ③. 上升
(2) ①. 肺泡 ②. 毛细血管
(3) ①. 二氧化碳 ②. 血红蛋白
【解析】
【分析】图(一)中:玻璃管①代表气管、气球②代表肺、玻璃瓶模拟人体的胸廓,橡皮膜③代表膈肌。图(二)中:A二氧化碳、B代表氧气。
【小问1详解】
观察图甲,当橡皮膜③向上顶时,模拟的是人体在呼气的过程。在呼气时,膈肌舒张,向上回升。随着膈肌的舒张,胸廓的上下径缩小,同时由于肋间肌也处于舒张状态,肋骨向下向内运动,使得胸廓的前后径和左右径也缩小。这样一来,胸廓的容积整体缩小。当胸廓容积缩小时,肺也随之回缩,肺内的气体被挤压,导致肺内气压高于外界大气压。所以此时肺内气压上升,外界空气无法进入肺,而肺内的气体则通过呼吸道排出体外。
【小问2详解】
在人体的呼吸系统中,肺是进行气体交换的主要器官。而肺泡则是肺的结构和功能单位,也是体内进行气体交换的具体功能单位。肺泡的外面紧密包绕着丰富的毛细血管。肺泡壁和毛细血管壁都非常薄,仅仅由一层上皮细胞构成。这种特殊的结构特点为气体交换提供了极大的便利。一方面,肺泡壁薄有利于氧气和二氧化碳在肺泡与血液之间快速扩散;另一方面,丰富的毛细血管能够让血液与肺泡充分接触,提高气体交换的效率。
【小问3详解】
分析图(二),可以看出箭头 A 表示的是二氧化碳从血液进入肺泡的过程。在肺泡处,气体交换是根据浓度差进行扩散的。由于血液中二氧化碳的浓度高于肺泡中二氧化碳的浓度,所以二氧化碳会从血液扩散进入肺泡。箭头 B 表示的是氧气从肺泡进入血液的过程。同样是因为肺泡内氧气的浓度高于血液中氧气的浓度,所以氧气由肺泡扩散进入血液。在这个过程中,氧气进入人体后,会与红细胞中的血红蛋白结合。血红蛋白具有运输氧气的功能,它能够在氧气含量高的地方与氧气结合,在氧气含量低的地方与氧气分离。生活在平原地区的人到了高原地区,由于高原地区空气稀薄,氧气含量少。在这种情况下,氧气与红细胞中的血红蛋白结合的能力下降。这是因为氧气的浓度降低,使得结合的动力减弱。人体组织细胞得不到充足的氧气供应,就会出现头晕、乏力等高原反应症状。
24. “海姆立克急救法”是抢救异物误入气管患者的方法,被称为“生命的拥抱”。动作图解如图一,图二表示人体肺泡和血液之间气体交换示意图,A、B代表生理过程,C、D代表不同物质,甲、乙、丙代表三种不同血管;图三表示肺容积在呼吸过程中的同步变化曲线图,请据图回答:
(1)当异物经咽、喉后堵住气管时,会引起呼吸困难。此时,救护者可按照图1中所示方法施救,使被救者膈顶部上升,胸腔容积______,肺内气压______外界气压,形成较大的气流把异物冲出,此生理过程对应图三中的______段曲线。
(2)呼吸道通畅后,图二中[D]______进入血液,此过程是通过______作用实现的。
(3)组织细胞获得氧气需要各器官、系统的分工合作。氧气最终在组织细胞内参与有机物的分解,为生命活动提供______。
【答案】(1) ①. 缩小 ②. 大于 ③. ce##cde##de
(2) ①. 氧气 ②. 气体的扩散##扩散
(3)能量
【解析】
【分析】呼吸运动的结果实现了肺与外界的气体交换(即肺的通气)。呼吸运动包括吸气和呼气两个过程。①膈肌与肋间肌收缩,引起胸腔前后、左右及上下径均增大,膈肌顶部下降,胸廓的容积扩大,肺随之扩张,造成肺内气压减小,小于外界大气压,外界气体进入肺内,完成吸气;②当膈肌和肋间外肌舒张时,肋骨与胸骨因本身重力及弹性而回位,膈肌顶部升高,结果胸廓容积缩小,肺也随之回缩,造成肺内气压大于外界气压,肺内气体排出肺,完成呼气。
【小问1详解】
按照图1中所示方法施救,使被救者膈顶部上升,胸腔容积缩小,肺内气压大于外界气压,形成较大的气流把异物冲出,此生理过程属于呼气,对应图三中的cde段曲线。
【小问2详解】
肺泡中的氧气透过肺泡壁和毛细血管壁进入血液;同时血液中的二氧化碳也通过这些毛细血管壁和肺泡壁进入肺泡,然后随着呼气过程排出体外。这个过程通过扩散作用实现。
【小问3详解】
细胞利用氧,将有机物分解成二氧化碳和水,并且将储存在有机物中的能量释放出来,供给生命活动的需要,这个过程叫做呼吸作用。呼吸作用的主要部位是所有活的细胞,场所是细胞中的线粒体。呼吸作用的反应式是:有机物+氧气→二氧化碳+水+能量。呼吸作用的实质是:分机有机物,释放能量,为生物的生命活动提供能量。
25. 血液在人体心脏和血管组成的管道中循环流动,不仅具有运输作用,而且还具有防御和保护作用,古老的中医学对血液之于人体健康的重要性认识得十分清楚,将血液视为生命之“海”,早在两千多年前,我国医学名著《黄帝内经》中有“足受血而能步,掌受血而能握,指受血而能摄”的论述,请分析并回答下列问题:
(1)血液是由血浆和______(包括红细胞、白细胞、血小板)构成的。
(2)如图是人血涂片在显微镜下的示意图,其中的②是______。
(3)《黄帝内经》中记载“经脉流行不止,环周不休”,说明我国古代人民对血液循环已有一定的认识,现代医学将一个完整的血液循环途径分为______和肺循环,二者是同时进行的。
(4)如上表是某人进行体检的血常规化验单中的部分数据,根据化验单判断他可能______。
(5)今年6月14日是第20小“血界献血者日”,我国口号为:“捐献血液,捐献血浆关爱别人就是关爱自己,无偿献血就是延续生命。请你为无偿献血写一条宣传语:______。
【答案】(1)血细胞 (2)白细胞
(3)体循环 (4)有炎症
(5)献血无损健康,救人功德无量
【解析】
【分析】(1)图中,①是红细胞、②是白细胞、③是血小板。
(2) 血常规化验单中有红细胞、白细胞、血红蛋白、血小板等的数量,可通过与正常值对比了解患者的健康状况。
小问1详解】
血液由血浆和血细胞组成,血细胞由红细胞、白细胞、血小板组成。
【小问2详解】
图中,②是白细胞,白细胞是数量最少的血细胞,有细胞核,但比红细胞大,能吞噬病菌,有防御保护功能。
【小问3详解】
血液在心脏和全部血管所组成的管道系统中的循环流动叫做血液循环,根据循环途径的不同,血液循环分为体循环和肺循环两部分;体循环和肺循环组成一条完整的循环途径,为人体各个组织细胞不断的运来养料和氧,又不断地运走二氧化碳等废物。
【小问4详解】
白细胞又称为吞噬细胞,白细胞的功能是防御,当人体患有炎症时,人体血液中的白细胞会明显增多,某些白细胞能够穿过毛细血管壁进入组织,吞噬侵入人体的细菌和异物,对人体具有保护作用。由血常规化验单可知,该人的白细胞超过参考值,体内可能具有炎症。
【小问5详解】
从1998年起,我国实行无偿献血制度,鼓励公民自愿献血,无偿献血的年龄是18~55周岁,男体重大于等于50公斤,女体重大于等于45公斤,经检查身体合格者,可以参加献血。每次可献血200~300毫升,两次献血间隔期应为6个月。 关爱别人就是关爱自己,无偿献血就是延续生命;因此,我们应该具有“献血无损健康,救人功德无量”的理念。选项
A
B
C
D
营养物质
维生素A
维生素B1
维生素D
含碘的无机盐
缺乏症
夜盲症
坏血病
儿童:佝偻病
地方性甲状腺肿
食物来源
动物肝脏、胡萝卜
新鲜水果、蔬菜
动物肝脏、鸡蛋
海带、紫菜
化验项目
测定值
参考值
RBC(红细胞)
4.5×1012/L
(4.0~5.5)×1012/L
WBC(白细胞)
12×109/L
(4.0~10)×109/L
Hb(血红蛋白)
130g/L
120~160g/L
PLT(血小板)
180×109/L
(100~300)×109/L
山东省青岛市即墨区多校联考2023-2024学年七年级下学期期中生物试题(原卷版+解析版): 这是一份山东省青岛市即墨区多校联考2023-2024学年七年级下学期期中生物试题(原卷版+解析版),文件包含山东省青岛市即墨区多校联考2023-2024学年七年级下学期期中生物试题原卷版docx、山东省青岛市即墨区多校联考2023-2024学年七年级下学期期中生物试题解析版docx等2份试卷配套教学资源,其中试卷共36页, 欢迎下载使用。
山东省青岛市即墨区多校联考2023-2024学年七年级下学期期中生物试题(解析版): 这是一份山东省青岛市即墨区多校联考2023-2024学年七年级下学期期中生物试题(解析版),共26页。试卷主要包含了考试结束后,只上交答题卡等内容,欢迎下载使用。
河南省周口市商水县多校联考2023-2024学年七年级下学期期末生物学试题(原卷版+解析版): 这是一份河南省周口市商水县多校联考2023-2024学年七年级下学期期末生物学试题(原卷版+解析版),文件包含河南省周口市商水县多校联考2023-2024学年七年级下学期期末生物学试题原卷版docx、河南省周口市商水县多校联考2023-2024学年七年级下学期期末生物学试题解析版docx等2份试卷配套教学资源,其中试卷共24页, 欢迎下载使用。

