搜索
      上传资料 赚现金

      河南省部分学校2024-2025学年高一下学期5月月考生物试卷(解析版)

      • 1.96 MB
      • 2025-07-24 09:46:40
      • 42
      • 0
      •  
      加入资料篮
      立即下载
      河南省部分学校2024-2025学年高一下学期5月月考生物试卷(解析版)第1页
      高清全屏预览
      1/19
      河南省部分学校2024-2025学年高一下学期5月月考生物试卷(解析版)第2页
      高清全屏预览
      2/19
      河南省部分学校2024-2025学年高一下学期5月月考生物试卷(解析版)第3页
      高清全屏预览
      3/19
      还剩16页未读, 继续阅读

      河南省部分学校2024-2025学年高一下学期5月月考生物试卷(解析版)

      展开

      这是一份河南省部分学校2024-2025学年高一下学期5月月考生物试卷(解析版),共19页。试卷主要包含了选择题,非选择题等内容,欢迎下载使用。
      1. 核酮糖二磷酸羧化酶(RE)可存在于叶绿体中,Mg2+存在时其被激活而催化1,5-二磷酸核酮糖和CO2生成两分子3—磷酸甘油酸。下列叙述正确的是( )
      A. 包括RE在内的各种酶均能与双缩脲试剂发生紫色反应
      B. 缺镁会使叶绿素合成不足,还会导致RE的活性降低
      C. RE能为生成3—磷酸甘油酸的反应提供大量活化能
      D. RE可能在光合作用的光反应阶段发挥重要的催化作用
      【答案】B
      【分析】根据题意分析,核酮糖二磷酸羧化酶(RE)催化1,5-二磷酸核酮糖和CO2生成两分子3-磷酸甘油酸,因RE酶发挥作用的场所是叶绿体基质。
      【详解】A、大多数酶的化学本质是蛋白质,还有少数酶是RNA,A错误;
      B、镁元素是构成叶绿素的主要元素,Mg2+存在时能激活RE,故缺镁会使叶绿素合成不足,还会导致RE的活性降低,B正确;
      C、酶不能为反应提供能量,而是降低反应所需的活化能,C错误;
      D、根据题意,在Mg2+存在的条件下,RE催化1,5-二磷酸核酮糖和CO2生成两分子3-磷酸甘油酸,所以推测其在光合作用的暗反应阶段发挥作用,D错误。
      故选B。
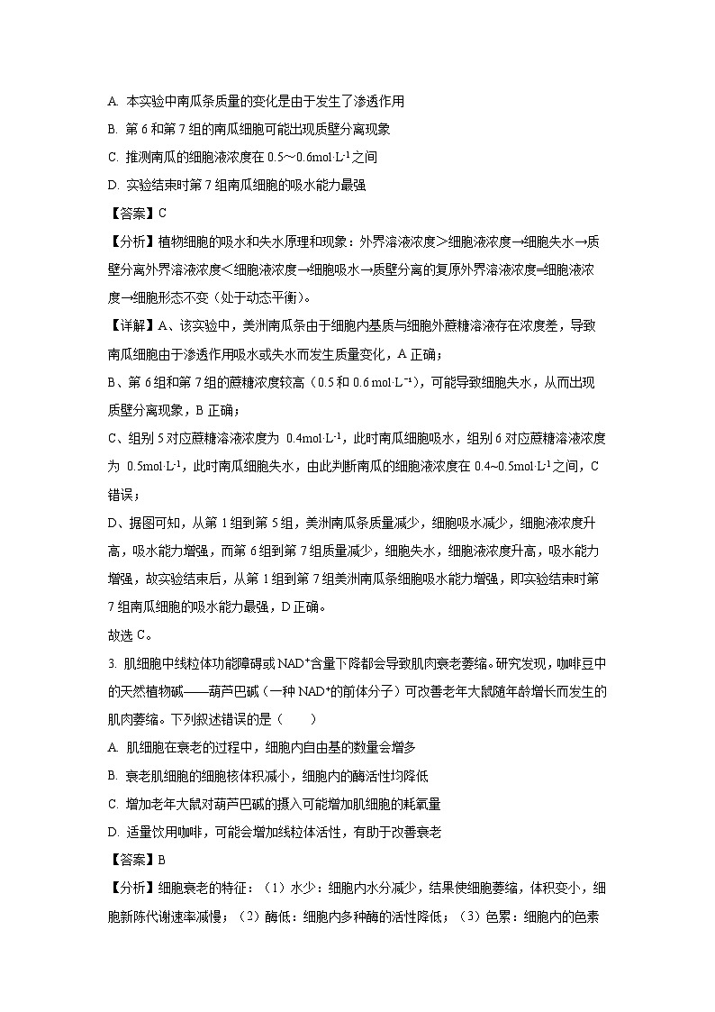
      2. 如图为南瓜条在不同浓度蔗糖溶液(0、0.1、0.2、0.3、0.4、0.5、0.6ml·L-1)中的质量变化百分比,分别对应实验第1~7组,整个过程中细胞始终保持活性。下列叙述错误的是( )
      A. 本实验中南瓜条质量的变化是由于发生了渗透作用
      B. 第6和第7组的南瓜细胞可能出现质壁分离现象
      C. 推测南瓜的细胞液浓度在0.5~0.6ml·L-1之间
      D. 实验结束时第7组南瓜细胞的吸水能力最强
      【答案】C
      【分析】植物细胞的吸水和失水原理和现象:外界溶液浓度>细胞液浓度→细胞失水→质壁分离外界溶液浓度<细胞液浓度→细胞吸水→质壁分离的复原外界溶液浓度=细胞液浓度→细胞形态不变(处于动态平衡)。
      【详解】A、该实验中,美洲南瓜条由于细胞内基质与细胞外蔗糖溶液存在浓度差,导致南瓜细胞由于渗透作用吸水或失水而发生质量变化,A正确;
      B、第6组和第7组的蔗糖浓度较高(0.5和0.6 ml·L⁻¹),可能导致细胞失水,从而出现质壁分离现象,B正确;
      C、组别5对应蔗糖溶液浓度为 0.4ml·L-1,此时南瓜细胞吸水,组别6对应蔗糖溶液浓度为 0.5ml·L-1,此时南瓜细胞失水,由此判断南瓜的细胞液浓度在0.4~0.5ml·L-1之间,C错误;
      D、据图可知,从第1组到第5组,美洲南瓜条质量减少,细胞吸水减少,细胞液浓度升高,吸水能力增强,而第6组到第7组质量减少,细胞失水,细胞液浓度升高,吸水能力增强,故实验结束后,从第1组到第7组美洲南瓜条细胞吸水能力增强,即实验结束时第7组南瓜细胞的吸水能力最强,D正确。
      故选C。
      3. 肌细胞中线粒体功能障碍或NAD+含量下降都会导致肌肉衰老萎缩。研究发现,咖啡豆中的天然植物碱——葫芦巴碱(一种NAD+的前体分子)可改善老年大鼠随年龄增长而发生的肌肉萎缩。下列叙述错误的是( )
      A. 肌细胞在衰老的过程中,细胞内自由基的数量会增多
      B. 衰老肌细胞的细胞核体积减小,细胞内的酶活性均降低
      C. 增加老年大鼠对葫芦巴碱的摄入可能增加肌细胞的耗氧量
      D. 适量饮用咖啡,可能会增加线粒体活性,有助于改善衰老
      【答案】B
      【分析】细胞衰老的特征:(1)水少:细胞内水分减少,结果使细胞萎缩,体积变小,细胞新陈代谢速率减慢;(2)酶低:细胞内多种酶的活性降低;(3)色累:细胞内的色素会随着细胞衰老而逐渐累积,它们会妨碍细胞内物质的交流和传递影响细胞正常的生理功能;(4)核大:细胞内呼吸速度减慢,细胞核的体积增大,核膜内折,染色质收缩,染色加深;(5)透变:细胞膜通透性功能改变,物质运输功能降低。
      【详解】A、细胞衰老的自由基学说认为,细胞在衰老过程中,细胞内自由基的数量会增多,自由基会攻击和破坏细胞内各种执行正常功能的生物分子,导致细胞衰老,所以肌细胞在衰老过程中,细胞内自由基数量会增多,A正确;
      B、衰老细胞的细胞核体积增大,而不是减小;细胞内多种酶的活性降低,但不是所有酶的活性均降低,B错误;
      C、因为葫芦巴碱是NAD+的前体分子,而线粒体功能障碍或NAD+含量下降会导致肌肉衰老萎缩,增加老年大鼠对葫芦巴碱的摄入可补充NAD+,为有氧呼吸提供更多的底物,所以可能增加肌细胞的耗氧量,C正确;
      D、由于咖啡中含有葫芦巴碱,适量饮用咖啡,补充葫芦巴碱,可能会增加线粒体活性,有助于改善衰老,D正确。
      故选B。
      4. 豌豆、玉米和果蝇是遗传学研究中常用的实验材料。玉米是雌雄同株异花的植物,下列叙述错误的是( )
      A. 孟德尔选用的豌豆的性状一般能稳定遗传给后代
      B. 选用玉米进行杂交育种时,母本不需要进行去雄处理
      C. 摩尔根进行果蝇杂交实验时,F2红眼果蝇均为雌性
      D. 孟德尔对子代豌豆种子形状的数量进行了统计学分析
      【答案】C
      【分析】豌豆作为遗传学实验材料容易取得成功的原因是:(1)豌豆是严格的自花、闭花授粉植物,在自然状态下一般为纯种;(2)豌豆具有多对易于区分的相对性状,易于观察;(3)豌豆的花大,易于操作;(4)豌豆生长期短,易于栽培。
      【详解】A、孟德尔选用的豌豆具有稳定遗传的性状(如种子形状、花色等),这些性状能真实遗传给后代,这是孟德尔实验成功的关键之一,A正确;
      B、玉米是雌雄同株异花植物(雄花在顶端,雌花在叶腋),杂交时只需对母本套袋隔离,无需去雄,B正确;
      C、摩尔根的果蝇实验中,F₂红眼果蝇既有雌性也有雄性(红眼为显性性状,由X染色体上的基因控制,F₁红眼雌蝇与白眼雄蝇杂交后,F₂红眼果蝇中雌雄均存在,C错误;
      D、孟德尔对子代豌豆性状(如圆粒/皱粒)的数量进行了统计分析,发现3:1的分离比,从而提出遗传定律,D正确。
      故选C。
      5. 新疆紫草开两性花,其抗病和感病是一对由B/b基因控制的相对性状。研究人员用抗病紫草进行杂交实验,P:抗病紫草⊗:抗病紫草:感病紫草=2:1。下列叙述错误的是( )
      A. 抗病紫草自交子代发生了性状分离
      B. F1抗病紫草个体的基因型可能与亲本相同
      C. 亲本产生的含B基因的花粉可能有一半致死
      D. 若F1抗病紫草测交,则F2中感病紫草占1/3
      【答案】D
      【详解】A、抗病紫草自交,子代出现了抗病和感病两种性状,这就是性状分离现象,A正确;
      B、由 P:抗病紫草 × 抗病紫草→抗病紫草:感病紫草 = 2:1 可知,亲本抗病紫草的基因型为 Bb,子代抗病紫草的基因型也为 Bb(出现 2:1 的性状分离比很可能是 BB 致死导致),所以F1抗病紫草个体的基因型可能与亲本相同,B正确;
      C、假设亲本产生的含 B 基因的花粉有一半致死,亲本基因型为 Bb,产生的雌配子 B:b = 1:1,雄配子 B:b = 1:2,那么子代中 BB:Bb:bb = 1:3:2,所以抗病(Bb): 感病(bb) = 2:1,符合题意,C正确;
      D、若基因型为BB 的抗病紫草致死,F1抗病紫草测交,则F2中感病紫草占1/2,若含B基因的某种配子一半致死,测交结果因抗病紫草作父本或母本而不同,D错误。
      故选D。
      6. 某野生型水稻和耐高温水稻甲(aaBB)杂交,F1自交所得F2中不耐高温:耐高温=3:1;该野生型水稻和耐高温水稻乙(AAbb)杂交,F1自交所得F2中不耐高温:耐高温=3:1。下列叙述错误的是( )
      A. 两对基因的遗传遵循自由组合定律
      B. 纯合野生型亲本的基因型是AABB
      C. F2不耐高温水稻中杂合子占2/3
      D. F2自交,F3中耐高温水稻占3/8
      【答案】A
      【分析】根据题意可知,单独具有A基因或B基因,表现为耐高温;不具有或同时具有两种显性基因,表现为不耐高温。
      【详解】A、由题干实验结果,不能判断控制水稻高温耐性的两对等位基因是否位于两对同源染色体上,不一定遵循自由组合定律,A错误;
      B、且根据两组实验可知,不耐高温的野生型水稻基因型为AABB,因此F1的基因型分别为AaBB、AABb,表型均为不耐高温,B正确;
      C、F1自交所得F2,F2中不耐高温的水稻基因型为AABB和AaBB或者AABB和AABb,二者比例均为1:2,不耐高温水稻中杂合子占2/3,C正确;
      D、F2中基因型为1AABB、2AaBB、1aaBB或者1AABB、2AABb,1AAbb,若F2自交,F3中耐高温水稻所占比例为1/2×1/4+1/4=3/8,D正确。
      故选A。
      7. 某二倍体动物(2n=8)的基因型为AaBb,图1是其体内细胞进行分裂时同源染色体对数的变化曲线;图2中细胞甲、乙是该动物体内处于某分裂时期的部分染色体示意图。下列叙述正确的是( )
      A. 细胞乙对应图1CD段,含2对同源染色体
      B. 图1FG段细胞中的四分体可交换染色体片段
      C. 若为雌性动物,细胞甲可形成基因型为ab的卵细胞
      D. 若为雄性动物,细胞甲产生的精细胞可直接参与受精
      【答案】B
      【分析】分析题图:甲图细胞处于减数分裂Ⅱ的后期,乙图细胞处于有丝分裂后期。在图1中,AF段表示有丝分裂,F到I段表示减数分裂。
      【详解】A、细胞乙对应图1CD段,含8对同源染色体,A错误;
      B、图1中FG段表示减数第一次分裂前期和中期,细胞中的四分体的非姐妹染色单体可交换染色体片段,B正确;
      C、若为雌性动物,细胞甲不能形成卵细胞,产生的是极体,C错误;
      D、精细胞需要变形形成精子后参与受精,D错误
      故选B。
      8. 某种甲虫(XY型)的体色由3个复等位基因AL、BL、CL控制,分别决定褐色、黑色和红色。一只褐色雄虫和多只基因型相同的黑色雌虫杂交,子一代雄虫中红色:黑色=1:1,雌虫中褐色:黑色=1:1。下列叙述正确的是( )
      A. 3个复等位基因的遗传遵循自由组合定律
      B. 该甲虫群体中,杂合黑色雌虫的基因型共有3种
      C. 褐色雄虫亲本的基因型可能是XALY或XALYCL
      D. 子一代黑色甲虫交配,子二代雌虫表型不同
      【答案】C
      【分析】基因分离定律的实质:在杂合子的细胞中,位于一对同源染色体上的等位基因,具有一定的独立性;在减数分裂形成配子的过程中,等位基因会随着同源染色体的分开而分离,分别进入两个配子中,独立地随配子遗传给后代。
      【详解】A、自由组合定律适用于非同源染色体上的非等位基因,而这3个复等位基因是位于同源染色体上的,其遗传遵循分离定律,不遵循自由组合定律,A错误;
      BC、一只褐色雄虫(XALY-)和多只基因型相同的黑色雌虫(XBLXCL)杂交,子一代雄虫中红色(XCLY-):黑色(XBLY-)=1:1,雌虫中褐色(XALXCL):黑色(XBLXAL)=1:1,可推出亲本褐色雄虫的基因型可能是XALY或XALYCL,3个复等位基因AL、BL、CL的显隐关系为BL>AL>CL,所以该甲虫群体中,杂合黑色雌虫的基因型共有2种(XBLXCL、XBLXAL),B错误,C正确;
      D、子一代黑色甲虫有XBLY(或XBLYCL)和XBLXCL,雌雄个体交配,子二代雌虫基因型为XBLXBL、XBLXCL,均表现为黑色,所以子二代雌虫表型相同,D错误。
      故选C。
      9. 噬菌体侵染细菌实验的部分操作步骤如图所示。下列叙述正确的是( )
      A. T2噬菌体可侵染大肠杆菌、肺炎链球菌等
      B. 该实验为对比实验,另一组用32P标记DNA
      C. 图示实验沉淀物中有被侵染的细菌,放射性很高
      D. 该实验说明DNA是噬菌体和绝大多数生物的遗传物质
      【答案】B
      【分析】T2噬菌体侵染细菌的实验步骤:分别用35S或32P标记噬菌体→噬菌体与大肠杆菌混合培养→噬菌体侵染未被标记的细菌→在搅拌器中搅拌,然后离心,检测上清液和沉淀物中的放射性物质。
      【详解】A、T2噬菌体专门寄生在大肠杆菌体内,A错误;
      B、噬菌体侵染细菌实验为对比实验,一组是35S标记蛋白质,另一组用32P标记DNA,B正确;
      C、图示实验标记的是蛋白质,沉淀物的放射性很低,C错误;
      D、该实验说明DNA是噬菌体的遗传物质,D错误。
      故选B。
      10. CFTR基因编码一种氯离子通道蛋白,能调节上皮细胞的水和电解质平衡,其α链部分碱基序列为5'-ATGGAAAACCAAATG-3'。下列叙述错误的是( )
      A. CFTR基因由两条反向平行的DNA链盘旋组成
      B. CFTR基因中核糖和磷酸交替连接构成基本骨架
      C. α链中嘌呤碱基数与嘧啶碱基数的比值不一定为1
      D. CFTR基因有特定的碱基排列顺序,构成其特异性
      【答案】B
      【分析】DNA的双螺旋结构:①DNA分子是由两条反向平行的脱氧核苷酸长链盘旋而成的;②DNA分子中的脱氧核糖和磷酸交替连接,排列在外侧,构成基本骨架,碱基在内侧;③两条链上的碱基通过氢键连接起来,形成碱基对且遵循碱基互补配对原则。
      【详解】A、CFTR基因作为DNA片段,由两条反向平行的DNA链片段通过碱基配对(A-T、C-G)形成双螺旋结构,A正确;
      B、DNA的基本骨架由脱氧核糖和磷酸交替连接构成,而非核糖,B错误;
      C、只有在双链DNA中,嘌呤与嘧啶数才严格相等(因碱基互补配对),α链是DNA单链,嘌呤碱基数与嘧啶碱基数的比值不一定为1,C正确;
      D、基因的特异性由碱基的特定排列顺序决定,不同基因的碱基序列不同,这是遗传信息多样性的基础,D正确。
      故选B。
      11. 原核细胞的DNA复制始于特定的起始位点,该区域富含AT碱基对。大肠杆菌DNA每20分钟复制一次,可适应快速分裂的需求。下列叙述错误的是( )
      A. DNA复制起始位点处的两条模板链易发生解旋
      B. DNA聚合酶可催化与母链互补的DNA子链的合成
      C. 可利用15N和14N放射性同位素研究DNA的复制
      D. 大肠杆菌的DNA每20分钟可半保留复制一次
      【答案】C
      【分析】DNA 聚合酶作用:DNA 复制时,以解开的母链为模板,以游离脱氧核苷酸为原料,按碱基互补配对原则,催化合成子链。
      【详解】A、因为起始位点富含AT碱基对,A与T之间是2个氢键,G与C之间是3个氢键,所以起始位点处的两条模板链易发生解旋,A正确;
      B、DNA聚合酶能够将游离的脱氧核苷酸连接起来,催化与母链互补的DNA子链的合成,B正确;
      C、15N和14N都是稳定同位素,不具有放射性,不能用它们的放射性来研究DNA的复制,C错误;
      D、根据题干信息“大肠杆菌DNA每20分钟复制一次”,结合DNA半保留复制的特点,可知大肠杆菌的DNA每20分钟可半保留复制一次,D正确。
      故选C。
      12. MicrRNA(miRNA)的长度通常为22个核苷酸,具有5'端和3'端,是一类具有调节功能的内源性非编码单链RNA。单一miRNA无法独立发挥功能,可与靶mRNA配对形成沉默复合物(RISC)执行其功能。下列叙述错误的是( )
      A. miRNA5′端有磷酸基团,3'端为羟基
      B. 合成miRNA需要RNA聚合酶的催化
      C. RISC中含有GC、AT、AU三种碱基对
      D. RISC可通过抑制翻译从而抑制基因表达
      【答案】C
      【分析】基因表达包括转录和翻译两个过程,其中转录是以DNA的一条链为模板合成RNA的过程,该过程主要在细胞核中进行,需要解旋酶和RNA聚合酶参与;翻译是以mRNA为模板合成蛋白质的过程,该过程发生在核糖体上,需要以氨基酸为原料,还需要酶、能量和tRNA等。
      【详解】A、miRNA是一类非编码单链RNA,故5′端有磷酸基团,3'端为羟基,A正确;
      B、合成miRNA的过程是DNA转录,故需要RNA聚合酶的催化,B正确;
      C、RISC是miRNA与靶mRNA配对形成的沉默复合物,其中含有G-C、U-A的碱基对,没有A-T,C错误;
      D、miRNA与靶mRNA配对形成沉默复合物后,导致mRNA无法与核糖体结合,无法翻译,D正确。
      故选C。
      13. 下图进行的生理过程是细胞中一个快速高效的过程,甲~丙代表相关物质或结构。下列叙述正确的是( )
      A. 图示过程是翻译,在原核、真核细胞的细胞质中进行
      B. 核糖体由大、小亚基组成,其沿着乙由右至左移动
      C. 乙的左侧是5'端,右侧是3'端,起始密码子在3'端
      D. 图中多个甲参与合成的多条丙的氨基酸排列顺序不同
      【答案】A
      【分析】分析题图:图示表示细胞的翻译过程,其中甲为核糖体,乙为mRNA,是翻译的模板,丙为肽链。
      【详解】A、图示过程是翻译,在原核细胞和真核细胞的细胞质的核糖体上进行,A正确;
      B、由图中肽链的长度可知,图中核糖体沿着乙mRNA由左至右移动,B错误;
      C、据图分析,mRNA上的起始密码子在5'端,C错误;
      D、图中多个核糖体参与合成的多条丙(多肽链)的氨基酸排列顺序相同,D错误。
      故选A。
      14. 人类免疫缺陷病毒(HIV)是一种逆转录病毒,含逆转录酶和整合酶,前者可将病毒RNA逆转录为DNA,后者可将病毒DNA整合到宿主基因组中。HIV感染人后能够长期潜伏在宿主细胞内。下列叙述错误的是( )
      A. HIV的基因是有遗传效应的RNA片段
      B. HIV的遗传信息只能从RNA流向DNA
      C. 宿主基因组包括24条染色体上DNA的序列
      D. 整合酶能促进HIV在宿主中长期潜伏
      【答案】B
      【分析】中心法则的内容:信息可以从DNA流向DNA,即DNA的自我复制;也可以从DNA流向RNA,进而流向蛋白质,即遗传信息的转录和翻译。但是,遗传信息不能从蛋白质传递到蛋白质,也不能从蛋白质流向RNA或DNA。中心法则的后续补充有:遗传信息从RNA流向RNA以及从RNA流向DNA这两条途径。
      【详解】A、HIV的遗传物质是RNA,因此HIV的基因是有遗传效应的RNA片段,A正确;
      B、HIV病毒为逆转录病毒,侵入人体后会发生逆转录、DNA复制、转录和翻译过程,故HIV的遗传信息能从RNA流向DNA,DNA流向DNA,DNA流向RNA,RNA流向蛋白质,B错误;
      C、宿主基因组即人类的基因组包括24条染色体上DNA的序列(22条常染色体+X+Y染色体),C正确;
      D、整合酶可将病毒DNA整合到宿主基因组中,因此HIV感染人后能够长期潜伏在宿主细胞内,D正确。
      故选B。
      15. 所有tRNA分子都具有非常保守的二级结构——三叶草结构:包括反密码子环(含反密码子)、氨基酸接受臂等。tRNA结构的保守性和携带氨基酸的专一性导致了细胞中tRNA的多样性。下列叙述错误的是( )
      A. 决定tRNA携带氨基酸专一性的关键部位是反密码子环
      B. tRNA的5'端是结合氨基酸的部位,可结合64种氨基酸
      C. 核糖体与mRNA的结合部位会形成2个tRNA的结合位点
      D. tRNA读取密码子时碱基错配,翻译出的多肽链不一定改变
      【答案】B
      【分析】翻译过程以氨基酸为原料,以转录过程产生的mRNA为模板,在酶的作用下,消耗能量产生多肽链。多肽链经过折叠加工后形成具有特定功能的蛋白质。
      【详解】A、反密码子环上的反密码子可与mRNA上的密码子碱基互补配对,进而决定氨基酸种类,故决定tRNA携带氨基酸专一性的关键部位是反密码子环,A正确;
      B、tRNA的3’端是氨基酸结合位点,而非5’端,天然蛋白质中仅有21种氨基酸,64是密码子总数,不代表氨基酸种类,B错误;
      C、核糖体与mRNA结合部位有2个tRNA的结合位点,这有利于tRNA携带氨基酸依次进入核糖体进行多肽链的合成,C正确;
      D、由于密码子的简并性,即多个密码子可编码同一氨基酸,错配可能不改变氨基酸,D正确。
      故选B。
      16. 抽薹开花是芥菜从营养生长转向生殖生长的关键时期。在育种上,提早抽薹开花有利于缩短芥菜生育周期。芥菜的BjuSPL10基因在不同部位的相对表达量如图1所示。收获BjuSPL10转基因植株的种子,播种后观察植株的抽薹开花表型,与未转基因芥菜(WT)相比,有2个转基因芥菜株系(OE-1和OE-2)能提早开花,该基因的表达量如图2所示。下列叙述错误的是( )
      A. 图1结果说明BjuSPL10基因在不同部位的表达量有差异
      B. 转基因植株能提早开花说明BjuSPL10基因具有遗传效应
      C. 图2结果说明BjuSPL10基因表达水平高可促进荠菜抽薹开花
      D. BjuSPL10基因通过控制蛋白质的结构直接控制荠菜抽薹开花
      【答案】D
      【分析】基因通常是具有遗传效应的DNA片段。
      【详解】A、图1测定了芥菜的BjuSPL10基因在不同部位的相对表达量,结果显示BjuSPL10基因在不同部位的表达量有差异,A正确;
      B、基因通常是有遗传效应的DNA片段,基因是决定生物性状的基本单位,能指导蛋白质的合成,转基因植株能提早开花说明BjuSPL10基因具有遗传效应,B正确;
      C、2个转基因芥菜株系(OE-1和OE-2)能提早开花,分析纵坐标可知二者的BjuSPL10基因表达水平较WT而言很高,C正确;
      D、该实验并不能说明BjuSPL10基因通过控制蛋白质的结构直接控制荠菜抽薹开花,D错误。
      故选D。
      二、非选择题:本题共5小题,共52分。
      17. 研究小组以2年生盆栽酸柚实生苗为实验材料,探究了不同盐分(NaCl)处理下,酸柚苗叶片净光合速率(Pn)、气孔导度(Gs)、胞间CO2浓度(Ci)和蒸腾速率(Tr)的变化情况,结果如图所示。已知气孔导度可反映气孔的开放程度,回答下列问题:
      (1)实验时选择________的2年生酸柚苗定植于花盆中,设置0.3%、0.6%、0.9%共3个NaCl胁迫浓度。每个盐浓度处理3盆,目的是________。第1次浇灌后,每隔7d用1000mL相应处理浓度的溶液浇灌,对照组则浇灌_______,直至胁迫结束。于处理后49d测定相关参数。
      (2)实验结果表明,在盐胁迫后,酸柚苗的Pn、Gs和Ci均比对照组有所,但Gs和Ci在各处理组间无显著差异,说明在NaCl胁迫下,酸柚苗仍能较好地维持气孔________(填“开放”或“关闭”)。Pn是一个对逆境胁迫较敏感的生理指标,在较低浓度NaCl胁迫下,当酸柚叶片的Gs下降时Ci也随之下降,说明该条件下光合速率下降主要是由于不良环境引起部分气孔________导致的,而在较高浓度NaCl胁迫下,酸柚叶片的Ci反而升高,说明该条件下气孔没有对光合作用所需________(填物质)造成限制,此时光合速率下降的原因转为________(填“气孔”或“非气孔”)限制。
      (3)水分利用效率(WUE)是农业生产中需要关注的一个重要指标,可用Pn/Tr来表示。Pn相同的情况下,即产量相似时,WUE数值越低意味着在实际农业生产中________。与对照组相比,0.3%NaCl胁迫下酸柚的WUE数值的变化为__________。
      【答案】(1)①. 生长状况一致(且健康)②. 避免偶然因素引起的误差 ③. 等量清水(或1000mL清水)
      (2)①. 开放 ②. 关闭 ③. CO2 ④. 非气孔
      (3)①. 蒸腾作用散失的水分越多 ②. 下降
      【小问1详解】
      实验时选择生长状况一致且健康的2年生酸柚苗定植于花盆中,设置0.3%、0.6%、0.9%共3个NaCl胁迫浓度。每个盐浓度处理3盆,目的是避免偶然因素引起的误差。第1次浇灌后,每隔7d用1000mL相应处理浓度的溶液浇灌,对照组则浇灌等量清水,直至胁迫结束。于处理后49d测定相关参数。
      【小问2详解】
      实验结果表明,在盐胁迫后,酸柚苗的Pn、Gs和Ci均比对照组有所下降,但Gs和Ci在各处理组间无显著差异,说明在NaCl胁迫下,酸柚苗仍能较好地维持气孔开放。Pn是一个对逆境胁迫较敏感的生理指标,在较低浓度NaCl胁迫下,当酸柚叶片的Gs下降时Ci也随之下降,说明该条件下光合速率下降主要是由于不良环境引起部分气孔关闭导致的,而在较高浓度NaCl胁迫下,酸柚叶片的Ci反而升高,说明该条件下气孔没有对光合作用所需CO2造成限制,此时光合速率下降的原因转为非气孔限制。
      【小问3详解】
      水分利用效率(WUE)是农业生产中需要关注的一个重要指标,可用Pn/Tr来表示。Pn相同的情况下,即产量相似时,WUE数值越低意味着在实际农业生产中蒸腾作用散失的水分越多。与对照组相比,0.3%NaCl胁迫下酸柚的WUE数值下降。
      18. 研究人员在家蚕(ZW型)品种选育过程中发现了一种褐色斑纹突变体,为探究其遗传规律,进行了如下杂交实验。不考虑Z、W染色体的同源区段,回答下列问题:
      (1)实验一亲本褐色斑家蚕的性染色体是________(填“同型”或“异型”)的。控制家蚕斑纹性状的等位基因______(填“在”或“不在”)性染色体上,判断依据是________。
      (2)F1正常斑雌雄交配所得F2出现了________现象,F2正常斑家蚕中纯合子占________。
      (3)若对F1正常斑家蚕进行测交,测交后代的表型及比例为________。
      (4)研究人员将另一种突变体鹑斑与正常斑个体杂交得F1,F1随机交配,F2中鹑斑:正常斑=7:9,推测鹑斑至少由________对独立遗传的基因控制,亲代突变体鹑斑的基因型为________(一对基因用A/a表示,两对基因用A/a、B/b表示,依次类推)。欲判断F2中某正常斑雌蚕是纯合子还是杂合子,请设计一个杂交实验(有各种基因型已知的雄蚕可供选择),实验思路和预期实验结果是________。
      【答案】(1)①. 异型 ②. 不在 ③. 实验一和实验二为正反交实验,实验结果相同(或实验一和实验二后代的表型相同,雌雄蚕表型没有差异)
      (2)①. 性状分离 ②. 1/3
      (3)正常斑:褐色斑=1:1
      (4)①. 2 ②. aabb ③. 让该(正常斑)雌蚕与(多只)基因型为aabb的鹑斑雄蚕交配,若后代均为正常斑家蚕,则(该雌蚕)为纯合子;若后代有正常斑和鹑斑家蚕,则(该雌蚕)为杂合子
      【分析】基因自由组合定律的实质是:位于非同源染色体上的非等位基因的分离或自由组合是互不干扰的;在减数分裂过程中,同源染色体上的等位基因彼此分离的同时,非同源染色体上的非等位基因自由组合。
      【小问1详解】
      家蚕是ZW型遗传,实验一亲本褐色斑家蚕的性染色体是异型的。控制家蚕斑纹性状的等位基因不在性染色体上,判断依据是实验一和实验二为正反交实验,实验结果相同(或实验一和实验二后代的表型相同,雌雄蚕表型没有差异)。
      【小问2详解】
      F1正常斑雌雄交配所得F2出现了性状分离现象,F2正常斑家蚕中纯合子占1/3。
      【小问3详解】
      若对F1正常斑家蚕进行测交,测交后代的表型及比例为正常斑:褐色斑=1:1。
      【小问4详解】
      研究人员将另一种突变体鹑斑与正常斑个体杂交得F1,F1随机交配,F2中鹑斑:正常斑=7:9,推测鹑斑至少由2对独立遗传的基因控制,亲代突变体鹑斑的基因型为aabb。欲判断F2中某正常斑雌蚕是纯合子还是杂合子,实验思路是让该正常斑雌蚕与(多只)基因型为aabb的鹑斑雄蚕交配,预期实验结果是若后代均为正常斑家蚕,则该雌蚕为纯合子;若后代有正常斑和鹑斑家蚕,则该雌蚕为杂合子。
      19. 甲、乙病均为遗传病,分别由A/a、H/h基因控制。某家族关于两病的系谱图如图1,其中I2不携带甲病致病基因。甲病女性患者不育,含有甲病致病基因的男性个体不发病。乙病相关基因经电泳得到的DNA片段结果如图2所示。不考虑X、Y染色体的同源区段,回答下列问题:
      (1)甲病的遗传方式是______,I1与Ⅱ3关于甲病的基因型_______(填“相同”或“不同”)。
      (2)若Ⅱ1为甲病基因的携带者,则Ⅲ1是男孩或女孩时患甲病的情况______(填“相同”“不同”或“不一定相同”),理由是______。
      (3)据图2可知,I4关于乙病的基因型是_______。人群中乙病女患者数_____男患者数。
      (4)Ⅲ2患乙病的概率是_______,同时患甲病和乙病的概率是______。
      【答案】(1)①. 常染色体显性遗传 ②. 相同
      (2)①. 不一定相同 ②. 若Ⅲ1的基因型是aa,则男孩或女孩均不患病;若Ⅲ1的基因型是Aa,则男孩不患甲病,而女孩患甲病
      (3)①. XHXh ②. 少于
      (4)①. 1/8 ②. 0
      【分析】甲病是常染色体显性遗传病,乙病是X染色体隐性遗传病。
      【小问1详解】
      甲病女性患者不育,含有甲病致病基因的男性个体不发病,I2不携带甲病致病基因,但Ⅱ3患甲病,所以其致病基因来自于I1,Ⅱ3有致病基因和来自母亲的正常基因,表现患病,所以该病是显性遗传病,I1也有正常的女儿,如果该病位于X染色体上,则I1基因型是XAY,后代女儿都会患病,与系谱图不符,所以该病是常染色体显性遗传病,I1基因型是Aa,Ⅱ3基因型也是Aa。
      【小问2详解】
      若Ⅱ1为甲病基因的携带者(Aa),Ⅱ2基因型是aa,则Ⅲ1是男孩或女孩时患甲病的情况不一定相同,理由是若Ⅲ1的基因型是aa,则男孩或女孩均不患病;若Ⅲ1的基因型是Aa,则男孩不患甲病,而女孩患甲病。
      【小问3详解】
      据图1Ⅰ3和Ⅰ4不患病,但生下了患病的男孩,该病是隐性病,根据电泳图,如果该病致病基因位于常染色体上,则Ⅰ3和Ⅰ4电泳图相同,与实际情况不符,所以该病致病基因位于X染色体上,是伴X染色体隐性遗传病,I4生下了患病的男孩Ⅱ7(XhY),所以I4关于乙病的基因型是XHXh。人群中乙病女患者数少于男患者数。
      【小问4详解】
      Ⅰ3和Ⅰ4关于乙病的基因型是XHY和XHXh,Ⅱ6基因型是1/2XHXh和1/2XHXH,当其Ⅱ5结婚,生下Ⅲ2患乙病的概率是1/2×1/4=1/8,二者生下女孩不会患乙病,生下男孩不会患甲病,所以同时患甲病和乙病的概率是0。
      20. R环是一种由RNA、DNA杂交体和一条DNA单链组成的三链核酸结构。R环和进行的DNA复制之间会产生冲突,如下图所示。回答下列问题:
      (1)DNA复制需要甲——______酶等的催化。图中甲1、甲2同时起作用,体现了真核细胞的DNA复制具有________的特点,可以提高DNA复制效率。
      (2)R环在_______过程中形成,新合成RNA的种类可能是________(答3种)。多种解旋酶能及时分解细胞生理过程中产生的R环,防止R环积累。持续存在未被及时分解的生理性R环会______(填“提高”或“降低”)基因组的稳定性,原因是______。
      (3)据图分析,RNA聚合酶的移动方向和______(填“甲1”或“甲2”)的移动方向相对,二者对向移动可因R环形成,阻碍该DNA复制的进行。
      【答案】(1)①. 解旋 ②. 多起点复制
      (2)①. 转录 ②. mRNA、tRNA、rRNA ③. 降低 ④. R环中的单链DNA结构不稳定
      (3)甲2
      【分析】R环是由一个RNA:DNA杂交体和一条单链状态的DNA分子共同组成的三链核酸结构。其中,RNA:DNA杂交体的形成起因于基因转录所合成的RNA分子不能与模板分开。
      【小问1详解】
      DNA复制需要甲——解旋酶等的催化。图中甲1、甲2同时起作用,体现了真核细胞的DNA复制具有多起点复制的特点,可以提高DNA复制效率。
      【小问2详解】
      R环在转录过程中形成,新合成RNA的种类可能是mRNA、tRNA、rRNA。多种解旋酶能及时分解细胞生理过程中产生的R环,防止R环积累。持续存在未被及时分解的生理性R环会降低基因组的稳定性,原因是R环中的单链DNA结构不稳定。
      【小问3详解】
      据图分析,RNA聚合酶的移动方向和甲2的移动方向相对,二者对向移动可因R环形成,阻碍该DNA复制的进行。
      21. 斑马鱼没有性染色体,高温(如30℃以上)可能使群体中雄性比例升高。斑马鱼的原始生殖细胞(PGCs)在受精后定向迁移,在第9天平均甲基化水平下降至最低,此时PGCs具有分化的双重潜能,如下图所示。回答下列问题:
      注:5-Aza(5-氮杂胞苷)能通过调节DNA甲基转移酶1的活性而调控DNA甲基化水平。
      (1)斑马鱼的性别决定方式与果蝇的________(填“相同”或“不同”)。
      (2)斑马鱼的PGCs在受精后第9天平均甲基化水平下降至最低,说明甲基化的DNA还可发生________。由PGCs分化成的雌性生殖细胞或雄性生殖细胞的遗传物质________(填“相同”或“不同”)。
      (3)5-Aza可使DNA发生_________(填“甲基化”或“去甲基化”)。DNA的甲基化水平可通过影响基因表达过程中的________,进而影响斑马鱼的性别分化。斑马鱼雌性生殖细胞中的甲基化水平比雄性生殖细胞的________。
      (4)综合题意分析,斑马鱼的性别受________的共同控制。基于以上内容,提出一个可进一步研究的课题:________。
      【答案】(1)不同 (2)①. 去甲基化 ②. 相同
      (3)①. 甲基化 ②. 转录 ③. 低
      (4)①. 基因和环境(或温度) ②. 温度是否通过影响甲基化改变斑马鱼的性别比例;某表观遗传药物(或5-Aza)对斑马鱼性别比例的人工调控情况;比较不同饲料喂养的斑马鱼所产子代的性别比例和甲基化差异;斑马鱼性别决定关键时期甲基化动态图谱的构建
      【分析】DNA甲基化为DNA化学修饰的一种形式,能够在不改变DNA序列的前提下,改变遗传表现。
      【小问1详解】
      题干中明确说明斑马鱼没有性染色体,而果蝇是由性染色体决定性别,所以斑马鱼的性别决定方式与果蝇不同。
      【小问2详解】
      斑马鱼的PGCs在受精后第9天平均甲基化水平下降至最低,说明甲基化的DNA还可发生去甲基化。由 PGCs 分化成雌性生殖细胞或雄性生殖细胞的过程是细胞分化过程,细胞分化过程中遗传物质不变,所以由 PGCs 分化成的雌性生殖细胞或雄性生殖细胞的遗传物质相同。
      【小问3详解】
      观察可知,5 - Aza 作用后 DNA 去甲基化位点增多,所以 5 - Aza 可使 DNA 发生去甲基化。DNA 的甲基化水平会影响基因的转录过程,进而影响基因表达,从而影响斑马鱼的性别分化。由图可知,雌性生殖细胞中去甲基化位点更多,所以斑马鱼雌性生殖细胞中的甲基化水平比雄性生殖细胞的低。
      【小问4详解】
      综合题意分析,斑马鱼的性别受基因和环境的共同控制。基于以上内容,可进一步研究的课题有温度是否通过影响甲基化改变斑马鱼的性别比例;某表观遗传药物(或5-Aza)对斑马鱼性别比例的人工调控情况;比较不同饲料喂养的斑马鱼所产子代的性别比例和甲基化差异;斑马鱼性别决定关键时期甲基化动态图谱的构建等。

      相关试卷

      河南省部分学校2024-2025学年高一下学期5月月考生物试卷(解析版):

      这是一份河南省部分学校2024-2025学年高一下学期5月月考生物试卷(解析版),共19页。试卷主要包含了选择题,非选择题等内容,欢迎下载使用。

      河南省部分学校2025届高三下5月月考生物试卷(解析版):

      这是一份河南省部分学校2025届高三下5月月考生物试卷(解析版),共21页。试卷主要包含了选择题,非选择题等内容,欢迎下载使用。

      河南省部分学校2024-2025学年高三下学期阶段测试(五)月考生物试卷(解析版):

      这是一份河南省部分学校2024-2025学年高三下学期阶段测试(五)月考生物试卷(解析版),共24页。试卷主要包含了选择题,非选择题等内容,欢迎下载使用。

      资料下载及使用帮助
      版权申诉
      • 1.电子资料成功下载后不支持退换,如发现资料有内容错误问题请联系客服,如若属实,我们会补偿您的损失
      • 2.压缩包下载后请先用软件解压,再使用对应软件打开;软件版本较低时请及时更新
      • 3.资料下载成功后可在60天以内免费重复下载
      版权申诉
      若您为此资料的原创作者,认为该资料内容侵犯了您的知识产权,请扫码添加我们的相关工作人员,我们尽可能的保护您的合法权益。
      入驻教习网,可获得资源免费推广曝光,还可获得多重现金奖励,申请 精品资源制作, 工作室入驻。
      版权申诉二维码
      欢迎来到教习网
      • 900万优选资源,让备课更轻松
      • 600万优选试题,支持自由组卷
      • 高质量可编辑,日均更新2000+
      • 百万教师选择,专业更值得信赖
      微信扫码注册
      手机号注册
      手机号码

      手机号格式错误

      手机验证码 获取验证码 获取验证码

      手机验证码已经成功发送,5分钟内有效

      设置密码

      6-20个字符,数字、字母或符号

      注册即视为同意教习网「注册协议」「隐私条款」
      QQ注册
      手机号注册
      微信注册

      注册成功

      返回
      顶部
      学业水平 高考一轮 高考二轮 高考真题 精选专题 初中月考 教师福利
      添加客服微信 获取1对1服务
      微信扫描添加客服
      Baidu
      map