若您为此资料的原创作者,认为该资料内容侵犯了您的知识产权,请扫码添加我们的相关工作人员,我们尽可能的保护您的合法权益。

1/6

2/6

3/6

1/13

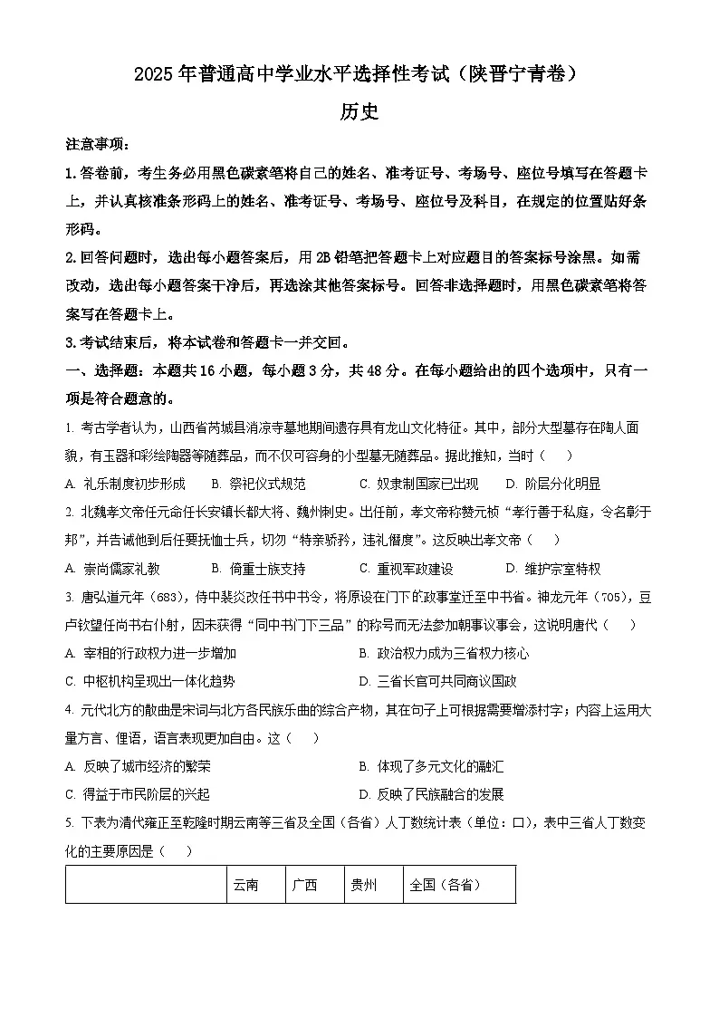
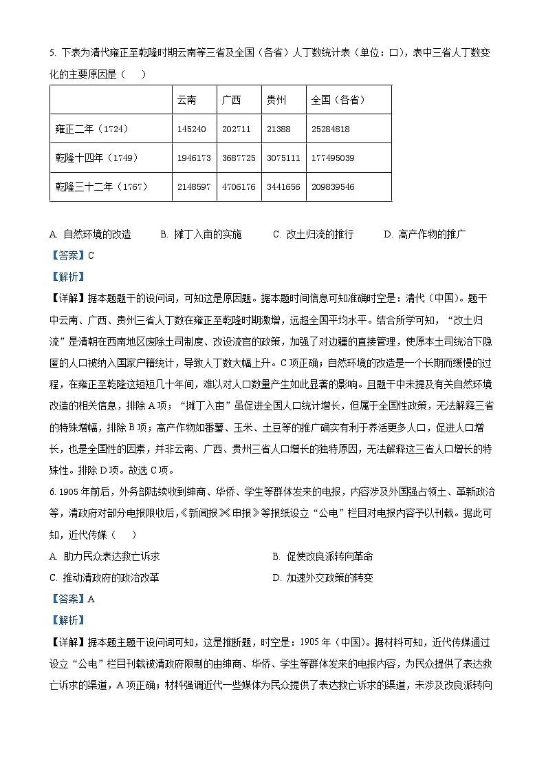
2/13

3/13
还剩3页未读, 继续阅读
【历史 陕晋青宁版】2025年普通高等学校招生选择性考试(高考真题精编原卷版+解析版)
展开相关试卷
【历史 陕晋青宁版】2025年普通高等学校招生选择性考试(高考真题精编原卷版+解析版):
这是一份【历史 陕晋青宁版】2025年普通高等学校招生选择性考试(高考真题精编原卷版+解析版),文件包含历史陕晋青宁版2025年普通高等学校招生选择性考试精编原卷版docx、历史陕晋青宁版2025年普通高等学校招生选择性考试解析版docx等2份试卷配套教学资源,其中试卷共19页, 欢迎下载使用。
【历史 北京版】2025年普通高等学校招生选择性考试(高考真题原卷版+解析):
这是一份【历史 北京版】2025年普通高等学校招生选择性考试(高考真题原卷版+解析),文件包含历史北京版2025年普通高等学校招生选择性考试精编原卷版docx、历史北京版2025年普通高等学校招生选择性考试解析版docx等2份试卷配套教学资源,其中试卷共23页, 欢迎下载使用。
2025年高考真题——历史(陕晋青宁卷)试卷(Word版附解析):
这是一份2025年高考真题——历史(陕晋青宁卷)试卷(Word版附解析),文件包含2025年高考真题历史陕晋青宁卷Word版含解析docx、2025年高考真题历史陕晋青宁卷Word版无答案docx等2份试卷配套教学资源,其中试卷共19页, 欢迎下载使用。
相关试卷 更多
资料下载及使用帮助
版权申诉
- 1.电子资料成功下载后不支持退换,如发现资料有内容错误问题请联系客服,如若属实,我们会补偿您的损失
- 2.压缩包下载后请先用软件解压,再使用对应软件打开;软件版本较低时请及时更新
- 3.资料下载成功后可在60天以内免费重复下载
版权申诉
免费领取教师福利 




.png)




