搜索
      上传资料 赚现金

      广东省汕尾市2024-2025学年高二下学期期末考试地理试题(图片版,含答案)含答案解析

      • 1.07 MB
      • 2025-07-21 16:16:49
      • 55
      • 0
      • 教习网5623548
      加入资料篮
      立即下载
      查看完整配套(共2份)
      包含资料(2份) 收起列表
      试卷
      广东省汕尾市2024-2025学年高二下学期期末考试地理试题.pdf
      预览
      答案
      广东省汕尾市2024-2025学年高二下学期期末考试地理试题参考答案.docx
      预览
      正在预览:广东省汕尾市2024-2025学年高二下学期期末考试地理试题.pdf
      广东省汕尾市2024-2025学年高二下学期期末考试地理试题第1页
      高清全屏预览
      1/6
      广东省汕尾市2024-2025学年高二下学期期末考试地理试题第2页
      高清全屏预览
      2/6
      广东省汕尾市2024-2025学年高二下学期期末考试地理试题第3页
      高清全屏预览
      3/6
      广东省汕尾市2024-2025学年高二下学期期末考试地理试题参考答案第1页
      高清全屏预览
      1/1
      还剩3页未读, 继续阅读

      广东省汕尾市2024-2025学年高二下学期期末考试地理试题(图片版,含答案)含答案解析

      展开

      这是一份广东省汕尾市2024-2025学年高二下学期期末考试地理试题(图片版,含答案)含答案解析,文件包含广东省汕尾市2024-2025学年高二下学期期末考试地理试题pdf、广东省汕尾市2024-2025学年高二下学期期末考试地理试题参考答案docx等2份试卷配套教学资源,其中试卷共7页, 欢迎下载使用。
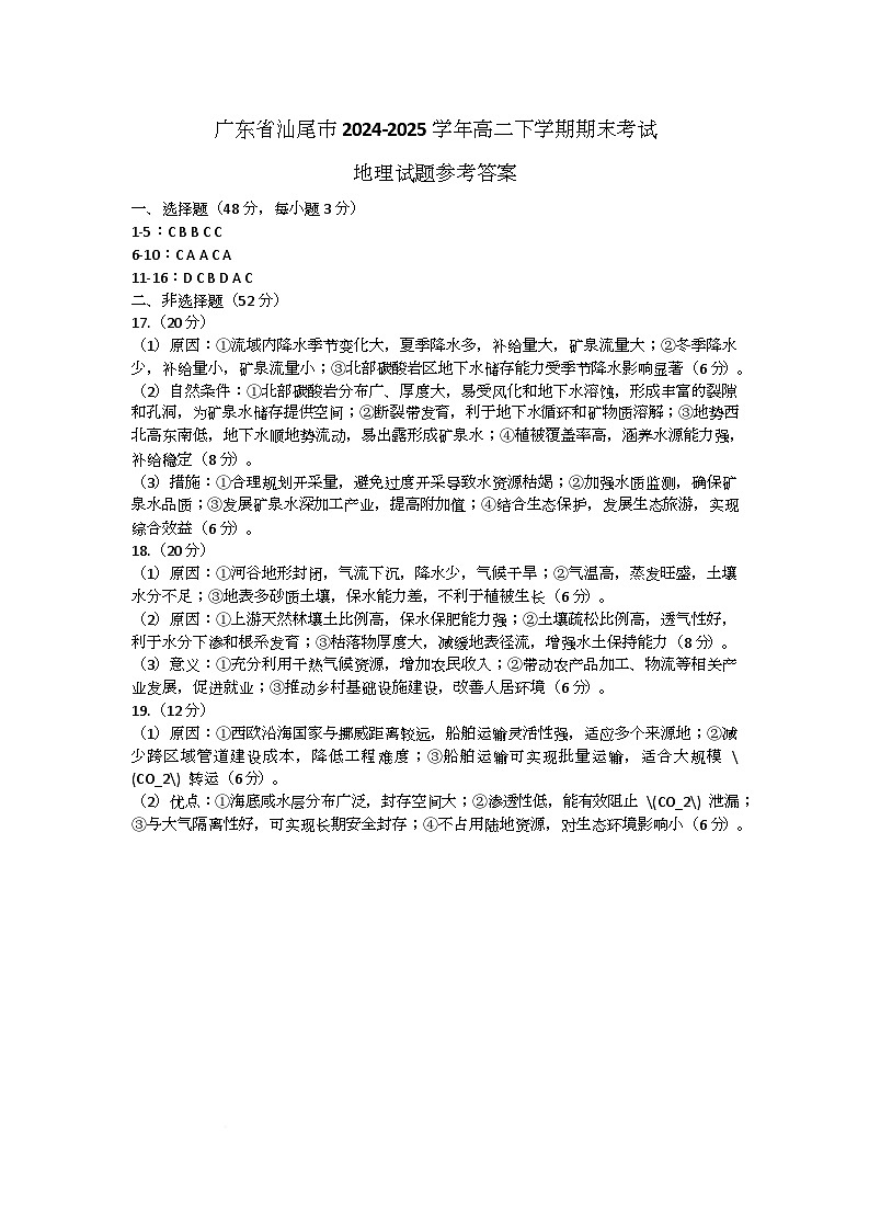
      一、选择题(48 分,每小题 3 分)
      1-5:C B B C C
      6-10:C A A C A
      11-16:D C B D A C
      二、非选择题(52 分)
      17.(20 分)
      (1)原因:①流域内降水季节变化大,夏季降水多,补给量大,矿泉流量大;②冬季降水
      少,补给量小,矿泉流量小;③北部碳酸岩区地下水储存能力受季节降水影响显著(6 分)。
      (2)自然条件:①北部碳酸岩分布广、厚度大,易受风化和地下水溶蚀,形成丰富的裂隙
      和孔洞,为矿泉水储存提供空间;②断裂带发育,利于地下水循环和矿物质溶解;③地势西
      北高东南低,地下水顺地势流动,易出露形成矿泉水;④植被覆盖率高,涵养水源能力强,
      补给稳定(8 分)。
      (3)措施:①合理规划开采量,避免过度开采导致水资源枯竭;②加强水质监测,确保矿
      泉水品质;③发展矿泉水深加工产业,提高附加值;④结合生态保护,发展生态旅游,实现
      综合效益(6 分)。
      18.(20 分)
      (1)原因:①河谷地形封闭,气流下沉,降水少,气候干旱;②气温高,蒸发旺盛,土壤
      水分不足;③地表多砂质土壤,保水能力差,不利于植被生长(6 分)。
      (2)原因:①上游天然林壤土比例高,保水保肥能力强;②土壤疏松比例高,透气性好,
      利于水分下渗和根系发育;③枯落物厚度大,减缓地表径流,增强水土保持能力(8 分)。
      (3)意义:①充分利用干热气候资源,增加农民收入;②带动农产品加工、物流等相关产
      业发展,促进就业;③推动乡村基础设施建设,改善人居环境(6 分)。
      19.(12 分)
      (1)原因:①西欧沿海国家与挪威距离较远,船舶运输灵活性强,适应多个来源地;②减
      少跨区域管道建设成本,降低工程难度;③船舶运输可实现批量运输,适合大规模 \
      (CO_2\) 转运(6 分)。
      (2)优点:①海底咸水层分布广泛,封存空间大;②渗透性低,能有效阻止 \(CO_2\) 泄漏;
      ③与大气隔离性好,可实现长期安全封存;④不占用陆地资源,对生态环境影响小(6 分)。

      相关试卷

      广东省汕尾市2024-2025学年高二下学期期末考试地理试题(图片版,含答案)含答案解析:

      这是一份广东省汕尾市2024-2025学年高二下学期期末考试地理试题(图片版,含答案)含答案解析,文件包含广东省汕尾市2024-2025学年高二下学期期末考试地理试题pdf、广东省汕尾市2024-2025学年高二下学期期末考试地理试题参考答案docx等2份试卷配套教学资源,其中试卷共7页, 欢迎下载使用。

      广东省汕尾市2024-2025学年高二下学期期末考试地理试题:

      这是一份广东省汕尾市2024-2025学年高二下学期期末考试地理试题,共6页。

      广东省汕尾市部分学校2023-2024学年高二下学期期中考试地理试卷(解析版):

      这是一份广东省汕尾市部分学校2023-2024学年高二下学期期中考试地理试卷(解析版),共11页。试卷主要包含了单选题,非选择题等内容,欢迎下载使用。

      资料下载及使用帮助
      版权申诉
      • 1.电子资料成功下载后不支持退换,如发现资料有内容错误问题请联系客服,如若属实,我们会补偿您的损失
      • 2.压缩包下载后请先用软件解压,再使用对应软件打开;软件版本较低时请及时更新
      • 3.资料下载成功后可在60天以内免费重复下载
      版权申诉
      若您为此资料的原创作者,认为该资料内容侵犯了您的知识产权,请扫码添加我们的相关工作人员,我们尽可能的保护您的合法权益。
      入驻教习网,可获得资源免费推广曝光,还可获得多重现金奖励,申请 精品资源制作, 工作室入驻。
      版权申诉二维码
      欢迎来到教习网
      • 900万优选资源,让备课更轻松
      • 600万优选试题,支持自由组卷
      • 高质量可编辑,日均更新2000+
      • 百万教师选择,专业更值得信赖
      微信扫码注册
      手机号注册
      手机号码

      手机号格式错误

      手机验证码 获取验证码 获取验证码

      手机验证码已经成功发送,5分钟内有效

      设置密码

      6-20个字符,数字、字母或符号

      注册即视为同意教习网「注册协议」「隐私条款」
      QQ注册
      手机号注册
      微信注册

      注册成功

      返回
      顶部
      学业水平 高考一轮 高考二轮 高考真题 精选专题 初中月考 教师福利
      添加客服微信 获取1对1服务
      微信扫描添加客服
      Baidu
      map