搜索
      上传资料 赚现金

      河南省部分学校2024~2025学年高一物理上学期12月月考试题(附答案)

      • 1.06 MB
      • 2025-07-20 22:55:39
      • 102
      • 0
      • 牧童丶
      加入资料篮
      立即下载
      河南省部分学校2024~2025学年高一物理上学期12月月考试题(附答案)第1页
      高清全屏预览
      1/8
      河南省部分学校2024~2025学年高一物理上学期12月月考试题(附答案)第2页
      高清全屏预览
      2/8
      河南省部分学校2024~2025学年高一物理上学期12月月考试题(附答案)第3页
      高清全屏预览
      3/8
      还剩5页未读, 继续阅读

      河南省部分学校2024~2025学年高一物理上学期12月月考试题(附答案)

      展开

      这是一份河南省部分学校2024~2025学年高一物理上学期12月月考试题(附答案),共8页。试卷主要包含了本试卷主要考试内容等内容,欢迎下载使用。
      1.答题前,考生务必将自己的姓名、考生号、考场号、座位号填写在答题卡上。
      2.回答选择题时,选出每小题答案后,用铅笔把答题卡上对应题目的答案标号涂黑。如需改动,用橡皮擦干净后,再选涂其他答案标号。回答非选择题时,将答案写在答题卡上。写在本试卷上无效。
      3.考试结束后,将本试卷和答题卡一并交回。
      4.本试卷主要考试内容:人教版必修第一册第一章至第四章第3节。
      一、选择题:本题共10小题,共46分。在每小题给出的四个选项中,第1~7题只有一项符合题目要求,每小题4分;第8~10题有多项符合题目要求,每小题6分,全部选对的得6分,选对但不全的得3分,有选错的得0分。
      1. 2024年9月14日上午11时30分,G8491次列车从梅州西站缓缓驶出,标志着龙龙高铁正式开通运营。至此,中国高铁营业里程超km,稳居世界第一。某时刻高铁显示屏上实时显示的速度为351km/h。下列说法正确的是( )
      A. “11时30分”指的是时间间隔
      B. “km”是位移的大小
      C. “351km/h”是高铁某时刻瞬时速度的大小
      D. 高铁体积较大,任何情况下都不可以视为质点
      2. 在第十五届中国国际航空航天博览会的开幕式上,歼-20、歼-35A战斗机依次亮相。某飞行编队表演时,甲、乙两飞机以相同的速度水平匀速飞行。若以甲飞机为参考系,则( )
      A. 乙飞机是运动的B. 乙飞机的驾驶员是静止的
      C. 观礼台上观众是静止的D. 甲飞机的驾驶员是运动的
      3. 拳击运动员常通过击打沙袋来训练拳击力度。某次训练时,拳击运动员击中速度大小为的沙袋,沙袋以大小为的速度反向弹回,该过程中拳击运动员作用在沙袋上的时间为t。取沙袋弹回的速度方向为正方向,则该过程中沙袋的平均加速度为( )
      A. B. C. D.
      4. 如图所示,某款手机支架由“L”形挡板和“⊥”形底座构成,“L”形挡板由相互垂直的AB、BC两部分组成,AB与水平方向的夹角为θ。手机支架放置在水平桌面上,重力大小为G的手机静置于支架上时,将手机所受重力分解为分别平行于AB、BC的分力、。不计手机与挡板间的摩擦,下列说法正确的是( )
      A. B. 手机支架对桌面有摩擦力
      C. 就是手机对BC的压力D. 与AB对手机的支持力是一对平衡力
      5. 如图所示,货车做匀加速直线运动时,悬挂于货车顶端的小球与货车保持相对静止,悬线与竖直方向的夹角。取重力加速度大小,,则货车的加速度大小为( )
      A. 6m/s2B. 7.5m/s2C. 8m/s2D. 8.5m/s2
      6. 甲、乙两辆汽车在平直公路的相邻车道上匀速行驶,甲在前,乙在后。时,甲车发现前方有落石,立即制动,一段时间后,乙车也制动,两辆车的图像如图所示,下列说法正确的是( )
      A. 甲车制动的加速度大小为2m/s2B. 乙车制动的加速度大小为1.6m/s2
      C. 时两辆车一定相遇D. 时两辆车速度大小相等
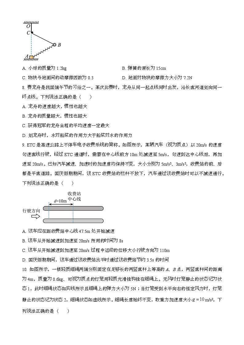
      7. 如图所示,劲度系数为100N/m的轻质橡皮筋(弹力符合胡克定律)一端固定于水平天花板上的O点,竖直向下绕过固定在C点处的光滑细杆,另一端与小球相连,小球与放置在水平地面上的物块通过劲度系数为200N/m的轻质弹簧相连,小球静止时处于空中B点,物块恰好静止于O点正下方的A点。已知橡皮筋原长恰好等于O、C两点间的距离,cm,cm,物块的质量为2.48kg。取重力加速度大小m/s2,小球和物块均可视为质点,弹簧和橡皮筋均处于弹性限度内,物块与地面间的最大静摩擦力等于滑动摩擦力。下列说法正确的是( )
      A. 小球的质量为1.2kgB. 弹簧的原长为15cm
      C. 物块与地面间的动摩擦因数为0.3D. 地面对物块的摩擦力大小为7.2N
      8. 赛龙舟是我国端午节的习俗之一。某次比赛时,龙舟从同一起点线同时出发,沿长直河道划向同一终点线。下列说法正确的是( )
      A. 龙舟的速度越大,惯性也越大
      B. 龙舟的质量越大,惯性也越大
      C. 获得冠军的龙舟全程的平均速度一定最大
      D. 划龙舟时,水对船桨的作用力大于船桨对水的作用力
      9. ETC是高速公路上不停车电子收费系统的简称。如图所示,某辆汽车(视为质点)以20m/s的速度匀速直线行驶,经过ETC通道时,需要在中心线前方10m处减速至5m/s,匀速到达中心线后,再加速至20m/s。已知汽车减速、加速时的加速度均保持不变,大小分别为5m/s2、3m/s2,收费站的前、后都是平直道路。国庆假期期间,该ETC收费站的栏杆不放下,汽车通过该收费站时可以不减速通行。下列说法正确的是( )
      A. 该车应在距收费站中心线47.5m处开始减速
      B. 该车从开始减速到加速至20m/s所用的时间为8s
      C. 该车从开始减速到加速至20m/s过程中运动的位移大小行驶方向为110m
      D. 国庆假期期间,该车通过该收费站比平时通过该收费站节约3.5s的时间
      10. 如图所示,一根轻质细绳两端分别固定在足够长的两竖直杆上等高的A、B点,两竖直杆间的距离为4m,质量为0.6kg、可视为质点的灯笼用轻质光滑挂钩挂在细绳上。无风时灯笼静止的状态记为状态1,此时细绳状态如实线所示且细绳上的弹力大小为5N;当灯笼受到水平向右的恒定风力时,灯笼静止的状态记为状态2,细绳状态如虚线所示。细绳长度始终不变,取重力加速度大小m/s2,下列说法正确的是( )
      A. 细绳的长度为5m
      B. 状态2下挂钩两侧细绳夹角小于状态1下挂钩两侧细绳的夹角
      C. 若在状态1下缓慢将细绳右端沿竖直杆下移(灯笼未落地),则细绳上的弹力逐渐减小
      D. 若在状态2下缓慢将细绳右端沿竖直杆下移(灯笼未落地),则细绳上的弹力逐渐减小
      二、非选择题:本题共5小题,共54分。
      11. 某同学用如图所示的装置来测量当地的重力加速度,OD为竖直木板,让小球从O点右侧上方某处由静止释放,右侧用一束平行光照射小球,小球在下落的过程中在木板上留下影子。用频闪照相机拍摄小球在木板上影子的位置,图中O、A、B、C、D点为相邻的五个影子。测得O点到A、B、C、D点的距离分别为、、、。
      (1)为了减小空气阻力对小球的影响,应选择质量______、体积______的小球来做实验。(均填“小”或“大”)
      (2)已知照相机的闪光频率为f,小球在木板上留下影子C时的速度大小______,当地重力加速度大小______。(均用给定的物理量符号表示)
      12. 某实验小组用图甲所示的实验装置来探究加速度与质量的关系,当地重力加速度大小未知。
      (1)实验时,为了平衡摩擦力,在木板右侧下方放一垫块。纸带的左侧连接着小车,轻推小车后,得到电火花计时器打出的如图乙所示的部分纸带,接下来的操作是______(填“降低”或“升高”)垫块的高度。
      (2)平衡摩擦力后,以槽码、含砝码的小车构成的系统为研究对象,槽码受到的重力视为系统受到的合力,实验时槽码的质量______(填“需要”或“不需要”)远小于含砝码的小车的总质量。
      (3)某同学多次改变砝码质量,获得多组含砝码的小车的总质量M与加速度大小a的数据,甲、乙两同学均以为纵坐标、以M为横坐标绘制图像,如图丙所示,图线与纵坐标的交点为,斜率为k,则当地重力加速度大小______,槽码的质量______。(均用k、b表示)
      13. 如图所示,一辆货车在长坡路段下坡,刹车突然失灵,司机立即关闭发动机,货车以速度进入倾角的斜面避险车道,滑行一段距离后停下。货车在斜面避险车道滑行的过程中受到空气和斜面的阻力,阻力大小恒为重力大小的,取重力加速度大小m/s2,货车可视为质点。求:
      (1)货车减速的加速度大小a;
      (2)货车在斜面避险车道上滑行的时间t;
      (3)货车在斜面避险车道上滑行的距离x。
      14. 如图甲所示,一根质量分布均匀的细绳(质量不能忽略)两端固定在竖直墙面上的A、B两点,A、B两点的连线水平,细绳在A点、B点的切线与竖直方向的夹角均为60°,且细绳在A点、B点的张力大小均为。现把细绳悬挂在倾斜杆的C、D两点间,如图乙所示,杆与水平方向的夹角为37°,细绳在C点的切线与杆的夹角为16°,细绳在D点的切线与杆的夹角为67°。重力加速度大小为g,,。求:
      (1)细绳的质量m;
      (2)图甲中细绳在最低点的张力大小。
      (3)图乙中细绳在C点、D点的张力大小。
      15. 如图所示,倾角α = 37°的斜面固定在水平地面上。质量分别为m1 = 2.6 kg、m2 = 1.4 kg的物块A、B置于斜面上,B的上表面水平,物块A、B之间用跨过光滑定滑轮(滑轮固定在竖直固定杆上)的轻质细线连接,物块A、B与左侧滑轮间的两段细线均保持水平。物块C穿在固定在地面上的光滑竖直杆上,A与C之间用跨过光滑定滑轮的轻质细线连接,滑轮左侧的细线与斜面平行,滑轮右侧的细线与竖直方向的夹角β = 53°。当物块C的质量m3 = 0.6 kg时,A恰好相对于B静止且A与左侧滑轮间的细线绷直但无弹力。已知物块B与斜面间的动摩擦因数μ2 = 0.5,各接触面间的最大静摩擦力等于滑动摩擦力,取重力加速度大小g = 10 m/s2,sin37° = 0.6,cs37° = 0.8。
      (1)求物块A、B间的动摩擦因数μ1;
      (2)求物块B对斜面的摩擦力大小f和方向;
      (3)为确保A、B、C均静止,求物块C的质量m的取值范围。
      2024—2025年度上学期河南省高一阶段性考试
      物理
      本试卷满分100分,考试用时75分钟。
      注意事项:
      1.答题前,考生务必将自己的姓名、考生号、考场号、座位号填写在答题卡上。
      2.回答选择题时,选出每小题答案后,用铅笔把答题卡上对应题目的答案标号涂黑。如需改动,用橡皮擦干净后,再选涂其他答案标号。回答非选择题时,将答案写在答题卡上。写在本试卷上无效。
      3.考试结束后,将本试卷和答题卡一并交回。
      4.本试卷主要考试内容:人教版必修第一册第一章至第四章第3节。
      一、选择题:本题共10小题,共46分。在每小题给出的四个选项中,第1~7题只有一项符合题目要求,每小题4分;第8~10题有多项符合题目要求,每小题6分,全部选对的得6分,选对但不全的得3分,有选错的得0分。
      【1题答案】
      【答案】C
      【2题答案】
      【答案】B
      【3题答案】
      【答案】A
      【4题答案】
      【答案】D
      【5题答案】
      【答案】B
      【6题答案】
      【答案】D
      【7题答案】
      【答案】C
      【8题答案】
      【答案】BC
      【9题答案】
      【答案】AC
      【10题答案】
      【答案】ABD
      二、非选择题:本题共5小题,共54分。
      【11题答案】
      【答案】(1) ①. 大 ②. 小
      (2) ①. ②.
      【12题答案】
      【答案】(1)降低 (2)不需要
      (3) ①. ②.
      【13题答案】
      【答案】(1)10m/s2
      (2)3s (3)45m
      【14题答案】
      【答案】(1)
      (2)
      (3),
      【15题答案】
      【答案】(1)04 (2)14 N,方向平行于斜面向下
      (3)

      相关试卷

      河南省部分学校2024~2025学年高一物理上学期12月月考试题(附答案):

      这是一份河南省部分学校2024~2025学年高一物理上学期12月月考试题(附答案),共8页。试卷主要包含了本试卷主要考试内容等内容,欢迎下载使用。

      河南省部分学校2024-2025学年高一上学期12月月考物理试题(Word版附答案):

      这是一份河南省部分学校2024-2025学年高一上学期12月月考物理试题(Word版附答案),共8页。试卷主要包含了本试卷主要考试内容等内容,欢迎下载使用。

      河南省部分高中2025-2026学年高一上学期12月月考物理试题:

      这是一份河南省部分高中2025-2026学年高一上学期12月月考物理试题,共8页。

      资料下载及使用帮助
      版权申诉
      • 1.电子资料成功下载后不支持退换,如发现资料有内容错误问题请联系客服,如若属实,我们会补偿您的损失
      • 2.压缩包下载后请先用软件解压,再使用对应软件打开;软件版本较低时请及时更新
      • 3.资料下载成功后可在60天以内免费重复下载
      版权申诉
      若您为此资料的原创作者,认为该资料内容侵犯了您的知识产权,请扫码添加我们的相关工作人员,我们尽可能的保护您的合法权益。
      入驻教习网,可获得资源免费推广曝光,还可获得多重现金奖励,申请 精品资源制作, 工作室入驻。
      版权申诉二维码
      欢迎来到教习网
      • 900万优选资源,让备课更轻松
      • 600万优选试题,支持自由组卷
      • 高质量可编辑,日均更新2000+
      • 百万教师选择,专业更值得信赖
      微信扫码注册
      手机号注册
      手机号码

      手机号格式错误

      手机验证码 获取验证码 获取验证码

      手机验证码已经成功发送,5分钟内有效

      设置密码

      6-20个字符,数字、字母或符号

      注册即视为同意教习网「注册协议」「隐私条款」
      QQ注册
      手机号注册
      微信注册

      注册成功

      返回
      顶部
      学业水平 高考一轮 高考二轮 高考真题 精选专题 初中月考 教师福利
      添加客服微信 获取1对1服务
      微信扫描添加客服
      Baidu
      map