


【生物】福建省宁德市福宁古五校联合体2023-2024学年高一下学期4月期中试题(解析版)
展开 这是一份【生物】福建省宁德市福宁古五校联合体2023-2024学年高一下学期4月期中试题(解析版),共18页。试卷主要包含了选择题,非选题等内容,欢迎下载使用。
1. 下列细胞中,不具有细胞周期的是( )
A. 洋葱的根尖分生区细胞
B. 人的早期胚胎细胞
C. 人的神经细胞
D. 人的骨髓造血干细胞
【答案】C
【分析】细胞周期指的是连续分裂的细胞从一次分裂结束到下一次分裂结束所经历的整个时期。
【详解】A、洋葱的根尖分生区细胞能进行连续的分裂,具有细胞周期,A正确;
B、人的早期胚胎细胞分裂能力强,具备细胞周期,B正确;
C、人的神经细胞是高度分化的细胞,不具有细胞周期,C错误;
D、人的骨髓造血干细胞可以分裂形成为数更多的造血干细胞,具有细胞周期,D正确。
故选C。
2. 植物学家希尔发现将离体叶绿体悬浮液(含H2O不含CO2)与黄色的高铁盐(Fe3+作为氧化剂)混合,照光后发现叶绿体有气泡放出,溶液由黄色变成浅绿色(Fe2+)。下列叙述正确的是( )
A. 实验说明没有CO2,叶绿体也可以进行光合作用
B. 气泡中的物质可在线粒体内膜与NADPH结合产生H2O
C. 本实验证明“光合作用中C与H2O结合生成甲醛,进而生成(CH2O)”是错误的
D. 遮光条件下重复上述实验也有气泡产生
【答案】C
【分析】光合作用的过程包括在类囊体膜上发生的光反应阶段和在叶绿体基质中发生的暗反应阶段;光反应的发生条件需要光照,过程中消耗水并产生氧气与还原氢;暗反应的发生不需要光照,过程中CO2进入卡尔文循环最后产生三碳糖。
【详解】A、没有CO2,离体叶绿体只是进行了光反应,不能进行完整的光合作用产生有机物,A错误;
B、气泡中的物质为O2,可在线粒体内膜与NADH结合产生H2O,B错误;
C、溶液颜色变化的原因是:叶绿体在光照条件下三价铁变为二价铁,是被还原性辅酶II还原的结果,C正确;
D、遮光条件下不能进行光反应,不能产生气泡,D错误。
故选C。
3. 下列有关性状分离比模拟实验的说法,不正确的是( )
A. 甲乙两个小桶的小球总数一定要一样多
B. 每个小桶内两种彩球的数量一定要一样
C. 每个彩球的大小、形状、材质一定相同
D. 每次抓取后的彩球一定要放回原小桶内
【答案】A
【详解】AB、甲、乙两小桶中小球数可以不相等,但每个小桶中两种颜色的小球数目必须相等,代表产生两种配子的比例相等,A错误,B正确;
C、每个彩球的大小、形状、材质一定相同,这样才能避免在抓取小球时人为主观因素的干扰,保证抓取两种不同小球的几率是相同的,C正确;
D、每次抓取后的彩球一定要放回原小桶内,这样才能保证每一次抓取两种不同小球的几率是相同的,D正确。
故选A。
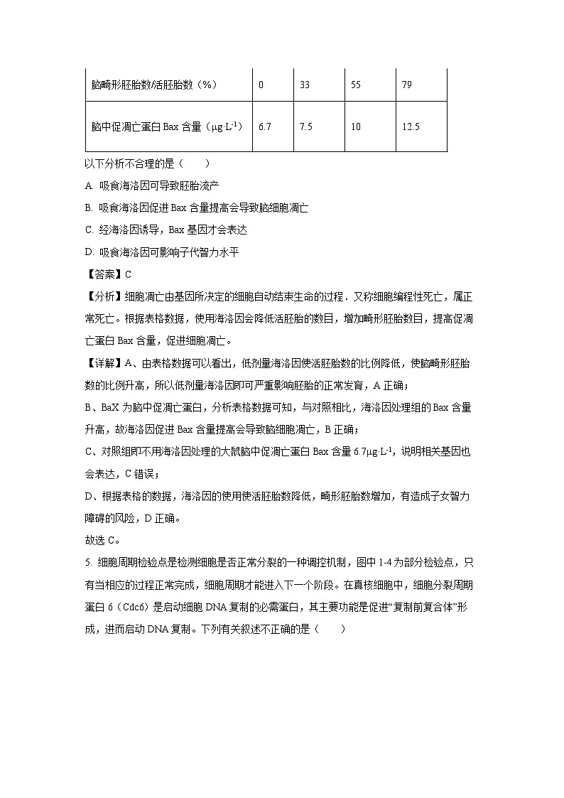
4. 为研究毒品海洛因的危害,将受孕7天的大鼠按下表随机分组进行实验,结果如下。
以下分析不合理的是( )
A. 吸食海洛因可导致胚胎流产
B. 吸食海洛因促进Bax含量提高会导致脑细胞凋亡
C. 经海洛因诱导,Bax基因才会表达
D. 吸食海洛因可影响子代智力水平
【答案】C
【分析】细胞凋亡由基因所决定的细胞自动结束生命的过程.又称细胞编程性死亡,属正常死亡。根据表格数据,使用海洛因会降低活胚胎的数目,增加畸形胚胎数目,提高促凋亡蛋白Bax含量,促进细胞凋亡。
【详解】A、由表格数据可以看出,低剂量海洛因使活胚胎数的比例降低,使脑畸形胚胎数的比例升高,所以低剂量海洛因即可严重影响胚胎的正常发育,A正确;
B、BaX为脑中促凋亡蛋白,分析表格数据可知,与对照相比,海洛因处理组的Bax含量升高,故海洛因促进Bax含量提高会导致脑细胞凋亡,B正确;
C、对照组即不用海洛因处理的大鼠脑中促凋亡蛋白Bax含量6.7μg·L-1,说明相关基因也会表达,C错误;
D、根据表格的数据,海洛因的使用使活胚胎数降低,畸形胚胎数增加,有造成子女智力障碍的风险,D正确。
故选C。
5. 细胞周期检验点是检测细胞是否正常分裂的一种调控机制,图中1-4为部分检验点,只有当相应的过程正常完成,细胞周期才能进入下一个阶段。在真核细胞中,细胞分裂周期蛋白6(Cdc6)是启动细胞DNA复制的必需蛋白,其主要功能是促进“复制前复合体”形成,进而启动DNA复制。下列有关叙述不正确的是( )
A. Cdc6基因在G2阶段选择性表达
B. “复制前复合体”组装完成的时间点是检验点1
C. DNA复制抑制剂处理后细胞将停留在S阶段
D. 检验点4到检验点4过程是一个完整的细胞周期
【答案】A
【分析】细胞周期是指连续分裂的细胞从一次分裂完成开始到下一次分裂完成为止所经历的时间。据图分析可知,图中从4~4过程是一个完整的细胞周期,其中G1期、S期、G2期为分裂间期,M期为分裂期。
【详解】A、由题干信息可知,Cdc6是启动细胞DNA复制的必需蛋白,而DNA复制发生在S期,所以Cdc6基因在G1阶段选择性表达,为S期DNA的复制做物质准备,A错误;
B、根据题意,“复制前复合体”能启动DNA复制,因此组装完成的时间点是S期前的检验点1,B正确;
C、若用DNA复制抑制剂处理,DNA复制不能正常进行,细胞将停留在S阶段,C正确;
D、细胞周期是指连续分裂的细胞从一次分裂完成开始到下一次分裂完成为止所经历的时间。据图分析可知,图中从检验点4到检验点4过程是一个完整的细胞周期,其中G1期、S期、G2期为分裂间期,M期为分裂期,D正确。
故选A。
6. 人眼的虹膜有褐色的和蓝色的,一对褐眼夫妇生了一个蓝眼女孩。他们准备生二胎,生一个蓝眼男孩的概率是( )
A. 1/2B. 1/4C. 1/6D. 1/8
【答案】D
【分析】分离定律:在杂合子的细胞中,位于一对同源染色体上的等位基因,具有一定的独立性;在减数分裂形成配子的过程中。等位基因会随同源染色体的分开而分离,分别进入两个配子中,独立地随配子遗传给后代。
【详解】若相关的基因用A和a表示,依题意可知:一对褐眼夫妇生了一个蓝眼女孩,说明褐眼夫妇基因型均为Aa,二者结婚生下一个蓝眼女孩aa的几率是1/4×1/2=1/8,ABC错误,D正确。
故选D。
7. 玉米是雌雄同株、异花授粉的植物,玉米与豌豆都有甜与非甜之分,且非甜对甜为显性。分别将纯种非甜玉米和甜玉米、非甜豌豆和甜豌豆间行种植。叙述正确的是( )
A. 玉米的甜与豌豆的非甜为一对相对性状
B. 非甜玉米的植株上可发现甜玉米籽粒
C. 甜豌豆的植株上可结非甜豌豆籽粒
D. 非甜豌豆的子代不发生性状分离
【答案】D
【分析】玉米是单性花,且雌雄同株,纯种甜玉米和非甜玉米间行种植,既有同株间的异花传粉,也有不同种间的异花传粉,甜玉米上的非甜玉米,是非甜玉米授粉的结果,而非甜玉米上的没有甜玉米,说明甜是隐性性状,非甜是显性性状。
【详解】A、一种生物的同一性状的不同表现类型为相对性状,玉米的甜和非甜性状是一对相对性状,A错误;
B、玉米自然状态细胞随机传粉,非甜对甜为显性,非甜玉米的果穗上找不到甜玉米的籽粒,B错误;
C、豌豆在自然状态下为自花授粉,且严格闭花授粉,且非甜对甜为显性,若甜豌豆的植株上做母本,其自花传粉,可在甜豌豆的植株上只能结甜豌豆籽粒,C错误;
D、豌豆在自然状态下为自花授粉,且严格闭花授粉,纯合非甜的子代不发生性状分离,D正确。
故选D。
8. 基因与染色体的行为存在平行关系,下列相关叙述正确的是( )
A. 复制的基因随姐妹染色体的分开而分离,使测交后代呈现1:1的分离比
B. 减数分裂Ⅰ后期同源染色体分离,位于同源染色体上的等位基因随之分离
C. 非同源染色体自由组合,位于同源染色体上的非等位基因自由组合
D. 受精过程中,非同源染色体自由组合,非等位基因随之自由组合
【答案】B
【分析】分离定律的实质:在生物的体细胞中,控制同一性状的遗传因子成对存在,不相融合;在形成配子时,成对的遗传因子发生分离,分离后的遗传因子分别进入不同的配子中,随配子遗传给后代。
【详解】A、测交后代呈现1:1的分离比的原因是亲本是杂合子与隐形纯合子杂交,杂合子产生的配子显性基因:隐性基因=1:1导致的结果,A错误;
B、基因的自由组合定律的实质是:位于非同源染色体上的非等位基因的分离或组合是互不干扰的;在减数分裂过程中,同源染色体上的等位基因彼此分离的同时,非同源染色体上的非等位基因自由组合,B正确;
C、在减数分裂过程中,同源染色体上的等位基因彼此分离的同时,非同源染色体上的非等位基因自由组合,C错误;
D、受精过程中,雌雄配子随机结合,D错误。
故选B。
9. 某生物的基因型为AaBb,基因所在位置如图1所示,减数分裂过程中,部分染色单体发生交叉互换,如图2所示。
下列有关该生物精细胞形成过程的叙述正确的是( )
A. B与b等位基因分离可发生在减数分裂Ⅰ和减数分裂Ⅱ
B. 该生物可产生数量相同的AB、Ab、aB、ab四种精子
C. 上述两对等位基因在遗传过程中遵循自由组合定律
D. B与b交换发生在同源染色体的姐妹染色单体之间
【答案】A
【分析】图示为四分体时期,同源染色体的非姐妹染色单体之间交叉互换,导致基因重组。
【详解】A、由于交叉互换的发生,同源染色体上和姐妹染色单体上均存在等位基因,故B与b等位基因分离可发生在减数分裂Ⅰ和减数分裂Ⅱ,A正确;
B、图1所示染色体上AB连锁,故正常情况下只能产生AB、ab两种配子,但由于可能发生交叉互换,可能形成Ab和aB配子,但AB、ab配子数量多于Ab、aB配子,B错误;
C、由于两对等位基因位于同一对同源染色体上,因此不遵循自由组合定律,C错误;
D、B与b交换发生在同源染色体的非姐妹染色单体之间,D错误。
故选A。
10. 研究小组从野生型高秆(显性)玉米中获得了2个矮秆突变体,为了研究这2个突变体的基因型,该小组让这2个矮秆突变体(亲本)杂交得F1,F1自交得F2,发现F2中表型及其比例是高秆:矮秆:极矮秆=9:6:1。若用A、B表示显性基因,则下列相关推测不正确的是( )
A. 控制玉米茎秆高度的两对基因位于非同源染色体上
B. 矮秆亲本的基因型分别是AAbb和aaBB
C. F2矮秆个体中,纯合子占1/6,极矮秆个体都为纯合子
D. 让野生型高秆玉米与极矮秆玉米杂交,F1和F2均可能获得上述相同结果
【答案】C
【分析】由题干信息可知,2个矮秆突变体(亲本)杂交得F1,F1自交得F2,发现F2中表型及其比例是高秆:矮秆:极矮秆=9:6:1,符合9:3:3:1的变式,因此控制两个矮秆突变体的基因遵循基因的自由组合定律。
【详解】A、由题干信息可知,2个矮秆突变体(亲本)杂交得F1,F1自交得F2,发现F2中表型及其比例是高秆:矮秆:极矮秆=9:6:1,符合9:3:3:1的变式,因此控制两个矮秆突变体的基因遵循基因的自由组合定律,故控制玉米茎秆高度的两对基因位于非同源染色体上,A正确;
B、F2中表型及其比例是高秆:矮秆:极矮秆=9:6:1,故高秆基因型为A_B_,矮秆基因型为A_bb、aaB_,极矮秆基因型为aabb,因此可推知亲本的基因型为aaBB和AAbb,F1的基因型为AaBb,B正确;
C、F2矮秆基因型为A_bb、aaB_共6份,纯合子基因型为aaBB、AAbb共2份,因此矮秆中纯合子所占比例为1/3,极矮秆基因型为aabb,故极矮秆个体都为纯合子,C错误;
D、让野生型高秆玉米(AABB)与极矮杆玉米(aabb)杂交,F1(AaBb)和F2均可能获得上述相同结果,D正确。
故选C。
11. 端粒是存在于真核细胞染色体末端的一小段DNA—蛋白质复合体,细胞的每次分裂都会使端粒长度缩短,当端粒不能再缩短时,细胞就无法继续分裂,而端粒酶能延伸端粒DNA,其过程如下图所示。
据此分析,下列叙述正确的是( )
A. 端粒酶的存在说明RNA具有催化作用
B. 端粒酶对叶绿体和线粒体也能起作用
C. 端粒DNA存在的重复序列为AAUCCC
D. 增强端粒酶活性可增加细胞分裂次数
【答案】D
【分析】分析题意,位于染色体两端名为端粒的结构会随着细胞分裂而变短。体细胞不能无限分裂的根本原因是控制端粒酶合成的基因没有表达,导致体细胞缺少端粒酶,不能延长端粒。
【详解】A、通过图示可知,通过端粒酶中的RNA作为逆转录的模板,逆转录出端粒DNA,该过程中RNA不是作为酶起催化作用,A错误;
B、端粒是存在于真核细胞染色体末端的一小段DNA—蛋白质复合体,叶绿体和线粒体不存在染色体,不含端粒,故端粒酶对其不起作用,B错误;
C、DNA中不存在碱基U,C错误;
D、端粒不能再缩短时,细胞就无法继续分裂,而端粒酶能延伸端粒DNA,故增强端粒酶活性可增加细胞分裂次数,D正确。
故选D。
12. 匍匐鸡是一种矮型鸡,匍匐型基因(A)对野生型基因(a)为显性,这对基因位于常染色体上,且A基因纯合时会导致胚胎死亡。某鸡群中野生型个体占60%,匍匐型个体占40%,随机交配得到F1,F1雌、雄个体随机交配得F2.到下列有关叙述正确的是( )
A. 含A基因的配子比例逐代增加
B. F1中野生型个体的比例为2/3
C. F2中匍匐型个体的比例为5/18
D. F2中匍匐型雌雄个体相互交配,子代中匍匐型个体的比例为3/4
【答案】B
【分析】匍匐鸡是一种矮型鸡,匍匐性状基因(A)对野生性状基因(a)为显性,这对基因位于常染色体上,且A基因纯合时会导致胚胎死亡。因此种群中只存在Aa和aa两种基因型的个体。
【详解】A、结合题干,且A基因纯合时会导致胚胎死亡,可知含A基因的配子比例逐代减少,A错误;
B、根据题意,A基因纯合时会导致胚胎死亡,因此匍匐型个体Aa占40%,野生型个体aa占60%,则配子A的概率为=80%×1/2=20%,a=80%,子一代中AA=20%×20%=4%,Aa=2×20%×80%=32%,aa=80%×80%=64%,由于A基因纯合时会导致胚胎死亡,所以子一代中aa占(64%)÷(32%+64%)=2/3,B正确;
C、结合B选项的分析,F1中野生型个体aa的比例为2/3,匍匐型个体Aa比例为1/3,故A配子的概率为1/3×1/2=1/6,a为5/6,随机交配得到F2,故子二代中AA为1/36,Aa为10/36,aa为25/36,AA纯合致死,故F2中匍匐型个体的比例为10/36÷(10/36+25/36)=2/7,C错误;
D、F2中匍匐型雌雄个体(Aa)相互交配,子代:1/4AA、1/2Aa、1/4aa,AA纯合致死,故子代中匍匐型个体的比例为1/2÷(1/2+1/4)=2/3,D错误。
故选B。
13. 水稻的雄性不育受一组复等位基因MsA、MsN、Msch控制,其中MsA、Msch控制雄性可育,MsN控制雄性不育。现有雄性不育的植株甲和基因型为MsAMsA的植株乙杂交,F1全为雄性可育,F1自交,F2中有1/8表现为雄性不育。下列相关说法正确的是( )
A. 实验中植株甲作为父本,植株乙作为母本
B. 现有实验结果无法确定复等位基因的显隐性关系
C. 亲本植株甲是杂合子,子一代也都是杂合子
D. F1不同基因型的个体之间杂交,可育后代中杂合子的比例为1/2
【答案】C
【分析】雄性不育植株甲(MsN_)和基因型为MsAMsA的植株乙杂交,F1植株全部表现为雄性可育(1/2MsAMsN、1/2MsA_),F1自交后代中雄性不育(MsN_)植株占1/8=1/2×1/4,说明雄性不育植株甲为MsNMsch,且显隐性的关系为MsA>MsN>Msch。
【详解】A、现有雄性不育的植株甲和基因型为MsAMsA的植株乙杂交,故实验中植株甲作为母本,植株乙作为父本,A错误;
B、雄性不育植株甲(MsN_)和基因型为MsAMsA的植株乙杂交,F1植株全部表现为雄性可育(1/2MsAMsN、1/2MsA_),F1自交后代中雄性不育(MsN_)植株占1/8=1/2×1/4,说明雄性不育植株甲为MsNMsch,且显隐性的关系为MsA>MsN>Msch,B错误;
C、结合B 选项的分析,甲的基因型为MsNMsch和基因型为MsAMsA的植株乙杂交,F1植株(MsAMsN、MsAMsch)均为杂合子,C正确;
D、若让F1不同基因型的植株(MsAMsN、MsAMsch)杂交,则子代为1MsAMsA、1MsAMsN、1MsAMsch、1MsNMsch,可育后代中(1MsAMsA、1MsAMsN、1MsAMsch)杂合子的比例为2/3,D错误。
故选C。
14. 某课题组设计并合成了一种新型抗衰老化合物——SSK1,SSK1本身不具有杀伤作用,当其进入衰老细胞,SSK1的β半乳糖苷键会迅速被β半乳糖苷酶(β-gal)水解,释放具有杀伤性的毒性分子,诱导衰老细胞凋亡,从而使与多种衰老有关的功能退化都得到明显改善;当SSK1进入非衰老细胞却不会产生杀伤作用。下列推测正确的是( )
A. SSK1可在植物细胞中出现
B. 衰老细胞中β-gal活性比未衰老细胞中的高
C. β半乳糖苷键被β半乳糖苷酶水解体现了酶的高效性
D. SSK1可使衰老细胞的呼吸氧化酶活性增强
【答案】B
【分析】衰老细胞的特征:细胞内水分减少,细胞萎缩,体积变小,但细胞核体积增大,染色质固缩,染色加深;细胞膜通透性功能改变,物质运输功能降低;细胞色素随着细胞衰老逐渐累积;有些酶的活性降低;呼吸速度减慢,新陈代谢减慢。
【详解】A、题干中指出某课题组设计并合成了一种新型抗衰老化合物——SSK1,在植物细胞和动物细胞中不存在,A错误;
B、根据题干信息,SSK1进入衰老细胞会被β-gal活化水解,而进入非衰老正常细胞却不会,因此在衰老细胞中β-gal活性更高,B正确;
C、β半乳糖苷键被β半乳糖苷酶水解体现了酶的专一性,C错误;
D、题干中指出SSK1的β半乳糖苷键会迅速被β半乳糖苷酶(β-gal)水解,释放具有杀伤性的毒性分子,诱导衰老细胞凋亡,但是并没有说明具体诱导衰老细胞调亡的机制,D错误。
故选B。
15. 鸡的卷羽(F)对片羽(f)为不完全显性,位于常染色体,Ff表现为半卷羽,体型正常(D)对矮小(d)为显性,位于Z染色体上卷羽鸡适应高温环境,矮小鸡饲料利用率高。为培育耐热节粮型种鸡以实现规模化生产,研究人员拟通过杂交将d基因引入广东特色纯种肉鸡“粤西卷羽鸡”,育种过程见图。
下列分析不正确的是( )
A. 正交和反交获得F1个体表型不一样
B. F1群体Ⅰ和Ⅱ均为适应高温环境的卷羽鸡
C. 为缩短育种时间应从F1群体Ⅰ中选择母本进行杂交
D. F2即可选育获得稳定遗传的卷羽矮小种鸡
【答案】B
【详解】A、由题意可知,卷羽正常雌性基因型为FFZDW,卷羽正常雄性基因型为FFZDZD,片羽矮小雌性基因型为ffZdW,片羽矮小雄性基因型为ffZdZd,正交的结果是FfZDZd和FfZdW,反交的结果是FfZDZd和FfZDW,即正交和反交获得F1代个体表型不一样,A正确;
B、群体1是FfZDZd和FfZdW,群体2是FfZDZd和FfZDW,由于卷羽鸡适应高温环境,而F1均为半卷羽,B错误;
C、F1代群体Ⅰ的基因型为FfZDZd、FfZdW,故应从F1代群体Ⅰ中选择母本(FfZdW)进行杂交,可以更快获得耐热节粮型种鸡(FFZdZd),C正确;
D、从F1代群体Ⅰ中选择母本(FfZdW),从F1代群体Ⅱ中选择父本(FfZDZd) ,二者杂交,后代中卷羽矮小雄性(FFZdZd)即为所需的稳定进传的卷羽矮小种鸡,D正确。
故选B。
二、非选题(共60分)
16. 科学研究中,植物光合产物合成部位被称作“源”,光合产物储存部位被称作“库”。如图为光合产物合成及向“库”运输过程的示意图。
请回答下列问题:
(1)图中的光反应产物是_____,叶绿体内合成的大分子物质是______,写出光合作用的化学方程式______。
(2)通常情况下,桃树会过度结实,导致结实率高而平均果重小。科研人员通过去除部分桃树枝条上的果实,探究“库”的大小对叶片净光合速率等的影响,结果如表所示。
①实验组采取的处理措施是_______。
②实验组净光合速率下降的原因是:实验组处理后,“库”中的_______,使叶片中__________ 、导致叶片中淀粉含量增加,抑制暗反应的进行;且_____,CO2供应不足,进一步使暗反应减弱,光合速率下降。
③本实验对桃树栽培的实践意义是______。
【答案】(1)①. ATP和NADPH ②. 淀粉 ③. CO2+H2O(CH2O)+O2
(2)①. 去除部分果实 ②. 淀粉贮存量减少 ③. 磷酸丙糖、蔗糖运输受阻 ④. 气孔导度下降 ⑤. 通过疏果可以提高产量
【分析】光合作用分为光反应和暗反应阶段,光反应的产物是氧气、NADPH和ATP,场所是叶绿体的类囊体薄膜,暗反应的场所是叶绿体基质,包括二氧化碳的固定和C3的还原过程,光反应为暗反应提供NADPH和ATP,暗反应为光反应提供ADP和Pi,影响光合作用速率的外界因素主要有光照强度,二氧化碳浓度和温度。
【小问1详解】
据图所示,光反应的产物是ATP和NADPH,暗反应利用光反应产生的NADPH和ATP,将C3的还原生成磷酸丙糖,磷酸丙糖再进一步生成淀粉储存起来。光合作用的方程式CO2+H2O(CH2O)+O2
【小问2详解】
①光合产物的储存部位被称为“库”,依据题干信息,实验的目的是探究“库”的大小对叶片净光合速率等的影响,结合题干信息,“库”是指果实,通常情况下,桃树会过度结实,对照组是不进行实验处理的一组,实验组是进行实验处理的一组,结合题意,实验组应采取的处理措施为去除部分果实。
②依据表格信息可知,实验组净光合速率下降的原因是:当去除部分果实后,“库”中的淀粉贮存量减少,叶片中的磷酸丙糖、蔗糖运输会出现受阻,导致叶片中淀粉含量增加,抑制暗反应的进行;且气孔导度下降,CO2供应不足,进一步使暗反应减弱,光合速率下降。
③依据表格信息可知,通过疏果,降低净光合速率,增加了叶片中的蔗糖含量和淀粉含量,并进而提高了“库”(果实)中的贮存量。
17. 小赵和小钱为表兄妹,从小青梅竹马,情感甚笃,想结婚领证。作为民政局工作人员,你对他们开展了遗传病咨询工作,绘制了如下遗传系谱图,据小赵透露,他爸爸(Ⅱ-3)不含乙病致病基因。已知甲病基因由A或a控制,乙病基因由B或b控制。
请据图回答:
(1)甲病是_______(显/隐)性遗传病,致病基因位于_______染色体上。
(2)小赵(Ⅲ-11)的基因型为_______。
(3)请你从科学的角度分析禁止他们结婚的原因:若他们生一个男孩,患甲病的概率为_______,患乙病的概率为________;若不关注孩子性别,生下健康孩子的概率仅为________。
【答案】(1)①. 隐 ②. 常
(2)AAXBY或AaXBY
(3)①. 1/9 ②. 1/2 ③. 2/3
【分析】据家系图分析,3和4号婚配,产生10号患甲病的女性,故甲病为常染色体隐性遗传病;3和4号婚配,产生9号患乙病的男性,且他爸爸(3号)不含乙病致病基因,故乙病为伴X染色体隐性遗传。
【小问1详解】
据家系图分析,3号和4号婚配,产生10号患甲病的女性,故甲病为常染色体隐性遗传病。
【小问2详解】
3和4号婚配,产生10号患甲病的女性,故甲病为常染色体隐性遗传病;3和4号婚配,产生9号患乙病的男性,且他爸爸(3号)不含乙病致病基因,故乙病为伴X染色体隐性遗传。3号基因型为AaXBY,4号为AaXBXb,小赵(Ⅲ-11)男性没有患病,故基因型为AAXBY或AaXBY。
【小问3详解】
小赵(Ⅲ-11)基因型为1/3AAXBY或2/3AaXBY,小钱(Ⅲ-12)基因型为1/3AAXBXb或2/3AaXBXb,若他们生一个男孩,患甲病的概率为2/3×2/3×1/4=1/9。患乙病的概率为1/2。若不关注孩子性别,两种病分开来考虑,患甲病的概率1/9,正常8/9;患乙病概率1/4,正常3/4,生下健康孩子的概率仅为8/9×3/4=2/3。
18. 中国水仙是传统观赏花卉,通过无性繁殖产生子代,研究人员通过观察水仙细胞有丝分裂过程,开展了染色体核型分析,先制作临时装片、镜检、拍照,再对照片中染色体进行计数、归类、排列,主要步骤如下:
请回答下列问题:
(1)选取实验材料时,以水仙______为宜,理由是_____。
(2)实验过程中用HCl解离的目的是_______。
(3)实验中卡宝品红的作用是_______,也可以用______代替。
(4)下列有关实验的叙述,正确的是_______(多选题)。
A. 选择正方形的根尖细胞进行观察
B. 可以看到分裂期细胞动态变化过程
C. 细胞分裂后期可以看到60条染色体
D. 细胞分裂前期可以观察到三条配对的染色体进行联会
【答案】(1)①. (根尖、茎间)分生区细胞 ②. 细胞分裂旺盛
(2)使组织中的细胞易于分离
(3)①. 使染色体着色 ②. 醋酸洋红液 (4)AC
【小问1详解】
由于新生根尖分生区细胞分裂旺盛,所以选其作为实验材料。
【小问2详解】
实验过程中用HCl解离的目的是使组织细胞相互分离。
【小问3详解】
卡宝品红能将染色体染色,甲紫溶液、醋酸洋红液也是对染色体染色的染色剂。
【小问4详解】
A、适宜选择正方形的根尖分生区细胞进行观察,A正确;
B、制作的装片中细胞已经死亡,无法看到分裂期细胞动态变化过程,B错误;
C、由水仙染色体核型图可知,正常细胞内为30条染色体,有丝分裂后期染色体数目暂时加倍,可以看到60条染色体,C正确;
D、同源染色体两两配对进行联会,若有3条同源染色体,可能会出现联会紊乱,D错误。
故选AC。
19. 观察羊的毛色遗传图解。
据图回答问题:
(1)毛色的显性性状是______,依据是_______。
(2)若羊的毛色分别由基因A、a控制,那F1黑羊的基因型是______。
(3)已知F2白羊为一只公羊,某学生想研究控制羊毛色的基因是位于常染色体还是位于X染色体上。请写出实验设计思路(要求写出实验方案、预期结果和结论)_______。
【答案】(1)①. 白毛 ②. F1白毛羊与白毛羊杂交,F2同时出现白毛羊和黑毛羊,表明F1白毛羊为显性杂合子
(2)aa (3)让该白毛羊与多只黑毛雌羊杂交,观察子代白毛羊的性别。若子代白毛全为雌性,则控制毛色的基因位于X染色体上。若子代白毛既有雌性又有雄性,则控制毛色的基因位于常染色体上。
【分析】一对白毛羊交配,子代出现黑毛羊,说明黑毛为隐性,白毛为显性。
【小问1详解】
F1白毛羊与白毛羊杂交,F2同时出现白毛羊和黑毛羊,表明F1白毛羊为显性杂合子,黑毛为隐性性状。
【小问2详解】
黑毛羊为隐性个体,若羊的毛色分别由基因A、a控制,那F1黑羊的基因型是aa。
【小问3详解】
实验方案:让该白毛羊与多只黑毛雌羊杂交,观察子代白毛羊的性别。
预期结果和结论:若子代白毛全为雌性,则控制毛色的基因位于X染色体上。
若子代白毛既有雌性又有雄性,则控制毛色的基因位于常染色体上。
20. 细胞增殖某二倍体动物的基因型为AaBb,图1、图2分别表示细胞分裂过程中每条染色体的DNA含量变化、3种物质的变化,图3-5细胞取自该动物的某一器官。
据图回答下列问题:
(1)图1 b-c时期细胞发生的变化主要是_______,c-f过程中会发生染色质与染色体两种形态的相互转变,其中,染色质处于细丝状,有利于DNA复制等生命活动;而染色体呈高度螺旋状态,有利于_____。
(2)图2中代表姐妹染色单体的是_______(填字母),图4对应图2中______时期。
(3)该动物性别为______,图4细胞不是图3细胞的子细胞的理由是______。
【答案】(1)①. DNA复制 ②. 有利于染色体(/核DNA)均分到两个子细胞中
(2)①. c ②. 丁
(3)①. 雌性 ②. 图4的非同源染色体组合与图3的不一致
【小问1详解】
图1 b-c为间期,细胞内主要发生DNA复制和有关蛋白质的合成。染色体呈高度螺旋状态,有利于有利于染色体(核DNA)均分到两个子细胞中。
【小问2详解】
图2中a是核DNA、b是染色体、c是染色单体。图4中不含同源染色体,着丝粒排列在赤道板上,位于减数第二次分裂的中期,图2中丁时期。
【小问3详解】
图3乙细胞同源染色体分离、细胞质是不均等分裂,判断该细胞为初级卵母细胞,该动物性别为雌性,图4的非同源染色体组合与图3的不一致,因此图4细胞不是图3细胞的子细胞。
处理检测项目
对照组
连续9天给予海洛因
低剂量组
中剂量组
高剂量组
活胚胎数/胚胎总数(%)
100
76
65
55
脑畸形胚胎数/活胚胎数(%)
0
33
55
79
脑中促凋亡蛋白Bax含量(μg·L-1)
6.7
7.5
10
12.5
组别
净光合速率(μ ml·m-2·s-1)
叶片蔗糖含量(mg·g-1·FW)
叶片淀粉含量(mg·g-1·FW)
气孔导度(mml·m-2·s-1)
对照组
5.39
30.14
60.61
51.41
实验组
2.48
34.2
69.32
29.7
相关试卷
这是一份【生物】福建省宁德市福宁古五校联合体2023-2024学年高一下学期4月期中试题(解析版),共18页。试卷主要包含了选择题,非选题等内容,欢迎下载使用。
这是一份[生物]福建省宁德市福宁古五校联合体2023-2024学年高一下学期4月月考试题(解析版),共16页。试卷主要包含了单选题,非选择题等内容,欢迎下载使用。
这是一份福建省宁德市福宁古五校协作体2023-2024学年高二下学期4月期中生物试题(原卷版+解析版),文件包含福建省宁德市福宁古五校协作体2023-2024学年高二下学期4月期中生物试题原卷版docx、福建省宁德市福宁古五校协作体2023-2024学年高二下学期4月期中生物试题解析版docx等2份试卷配套教学资源,其中试卷共36页, 欢迎下载使用。
相关试卷 更多
- 1.电子资料成功下载后不支持退换,如发现资料有内容错误问题请联系客服,如若属实,我们会补偿您的损失
- 2.压缩包下载后请先用软件解压,再使用对应软件打开;软件版本较低时请及时更新
- 3.资料下载成功后可在60天以内免费重复下载
免费领取教师福利 




.png)




