所属成套资源:2026届高考地理一轮总复习提能训练练案(74份)
2026届高考地理一轮总复习提能训练练案50区域与区域发展
展开
这是一份2026届高考地理一轮总复习提能训练练案50区域与区域发展,共8页。试卷主要包含了选择题,非选择题等内容,欢迎下载使用。
D县位于福建省中部,是闽江、九龙江、晋江三大水系支流的发源地之一。境内废弃矿山多,高陡边坡多,岩土体裸露多。且因矿产含硫多,多强酸性土壤,治理难度大。D县J镇引进现代农业大棚,在废弃矿山上推广无土栽培设施农业等,并拓展休闲农业发展,推动农民增收。据此完成1~2题。
1.D县废弃矿山通过削坡工程,降低高陡边坡的坡度,其主要目的是( )
A.预防地质灾害 B.减少水土流失
C.改善山区景观 D.保障游客安全
2.J镇政府在废弃矿山推广无土栽培设施农业的有利影响是( )
A.提高植被覆盖率 B.提高土地利用率
C.降低投入成本 D.促进土壤改良
[答案] 1.A 2.B
[解析] 第1题,高陡边坡容易发生崩塌、滑坡等地质灾害。通过削坡工程降低坡度,可以使边坡更加稳定,减少地质灾害发生的风险,A正确;减少水土流失可以通过植树造林、修建梯田等多种方式实现,削坡工程主要是针对高陡边坡的地质安全问题,B错误;改善景观通常是在满足地质安全、生态保护等基本需求之后的考虑因素,且仅仅通过削坡工程对景观的改善效果有限,还需要结合绿化、景观设计等其他措施,C错误;题干中未提及该地区有旅游活动,所以不能将保障游客安全作为削坡工程的主要目的,D错误。故选A。第2题,废弃矿山土地通常难以直接用于传统农业生产,通过推广无土栽培设施农业,可以充分利用这些闲置土地资源。无土栽培不受土壤条件限制,可以在各种地形上进行,大大提高了土地的可利用性,B正确;无土栽培设施农业主要是进行农业生产,侧重于种植农作物而非植被,对提高整个地区的植被覆盖率作用有限,A错误;在废弃矿山上推广无土栽培设施农业通常需要一定的前期投入,如建设大棚、购置无土栽培设备、提供灌溉和营养液系统等。这些投入可能并不低,而且还需要考虑后期的运营和维护成本,C错误;题干中提到该地区多强酸性土壤,治理难度大,而无土栽培设施农业不依赖于当地土壤,主要是通过营养液为植物提供养分,它对土壤改良的作用有限,D错误。故选B。
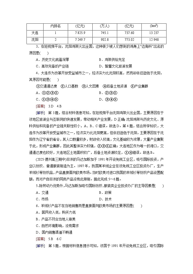
(2025·舟山模拟)东北重镇沈阳市是一座充满历史底蕴与现代都市风格的城市,它曾经历过大风大浪,从古代战略要地到近代抗日战争发源地又到新中国初期的“共和国长子”。大连市作为辽宁省唯二的二线城市,也是东北的唯一一个港口,与省会城市沈阳形成“双子星”发展模式。下表为辽宁省2021年各地级市人口、经济、土地等相关数据统计表。据此完成3~4题。
3.在短视频平台,沈阳鸡架火出全国,这种很少被人们想到的鸡身上“边角料”出名的原因是( )
A.历史文化底蕴深厚 B.鸡架供给充足
C.高效完备的产业链 D.智慧文化旅游发展
4.大连作为改革开放受益城市之一,经济实力比沈阳较高,然而却依旧逊色于沈阳,其原因可能是( )
①交通通达度 ②人口基数 ③人文因素 ④后备土地资源 ⑤产业集群
A.①②③⑤ B.②③⑤
C.①③④⑤ D.③④⑤
[答案] 3.D 4.B
[解析] 第3题,结合材料信息可知,在短视频平台沈阳鸡架火出全国,主要原因在于该地区旅游业与互联网的快速发展,带动相关产业发展,D正确;沈阳鸡架与历史文化、原料供给和完备的产业链关联性较小,A、B、C错误。故选D。第4题,结合所学知识,大连作为改革开放受益城市之一,经济实力比沈阳更高,但依旧逊色于沈阳,主要原因在于沈阳作为辽宁省的省会,其人口数量较多,财政收入较高,文化基础较为浓厚,大量产业集聚于此,形成产业集群,因此其整体实力较强,②③⑤正确;大连地区作为唯一的港口,交通通达度也较好,大连地区土地面积较广,后备土地资源较足,①④错误。故选B。
(2025·德州高三期中)非洲的马达加斯加于1991年开设免税工业区,吸引国际投资,产业以纺织、普通服装制造为主。1997年,我国某羊绒企业在该免税工业区投资办厂,生产羊绒衫等纺织品,产品直接面向欧美市场。当时欧美对进口我国的羊绒衫等纺织产品设置配额,而对产自非洲的同类产品没有此限制。据此完成5~6题。
5.除劳动力优势外,马达加斯加吸引国际纺织、服装类企业投资办厂的主导因素是( )
A.交通 B.政策
C.市场 D.技术
6.羊绒衫产品不在当地销售而是直接面向欧美市场的主要原因是( )
A.居民收入低,购买力低
B.产品不符合当地人审美
C.自然环境影响,没有需求
D.国内销售渠道不畅通
[答案] 5.B 6.C
[解析] 第5题,根据材料信息提示可知,该国于1991年开设免税工业区,吸引国际投资,由此可知当地吸引国际纺织、服装类企业投资办厂的主导因素是政策因素,B正确;该国地处非洲东南部,远离主要消费市场,交通不便,A错误;该国为发展中国家,经济发展水平较低,技术相对落后,市场需求较小,C、D错误。故选B。第6题,由于该国全境位于热带地区,终年高温,不需要羊绒衫进行保暖,C正确;该国为发展中国家,居民收入低,购买力低,但不是最主要的原因,A错误;根据材料信息不能得出羊绒衫产品不符合当地人审美或是国内销售渠道不畅通,而且产品的款式和销售渠道都可以根据不同国家的实际情况进行因地制宜的改变,B、D错误。故选C。
我国一综合考察队沿图中虚线从①包头出发,途经②太原、③西安、④成都、⑤川西草原、⑥攀枝花、⑦昆明、⑧桂林,到达图中的⑨赣州。读图,完成7~8题。
7.考察队开展了主题考察活动,下列主题与区域环境不相符的是 ( )
A.①→②:荒漠戈壁之旅
B.②→④:南北景观之旅
C.④→⑤:农牧文化之旅
D.⑤→⑨:特色地貌之旅
8.小明在整理考察队给当地政府提出的农业发展策略时,不小心抄写错了一处,这一项是 ( )
A.②地—植树种草,打坝淤地
B.⑦地—利用气候,发展特色农业
C.①地—节约用水,调整土地利用结构
D.⑤地—种养结合,保证粮食生产
[答案] 7.A 8.D
[解析] 第7题,根据所学知识可知,包头至太原这一考察线路,气候较为干旱,以草原景观为主,考察目标不能实现,A符合题意;太原至成都,由北方进入南方,可观赏到南北不同的地域景观,B不符合题意;成都至川西草原,川西草原位于四川甘孜州中部,可体验独特的农牧文化,C不符合题意;川西草原到江西赣州,该路线经过云贵高原、喀斯特地貌区、平原地区,D不符合题意。第8题,包头地处内蒙古,气候较干旱,降水稀少,植被以草原为主,需要节约用水,提高水资源的利用率,调整土地利用结构,合理利用土地资源,C不符合题意;太原位于山西,地处黄土高原,水土流失严重,需要植树种草,打坝淤地,保持水土,减少水土流失,A不符合题意;川西草原位于四川甘孜州,海拔高,山原和丘状高原地貌发育充分,平坦宽阔,应加强湿地和草地的保护,合理发展畜牧业,D符合题意;昆明属于亚热带高原山地季风气候,气候温和,夏无酷暑,冬无严寒,四季如春,气候宜人,适合花卉的生长,B不符合题意。
区域高质量发展是在经济效益持续增长过程中,生态效益和社会效益将同向基本同步的增长过程,并呈现出因地域功能不同而分异的区域高质量发展模式。下图为1978—2018年我国不同区域地区生产总值占比统计图。据此完成9~10题。
9.1978—2018年( )
A.南北差异已超过东西差异
B.南部区域发展质量优于北部
C.中部区域的生产总值不断下滑
D.南北部差异变率大于东西部
10.为促进欠发达区域高质量发展,应当( )
①注重绿色低碳发展 ②全面依托矿产资源
③实施乡村振兴战略 ④主要提高当地城镇化水平
A.①③ B.①④
C.②③ D.③④
[答案] 9.D 10.A
[解析] 第9题,由图可知,1978—2018年,南北差异未超过东西差异,排除A;虽然南部区域生产总值占比大于北部,但区域高质量发展的指标还有社会效益和生态效益,因此无法判断南北部区域发展质量的优劣,排除B;中部区域地区生产总值占比在下降,并不代表地区生产总值不断下滑,排除C;总体来看,1978—2018年东西部差异较大,但变率小于南北部,故D正确。第10题,由材料可知,区域高质量发展是在经济效益持续增长过程中,生态效益和社会效益将同向基本同步的增长过程,因此促进欠发达区域高质量发展既要注重经济的高质量发展,也要注重生态和社会的高质量发展,①③符合题意;全面依托矿产资源发展和主要提高当地城镇化水平都不利于促进欠发达区域高质量发展,排除②④。综上,A正确。
人类命运共同体是“一带一路”倡议的理想愿景。构建中国主导的“双环流全球价值链”(如下图)是构建人类命运共同体的重要途径,中国处于该价值链的中间节点位置,发挥着中心枢纽作用。据此完成11~13题。
11.不同国家和地区在“双环流全球价值链”中所处位置不同,其决定性因素是( )
A.产业结构 B.经济总量
C.科技水平 D.开放程度
12.图中d环节输出的最可能是( )
A.生产技术 B.初级产品
C.高端产品 D.中间产品
13.中国在该价值链中发挥着中心枢纽作用,其中一个体现是( )
A.与拉美国家开展能源合作
B.向欧美国家输送高端产品
C.向非洲地区出口初级产品
D.为欧盟国家完成高端制造
[答案] 11.C 12.B 13.A
[解析] 第11题,从图中全球双环流价值链图可以看到,其第一梯队为科技创新能力最强的美国,第二梯队为科技实力较强的欧盟及日本,第三梯队为制造业较强的中国,第四梯队为提供原材料和资源的拉美和非洲地区。各梯队之间其最大的差异为科技水平的不同,C正确;四大梯队的划分与该地产业结构并无关联,A错误;美国经济总量不超过欧盟,B错误;美国、欧盟、日本的地区开放程度均较高, D错误。故选C。第12题, d环节由拉丁美洲和非洲地区指向中国,拉丁美洲和非洲地区主要出口初级原材料,而中国作为世界上较大的制造业大国需要大量的原材料,故d环节主要流动的应为初级产品, B正确,排除其他选项。故选B。第13题,中国作为世界上较大的制造业大国,拉丁美洲可为中国提供能源,中国可以助力拉美能源开发,A正确;目前中国仍处于中低端制造业位置,即向欧美国家主要输送的是中低端产品,B错误;非洲国家向中国主要出口初级产品,中国向非洲主要出口的是工业制成品,C错误;高端制造主要在欧盟及美国地区,并非中国向其输送, D错误。故选A。
读1978—2004年我国部分省级行政区非能源矿产资源状况与经济发展对比图。据此完成14~15题。
14.我国非能源矿产与经济增速都不匹配的省一级行政区域是( )
A.蜀、辽 B.豫、滇
C.陇、黑 D.京、赣
15.闽、粤两省矿产资源不足,但经济增速较快,主要得益于( )
A.市场广阔 B.劳动力资源丰富
C.科技先进 D.地理位置优越
[答案] 14.A 15.D
[解析] 第14题,根据1978—2017年我国部分省市非能源矿产资源状况与经济发展对比图可以看出:蜀、辽两省非能源矿产占全国比重较高,但经济增速慢,所以两者不匹配,A正确;豫、皖两省,匹配不合理;陇、黑两省,匹配合理;京、赣两省市,北京匹配不合理,B、C、D错误。故选A。第15题,闽、粤位于东南沿海,市场广阔不是经济发展快的最主要的原因,A错误;东部地区人口稠密,但劳动力因素对其经济发展速度影响小,B错误;这两个省区科技水平相对于东部其他省市而言较低,C错误;闽位于台湾岛西侧,粤临近港澳和东南亚,地理位置优越,对外开放程度高,利于经济的发展,D正确。故选D。
二、非选择题
16.阅读图文材料,回答下列问题。
尼加拉瓜位于北美洲的南部,是中美地峡中部的国家,首都马那瓜。尼加拉瓜别称为“湖泊和火山之国”,多火山、湖泊,地热资源丰富,人口662.4万人,分布受自然因素影响大。
(1)分析该国东部沼泽分布广的原因。
(2)判断尼加拉瓜东西两侧人口分布差异并推测其自然原因。
(3)尼加拉瓜地热资源丰富,但开发程度低。分析阻碍该国地热资源开发的原因,并对该国地热资源开发的利用方式提出合理建议。
[答案] (1)热带雨林气候,降水量大,地表水资源丰富;平原地形,地势低平,多积水洼地;临近海洋,海平面较高,顶托作用明显,河流外流速度慢;丛林分布广,涵养水源能力强,地表水流失少。
(2)分布差异:东侧人口稀少,西侧人口较稠密。
依据:东侧为热带雨林气候,全年高温,降水丰富,气候湿热,沼泽丛林分布广,人口分布少;西侧为热带草原气候,降水少于东侧,同时地势较高,气候较凉爽,人口分布较多。
(3)原因:西部地区地热丰富,但山地地质条件复杂,地下探测难度大;该国为发展中国家,经济落后,资金及技术缺乏;能源需求少,缺乏政府强有力的支持。
建议:开发地热能发电;发展地热温泉;发展疗养保健和休闲旅游等。
[解析] 第(1)题,根据经纬度进行判断,该国东部为热带雨林气候,全年高温多雨,降水充足,河流径流量大,为沼泽区域带来丰富的雨水;从地形来看,该地区地势低平,排水不畅,容易积水形成洼地;同时,该地区靠近海洋,海平面较高,受海水顶托作用的影响,降低了河流的流速,导致排水不畅;该地区地下水位高,水分下渗少,以及丛林分布广,涵养水源能力强,地表水流失少,进而形成了沼泽地。第(2)题,结合经纬度判断,该地区位于热带地区,由于气候炎热,人口一般分布在海拔较高的地区,根据图示信息判断,该地区东部为热带雨林气候,全年高温多雨,降水丰富,气候湿热,沼泽广布,不适宜人口居住,因此人口稀少;而西部地区海拔较高,气候为热带草原气候区,降水少于东部的热带雨林地区,且海拔较高,气候较东部凉爽,适宜人口居住,因此人口密度大。第(3)题,原因:首先针对该国地热资源开发的不利条件从自然和社会经济两个方面进行分析。据图分析,该国西部地区虽然地热资源丰富,但是地形崎岖,且地质结构复杂,地下探测和开采难度大;社会经济方面,该国为发展中国家,经济落后,技术水平较低和资金短缺,限制了地热的开发;同时,该国人口少(人口662.4万人),对能源资源的需求不大;还可能存在政府支持力度低的方面。建议:可以考虑利用地热资源进行发电;利用地热发展温泉;发展休闲以及疗养一体的旅游业等。
17.阅读图文材料,回答下列问题。
斐济是南太平洋上远离大陆的岛国,是21世纪海上丝绸之路上的重要国家之一。维提岛是斐济最大岛屿(如图所示),面积10.429平方公里。年均温25 ℃,年降水量2 000毫米左右,但该岛的降水地区差异明显。该岛盛产椰子,同时也是斐济最主要的甘蔗种植地。
(1)从地理位置角度分析斐济发展社会经济的有利条件。
(2)指出斐济利用自身优势资源适宜发展的非能源产业。
(3)列举斐济可以开发利用的优势能源。
[答案] (1)位于南太平洋,是大洋洲和南美洲航线的必经之路;与新西兰和澳大利亚隔海相望,便于招商引资;斐济是南太平洋贸易中心,通信和海空运输的枢纽,基础设施完善;该国四面环海,海运便利,而且是21世纪海上丝绸之路上的重要国家之一,发展前景广阔。(答出三点即可)
(2)水果种植业和加工;制糖业;渔业和海产品加工业。(答出两点即可)
(3)风能;水能;太阳能。(答出两点即可)
[解析] 第(1)题,读图可知,该地区位于南太平洋,西邻大洋洲,是大洋洲和南美洲海上航线的必经之路,海上交通通达度较高;该国是岛国,与南侧的新西兰和西侧的澳大利亚隔海相望,便于加强与两国的联系并且吸引两国的投资;由于斐济是南太平洋的贸易中心,也是通信和海空运输的枢纽,当地的基础设施完善,为社会经济的发展奠定了坚实的基础;由于该国是岛国,四面环海,海运交通便利,同时根据材料可知,该国是21世纪海上丝绸之路上的重要国家之一,发展前景较为广阔。第(2)题,由材料“年均温25 ℃,年降水量2 000毫米左右”“该岛盛产椰子,同时也是斐济最主要的甘蔗种植地”可知,该国全年高温,年降水量大,水热条件相对较好,适合椰子等多种水果的生长,故适合发展水果种植业和加工业;由于该国是重要的甘蔗产地,故可利用丰富的原材料发展制糖业;读图可知,由于该国四面环海,周边海域面积广阔,渔业资源相对丰富,适合发展渔业和海产品加工业。第(3)题,读图联系已学可知,斐济位于18°S附近,受东南信风影响大,且东南信风来自海洋,摩擦力小,风力强,适合发展风能发电;由于该国中部为山地,地势起伏较大,河流落差大,同时该地降水丰富,河流水量大,故该地区水能资源丰富;由于该地区位于热带,太阳高度角大,同时该地区气候分为雨旱季,旱季的日照时间长,太阳辐射强,太阳能资源丰富。地级市
GDP省
内排名
GDP
(亿元)
人口
(万人)
财政收入
(亿元)
面积
(km2)
大连
1
7 825.9
745.1
737.60
13 237
沈阳
2
7 249.7
902.8
773.02
12 948
相关试卷
这是一份2026届高考地理一轮总复习提能训练练案30土壤,共6页。试卷主要包含了选择题,非选择题等内容,欢迎下载使用。
这是一份2026届高考地理一轮总复习提能训练练案29植被,共4页。试卷主要包含了选择题,非选择题等内容,欢迎下载使用。
这是一份2026届高考地理一轮总复习提能训练练案18水循环,共5页。
相关试卷 更多
- 1.电子资料成功下载后不支持退换,如发现资料有内容错误问题请联系客服,如若属实,我们会补偿您的损失
- 2.压缩包下载后请先用软件解压,再使用对应软件打开;软件版本较低时请及时更新
- 3.资料下载成功后可在60天以内免费重复下载
免费领取教师福利

