河南省豫北名校联考2024-2025学年高二下学期期中考试(A卷)物理试卷(解析版)
展开
这是一份河南省豫北名校联考2024-2025学年高二下学期期中考试(A卷)物理试卷(解析版),共16页。
1.答题前,考生务必将自己的姓名、考生号填写在试卷和答题卡上,并将考生号条形码粘贴在答题卡上的指定位置。
2.回答选择题时,选出每小题答案后,用铅笔把答题卡对应题目的答案标号涂黑。如需改动,用橡皮擦干净后,再选涂其他答案标号。回答非选择题时,将答案写在答题卡上,写在本试卷上无效。
3.考试结束后,将本试卷和答题卡一并交回。
一、单项选择题∶本题共7小题,每小题4分,共28分。每小题只有一个选项符合题目要求。
1. 电磁波谱涵盖了从无线电波到γ射线的广泛频率范围,不同波段的电磁波具有不同的特性和应用,其中可见光的频率范围为。下列说法正确的是( )
A. 紫外线具有较高的能量,能够杀菌消毒
B. 红外线可以照亮黑夜中的物体
C. 波长为900nm的电磁波属于可见光
D. 无线电波的频率大于γ射线的频率
【答案】A
【解析】A.紫外线具有较高的能量,能够杀菌消毒,故A正确;
B.红外线主要用于热成像和遥控,不用于照亮物体,故B错误;
C.可见光的频率范围为,对应波长在,波长为900nm的电磁波不属于可见光 ,故C错误;
D.无线电波的频率小于γ射线的频率,故D错误。
故选A 。
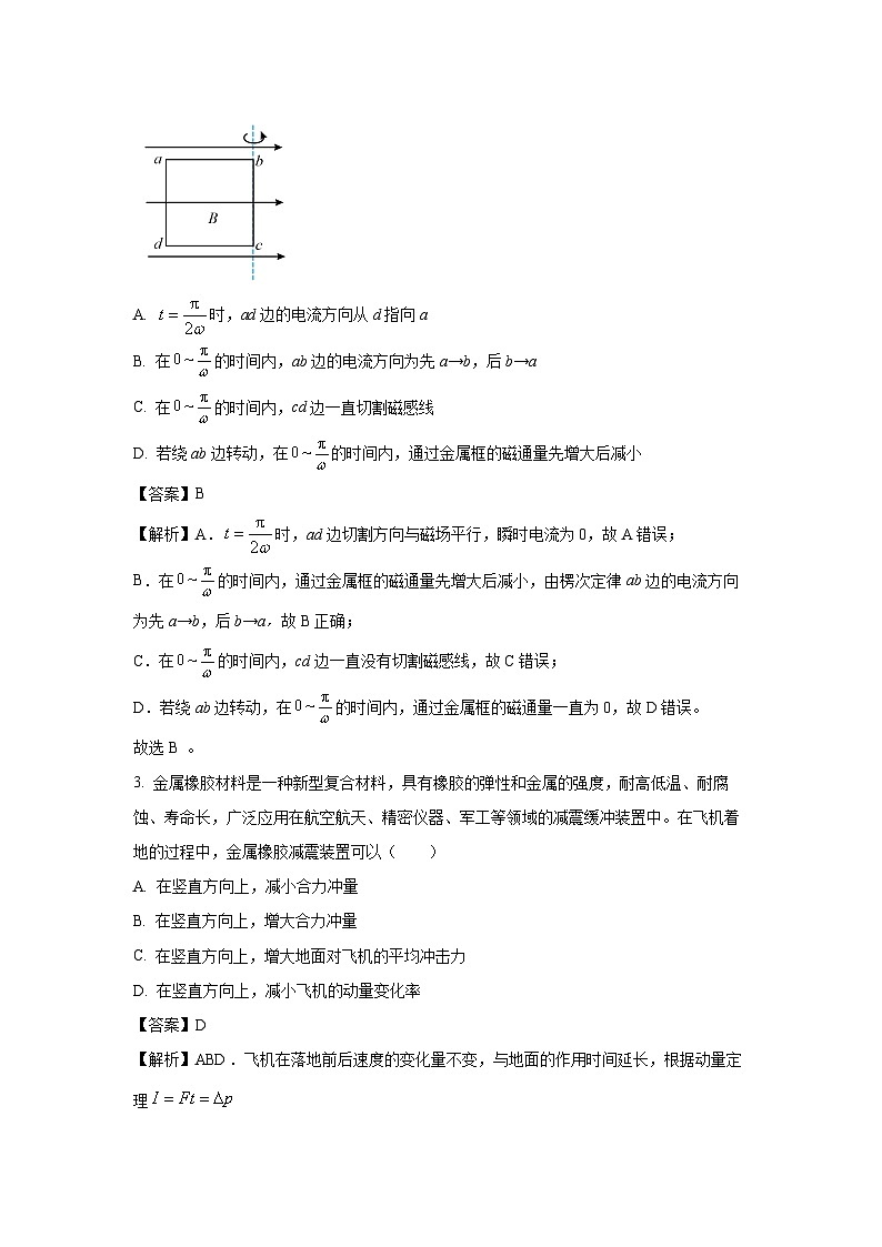
2. 如图所示,边长为l的正方形金属框abcd置于匀强磁场中,磁场方向水平向右。金属框以角速度ω绕金属框的bc边逆时针(从上往下看)匀速转动。时金属框平面与磁场平行(图示状态),下列说法正确的是( )
A. 时,ad边的电流方向从d指向a
B. 在的时间内,ab边的电流方向为先a→b,后b→a
C. 在的时间内,cd边一直切割磁感线
D. 若绕ab边转动,在的时间内,通过金属框的磁通量先增大后减小
【答案】B
【解析】A.时,ad边切割方向与磁场平行,瞬时电流为0,故A错误;
B.在的时间内,通过金属框的磁通量先增大后减小,由楞次定律ab边的电流方向为先a→b,后b→a,故B正确;
C.在的时间内,cd边一直没有切割磁感线,故C错误;
D.若绕ab边转动,在的时间内,通过金属框的磁通量一直为0,故D错误。
故选B 。
3. 金属橡胶材料是一种新型复合材料,具有橡胶的弹性和金属的强度,耐高低温、耐腐蚀、寿命长,广泛应用在航空航天、精密仪器、军工等领域的减震缓冲装置中。在飞机着地的过程中,金属橡胶减震装置可以( )
A. 在竖直方向上,减小合力冲量
B. 在竖直方向上,增大合力冲量
C. 在竖直方向上,增大地面对飞机的平均冲击力
D. 在竖直方向上,减小飞机的动量变化率
【答案】D
【解析】ABD.飞机在落地前后速度的变化量不变,与地面的作用时间延长,根据动量定理
可得,
可知在竖直方向上,合力冲量不变,飞机的动量变化率变小,故D正确,AB错误;
C.根据
可得地面对飞机的平均冲击力
可知地面对飞机的平均冲击力减小,故C错误。
故选D。
4. 某风力发电装置核心部件是一个矩形线圈,线圈在风力驱动下在匀强磁场中旋转发电。已知线圈的匝数,边长、,线圈与外电路的总电阻。磁场的磁感应强度大小,线圈在风力作用下以角速度匀速旋转。磁场方向与线圈转轴垂直,下列判断正确的是( )
A. 线圈中产生电动势的最大值为
B. 线圈中交变电流的有效值为
C. 线圈与中性面的夹角为时,电动势的瞬时值为
D. 线圈从中性面开始转过的过程中,产生的电能为
【答案】A
【解析】A.线圈产生电动势最大值
故A正确;
B.线圈中交变电流的有效值
其中电动势的有效值为
解得
故B错误;
C.若从线圈处于中性面开始计时,电动势的瞬时值表达式
当线圈与中性面的夹角为60°时,电动势的瞬时值为V,故C错误;
D.产生的电能J
故D错误。
故选A
5. 如图所示,间距的平行导轨固定在水平绝缘桌面上,左端与电动势,内阻的电源连接,电路中定值电阻。质量,连入电路电阻的导体棒垂直放在导轨上,整个装置处于匀强磁场中,磁场磁感应强度大小为2T,方向与导体棒垂直且与水平面的夹角斜向右上方。已知导体棒与导轨之间的动摩擦因数,导轨电阻不计,导体棒与导轨接触良好,最大静摩擦力等于滑动摩擦力,重力加速度取。闭合开关瞬间( )
A. 导体棒受到的安培力大小为2NB. 导体棒对导轨的压力大小为4.5N
C. 导体棒受到的摩擦力大小为1.75ND. 导体棒的加速度大小为
【答案】C
【解析】A.闭合开关后回路的电流
导体棒受到的安培力大小为
选项A错误;
B.导体棒对导轨的压力大小为
故B错误;
C.导体棒受最大静摩擦力为
导体棒受到的安培力的水平分量为
可知导体棒将向右滑动,所受的摩擦力为
选项C正确;
D.导体棒的加速度大小为
选项D错误。
故选C。
6. 如图所示,一质量为2m的小球a用轻质细线悬挂于O点,构成一个单摆,当小球a运动到最低点时与地面恰好不接触。O点正下方的地面上放置一质量为m的物块b,初始时,将小球a拉至与竖直方向成θ角的位置由静止释放,运动到最低点时与物块b发生弹性碰撞,碰撞时间极短,当物块b停止运动时,小球a恰好再次回到最低点。小球和物块均可视为质点,则物块b与地面间的动摩擦因数为( )
A. B.
C. D.
【答案】C
【解析】设小球的摆长为,摆下来的过程中,根据动能定理可得
解得,小球与碰撞前的速度大小为
设两球碰撞后的速度分别为、,根据动量守恒
根据动能守恒
联立,解得
因为,所以小球的运动可看成单摆,则摆动周期为
有题意可知,小球a再次回到最低点,即小球运动时间为
所以,小球碰后运动的加速度大小为
根据牛顿第二定律可知
解得
故选C。
7. 如图所示,理想变压器原、副线圈的匝数比为4∶1,电源输出电压,定值电阻,滑动变阻器的最大阻值为,、为滑动变阻器的两个端点,电压表为理想电表,导线电阻不计。现将滑动变阻器滑片置于端,则( )
A. 电压表示数为
B. 副线圈的电流变化频率为25Hz
C. 滑片由向缓慢滑动过程中,电阻消耗的功率最大为600W
D. 当滑动变阻器接入电路的阻值为1时,变压器的输出功率最大
【答案】D
【解析】A.理想变压器原、副线圈匝数比为,由于原线圈中串联电阻,故原线圈两端的电压有效值小于200V,电压表的示数小于50V,故A错误;
B.交变电流经过理想变压器,电流变化频率不变,仍为50Hz,故B错误;
C.通过的电流最大时消耗的功率最大,滑片由向点缓慢滑动过程中,理想变压器和副线圈电路中的电阻等效
当滑动变阻器接入电路的电阻为零时,电路中电阻最小,故电流最大,则等效电阻
故C错误;
D.当时变压器输出功率最大,此时副线圈电路中总电阻,即当滑动变阻器接入电路的阻值为1Ω时,变压器的输出功率最大,故D正确。
故选D。
二、多项选择题:本题共3小题,每小题6分,共18分。每小题有多个选项符合题目要求。全部选对的得6分,选对但不全的得3分,有选错的得0分。
8. 某实验团队开发了一种新型晶体材料,该材料的温度从升高到的过程中,体积显著膨胀,但是温度为和时分子间作用力大小和方向均相同。在温度从升高到的过程中,下列说法正确的是( )
A. 晶体内分子间的作用力先减小后增大
B. 晶体的分子势能一直增加
C. 晶体内所有分子的动能都增大
D. 晶体内分子间的作用力表现为引力
【答案】BD
【解析】AD. 分子间的作用力如图所示,晶体体积膨胀,则分子间的距离增大,分子力相同,说明分子间的作用力表现为引力,故分子间的作用力先增大后减小,选项A错误,D正确;
B. 克服分子力做功,分子势能一直增加,选项B正确;
C. 温度升高,分子的平均动能增加,但是不会所有分子动能都增大,选项C错误。
故选BD。
9. 一列简谐横波沿轴传播,时波形如图所示,质点平衡位置位于处。时,质点第一次到达波峰位置。下列判断正确的是( )
A. 若波沿着轴正方向传播,周期为
B. 若波沿着轴正方向传播,波速为
C. 若波沿着轴负方向传播,周期为
D. 若波沿着轴负方向传播,波速
【答案】AD
【解析】AB.由波形图可知波长,设周期为,若波沿着轴正方向传播,质点此时正沿轴正方向运动,则有
解得周期
则波速为
故A正确,B错误;
CD.若波沿着轴负方向传播,质点此时正沿轴负方向运动,则有
解得周期
则波速为
故C错误,D正确。
10. 如图所示,间距均为1m的平行光滑倾斜导轨与平行光滑水平导轨在M、N处平滑连接,倾斜导轨倾角为,上端连接一阻值为2Ω的定值电阻,整个装置处于竖直向下的匀强磁场中,磁感应强度大小为2T。一质量为0.6kg的金属棒ab垂直放置在倾斜导轨上的虚线处并由静止释放,滑到M、N处之前已经达到最大速度,最终静止在水平导轨上。已知金属棒接入导轨之间的电阻为1Ω,虚线到M、N处的距离为1.5m,金属棒运动过程中始终与导轨垂直且接触良好,不计导轨的电阻,重力加速度g取。下列说法正确的是( )
A. 金属棒ab运动过程中的最大速度为3m/s
B. 金属棒ab沿着倾斜导轨下滑的时间为1.1s
C. 金属棒ab沿着倾斜导轨下滑的过程中,定值电阻上产生的焦耳热为1.8J
D. 金属棒ab在水平导轨上滑行的距离为1.35m
【答案】ABD
【解析】A.根据题意滑到M、N处之前已经达到最大速度,达到最大速度时受力分析如图所示
轴方向有
又,
联立解得
故A正确;
B.金属棒ab沿着倾斜导轨下滑过程,根据动量定理有
又
联立解得
故B正确;
C.金属棒ab沿着倾斜导轨下滑过程,根据动能定理有
又,
联立解得
故C错误;
D.金属棒ab在水平导轨上滑行过程,根据动量定理
又
联立解得
故D正确。
故选ABD。
三、非选择题∶本题共5小题,共54分。
11. 物理小组的同学用油膜法估测油酸分子的大小。
(1)首先用体积为的纯油酸配制体积为的油酸酒精溶液,用注射器测得58滴这样的溶液为1mL,则一滴油酸酒精溶液中纯油酸的体积为__________mL。
(2)把1滴这样的溶液滴入盛水的浅盘里,等油膜形状稳定后,把玻璃板盖在浅盘上并描画出油膜的轮廓,如图所示,图中正方形小方格的边长为1cm,按照多于半个小格算一个、少于半个小格舍去的原则,数出轮廓内小格为257个,则油膜的面积为__________。
(3)若mL,mL,则油酸分子的直径约为__________m(保留2位有效数字)。
(4)计算油酸分子的大小时做了理想化的处理,理想化的地方是__________(回答一条)。
【答案】(1) (2)0.0257 (3) (4)将油酸分子视为球形##油膜分子形成单层分子膜##油酸分子是紧挨在一起的
【解析】(1)根据题意可知,油酸酒精溶液的浓度为,一滴溶液中纯油酸的体积为。
(2)根据题意可知,每个小格的面积为,共数出257个小格,故油膜的面积为
(3)认为油酸分子单分子紧密排列,故油酸分子的直径
(4)本实验中做了三点理想化假设:将油酸分子视为球形;油膜分子形成单层分子膜;油酸分子是紧挨在一起的。
12. 物理学习小组的同学通过实验验证动量守恒定律。
(1)一同学设计了如图1所示的实验装置,安装了弹性碰撞架和遮光条的小车A和小车B置于水平木板上,通过数字计时器测出遮光条通过光电门的挡光时间,老师建议将小车换成滑块,将长木板换成气垫导轨,如图2所示,这一改进是为了______________。
(2)用游标卡尺测遮光条的宽度如图3所示,则遮光条的宽度__________mm。
(3)用图2所示装置实验时,给滑块A一个向左的初速度,与滑块B发生碰撞后没有改变运动方向。测得碰撞前滑块A通过光电门1的挡光时间为,碰撞后滑块B通过光电门2的挡光时间为,滑块A通过光电门2的挡光时间为,若滑块A的质量为,滑块B的质量为,则碰撞前系统的总动量__________,碰撞后系统的总动量__________(均用前面给出的字母表示),若与在误差允许的范围内相等,则验证了碰撞过程动量守恒。
(4)若两滑块碰撞过程为弹性碰撞,则、、应满足关系式__________。
【答案】(1)使摩擦力尽可能小,减小对碰撞的影响 (2)5.48 (3) (4)
【解析】(1)将长木板换成气垫导轨,减小阻力,更好地满足动量守恒的条件。
(2)根据游标卡尺的读数规则可知遮光条的宽度为5.48mm。
(3)[1]碰撞前滑块A通过光电门1时的速度为
碰撞前系统的总动量
[2]碰撞后滑块B通过光电门2的速度为
滑块A通过光电门2的速度为,碰撞后系统的总动量
(4)若两滑块的碰撞为弹性碰撞,则满足动量守恒,即
同时满足能量守恒,即
联立可得
13. 如图所示,质量的长木板静止在光滑的水平地面上,质量可视为质点的小木块静止在长木板左端,小木块与长木板之间的动摩擦因数。质量的子弹以的速度水平向右击中小木块并留在木块中(子弹进人木块的时间非常短),小木块最终未从长木板滑下。小木块与长木板之间的最大静摩擦力等于滑动摩擦力,重力加速度取。求:
(1)小木块开始运动时的速度大小;
(2)长木板的最小长度。
【答案】(1) (2)
【解析】(1)设子弹与小木块的共同速度为v,由动量守恒定律有
解得
(2)小木块与长木板组成的系统动量守恒,有
根据能量守恒定律有
解得长木板的最小长度
14. 一透明介质的横截面如图所示,为圆弧的圆心,是圆弧上的一点,是延长线上的一点,、两点间的距离为,且与平行。现让一单色光平行从点射入介质,光线经过上的点反射后到达点,设光线在点的入射角、折射角分别为、,已知,,光在真空中的传播速度为,求:
(1)、的值以及透明介质对该单色光的折射率;
(2)光从到再到传播的总时间。
【答案】(1)45°,30°, (2)
【解析】命题透析本题考查光的折射率,考查考生的科学思维。
(1)与平行,光线在点入射角和反射角相等
则有
平行,则
可得
结合
综合解得
透明介质对该单色光的折射率
(2)在中,
由正弦定理可得
由折射率的定义可得
光从到再到传播的总时间
结合,综合可得
15. 如图所示,水平直线MN上方有竖直向上的匀强电场(未画出),同时在直线OA的两侧,存在着两个匀强磁场区域,OA的左边是磁感应强度大小为B、方向垂直纸面向里的匀强磁场,OA的右边是磁感应强度大小为2B、方向垂直纸面向外匀强磁场,直线OA与MN的夹角为。一质量为m、电荷量为q的带正电微粒从直线OA上的P点平行于MN向左射入左边区域,微粒恰好做匀速圆周运动,已知OP长度为L,重力加速度大小为g。
(1)求匀强电场场强的大小;
(2)若微粒从OA右侧垂直于MN离开磁场,求该微粒在磁场中运动的最大速度;
(3)若微粒从O点离开磁场,求该微粒在磁场中运动速度大小的所有可能值。
【答案】(1) (2) (3)或者
【解析】(1)由题意知 qE= mg
得
(2)粒子一次穿过OA,垂直于MN从OA右侧离开磁场时速度最大 ,设粒子在左边磁场中做圆周运动的半径为2R,则在右边磁场中做圆周运动的半径为R, 由题意
得
根据
联立得
(3)①粒子从右向左穿过 O点 ,则有 (n =1 ,2 ,3…)
解得
②粒子从左向右穿过O点 ,则有
解得
可得
相关试卷
这是一份2025届河南省豫北名校高三下学期4月联考物理试卷(含答案解析),共16页。试卷主要包含了单选题,多选题,实验题,解答题等内容,欢迎下载使用。
这是一份2025年河南省豫北名校高考物理联考试卷(4月份)(含详细答案解析),共17页。试卷主要包含了单选题,多选题,实验题,计算题等内容,欢迎下载使用。
这是一份2021-2022学年河南省豫北名校联盟高二(下)第二次联考物理试卷(含答案解析),共14页。试卷主要包含了5eV等内容,欢迎下载使用。
相关试卷 更多
- 1.电子资料成功下载后不支持退换,如发现资料有内容错误问题请联系客服,如若属实,我们会补偿您的损失
- 2.压缩包下载后请先用软件解压,再使用对应软件打开;软件版本较低时请及时更新
- 3.资料下载成功后可在60天以内免费重复下载
免费领取教师福利

