搜索
      上传资料 赚现金

      黑龙江省牡丹江市2024_2025学年高一地理上学期11月期中试题含解析

      • 8.56 MB
      • 2025-07-15 07:25:27
      • 42
      • 0
      • 教习网2972821
      加入资料篮
      立即下载
      黑龙江省牡丹江市2024_2025学年高一地理上学期11月期中试题含解析第1页
      高清全屏预览
      1/23
      黑龙江省牡丹江市2024_2025学年高一地理上学期11月期中试题含解析第2页
      高清全屏预览
      2/23
      黑龙江省牡丹江市2024_2025学年高一地理上学期11月期中试题含解析第3页
      高清全屏预览
      3/23
      还剩20页未读, 继续阅读

      黑龙江省牡丹江市2024_2025学年高一地理上学期11月期中试题含解析

      展开

      这是一份黑龙江省牡丹江市2024_2025学年高一地理上学期11月期中试题含解析,共23页。试卷主要包含了选择题,综合题等内容,欢迎下载使用。
      “太阳大,地球小,太阳带着地球跑;地球大,月亮小,地球带着月亮跑。”重温儿时的歌谣,结合下图,完成下面小题:
      1. 童谣中出现的天体,按先后顺序排列的是( )
      A. 恒星、行星、卫星B. 恒星、小行星、流星
      C. 星云、恒星、行星D. 恒星、行星、小行星
      2. 图中最低一级的天体系统的中心天体是( )
      A. 太阳B. 地球C. 月球D. 恒星
      【答案】1. A 2. B
      【解析】
      【1题详解】
      童谣中依次出现的天体有太阳、地球、月球,太阳属于恒星、地球属于行星、月球属于卫星,A正确,BCD错误。故选A。
      【2题详解】
      图中的天体系统有太阳系和地月系两级,地月系是最低一级天体系统,其中心天体是地球,B正确,ACD错误。故选B。
      【点睛】宇宙间的天体都在运动着,运动着的天体因互相吸引和互相绕转,从而形成天体系统。万有引力和天体的永恒运动维系着它们之间的关系,组成了多层次的天体系统。天体系统有不同的级别,按从低到高的级别,依次为地月系(行星系统)、太阳系(恒星系统)、银河系(与河外星系并列)和总星系。
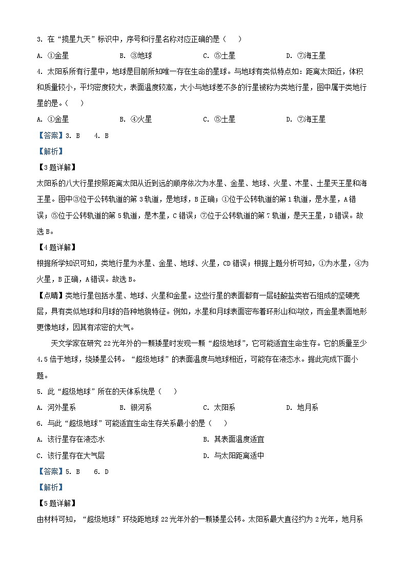
      中国行星探测工程作为一个整体概念,以“揽星九天”(图)作为工程的图形标识,图中太阳系八大行星依次排开。完成下面小题。
      3. 在“揽星九天”标识中,序号和行星名称对应正确的是( )
      A. ①金星B. ③地球C. ⑤土星D. ⑦海王星
      4. 太阳系所有行星中,地球是目前所知唯一存在生命的星球。与地球有类似特点如:距离太阳近,体积和质量较小,平均密度较大,表面温度较高,大小与地球差不多的行星被称为类地行星,图中属于类地行星的是。( )
      A. ①金星B. ④火星C. ⑤土星D. ⑦海王星
      【答案】3. B 4. B
      【解析】
      【3题详解】
      太阳系的八大行星按照距离太阳从近到远的顺序依次为水星、金星、地球、火星、木星、土星天王星和海王星。图中③位于公转轨道的第3轨道,是地球,B正确;①位于公转轨道的第1轨道,是水星,A错误;⑤位于公转轨道的第5轨道,是木星,C错误;⑦位于公转轨道的第7轨道,是天王星,D错误。故选B。
      【4题详解】
      根据所学知识可知,类地行星为水星、金星、地球、火星,CD错误;根据上题分析可知,①为水星,④为火星,B正确,A错误。故选B。
      【点睛】‌类地行星包括水星、地球、火星和金星。‌这些行星的表面都有一层硅酸盐类岩石组成的坚硬壳层,具有类似地球和月球的各种地貌特征。例如,水星和月球表面密布着环形山和沟纹,而金星表面地形更像地球,因其有浓密的大气。
      天文学家在研究22光年外的一颗矮星时发现一颗“超级地球”,它可能适宜生命生存。它的质量至少4.5倍于地球,绕矮星公转。“超级地球”的表面温度与地球相近,可能存在液态水。据此完成下面小题。
      5. 此“超级地球”所在的天体系统是( )
      A. 河外星系B. 银河系C. 太阳系D. 地月系
      6. 与此“超级地球”可能适宜生命生存关系最小的是( )
      A. 该行星存在液态水B. 其表面温度适宜
      C. 该行星存在大气层D. 与太阳距离适中
      【答案】5. B 6. D
      【解析】
      【5题详解】
      由材料可知,“超级地球”环绕距地球22光年外的一颗矮星公转。太阳系最大直径约为2光年,地月系更小,而该行星离地球约22光年,因此该行星不可能位于地月系和太阳系;排除CD。银河系直径约10万光年,太阳系与银河系中心的距离约为3万光年,说明距离地球约22光年的“超级地球”属于银河系,不可能位于河外星系,B符合题意,排除A。故选B。
      【6题详解】
      由材料可知,“超级地球”表面温度与地球相近,具有适宜的温度,可能存在液态水,水是生命之源,与适宜生命生存有关,AB不符合题意;“超级地球”的质量至少4.5倍于地球,质量较大,能够吸引周围大气形成大气层,且与适宜生命生存密切有关,C不符合题意;“超级地球”绕一颗矮星公转,不在太阳系中,因此与太阳距离适中并不能为其提供生命生存的条件,应该是与环绕的矮星距离适中,才能获得适中的热量,维持表面适宜的温度,D符合题意。故选D。
      【点睛】地球之所以有生命存在的内部条件——金锁链条件,主要因为日地距离适中,昼夜交替周期不长,大气的削弱作用和保温作用,导致具有适宜的温度;由于温度适中,加上地球内部物质运动产生水汽,导致拥有充足的液态水;由于地球体积质量适中,吸引力较强,使得地球具有比较厚大气层。
      太阳辐射是太阳以电磁波的形式向宇宙空间放射的能量。据此回答下面小题。
      7. 有关太阳辐射及其对地球影响的叙述,不正确的是( )
      A. 太阳辐射是地球上水、大气运动、生命活动的主要动力
      B. 太阳辐射能量中只有一小部分到达地球,成为地球表面自然环境变化的能量源泉
      C. 太阳辐射随纬度的升高而增加
      D. 太阳辐射能是目前人类日常生活和生产所用的主要能源
      8. 下列人类活动中,所利用的能源最终不是来自太阳辐射能的是( )
      A. B. C. D.
      【答案】7. C 8. D
      【解析】
      【7题详解】
      太阳辐射是地球上大气运动、水循环、生命活动的主要动力,A不符合题意;太阳辐射到达地表需经过地球大气层的削弱作用,且地球体积小,只有一小部分到达地表,成为地球表面自然环境变化的能量源泉,B不符合题意;目前人类日常生活和生产所用能源,如石油、煤炭、天然气、水能、风能等都来自太阳辐射,D不符合题意;太阳辐射在地球表面分布是不均的,由低纬向高纬递减,C符合题意。故选C。
      【8题详解】
      赛车利用的是石油制品,煤球炉利用的是煤炭,都是地质时期生物固定的太阳能,AB不符合题意;太阳能电池直接利用太阳辐射,C不符合题意;羊八井地热发电站的热量来源于地球内部,是地球内部放射性元素衰变释放出来的能量,D符合题意。故选D。
      【点睛】太阳辐射对地球的影响:为地球提供光和热,维持地表温度;是地球上水、大气运动和生命活动的主要动力;为人类生活、生产提供能量,煤、石油等矿石燃料是地质历史时期生物固定并积累的太阳能。
      读太阳大气结构示意图,完成下面小题。
      9. 图中a、b、c分别表示( )
      A. 光球层、色球层、日冕层B. 色球层、日冕层、光球层
      C. 日冕层、色球层、光球层D. 光球层、日冕层、色球层
      10. 关于太阳辐射对地球的影响说法正确的一项是( )
      A. 影响有线通信B. 与地球降水呈正相关
      C. 直接引发地震等自然灾害D. 直接为地球提供光热资源
      【答案】9. C 10. D
      【解析】
      【9题详解】
      根据所学知识可知,太阳外部大气结构自外向内依次为日冕层、色球层、光球层,所以abc分别表示日冕层、色球层、光球层,C正确,ABD错误。故选C。
      【10题详解】
      太阳活动产生的高能带电粒子流会扰动地球电离层,影响无线电短波通信,A错误;太阳辐射在地球表明大致从低纬向高纬递减,但全球不具有这个特征,因此太阳辐射与地球降水不呈正相关,B错误;太阳辐射不会引发地震等自然灾害,C错误;太阳辐射可以直接为地球提供光热资源,D正确。故选D。
      【点睛】太阳辐射对地球影响:太阳辐射能是维持地表温度,促进地球上的水、大气、生物活动和变化的主要动力。太阳辐射能是我们生产、生活的主要能源。一部分直接来自太阳能,如太阳能发电、太阳灶、太阳能干燥器加工农副产品等;另一部分是太阳能转化的能源,煤、石油等化石燃料。
      读地震波波速与地球内部构造图,据此完成下面小题。
      11. 岩石圈是指( )
      A. ①的上部B. ②的上部C. ①的全部和②的上部D. ③的外部
      12. 下列关于地震说法,不正确的是( )
      A. 一次地震一个震级B. 一次地震多个烈度
      C. 从观测点到震源的距离为震源深度D. 地震波是地震向外传播能量的方式
      13. 某地地下30千米处发生地震,地面上的人、天空的飞鸟和池塘里的鱼,都会感到( )
      A. 先上下颠簸,后左右摇摆B. 先左右摇摆,后上下颠簸C. P波,上下颠簸D. S波,左右摇摆
      【答案】11. C 12. C 13. C
      【解析】
      【11题详解】
      读图判断,图中①、②、③分别表示地壳、地幔、地核。根据所学知识可知,地壳和上地幔顶部(软流层以上)合在一起叫作岩石圈,因此岩石圈是指①(地壳)的全部和②(地幔)的上部,C正确,ABD错误。故选C。
      【12题详解】
      联系已学可知,一次地震只有一个震级,但根据震源深度、震中距大小、房屋坚固程度等因素的影响,会有多个烈度;地震波是指震源产生的向四处辐射的弹性波,是地震能量传播的方式;从震源到震中的垂直距离称为震源深度。综上所述,C说法错误,C符合题意,排除ABD。故选C。
      【13题详解】
      某地地下30千米处发生地震,会向外释放纵波(P波)和横波(S波)两种类型的地震波,前者可通过固态、液态和气态物质传播,传播速度快,到达地表时会使物体上下颠簸,后者只能通过固态物质传播,传播速度慢,到达地表时会使物体左右摇摆,因此这时地面上的人先感到上下颠簸,后左右摇摆,由于横波不能通过气体和液体传播,因此附近不远处的飞鸟和池塘里的鱼,只会感到上下颠簸,因此人、鸟、鱼都会感到是P波,上下颠簸,C正确,ABD错误。故选C。
      【点睛】地震波按传播方式可分纵波(P波)和横波(S波)两种类型,其中纵波传播速度快,可通过固态、液态和气态物质传播,而横波传播速度慢,只能通过固态物质传播,纵波到达地表时会使物体上下颠簸,横波到达地表时会使物体左右摇摆。
      2020年12月8日中尼两国共同向全世界宣布:最新测定的珠穆朗玛峰高程为8848.86米。下图示意珠穆朗玛峰的外形酷似尖尖的金字塔,其峰顶是一个宽2到3米、长6到9米的鱼背形平台。完成下面小题。
      14. 珠穆朗玛峰的外形酷似尖尖的金字塔,该地貌的名称是( )
      A. 冰斗B. 角峰C. 刃脊D. 峡湾
      15. 珠峰峰顶“鱼背形”形成的主要外力作用是( )
      A. 风力作用B. 冰川作用C. 风化作用D. 流水作用
      【答案】14. B 15. B
      【解析】
      【14题详解】
      珠穆朗玛峰顶,外形酷似尖尖的金字塔,是典型的冰川地貌,以冰川侵蚀为主,从外形上看是角峰,B正确;冰斗由岩盆、岩壁和岩槛3部分组成,底部为岩盆,平面上呈半圆形;三面环以陡峭的岩壁;刃脊为刃状山脊,由冰斗的不断扩大,斗壁后退,相邻冰斗间的岭脊变成;峡湾是一种特殊形式的槽谷,为海侵后被淹没的冰川槽谷,均属于冰川侵蚀地貌,ACD错误。故选B。
      【15题详解】
      珠峰峰顶气温极低,山上有厚厚的积雪冰川,以冰川侵蚀作用为主,形成角峰、“鱼背形”等地貌。B正确。跟风力作用、风化作用、流水作用关系不大,ACD错误。故选B。
      【点睛】冰蚀地貌是指第四纪冰川作用所遗留下来的地貌,主要有冰斗、角峰、刃脊,冰川谷等。
      下图为我国某海岸地区地貌景观图。完成下面小题。
      16. 甲图地貌为( )
      A. 海蚀柱B. 海蚀拱C. 海蚀崖D. 沙堤
      17. 甲、乙两地貌景观分别属于( )
      A. 海蚀地貌、海积地貌B. 海积地貌、河流地貌
      C. 风蚀地貌、海积地貌D. 河流地貌、海蚀地貌
      【答案】16. C 17. A
      【解析】
      【16题详解】
      海蚀崖是海岸受海浪冲蚀及伴随产生的崩塌而成的一种向海的悬崖陡壁,主要见于基岩海滩。读图可知,甲地貌为海蚀崖,C正确,ABD错。故选C。
      【17题详解】
      甲地貌海蚀崖,为海蚀地貌;乙地貌为海滩,为海积地貌,A正确,BCD错。故选A。
      【点睛】海积地貌:泥沙来源比较丰富的海岸,在波浪和沿岸流的共同作用下,泥沙发生堆积,形成各种海积地貌,如海滩、沙嘴、离岸堤、水下沙坝等。
      下图示意某地常见的地貌景观。完成下面小题。
      18. 形成图中天窗的主要地质作用是( )
      A. 风化作用B. 风力侵蚀C. 流水沉积D. 流水侵(溶)蚀
      19. 该地地下可能发育的地貌有( )
      ①三角洲②冲积扇③石柱④石笋
      A. ①②B. ②③C. ③④D. ①④
      【答案】18. D 19. C
      【解析】
      【18题详解】
      此天窗的形成过程是图中岩石有裂隙,地表水沿岩层裂隙不断向下溶蚀,侵蚀形成落水洞,地下溶洞不断扩大,顶部不断坍塌,最终形成此景观中的天窗,D正确;岩石缝隙与风化作用有关,但溶洞顶部坍塌主要是流水溶蚀和重力崩塌,整个形成过程中风化作用体现较少,基本没有风力侵蚀和流水沉积作用,ABC错误。故选D。
      【19题详解】
      三角洲和冲积扇是河流堆积地貌,①②错误;喀斯特地貌可分为地表喀斯特和地下喀斯特,地表喀斯特景观主要有石芽、溶沟、石林、溶丘、峰丛、峰林、孤峰、溶蚀洼地、溶蚀平原等,地下喀斯特景观有溶洞、地下暗河、石钟乳、石笋、石柱等,③④正确。故选C。
      【点睛】喀斯特地貌是地下水与地表水对可溶性岩石溶蚀与沉淀,侵蚀与沉积,以及重力崩塌、坍塌、堆积等作用形成的地貌。喀斯特地貌在中国分布最广,其集中分布于桂、黔、滇等省区。
      读下图所示三幅地貌示意图,完成下面小题。
      20. 图中A、B、C地貌分别属于( )
      A. 河流地貌、冰川地貌、风沙地貌B. 河流地貌、风沙地貌、冰川地貌
      C. 河流地貌、河流地貌、风沙地貌D. 冰川地貌、河流地貌、风沙地貌
      21. 图中A地貌发育于( )
      A. 河流入海口B. 高原高山处C. 河流下游平原D. 干旱半干旱地区
      22. 图中C地貌最可能大面积分布于我国( )
      A. 西南地区B. 东北地区C. 西北地区D. 东南地区
      【答案】20. C 21. A 22. C
      【解析】
      【20题详解】
      读图可知,A地貌位于河流的入海口处,是河口三角洲,是河流的堆积作用形成的,属于河流地貌;B地貌位于河流的出山口处,是冲积扇,属于河流地貌;C地貌为沙丘地貌,属于是风成地貌。综上所述,C正确,ABD错。故选C。
      【21题详解】
      A地貌是河口三角洲,位于河流的入海口处,A正确;高原高山、河流下游平原、干旱半干旱地区一般不会发育河口三角洲,BCD错误。故选A。
      【22题详解】
      图中C地貌即沙丘,最可能大面积分布于我国西北地区。西北地区气候干旱,多大风天气,为风沙地貌的形成提供了条件,C正确;西南地区、东北地区和东南地区气候相对湿润,风沙地貌较少见,ABD错误。故选C。
      【点睛】风力作用主要发生在干旱、半干旱地区,风力侵蚀形成的地貌包括风蚀洼地、风蚀柱、风蚀蘑菇、风蚀城堡等,风力堆积形成的地貌主要是沙丘、沙垄等。
      阿拉善苏宏图黑戈壁地区位于巴丹吉林沙漠东北缘,海拔为900~1200米,冬春季节多大风,主导风向为西北风,区内多新月形沙丘、风蚀戈壁、灌丛沙丘等。下图示意区内某地灌丛沙丘景观。据此完成下面小题。
      23. 形成苏宏图黑戈壁地区新月形沙丘的主要外力作用是( )
      A. 流水侵蚀B. 流水沉积C. 风力堆积D. 风力侵蚀
      24. 苏宏图黑戈壁地区分布最广泛的新月形沙丘形态最可能是( )
      A. B. C. D.
      25. 若苏宏图黑戈壁地区的戈壁滩附近灌丛沙丘数量增多,则当地( )
      A. 气候趋于干旱B. 主导风向转为东南风
      C. 风蚀作用不断加强D. 土地退化状况可能改善
      【答案】23. C 24. B 25. D
      【解析】
      【23题详解】
      结合所学知识可知,形成新月形沙丘的主要外力作用为风力沉积作用,ABD错误,C正确。故选C。
      【24题详解】
      由题干可知,苏宏图黑戈壁地区主导风向为西北风,即起沙风多从西北方向吹来,沙粒不断堆积形成新月形沙丘,西北方向为迎风坡,迎风坡微凸而平缓,两翼延伸方向指向下风向,故B图示意的新月形沙丘分布最广泛,ACD错误。故选B。
      【25题详解】
      戈壁滩附近总体气候较为干旱,自然环境恶劣,其附近灌丛沙丘数量增多,说明灌丛植被增多,植被覆盖率增加,土地退化情况可能得到改善,D选项正确;植被增加,降水可能增多,气候可能趋于湿润,A错误;风蚀作用可能减弱,C选项错误;主导风向不会发生转变,B选项错误。故选D。
      【点睛】新月形沙丘是最为常见的沙丘形态之一。它的形状如同弯弯的新月,弧形凸向主风向,两侧的翼角指向下风方向。 1. 结构特点新月形沙丘具有明显的迎风坡和背风坡。迎风坡较为平缓,沙粒在风的推动下逐渐堆积形成斜坡。背风坡则非常陡峭,沙粒在重力和风力的共同作用下迅速滑落,形成一个几乎垂直的坡面。2. 形成过程在单一风向的作用下,风不断地将沙粒吹向沙丘的迎风坡,使沙丘逐渐向前移动。随着时间的推移,沙丘的形状不断演变,最终形成新月形。在移动过程中,沙丘的两翼会逐渐伸展,长度也会不断增加。3. 分布区域新月形沙丘广泛分布于沙漠地区,尤其是在风力较强且风向较为稳定的地方。它们常常成群出现,形成壮观的沙丘景观。
      草方格沙障是一种防风固沙、涵养水分的治沙方法,其做法是用麦草、稻草、芦苇等材料在沙漠中扎成方格形状。读宁夏某地草方格沙障示意图,完成下面小题。
      26. 图中沙障的作用主要有( )
      ①增加地表粗糙度,削减风力②截留水分,提高沙层含水量
      ③使用秸秆,降低沙障成本④增加蒸腾作用,提高降水量
      A. ①②B. ③④C. ①④D. ②③
      27. 修建图示沙障的主要目的是( )
      A. 提高秸秆利用效率B. 减轻当地的荒漠化
      C. 降低水土流失发生的概率D. 保护铁路免受风沙掩埋
      【答案】26. A 27. D
      【解析】
      【26题详解】
      根据材料可知,草方格沙障能增加地表粗糙度,削减风力,①正确;同时能截留水分,提高沙层含水量,有利于固沙植物存活,在固沙植物作用下,土壤条件逐渐改善,②正确;使用秸秆降低沙障成本不是图中沙障的作用,③错误;沙障使用的是干的麦草、稻草、芦苇等材料,不能增加蒸腾作用和提高降水量,④错误。故选A。
      【27题详解】
      根据材料中的关键信息“草方格沙障是一种防风固沙、涵养水分的治沙方法”。沙障固沙是一种防治土地沙化的工程措施,不是为了提高秸秆利用效率,A错误;图示沙障已经位于荒漠地区,不能减轻当地的荒漠化,B错误;图示地区气候干早,降水稀少,水土流失概率小,C错误;图示沙障能增加地表粗糙度,削减风力,阻止沙丘的移动,保护铁路免受风沙掩埋,D正确。故选D。
      【点睛】草方格治沙的原理:增加地表摩擦力,形成防风墙,削弱风力,草能够储存水分,提高沙层的含水量,利于其他植物进行生长,有效防止风沙。
      2021年10月6日,连日来,受强降雨天气引发的滑坡、泥石流地质灾害影响,甘肃省平凉市灵台县域内多条公路60多处路段塌方,淤泥不同程度地阻塞路面,道路通行受阻。完成下面小题。
      28. 导致甘肃省平凉市多处出现泥石流、路段塌方的直接诱因是( )
      A. 地势起伏大B. 强降雨
      C. 植被覆盖率低D. 人类活动
      29. 在野外遇到泥石流时( )
      A. 顺山谷地势往低处跑B. 借助山谷中大树避险
      C. 向垂直于泥石流前进方向的山坡转移D. 迅速向山顶方向攀爬
      【答案】28. B 29. C
      【解析】
      【28题详解】
      由材料可知,强降雨天气是导致甘肃省平凉市多处出现泥石流、路段塌方等灾害的直接原因,B正确;地势起伏大、植被覆盖率低、不合理的人类活动不是直接诱因,ACD错误。故选B。
      【29题详解】
      由于泥石流流速快,破坏力强,泥石流发生时,顺山谷地势往低处跑,易被泥石流淹没,A错误;山谷中大树也可能被泥石流破坏,B错误;应朝垂直于泥石流前进方向的山坡转移,C正确;向山顶攀爬耗费体力且难度大,D错误。故选C。
      【点睛】泥石流是指在山区或者其他沟谷深壑,地形险峻的地区,因为暴雨、暴雪或其他自然灾害引发的山体滑坡并携带有大量泥沙以及石块的特殊洪流。泥石流具有突然性以及流速快,流量大,物质容量大和破坏力强等特点。
      非洲尼罗河是世界上最长的河流,涵盖了非洲大陆的东部和北部,自南向北注入地中海。读夜空中尼罗河流域“蝌蚪状”灯光夜景图,完成下面小题。
      30. 获取尼罗河流域“蝌蚪状”灯光夜景的地理信息技术是( )
      A. 遥感技术B. 人工智能C. 地理信息系统D. 全球卫星导航系统
      31. A处为尼罗河流域灯光夜景的“蝌蚪头”(呈“扇形”),推测其地貌类型为( )
      A. 冲积扇B. 河漫滩C. 三角洲D. “V”形河谷
      【答案】30. A 31. C
      【解析】
      【30题详解】
      要获取尼罗河流域“蝌蚪状”灯光夜景,需要借助传感器远距离获取,主要借助遥感技术,A正确;人工智能不属于地理信息技术,B错误;地理信息系统主要对地理信息进行查询、分析、预测等,不能直接获取尼罗河流域“蝌蚪状”灯光夜景数据,C错误;全球卫星导航系统主要对地理信息进行定位和导航,D错误,故选A
      【31题详解】
      A处为尼罗河流域灯光夜景的“蝌蚪头”(呈“扇形”),位于尼罗河的入海口,由泥沙堆积形成河口三角洲,C正确;冲积扇分布在河流出山口处,A错误;河漫滩位于河床主槽一侧或两侧,在洪水时被淹没,枯水时出露的滩地,B错误;“V”形河谷位于河流上游,D错误。故选C。
      【点睛】“3S”技术的判别:(1)“点”与“面”判断:①GPS的最大特点是工作对象是“一个点” 或“ 多个点”。在“3S”技术中选取适当手段时,如果是“点”则选用GPS。②RS和GIS的工作对象——“面”,如果是“面”则需看突出的是监测方面还是需处理、计算才能得出的结果,若要监测则应选用RS技术。(2)“想”与“看”区分RS与GIS: “想”即对“事象”的发展变化进行预测、评估,需要计算、思考,凡是需要“想”的选用GIS。 只“看”不用“想”的选用RS。
      下图示意河流发育过程的三个阶段。据此完成下面小题。
      32. 按照河流发育顺序,排列正确的是( )
      A. ③②①B. ②①③C. ①②③D. ③①②
      33. ①阶段河流( )
      A. 以下切侵蚀为主B. 以侧蚀为主C. 以溯源侵蚀为主D. 落差大,流速快
      【答案】32. A 33. B
      【解析】
      【32题详解】
      根据所学知识可知,河流发育前期以下蚀和溯源侵蚀为主,河谷不断加深和延长,河谷横剖面呈V形;河流发育中期下蚀减弱,侧蚀加强,凹岸侵蚀、凸岸堆积,河谷拓宽;河流发育后期以侧蚀为主,河谷进一步拓宽,横剖面呈U形。因此,按照河流发育顺序,排列正确的是③②①,故A选项正确,BCD选项错误。故选A。
      【33题详解】
      根据上题分析及图示信息可知,①阶段河流弯曲度大,流速较慢,以侧蚀作用为主,故B选项正确,ACD选项错误。故选B。
      【点睛】河流发育过程:前期——下蚀和溯源侵蚀为主,侧蚀为辅,河谷不断加深和延长,河谷横剖面呈V形;中期——下蚀减弱,侧蚀加强,凹岸侵蚀、凸岸堆积,河谷拓宽,出现连续的河湾;后期——侧蚀为主,河谷进一步拓宽,横剖面呈U形。
      大气主要由干洁空气、水汽和固体杂质三部分组成。据此完成下面小题
      34. 干洁空气中所占比例最大的成分是( )
      A. 二氧化碳B. 臭氧C. 氧气D. 氮气
      35. 被称为“地球生命保护伞”的大气组成成分是( )
      A. 二氧化碳B. 臭氧C. 氧气D. 氮气
      【答案】34. D 35. B
      【解析】
      【34题详解】
      据所学可知,干洁空气中氮气占比例最大,约为 78%。其次是氧气,约占干空气体积的 21%。剩下的 1% 由其它各种气体构成,如惰性气体、水蒸气、二氧化碳、甲烷等。D正确,ABC错误,故选D。
      【35题详解】
      二氧化碳是光合作用的原料,对温室效应起了重要作用;臭氧能吸收紫外线,是地球生命的保护伞;氧气是生物呼吸的重要物质;氮是构成生命的重要物质。B正确,ACD错误,故选B。
      【点睛】气体成分:氮(78.084%)、氧(20.946%)、 氩(0.934%)、水汽(0.25%)、二氧化碳(0.032%)、 氖(0.0018%)、 氦(0.00052%) 、甲烷(0.0002%)、 氪(0.0001%)、氢(0.00005%)、 氙(0.000008%)、臭氧(0.000001%)、 其他(0.001421%)。
      大气圈是由气体和悬浮物质组成的复杂系统。据此完成下面小题。
      36. 保护地球上的生物免受过多紫外线伤害的物质主要存在于大气中的( )
      A. 对流层B. 平流层C. 电离层D. 高层大气
      37. 关于大气组成成分及其作用的叙述,正确的是( )
      A. 水汽和固体杂质不会影响地面的温度B. 干洁空气的主要成分是氧和氢
      C. 二氧化碳对地面有保温作用D. 臭氧能大量吸收太阳红外线
      【答案】36. B 37. C
      【解析】
      【36题详解】
      由所学知识可知,保护地球上的生物免受过多紫外线伤害的物质主要是臭氧,主要存在于大气圈中的平流层,B对,ACD错。故选B。
      【37题详解】
      由所学知识可知,水汽和固体杂质含量虽少,却是成云致雨的关键,同时大气中的水汽会吸收地面辐射,杂质会削弱太阳辐射,会影响地面和大气的温度,A错;干洁空气的主要成分是氧和氮、二氧化碳、臭氧等组成,B错;二氧化碳既是植物光合作用的重要原料,又能吸收地面辐射使大气增温,通过大气逆辐射对地面有保温作用,C对;臭氧主要吸收太阳紫外线,D错。故选C。
      【点睛】低层大气主要由干洁空气和水汽、杂质组成。水汽、杂质是成云致雨的必要条件;干洁空气的主要成分是氧和氮、二氧化碳、臭氧等组成。二氧化碳既是植物光合作用的重要原料,又对地面有保温作用;臭氧主要吸收太阳紫外线,保护地球上的生物免受过多紫外线伤害;氮是生物体的基本成分;氧是人类和其他好氧生物维持生命活动必需的物质,并参与有机质的燃烧,腐败和分解过程。
      北斗卫星导航系统(简称“BDS”)是中国自行研制、独立运行的全球卫星导航系统。全球范围内已经有137个国家与BDS签下了合作协议,随着全球组网的成功,BDS未来的国际应用空间将会不断扩展。下图为BDS示意图。完成下面小题。
      38. 相比其他地理信息技术,北斗卫星导航系统的主要应用方向是( )
      A. 分析地理空间信息B. 自然灾害的动态监测
      C. 模拟灾害受损情况D. 提供定位、导航服务
      39. 太阳释放的可能干扰“北斗导航卫星”正常运行的是( )
      A. 紫外线B. 可见光C. 高能带电粒子D. 红外光
      【答案】38. D 39. C
      【解析】
      【38题详解】
      北斗导航系统可在全球范围内全天候、全天时为各类用户提供高精度的定位、导航、授时服务,并且具备短报文通信能力,D正确;分析地理空间信息、模拟灾害受损情况为GIS的主要应用方向,AC错误;自然灾害的动态监测为RS的主要应用方向,B错误。故选D。
      【39题详解】
      太阳活动尤其是耀斑发生时,会产生大量高能带电粒子,到达地球会干扰电离层,影响无线电短波通信,影响导航卫星,C正确;紫外线、可见光和红外线来源于太阳辐射,与太阳活动无关,ABD错误。故选C。
      【点睛】3S各自功能:RS:地理信息的获取;GIS:能对地理空间数据进行输入、管理、分析和表达;GNSS:能为各类用户提供精密的三维坐标、速度和时间。
      40. 近年来,全球冰川消融日益严重。我国某中学地理研学小组成员跟随科学家在青藏高原某地利用无人机研究冰川消融,并拍摄了冰川消融后的地貌照片。在用无人机研究冰川消融的过程中,可以( )
      A. 利用GPS模拟冰川移动B. 利用RS监测冰川面积变化
      C. 运用GIS测定冰面温度D. 运用VR获取冰川厚度信息
      【答案】B
      【解析】
      【详解】模拟冰川移动需要对数据进行分析处理,GPS不具备这个功能,A错误;RS可通过对地表各类地物和现象进行远距离的感知和识别,因此通过对不同时期的冰川监测可分析出冰川面积变化,B正确;冰面温度受大气成分和太阳辐射等因素的影响,可通过红外线测定,GIS不能实现对冰面温度的测定,C错误;VR即虚拟现实技术,是运用计算机模拟虚拟环境从而给人以环境沉浸感,不能获取冰川厚度信息,D错误。故选B。
      蓝细菌(即蓝藻)是最早的光合放氧生物,对地球表面从无氧环境变为有氧环境起到了巨大的作用。蓝细菌在生长过程中能黏附海水中细小的沉积物,当沉积物增多,蓝细菌需要移动到表层寻找光源进行代谢。这样,沉积物一层一层地堆积,就形成了垫状或垛状的岩石结构,称为叠层石(如下图)。完成下面小题。
      41. 蓝细菌在地球演化的历史中,最大的作用是( )
      A. 制造氧气B. 形成叠层石
      C. 形成煤炭D. 形成铁矿石
      42. 下列关于地层和化石的叙述,不正确的是( )
      A. 相同时代的地层往往保存着相同或相似的化石
      B. 越古老的地层中含有越低级、越简单的生物化石
      C. 陆地地层只含有陆地生物化石,不会含有海洋生物化石
      D. 研究地层与化石可以推知地球的历史和古地理环境
      【答案】41. A 42. C
      【解析】
      【41题详解】
      据材料信息“蓝藻是最早的光合放氧生物,对地球表面从无氧的大气环境变为有氧大气环境起了巨大的作用”判断,蓝藻最大的作用是制造氧气,增加大气中氧气含量,A正确;形成叠层石,不是蓝藻最大的作用,B错误;高大乔木是形成煤炭的主要物质,蓝藻不是形成煤炭的主要物质,C错误;蓝藻不能形成铁矿石,D错误。故选A。
      【42题详解】
      根据所学知识可知,相同时代的地层往往保存着相同或相似的化石,A正确;生物由低级向高级进化,由简单到复杂,故越古老的地层中含有越低级、越简单的生物化石,B正确;受海陆变迁的影响,陆地地层中也可能含有海洋生物化石,海洋地层中也可能含有陆地生物化石,C错误;研究地层与其包含的化石可以推知地球历史和当时的地理环境,D正确。本题要求选择不正确的选项,故ABD不符题意,选C。
      【点睛】叠层石是是由藻类在生命活动过程中,将海水中的钙、镁碳酸盐及其碎屑颗粒粘结、沉淀而形成的一种化石。随着季节的变化、生长沉淀的快慢,形成深浅相间的复杂色层构造,叠层石的色层构造,有纹层状、球状、半球状、柱状、锥状及枝状等。
      下图为中国部分地区年太阳辐射分布图,读图完成下面小题。
      43. 仅考虑年太阳辐射量的分布情况,假如你作为太阳能热水器的推销员,最不利于你营销的城市是( )
      A. 重庆B. 兰州C. 昆明D. 福州
      44. 与福州相比,北京年太阳总辐射量偏高主要原因是( )
      A. 纬度更高B. .年降水量偏少C. 地势更高D. 距海洋更近
      【答案】43. A 44. B
      【解析】
      【43题详解】
      根据我国太阳辐射分布图可知,重庆多阴雨天气,太阳总辐射量小,不利于太阳能热水器营销,A正确;兰州、昆明、福州太阳辐射量多于重庆,BCD错误。故选A。
      【44题详解】
      福州属于亚热带季风气候,靠近海洋,全年降水较多;而北京属于温带季风气候,夏季多雨,全年降水相对偏少,故年太阳总辐射量偏高,B正确;纬度更高对应太阳辐射量更少,A错误;北京和福州地势差异不大,C错误;北京距海洋更远,D错误。故选B。
      【点睛】影响太阳辐射分布的因素有纬度、海拔、天气状况等。
      下图为小明同学绘制的地球内部圈层示意图,他把地球“切成了一块西瓜的形状放在盘子上”。完成下面小题。
      45. 小明绘制的示意图存在部分错误,这些错误有( )
      ①地核内部结构划分 ②两个分界面的标注
      ③岩石圈的范围 ④深度的数字标注
      A. ①②B. ①③C. ②③D. ③④
      46. 下列有关地球内部圈层的叙述,正确的是( )
      A. 陆地地壳厚度与地形存在相关性B. 软流层的上界即为莫霍面
      C. 下地幔为液态D. 地核因压力极大形成固态金属球
      【答案】45. C 46. A
      【解析】
      【45题详解】
      小明绘制的示意图将古登堡界面和莫霍界面的位置标注颠倒,②符合题意;岩石圈的范围应该是软流层以上的部分,小明标注的岩石圈将软流层包括在内,③符合题意。地核内部结构划分和深度的数字标注均没有错误,①④与题意不符。综上所述,C符合题意,ABD不符合题意,C符合题意。故选C。
      【46题详解】
      陆地地壳厚度与地形存在相关性,一般海拔越高,陆壳越厚,A正确;软流层以上的部分为岩石圈,B错误;下地幔温度、压力和密度均增大,物质呈可塑性固态,C错误;地核为外核和内核。外核为液态,内核因压力极大形成固态金属球,D错误。故选A。
      【点睛】地球的圈层结构包括内部圈层和外部圈层,其中内部圈层包括地壳(莫霍界面以上)、地幔(莫霍界面与古登堡界面之间)、地核(古登堡界面以下);外部圈层包括大气圈、水圈和生物圈,外部圈层之间相互联系,相互渗透,并没有明确的界线。另外,岩石圈表示软流层以上的部分,由地壳和上地幔顶部组成,属于地球内部圈层向外部圈层过渡的一个特殊圈层。
      在地势平缓地区,常看到呈S形弯曲的河道,即河曲。随着河曲的进一步发育,河流会截弯取直,形成牛轭湖。下图示意某地牛轭湖分布,据此完成下面小题。
      47. 牛轭湖较为常见的地区是( )
      A. 内蒙古高原B. 黄土高原C. 横断山区D. 云贵高原
      48. 由河道形成牛轭湖的地质作用主要是( )
      A. 流水下蚀B. 流水侧蚀C. 流水搬运D. 流水溶蚀
      【答案】47. A 48. B
      【解析】
      【47题详解】
      牛轭湖存在于地势平缓地区,内蒙古高原地势平坦开阔,有条件形成牛轭湖,A正确。黄土高原地表支离破碎,横断山区地势起伏大,云贵高原地表崎岖不平,都不具备形成条件,BCD错误。故选A。
      【48题详解】
      牛轭湖是河流弯曲河道,凹岸侵蚀,凸岸沉积,河流自然裁弯取直,形成牛轭湖,是受到流水侧蚀的作用,B正确。流水下蚀是形成V形河谷,流水搬运是形成冲积扇、三角洲等,流水溶蚀是形成喀斯特地貌,ACD错误。故选B。
      【点睛】河流弯曲河道,凹岸侵蚀,凸岸沉积
      流水堆积地貌:出山口——洪积扇、冲积扇,中下游地区——河漫滩,入海口——三角洲
      流水侵蚀地貌:上游——V形河谷,中下游——U形河谷
      25万美元一张票!想去太空遨游吗?2018年12月13日英国“维珍银河飞船”飞到了“太空边界”,最终达到海拔82.7千米的高度。随后下降,几分钟后落回地面。下图为大气垂直分层及高度、温度和气压的变化图。据此,完成下面小题。
      49. 飞船升空过程中大气温度变化的规律可能是( )
      A. 递减→递增→递减B. 递增→递减
      C. 递增→递减→递增D. 递减→递增
      50. 下列是“维珍银河飞船”升空新闻上部分网友的弹幕,没有道理的是( )
      A. 我晕,越来越缺氧
      B. 经历了风吹雨打,前途晴空万里
      C. 小哥不易啊,一阵冷一阵热地往上飞
      D. 我要飞得更高,离地100千米去见我的彩虹妹妹
      【答案】49. A 50. D
      【解析】
      【49题详解】
      读图可知,从地面到14千米左右,气温递减;从14千米左右到50千米左右的高空,气温递增;从50km左右的高空到82千米左右的高空,气温大致递减。综上分析,飞船升空过程中大气温度变化的规律可能是递减→递增→递减,A正确,BCD错误。故选A。
      【50题详解】
      “维珍银河飞船”升空时,海拔升高,空气密度下降,因此越来越缺氧,A不符合题意;“维珍银河飞船”升空时,在对流层天气现象多变,到了平流层和高层大气,天气稳定,B不符合题意;“维珍银河飞船”升空时,经历了向上降温的对流层、向上升温的平流层、向上降温的高层大气下层,C不符合题意;材料信息表明,“维珍银河飞船”最终达到海拔82.7千米的高度,因此不可能在“离地100千米去见我的彩虹妹妹”,D选项描述错误,D符合题意。故选D。
      【点睛】从地表至高空,大气主要分为对流层、平流层、高层大气。在对流层中,温度随着高度的增加而降低;在平流层中,温度随着高度增加而升高;在高层大气中,温度随着高度的增加先降低后升高。
      二、综合题(3小题,共40分)
      51. 构建模式图,探究地理基本原理、过程、成因及规律,是学习地理的方法之一,下图示意某种地理模式图,读图,完成下列要求。
      (1)若用模式图表示太阳系,曲线①②③④为行星轨道,阴影部分为小行星带,那么曲线④为____(填行星名称)的运行轨道。这些行星的公转共同特点是:____、____、____。
      (2)若用模式图表示显生宙时期的地层结构,若阴影部分表示中生代时期地层,那么生活在该时期最主要的爬行动物是____;①②之间的地层所处时期为____,该时期____植物繁盛。
      【答案】(1) ①. 地球 ②. 同向性 ③. 近圆性 ④. 共面性
      (2) ①. 恐龙 ②. 新生代 ③. 被子
      【解析】
      【分析】本题以地理模式图为材料设置试题,涉及太阳系八大行星的分布,地球演化历史的相关知识,主要考查学生获取与解读地理信息,调动与运用地理知识的能力,综合思维素养。
      【小问1详解】
      结合所学知识,地球是太阳系八大行星中距离太阳由近到远的第3颗行星,同时小行星带位于火星和木星之间,火星为太阳系八大行星中距离太阳由近到远的第4颗行星。由材料可知,图中阴影部分为小行星带,那么曲线④为地球的运行轨道。太阳系八大行星质的公转共同特点是同向性,近圆性,共面性。
      【小问2详解】
      结合材料信息可知,若阴影部分表示中生代时期地层,那么生活在该时期最主要的爬行动物是恐龙。①②之间表示时期的地层位于中生代之后,属于新生代,该时期被子植物繁盛。
      52. 阅读图文材料,完成下列要求
      2024年4月30日,载有三名中国航天员的“神舟十七号”载人飞船成功降落在平均海拔约1km的内蒙古东风着陆场。图为地球大气垂直分层示意图。
      (1)A层气温随高度的升高而____(“升高”或“降低”),原因是____。
      (2)有利于高空飞行的是____(写字母),原因是____和____。
      【答案】(1) ①. 降低 ②. 近地面为该层大气的直接热源
      (2) ①. B ②. 气流以平流为主 ③. 天气晴朗
      【解析】
      【分析】本大题以“神舟十七号”载人飞船成功发射为材料设置试题,涉及大气垂直分层及特点等相关知识,考查学生获取和解读地理信息、调动和运用地理知识及描述和阐释地理事物的能力,体现了综合思维及地理实践力的学科核心素养。
      【小问1详解】
      根据大气的温度、密度、运动等特征,大气自下而上分为对流层、平流层和高层大气。图中A层位于最下部,为对流层。据图片信息可知,对流层的温度随高度的升高而降低。对流层中的水汽,二氧化碳、尘埃等对太阳短波辐射的吸收少,反而对地面长波辐射的吸收多,所以对流层的热量来源于地面。近地面为该层大气的直接热源。
      【小问2详解】
      根据大气的温度、密度、运动等特征,大气自下而上分为对流层、平流层和高层大气。平流层气温随高度的增加而增加,下冷上热,气流平稳,以水平运动为主,又因缺少水汽和杂质,多晴朗天气,故平流层有利于高空飞行。有利于高空飞行的是B。原因是气流以平流为主和天气晴朗。
      【点睛】根据大气的温度、密度、运动等特征,大气自下而上分为对流层、平流层和高层大气
      53. 读下列一组地貌示意图,并回答下列问题。
      (1)写出各图所表示的地貌名称:B____,C____。
      (2)图A所示的地貌多位于____,图D所表示的地貌通常分布在我国____地区。
      (3)图A所示地貌的沉积物从扇顶到扇缘的变化特点是厚度____,堆积物颗粒____。
      (4)属于侵蚀地貌是:____、____(填字母序号)。
      【答案】(1) ①. 沙丘 ②. V形谷
      (2) ①. 山前 ②. 西北
      (3) ①. 逐渐变薄 ②. 逐渐变小
      (4) ①. C ②. D
      【解析】
      【分析】本题以地貌示意图为材料设置试题,涉及常见的地貌类型等相关知识,考查学生获取和解读地理信息、调动和运用地理知识、基本技能、描述和阐释地理事物的能力,以及人地协调观、综合思维、区域认知、地理实践力的学科核心素养。
      【小问1详解】
      读图可知,B图地貌为新月形的沙丘。C景观河谷较深,岸壁陡峭,为V形谷。
      【小问2详解】
      图A所示的冲积扇多位于山前,是山区河流流出山口后,流速减缓,泥沙堆积形成。图D所示的风蚀蘑菇地貌通常分布在我国西北干旱地区,风力作用显著。
      【小问3详解】
      图A所示的冲积扇沉积物厚度从扇顶到扇缘堆积物由厚变薄,颗粒物粒径由大变小。
      【小问4详解】
      侵蚀地貌是指由外力作用对地表进行侵蚀而形成的地貌。A图是冲积扇,是流水堆积作用形成的;B图是沙丘,是风力堆积作用形成的;C图是峡谷,是流水侵蚀作用形成的;D图是风蚀蘑菇,是风力侵蚀形成的。故属于侵蚀地貌是CD。

      相关试卷

      黑龙江省牡丹江市2024_2025学年高一地理上学期11月期中试题含解析:

      这是一份黑龙江省牡丹江市2024_2025学年高一地理上学期11月期中试题含解析,共23页。试卷主要包含了选择题,综合题等内容,欢迎下载使用。

      黑龙江省牡丹江市2024_2025学年高三地理上学期11月期中试题含解析:

      这是一份黑龙江省牡丹江市2024_2025学年高三地理上学期11月期中试题含解析,共13页。试卷主要包含了选择题,综合题等内容,欢迎下载使用。

      黑龙江省牡丹江市2024_2025学年高二地理上学期11月期中试题含解析:

      这是一份黑龙江省牡丹江市2024_2025学年高二地理上学期11月期中试题含解析,共20页。试卷主要包含了选择题,综合题等内容,欢迎下载使用。

      资料下载及使用帮助
      版权申诉
      • 1.电子资料成功下载后不支持退换,如发现资料有内容错误问题请联系客服,如若属实,我们会补偿您的损失
      • 2.压缩包下载后请先用软件解压,再使用对应软件打开;软件版本较低时请及时更新
      • 3.资料下载成功后可在60天以内免费重复下载
      版权申诉
      若您为此资料的原创作者,认为该资料内容侵犯了您的知识产权,请扫码添加我们的相关工作人员,我们尽可能的保护您的合法权益。
      入驻教习网,可获得资源免费推广曝光,还可获得多重现金奖励,申请 精品资源制作, 工作室入驻。
      版权申诉二维码
      欢迎来到教习网
      • 900万优选资源,让备课更轻松
      • 600万优选试题,支持自由组卷
      • 高质量可编辑,日均更新2000+
      • 百万教师选择,专业更值得信赖
      微信扫码注册
      手机号注册
      手机号码

      手机号格式错误

      手机验证码 获取验证码 获取验证码

      手机验证码已经成功发送,5分钟内有效

      设置密码

      6-20个字符,数字、字母或符号

      注册即视为同意教习网「注册协议」「隐私条款」
      QQ注册
      手机号注册
      微信注册

      注册成功

      返回
      顶部
      学业水平 高考一轮 高考二轮 高考真题 精选专题 初中月考 教师福利
      添加客服微信 获取1对1服务
      微信扫描添加客服
      Baidu
      map