搜索
      上传资料 赚现金

      湖南省衡阳市2024-2025学年高二下学期期末统考地理试卷(Word版附答案)

      • 1.02 MB
      • 2025-07-11 20:57:56
      • 98
      • 0
      • 教习网3275309
      加入资料篮
      立即下载
      查看完整配套(共2份)
      包含资料(2份) 收起列表
      试卷
      湖南省衡阳市2024--2025学年下学期高二期末统考地理试题.docx
      预览
      答案
      高二地理答案.pdf
      预览
      正在预览:湖南省衡阳市2024--2025学年下学期高二期末统考地理试题.docx
      湖南省衡阳市2024--2025学年下学期高二期末统考地理试题第1页
      高清全屏预览
      1/6
      湖南省衡阳市2024--2025学年下学期高二期末统考地理试题第2页
      高清全屏预览
      2/6
      湖南省衡阳市2024--2025学年下学期高二期末统考地理试题第3页
      高清全屏预览
      3/6
      高二地理答案第1页
      高清全屏预览
      1/2
      还剩3页未读, 继续阅读

      湖南省衡阳市2024-2025学年高二下学期期末统考地理试卷(Word版附答案)

      展开

      这是一份湖南省衡阳市2024-2025学年高二下学期期末统考地理试卷(Word版附答案),文件包含湖南省衡阳市2024--2025学年下学期高二期末统考地理试题docx、高二地理答案pdf等2份试卷配套教学资源,其中试卷共8页, 欢迎下载使用。
      注意事项:
      1.答题前,考生务必将自己的姓名、考生号、考场号、座位号填写在答题卡上。
      2.回答选择题时,选出每小题答案后,用铅笔把答题卡上对应题目的答案标号涂黑。如需改动,用橡皮擦干净后,再选涂其他答案标号。回答非选择题时,将答案写在答题卡上。写在本试卷上无效。
      3.考试结束后,将本试卷和答题卡一并交回。
      4.本试卷主要考试内容:高考全部内容。
      一、选择题:本题共16小题,每小题3分,共48分。在每小题给出的四个选项中,只有一项是符合题目要求的。
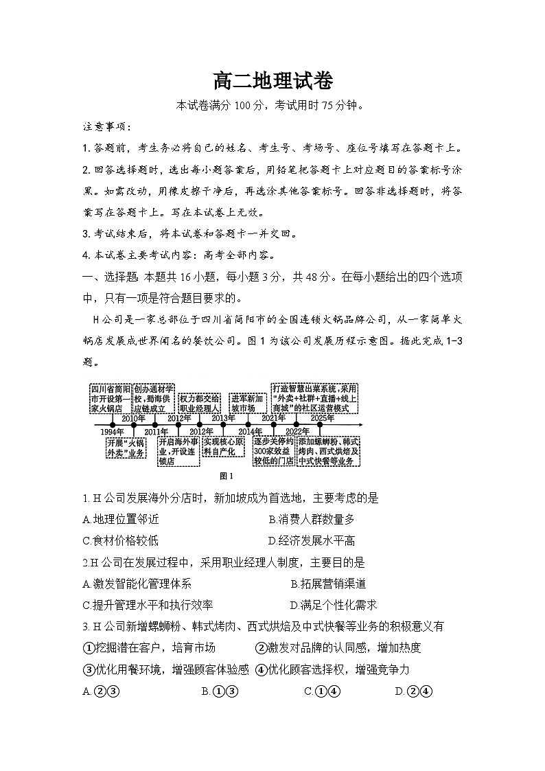
      H公司是一家总部位于四川省简阳市的全国连锁火锅品牌公司,从一家简单火锅店发展成世界闻名的餐饮公司。图1为该公司发展历程示意图。据此完成1-3题。
      1. H公司发展海外分店时,新加坡成为首选地,主要考虑的是
      A.地理位置邻近 B.消费人群数量多
      C.食材价格较低 D.经济发展水平高
      2.H公司在发展过程中,采用职业经理人制度,主要目的是
      A.激发智能化管理体系 B.拓展营销渠道
      C.提升管理水平和执行效率 D.满足个性化需求
      3. H公司新增螺蛳粉、韩式烤肉、西式烘焙及中式快餐等业务的积极意义有
      ①挖掘潜在客户,培育市场 ②激发对品牌的认同感,增加热度
      ③优化用餐环境,增强顾客体验感 ④优化顾客选择权,增强竞争力
      A.②③ B.①③ C.①④ D.②④
      手扶拖拉机以柴油机为动力,功率不大但动力强劲,适用于小块耕地。山东C集团位于沂蒙革命老区,始建于1961年,前期主要元件依赖进口,主要有手扶拖拉机、工程机械、高精度铸造、高端液压四大核心业务板块,现今产品本地化率在90%以上,高精度铸造、液压件获得产品认证标识。据此完成4-6题。
      4.手扶拖拉机在沂蒙革命老区市场广阔,主要影响因素是
      A.人力成本 B.操作技术 C.消费习惯 D.地形特点
      5. C集团产品主要元件从依赖进口到向本地化转变得益于
      A.生产成本降低 B.运输费用减少 C.生产技术提高 D. 就业机会增多
      6.高精度铸造、液压件获得产品认证标识的积极意义有
      ①利于行业垄断,提高利润 ②保护产权,防止假冒产品
      ③促进 竞争,利于多元化生产 ④激发品牌研发动力,提高产品知名度
      A.②③ B.①③ C.①④ D.②④
      西班牙和葡萄牙被称为“能源孤岛”,其电力超过50%来自风能、太阳能等可再生能源,电网储能仅占新能源发电量的8%(国际安全标准建议20%),并通过有限跨境线路与法国及其他欧洲地区相连。当地时间2025年4月28日,西班牙、葡萄牙及法国南部地区突发罕见大规模停电事故,交通、通信、医疗系统瘫痪,影响超过5000万人。据此完成7-8题。
      7.西班牙和葡萄牙被称为“能源孤岛”,主要是因为
      A.可再生能源占比过高,而并网不足
      B.与欧洲主网的跨境互联线路有限
      C.电网技术标准与欧盟其他国家不同
      D.两国完全依赖本土发电,无跨国输电
      8.西班牙、葡萄牙电力结构中可再生能源占比高,可能带来的问题是
      A.能源供应稳定性差 B.能源生产成本过高
      C.区域环境污染加剧 D.能源消费市场萎缩
      博格达峰是天山山脉的主峰,其自然带分布具有地域性特点。图2为博格达峰垂直自然带谱分布示意图。据此完成9- -11题。
      9.图中R和S自然带分别为
      A.苔原带温带草原带 B.冰雪带山地草原带
      C.温带草原带苔原带 D.山地草原带冰雪带
      10.与南坡相比,北坡自然带数量较多,主要原因是北坡
      A.热量更充足 B.降水更丰富 C.相对高度更大 D.海拔更高
      11.下列关于博格达峰高山垫状植被带植物特征的描述,正确的是
      ①呈密集团块状②根系较发达③植株低矮④花期较长
      A.②③④ B.①③④ C.①②④ D.①②③
      近年来,梯田撂荒现象在全球范围内均有出现,并呈现扩散的趋势。梯田撂荒现象受自然环境变化、社会经济发展、国家政策以及其他多种因素综合作用的影响,各地情况存在显著差异。图3示意我国梯田撂荒的省际分布。据此完成12- 13题。
      12.影响梯田撂荒的主要因素有
      ①生态退耕政策②劳动力③经济效益 ④地形和气候
      A.①② B.②③ C.③④ D.①④
      13.梯田撂荒短期内对发生区的影响是
      A.减少地表径流 B. 加剧土壤侵蚀
      C. 减少野火发生 D.减少地震、滑坡灾害
      图4为山东省多年平均年太阳总辐射和四季太阳总辐射空间分布图(单位:MJ/m2)。据此完成14- -16 题。
      14.下列关于山东省四季太阳总辐射空间分布特征的叙述,正确的是
      A.春季东西差异大于南北差异
      B.夏季南北差异小于全年南北差异
      C.秋季南北差异大于东西差异
      D.冬季东西差异大于全年东西差异
      15.影响山东省全年太阳总辐射南北差异的主要因素是
      A.纬度 B.距海远近 C.经度 D.大气环流
      16.夏季日照市太阳总辐射远小于烟台市,推测其主要原因是日照市
      A.纬度较低 B.太阳高度较低 C. 阴雨天气较多 D.受寒流影响大
      二、非选择题:52分。
      17.阅读图文材料,完成下列要求。(16分)
      张掖市甘州区乌江镇位于黑河流域,是当地唯一的稻米种植区。“乌江贡米”因黑河畔独特的水土光热条件,以优良品质闻名西北。近年来,当地通过品种改良、引入精准水肥一体化设备、标准化种植和电商销售措施,推动“乌江贡米”从传统种植向现代化产业转型,从古法农耕到科技农业,从单一生产到三产融合,绘就了乌江乡村振兴的新图景。图5示意乌江镇新河田园综合体稻田景观。

      (1)从气候和水源角度,分析“乌江贡米”品质优良的原因。(6 分)
      (2)说明当地引入精准水肥一体化设备对水稻种植的积极作用。(4 分)
      (3)简述“乌江贡米”产区三产融合对当地乡村振兴的意义。(6 分)
      18.阅读图文材料,完成下列要求。(18 分)
      材料一 新疆阿克苏拜城县位于塔里木盆地南缘,其境内 克孜尔乡红石林景区有一干,一湿两眼烈焰泉。烈焰泉遇火即燃,水浇不灭火,火烧不干水,形成“水火交融”的独特景观,吸引不少游客前来打卡。据了解,烈焰泉的形成与该地地质活动有关。该区域地下岩层结构复杂,多泥岩砂岩和砂砾岩互层。图6、图7分别为烈焰泉位置图和烈焰泉“水火交融”景观图。
      材料二 烈焰泉泉水略显浑浊 ,尝起来有咸味,旁边的地面上还泛着白色的盐花。当地居民曾利用泉水晒盐,但近年来过度开采导致泉眼干涸、景观退化。
      (1)结合地质作用过程,说明烈焰泉“水火交融”景观的形成机制。(6 分)
      (2)从水循环角度,分析该地泉水盐度高且旁边地面泛着白色盐花的原因。(8分)
      (3)当地政府计划开发烈焰泉旅游资源,促进区域可持续发展。请你从生态保护角度提出合理建议。(4分)
      19.阅读图文材料,完成下列要求。(18 分)
      潮流冲刷槽是涨潮流或落潮流在强烈冲刷作用下形成和维持的负地形。杭州湾是强潮型河口海湾,平均水深8-10 m,其北岸以粉砂质黏土沉积层为主,受强劲涨潮流作用,发育有一系列潮流冲刷深槽。金山深槽位于该系列深槽的东部起点,受潮流与长江入海水沙变化等多种因素影响,一直处于动态变化中。图8为杭州湾、金山深槽及不同年份金山深槽深泓线(沿水流方向的最大水深处连线)位置示意图。

      (1)指出影响金山深槽深泓线位置空间变化的自然因素。(6 分)
      (2)推测金山深槽遭受冲刷最为严重的季节,并说明原因。(6 分)
      (3)阐述金山深槽周边护岸工程对附近环境的影响。(6 分)

      相关试卷 更多

      资料下载及使用帮助
      版权申诉
      • 1.电子资料成功下载后不支持退换,如发现资料有内容错误问题请联系客服,如若属实,我们会补偿您的损失
      • 2.压缩包下载后请先用软件解压,再使用对应软件打开;软件版本较低时请及时更新
      • 3.资料下载成功后可在60天以内免费重复下载
      版权申诉
      若您为此资料的原创作者,认为该资料内容侵犯了您的知识产权,请扫码添加我们的相关工作人员,我们尽可能的保护您的合法权益。
      入驻教习网,可获得资源免费推广曝光,还可获得多重现金奖励,申请 精品资源制作, 工作室入驻。
      版权申诉二维码
      期末专区
      • 精品推荐
      • 所属专辑8份
      欢迎来到教习网
      • 900万优选资源,让备课更轻松
      • 600万优选试题,支持自由组卷
      • 高质量可编辑,日均更新2000+
      • 百万教师选择,专业更值得信赖
      微信扫码注册
      手机号注册
      手机号码

      手机号格式错误

      手机验证码 获取验证码 获取验证码

      手机验证码已经成功发送,5分钟内有效

      设置密码

      6-20个字符,数字、字母或符号

      注册即视为同意教习网「注册协议」「隐私条款」
      QQ注册
      手机号注册
      微信注册

      注册成功

      返回
      顶部
      学业水平 高考一轮 高考二轮 高考真题 精选专题 初中月考 教师福利
      添加客服微信 获取1对1服务
      微信扫描添加客服
      Baidu
      map