搜索
      上传资料 赚现金

      【生物】河北省邢台市卓越联盟2024-2025学年高二下学期4月月考(解析版)

      • 3.16 MB
      • 2025-07-01 11:18:55
      • 40
      • 0
      • 教习网5034831
      加入资料篮
      立即下载
      【生物】河北省邢台市卓越联盟2024-2025学年高二下学期4月月考(解析版)第1页
      高清全屏预览
      1/19
      【生物】河北省邢台市卓越联盟2024-2025学年高二下学期4月月考(解析版)第2页
      高清全屏预览
      2/19
      【生物】河北省邢台市卓越联盟2024-2025学年高二下学期4月月考(解析版)第3页
      高清全屏预览
      3/19
      还剩16页未读, 继续阅读

      【生物】河北省邢台市卓越联盟2024-2025学年高二下学期4月月考(解析版)

      展开

      这是一份【生物】河北省邢台市卓越联盟2024-2025学年高二下学期4月月考(解析版),共19页。试卷主要包含了单项选择题,多项选择题等内容,欢迎下载使用。
      一、单项选择题:本题共13小题,每小题2分,共26分。在每小题给出的四个选项中,只有一项是符合题目要求的。
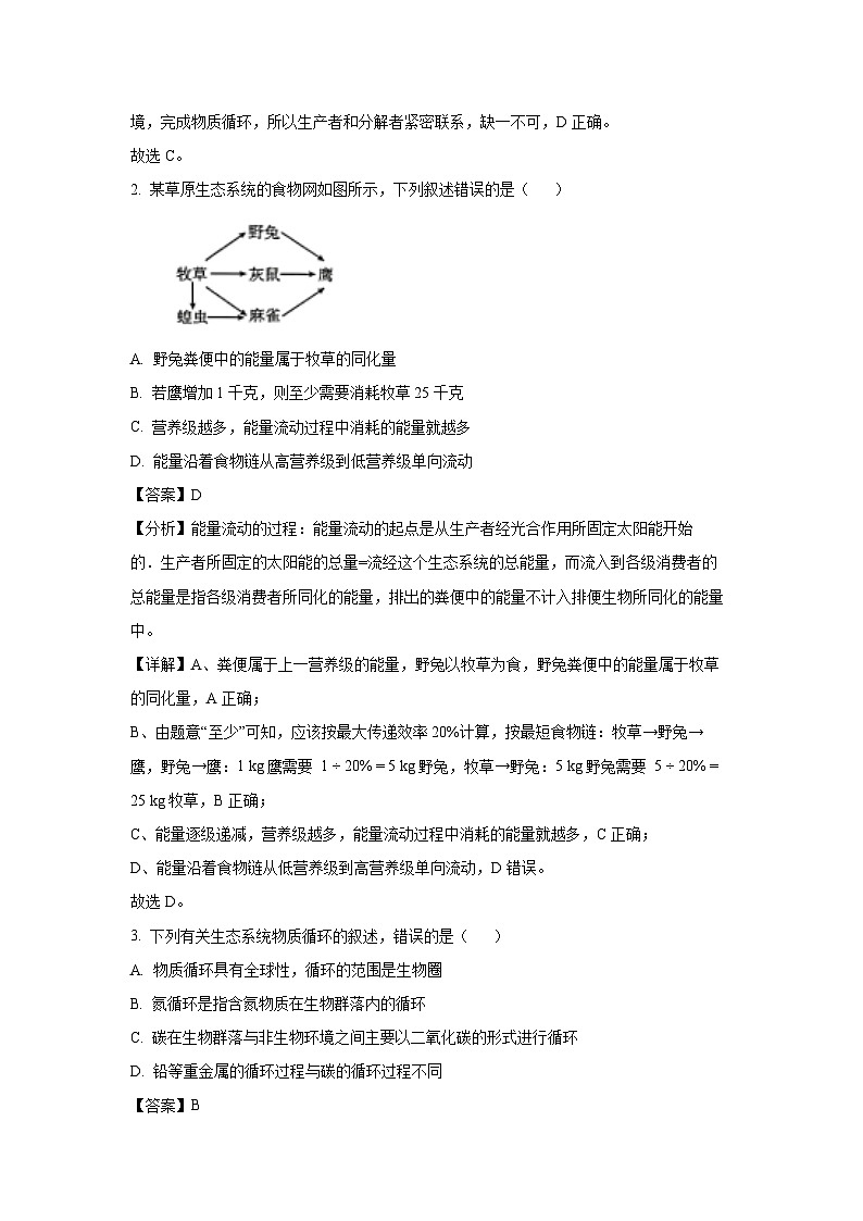
      1. 某生态系统的组成成分之间的关系如图所示,下列叙述错误的是( )
      A. 甲能够加快生态系统的物质循环
      B. 丙包括光、热、水、空气、无机盐等
      C. 丁是生产者,生产者都是绿色植物
      D. 生产者和分解者紧密联系,缺一不可
      【答案】C
      【分析】(1)生态系统的结构包括生态系统成分和营养结构(食物链和食物网)。
      (2)生态系统中的成分有:①非生物的物质和能量:空气、水、矿物质、阳光、热能 ;②生产者:属自养生物(主要是绿色植物);是生态系统的主要成分;③消费者:属异养生物(各种动物);分类:初级消费者、次级消费者、三级消费者;④分解者:属异养生物(细菌、真菌等营腐生生活的微生物),其作用为:分解动植物遗体、排出物和残落物中的有机物为无机物归还到无机环境。
      题图分析:丙、丁之间有双向箭头,且所有的成分都有箭头指向丙,所以丙为非生物的物质和能量,丁为生产者,除了丙外,甲、丁具有箭头指向乙,且①有箭头指向丙,则乙分解者,甲为消费者。
      【详解】A、甲表示消费者,消费者可以加快生态系统的物质循环,A正确;
      B、丙表示非生物的物质和能量,包括光、热、水、空气、无机盐等,B正确;
      C、丁是生产者,生产者主要是绿色植物,还有硝化细菌等,C错误;
      D、生产者是生态系统的基石,通过光合作用或化能合成作用将无机物转化为有机物,为其他生物提供能量和物质, 分解者将动植物遗体、排泄物等有机物分解为无机物,归还环境,完成物质循环,所以生产者和分解者紧密联系,缺一不可,D正确。
      故选C。
      2. 某草原生态系统的食物网如图所示,下列叙述错误的是( )
      A. 野兔粪便中的能量属于牧草的同化量
      B. 若鹰增加1千克,则至少需要消耗牧草25千克
      C. 营养级越多,能量流动过程中消耗的能量就越多
      D. 能量沿着食物链从高营养级到低营养级单向流动
      【答案】D
      【分析】能量流动的过程:能量流动的起点是从生产者经光合作用所固定太阳能开始的.生产者所固定的太阳能的总量=流经这个生态系统的总能量,而流入到各级消费者的总能量是指各级消费者所同化的能量,排出的粪便中的能量不计入排便生物所同化的能量中。
      【详解】A、粪便属于上一营养级的能量,野兔以牧草为食,野兔粪便中的能量属于牧草的同化量,A正确;
      B、由题意“至少”可知,应该按最大传递效率20%计算,按最短食物链:牧草→野兔→鹰,野兔→鹰:1 kg鹰需要 1 ÷ 20% = 5 kg野兔,牧草→野兔:5 kg野兔需要 5 ÷ 20% = 25 kg牧草,B正确;
      C、能量逐级递减,营养级越多,能量流动过程中消耗的能量就越多,C正确;
      D、能量沿着食物链从低营养级到高营养级单向流动,D错误。
      故选D。
      3. 下列有关生态系统物质循环的叙述,错误的是( )
      A. 物质循环具有全球性,循环的范围是生物圈
      B. 氮循环是指含氮物质在生物群落内的循环
      C. 碳在生物群落与非生物环境之间主要以二氧化碳的形式进行循环
      D. 铅等重金属的循环过程与碳的循环过程不同
      【答案】B
      【分析】物质循环是生态学概念,指生物圈里任何物质或元素沿着一定路线从周围环境到生物体,再从生物体回到周围环境的循环往复的过程。
      【详解】A、物质循环可以发生在最大的生态系统即生物圈中,具有全球性,A正确;
      B、氮循环是指含氮物质在生物群落与无机环境之间循环,B错误;
      C、碳在生物群落与非生物环境之间主要以二氧化碳的形式进行循环,CO2通过光合作用转变为有机物进入生物体内,又以呼吸作用将有机物转变为CO2释放到环境中,C正确;
      D、铅等重金属的循环过程与碳的循环过程不同,因为铅等重金属不易被分解,容易在生物体内富集,D正确。
      故选B。
      4. 生态足迹指维持某一人口单位生存所需的生产资源和吸纳废物的土地及水域的面积。下列叙述正确的是( )
      A. 与开车出行相比,步行会增大生态足迹
      B. 发达国家人口增长缓慢,人均生态足迹小
      C. 对某些物质回收利用有利于减小生态足迹
      D. 光伏、风能的推广使用可以增大生态足迹
      【答案】C
      【分析】生态足迹也称“生态占用“。是指特定数量人群按照某一种生活方式所消费的,自然生态系统提供的,各种商品和服务功能,以及在这一过程中所产生的废弃物需要环境(生态系统)吸纳,并以生物生产性土地(或水域)面积来表示的一种可操作的定量方法。它的应用意义是:通过生态足迹需求与自然生态系统的承载力(亦称生态足迹供给)进行比较即可以定量的判断某一国家或地区可持续发展的状态,以便对未来人类生存和社会经济发展做出科学规划和建议。
      【详解】A、与步行相比,开车出行会增大生态足迹;增加的部分既包括 汽车对道路、停车场的直接占用面积,也包括吸收尾气所 需要的林地面积等,可见与开车出行相比,步行会减小生态足迹,A错误;
      B、生活方式不同,生态足迹的大小可能不同,发达国家人口增长缓慢,但人均资源消耗和废物排放量通常较高,因此人均生态足迹不一定小,B错误;
      C、回收利用可以减少对自然资源的需求,降低生产和废物处理的土地占用,从而减小生态足迹,C正确;
      D、光伏、风能等可再生能源的推广使用可以减少对化石燃料的依赖,从而降低生态足迹,D错误。
      故选C。
      5. 雾灵山具有丰富的植物资源,能够固碳供氧、保持水土,近年来发展了美食养生、教学科研等项目。分析其生物多样性的价值,下列说法错误的是( )
      A. 生物多样性的间接价值明显小于直接价值
      B. 固碳供氧、保持水土体现了生物多样性的间接价值
      C. 雾灵山有某种不知名的昆虫可能体现了生物多样性的潜在价值
      D. 美食养生、教学科研体现了生物多样性的直接价值
      【答案】A
      【分析】生物多样性的价值:
      (1)直接价值:对人类有食用、药用和工业原料等使用意义,以及有旅游观赏、科学研究和文学艺术创作等非实用意义的。
      (2)间接价值:对生态系统起重要调节作用的价值(生态功能)。
      (3)潜在价值:目前人类不清楚的价值。
      【详解】A、在生物多样性价值评估中,间接价值(如生态系统服务)通常远大于直接价值(如资源利用),因为间接价值是维持地球生命支持系统的基础,具有全局性和长期性。例如,固碳供氧、水土保持等生态功能的经济价值往往超过直接的旅游或科研收益,A错误;
      B、固碳供氧(调节大气成分)和保持水土(防止土壤侵蚀)是生态系统服务功能的典型例子,属于间接价值,B正确;
      C、未知物种(如不知名的昆虫)的价值尚未被发掘,但未来可能在新药开发、基因资源等方面有应用,因此属于潜在价值,C正确;
      D、美食养生(直接利用生物资源进行健康活动)和教学科研(用于教育、研究和文化目)都是直接为人类服务的,属于直接价值,D正确。
      故选A。
      6. 发酵食品的制作离不开微生物。下列传统发酵食品中,主要利用需氧型原核生物的是( )
      A. 泡菜B. 酸奶C. 腐乳D. 果醋
      【答案】D
      【分析】果酒制作的原理:在无氧条件下,酵母菌能进行酒精发酵。
      果醋制作的原理:当氧气、糖源充足时,醋酸菌将葡萄汁中的糖分解成醋酸;当缺少糖源时,醋酸菌将乙醇变为乙醛,再将乙醛变为醋酸。
      腐乳是好氧发酵,主要用的是毛霉,是霉菌。它是利用毛霉产生的蛋白酶分解豆制品中的蛋白质,使用不易消化吸收的大分子蛋白质分解为易于吸收的多肽,并产生多种风味物质。
      泡菜是厌氧发酵,主要用的是乳酸菌,是细菌。它是利用乳酸菌在厌氧条件下产生乳酸,使蔬菜产生酸味,同时产生多种风味物质。
      【详解】A、泡菜制作主要利用的是乳酸菌,乳酸菌是厌氧型原核生物,A错误;
      B、酸奶制作主要利用的是乳酸菌,乳酸菌是厌氧型原核生物,B错误;
      C、腐乳制作主要利用的是毛霉等真菌,毛霉是需氧型真核生物,C错误;
      D、果醋制作主要利用的是醋酸菌,醋酸菌是需氧型原核生物,D正确。
      故选D。
      7. 微生物的纯培养既需要适宜的培养基,又要防止杂菌污染。下列相关叙述错误的是( )
      A. 为防止杂菌污染,需要对培养基、培养皿进行高压蒸汽灭菌
      B. 培养基中营养物质浓度过高会引起微生物细胞渗透失水
      C. 进行微生物纯培养时,可采用稀释涂布平板法接种菌种
      D. 单菌落一般为纯培养物,获得纯培养物的过程就是纯培养
      【答案】C
      【分析】在微生物学中,将接种于培养基内,在合适条件下形成的含特定种类微生物的群体称为培养物。由单一个体繁殖所获得的微生物群体称为纯培养物,获得纯培养物的过程就是纯培养。微生物的纯培养包括配制培养基、灭菌、接种、分离和培养等步骤。。
      【详解】A、微生物培养中,获得纯净培养物的关键是防止杂菌污染,为防止杂菌污染,需要对培养基、培养皿进行高压蒸汽灭菌,A正确;
      B、培养基中营养物质浓度过高,外界溶液浓度过高,微生物细胞渗透失水,B正确;
      C、将目标微生物转移到培养基中的过程称为接种。接种所使用的涂布器或接种环;进行微生物纯培养时,可采用涂布器或接种环进行接种,采用平板划线法法或稀释涂布平板法分离纯化菌种,C错误;
      D、单菌落一般为单个细胞发育而来的纯培养物,获得纯培养物的过程就是纯培养,D正确。
      故选C。
      8. 某实验小组利用酵母菌菌液进行如图所示的平板划线操作,划线的顺序为①→②→③→④→⑤。下列有关叙述错误的是( )
      A. 该实验可分离纯化酵母菌
      B. 该过程中接种环至少要灼烧5次
      C. 每次灼烧灭菌的目的不一定相同
      D. 纯培养物最有可能出现在区域⑤
      【答案】B
      【分析】图示过程为平板划线法,平板划线法可对微生物进行纯化,只有第一次划线蘸取菌液,其余每次划线的菌落来自于上一次划线的末端。
      【详解】A、平板划线法可分离纯化酵母菌,A正确;
      B、图中有5个划线区,划线前、划线结束后以及2次划线之间都要灼烧接种环,因此至少要灼烧6次,B错误;
      C、蘸取菌液前需要灼烧一次接种环,之后在c、b、a区域划线前都要灼烧接种环,以保证菌种来自上一次划线的末端,划线结束后也要灼烧接种环,防止接种环上的菌种污染环境、感染接种者,每次灼烧灭菌的目的不一定相同,C正确;
      D、区域⑤菌浓度最小,纯培养物最有可能出现在区域⑤,D正确。
      故选B。
      9. 用稀释涂布平板法来统计样品中的细菌的活菌数时,通过统计平板上的菌落数就能推测出样品中的活菌数。下列相关叙述错误的是( )
      A. 一般在30~37 ℃的温度下培养细菌1~2天即可获得菌落
      B. 同一稀释度下至少涂布3个平板,取平均值可减小实验误差
      C. 稀释度足够高时,一个菌落一般来源于一个活菌
      D. 通过该方法统计的菌落数一般多于实际活菌数
      【答案】D
      【分析】用稀释涂布平板法进行微生物计数时,当样品的稀释度足够高时,培养基表面的一个菌落,来源于样品稀释液中的一个活菌,通过统计平板上的菌落数,就能推测出样品大约含有多少活菌。
      【详解】A、30~37 ℃是大多数中温细菌(如大肠杆菌)的适宜培养温度范围,培养1~2天通常可见明显菌落,符合常规实验条件,A正确;
      B、重复涂布多个平板(通常3个或更多)并取平均值,可降低随机误差(如涂布不均匀或培养条件差异),提高计数的准确性,可减小实验误差,B正确;
      C、当稀释度足够高时,细菌被充分分散,每个菌落通常由一个活菌细胞繁殖形成,这是稀释涂布平板法的基础原理,C正确;
      D、实际上,通过该方法统计的菌落数一般少于实际活菌数,因为当两个或多个细胞连在一起时,平板上观察到的只是一个菌落,D错误。
      故选D。
      10. 下图为4种菌落分布图,丙图中有不同大小、颜色的菌落。下列相关叙述正确的是( )
      A. 甲、丙、丁图的结果是通过平板划线法得到的
      B. 获得乙图所示菌落所使用的接种工具是涂布器
      C. 丙图中不同大小、颜色的菌落可能来自不同菌种
      D. 若欲统计微生物数量,则丁图的结果符合记录要求
      【答案】C
      【分析】微生物接种到固体培养基常用的方法有稀释涂布平板法和平板划线法,其中稀释涂布平板法接种可以形成单菌落,所以常用来进行微生物的计数。
      【详解】A、甲、丙、丁图的结果是通过稀释涂布平板法得到的,A错误;
      B、乙图的结果是通过平板划线法得到的,接种工具是接种环,B错误;
      C、菌落形态(大小、颜色、边缘等)是微生物鉴定的重要特征。不同菌种在相同培养条件下可能形成不同形态的菌落,因此丙图中出现不同大小、颜色的菌落很可能表示样品中存在多种微生物,C正确;
      D、丁图中的菌落数少于30,结果不符合记录要求,D错误。
      故选C。
      11. 发酵工程一般包括菌种的选育,扩大培养,培养基的配制、灭菌,接种,发酵,产物的分离、提纯等。下列叙述正确的是( )
      A. 性状优良的发酵所用菌种都是从自然界中筛选而来的
      B. 扩大培养能为发酵阶段提供更多所需要的菌种
      C. 配制培养基是发酵工程的中心环节
      D. 若产品是单细胞蛋白,则应采取适当措施提取、分离和纯化
      【答案】B
      【分析】(1)发酵工程生产的产品有两类:一类是代谢产物,另一类是菌体本身。产品不同,分离提纯的方法一般不同。①如果产品是菌体,可采用过滤,沉淀等方法将菌体从培养液中分离出来;②如果产品是代谢产物,可用萃取、蒸馏、离子交换等方法进行提取。
      (2)发酵过程中要严格控制温度、pH、溶氧、通气量与转速等发酵条件。
      (3)发酵过程一般来说都是在常温常压下进行,条件温和、反应安全,原料简单、污染小,反应专一性强,因而可以得到较为专一的产物。
      【详解】A、性状优良的发酵所用菌种也可以通过诱变育种、基因工程育种获得,A错误;
      B、扩大培养的目的是增大接种时发酵罐中菌种的数目,加快发酵过程的进程,所以扩大培养能为发酵阶段提供更多所需要的菌种,B正确;
      C、在发酵罐内发酵是发酵工程的中心环节,C错误
      D、单细胞蛋白是一种富含蛋白质的微生物菌体,应采用过滤、沉淀等方法分离菌体,D错误。
      故选B。
      12. 下列关于植物愈伤组织的叙述,错误的是( )
      A. 失去特有的结构和功能
      B. 由薄壁细胞组成
      C. 在一定的激素和营养条件下诱导形成
      D. 可脱分化形成胚状体
      【答案】D
      【分析】植物组织培养技术是利用离体的组织或器官,在相应植物激素的调节下,进行脱分化形成愈伤组织,再分化形成胚状体等结构,其原理为植物细胞的全能性。
      【详解】AB、愈伤组织是外植体通过脱分化过程产生的,在该过程中失去了特有的结构和功能,转化为非分化的细胞,进而形成不定形的薄壁组织团块,AB正确;
      C、脱分化形成愈伤组织的过程,需要一定的激素(生长素和细胞分裂素)和营养条件下诱导形成,C正确;
      D、愈伤组织是通过再分化形成胚状体的,D错误。
      故选D。
      13. 下列植物细胞中,不具有全能性的是( )
      A. 玉米花粉细胞
      B. 樟树成熟的筛管细胞
      C. 菊花叶肉细胞
      D. 洋葱根尖分生区细胞
      【答案】B
      【分析】除了高等植物成熟的筛管细胞和哺乳动物成熟的红细胞没有细胞核,真核细胞绝大多数都具有细胞核。
      【详解】A、玉米花粉细胞含有本物种全套的遗传物质,具有全能性,A不符合题意;
      B、植物成熟的筛管细胞,没有细胞核,不具有本物种全套的遗传物质,因此不具有全能性,B项符合题意;
      C、菊花叶肉细胞含有本物种全套的遗传物质,具有全能性,C不符合题意;
      D、洋葱根尖分生区细胞含有本物种全套遗传物质,具有全能性,D不符合题意。
      故选B。
      二、多项选择题:本题共5小题,每小题3分,共15分。在每小题给出的四个选项中,有两个或两个以上选项符合题目要求,全部选对得3分,选对但不全的得1分,有选错的得0分。
      14. 科研人员对一个简单生态系统中所有消费者的粪便进行分析,结果如表所示。假设流入该生态系统的总能量不变,下列叙述正确的是( )
      A. 该食物网中共有5条食物链
      B. 丁占据第三、四、五营养级
      C. 甲和丙的种间关系为种间竞争
      D. 将丙全部移走,丁的数量最终会增加
      【答案】ABD
      【分析】(1)生态系统的结构包括生态系统的成分和营养结构.生态系统的成分包括生产者、消费者、分解者和非生物的物质和能量.营养结构指食物链和食物网。
      (2)能量流动特点:①单向流动:生态系统内的能量只能从第一营养级流向第二营养级,再依次流向下一个营养级,不能逆向流动,也不能循环流动。②逐级递减:能量在沿食物链流动的过程中,逐级减少,能量在相邻两个营养级间的传递效率是10%-20%;可用能量金字塔表示。
      【详解】AB、图中有5条食物链,分别为水草→甲→丙→丁、藻类→甲→丙→丁、藻类→乙→甲→丙→丁、藻类→乙→丁、藻类→乙→丙→丁,生产者(水草、藻类)占第一营养级,因此丁占据第三、四、五营养级,A、B正确;
      C、甲和丙的种间关系为捕食和种间竞争,C错误;
      D、将丙全部移走,丁由第三、四、五营养级变成第三营养级,因食物链缩短而减少了能量消耗,因此丁的数量最终会增加,D正确。
      故选ABD。
      15. 豆豉制作的历史可以追溯到两千多年前,研究人员以黑豆为原料,运用传统发酵技术制作黑豆豉,并检测了游离必需氨基酸含量,结果如表(单位为mg·10-2·g-1)所示。下列相关分析正确的是( )
      A. 制作豆豉的菌种能产生蛋白酶
      B. 与黑豆相比,黑豆豉更易于消化吸收
      C. 由题推测,黑豆豉不能产生非必需氨基酸
      D. 传统发酵以混合菌种的固体发酵及半固体发酵为主
      【答案】ABD
      【分析】腐乳的制作原理:利用的菌种有毛霉(主要)、酵母菌、曲霉、青霉等,适宜温度为15℃~18℃,代谢类型为异养需氧型;毛霉能够产生蛋白酶和脂肪酶,将蛋白质和脂肪分别水解成小分子的肽和氨基酸、甘油和脂肪酸.腐乳制作时,卤汤中酒的含量一般控制在12%左右,若酒的含量过低,不足以杀菌,若腐乳的含量过高,则会延长腐乳成熟的时间。用盐腌制腐乳的过程中,要控制盐的用量,盐的浓度过高会影响口味,过低则不足以抑制杂菌的生长,导致豆腐腐败。
      【详解】A、制作豆豉的菌种能产生蛋白酶,将蛋白质分解,A正确;
      B、黑豆在混合菌种固体发酵技术制作成黑豆豉,经过微生物的分解作用,产生一些中间代谢产物,与黑豆相比,黑豆豉有机物种类增多,氨基酸含量增多,更易于消化吸收,B正确;
      C、黑豆豉可能会产生非必需氨基酸,C错误;
      D、‌传统发酵技术的主要方式是以混合菌种的固体发酵及半固体发酵为主‌,通常采用家庭式或作坊式生产模式,直接利用原材料中天然存在的微生物或前次发酵保存的菌种进行发酵,D正确。
      故选C。
      16. 筛选纤维素分解菌的培养基配方如表所示,利用此培养基可从土壤中筛选出纤维素分解菌,其中刚果红可以与纤维素形成红色复合物,当纤维素被分解后,复合物就无法形成。表中不能为纤维素分解菌提供营养物质的组分是( )
      A. 琼脂B. 刚果红
      C. 纤维素、尿素D. 水,KH2PO4等无机盐
      【答案】AB
      【分析】虽然各种培养基的具体配方不同,但一般都含有水、碳源(提供碳元素的物质)、氮源(提供氮元素的物质)和无机盐。另外还需要满足微生物生长对pH、特殊营养物质以及氧气的要求。
      【详解】分析题意,琼脂作为凝固剂,刚果红可以与纤维素形成红色复合物,当纤维素被纤维素分解菌分解后,复合物就无法形成,培养基中会出现以这些菌为中心的透明圈,琼脂和刚果红都不能为纤维素分解菌提供营养物质,A、B符合题意。
      故选AB。
      17. 啤酒是以大麦为主要原料经酵母菌发酵制成的,啤酒工业化生产的流程如图所示,其中发酵分为主发酵和后发酵,糖化阶段需要淀粉酶。下列叙述错误的是( )
      A. 酵母菌种活化后,细胞内自由水与结合水的比值减小
      B. 消毒能杀死啤酒中的大多数微生物,延长保质期
      C. 淀粉酶、酒精发酵过程所需要的酶都主要来自酵母菌
      D. 酵母菌的繁殖在主发酵阶段完成,酒精等代谢物的生成在后发酵阶段完成
      【答案】ACD
      【分析】发酵工程一般包括菌种的选育,扩大培养,培养基的配制、灭菌,接种,发酵,产品的分离、提纯等方面。啤酒是以大麦为主要原料经酵母菌发酵制成的。其中发酵过程分为主发酵和后发酵两个阶段。酵母菌的繁殖、大部分糖的分解和代谢物的生成都在主发酵阶段完成。主发酵结束后,发酵液还不适合饮用,要在低温、密闭的环境下储存一段时间进行后发酵,这样才能形成澄清、成熟的啤酒。发酵的温度和发酵的时间随啤酒品种和口味要求的不同而有所差异。
      【详解】A、酵母菌种活化后,细胞内自由水与结合水的比值会增大,细胞代谢增强,A错误;
      B、包装阶段进行消毒可以杀死啤酒中大部分的有害微生物,来延长啤酒的保质期,B正确;
      C、糖化阶段需要淀粉酶来自大麦种子在发芽过程中产生的,并不是来说酵母菌,C错误;
      D、酵母菌的繁殖、酒精等代谢物的生成都在主发酵阶段完成,D错误。
      故选ACD。
      18. 以基因型为 Aa的玉米植株为亲本,通过图示育种方法得到的4种植株中,基因型可能相同的是( )
      A. 植株Ⅰ与ⅡB. 植株Ⅱ与Ⅲ
      C. 植株Ⅲ与ⅣD. 植株Ⅰ与Ⅳ
      【答案】AB
      【分析】植株Ⅰ的获得是单倍体育种,植株Ⅱ是同株异花传粉,相当于自交,植株Ⅲ是经过植物组织培养而来,植株Ⅳ是利用了原生质体融合形成。
      【详解】亲本植株基因型为Aa,植株Ⅰ是经过单倍体育种而来,基因型为AA或aa,植株Ⅱ是同株异花传粉,相当于自交,基因型为AA或Aa或aa,植株Ⅲ是经过植物组织培养而来,基因型与亲本相同,为Aa,植株Ⅳ是利用了原生质体融合形成,基因型为AAaa。综上所述,AB项符合题意,CD不符合题意。
      故选AB。
      三、非选择题:本题共5小题,共59分。
      19. 某人工鱼塘生态系统能量流动过程中部分环节涉及的能量值(单位为103kJ·g-2)。如图所示。回答下列问题:

      (1)该人工鱼塘生态系统的结构包括________ ,图中A代表的是________ 。碳元素在生产者、植食性动物和肉食性动物之间主要以________ 的形式传递。
      (2)该人工鱼塘生态系统中,由植食性动物到肉食性动物的能量传递效率为________ %(小数点后保留1位有效数字)。
      (3)该人工鱼塘中种植了许多荷花,花色十分丰富,能吸引不同的昆虫帮助其传粉,荷花的花色为昆虫传递________ 信息,该事例说明信息传递具有________ 的作用。生态系统信息传递的过程除了需要信息源、信道,还需要________ 。
      【答案】(1)①. 生态系统的组成成分、食物链和食物网 ②. 未利用 ③. 含碳有机物
      (2)15.6 (3)①. 物理 ②. 促进生物种群的繁衍 ③. 信息受体
      【分析】能量传递效率=下一营养级的同化量÷上一营养级的同化量×100%。分析题意和题图:输入该生态系统的总能量包括生产者固定的太阳能和有机物中的化学能。图中能量流经每一营养级的去向包括:流向分解者、流向下一营养级、未利用、自身呼吸消耗。
      【解析】(1)生态系统的结构包括生态系统的组成成分和营养结构(食物链和食物网)。图中能量流经每一营养级的去向包括:流向分解者、流向下一营养级、未利用、自身呼吸消耗,因此图中A代表的是未利用的能量。碳元素在生产者、植食性动物和肉食性动物之间即在食物链中以含碳有机物的形式传递。
      (2)设植食性动物留给肉食性动物的能量为X,生产者流向植食性动物的能量为Y,肉食性动物的同化量总量为5+X=0.05+0.25+5.1+2.1=7.5×103kJ·g-2,计算得出X=2.5×103kJ·g-2;植食性动物的同化量总量为2+Y=0.5+2.5+9+4,计算得出Y=14×103kJ·g-2,则植食性动物的同化量总量为2+14=16×103kJ·g-2,能量传递效率=下一营养级的同化量÷上一营养级的同化量×100%,植食性动物→肉食性动物的能量传递效率是2.5÷16×100%=15.6%。
      (3)荷花的花色为昆虫传递物理信息,荷花花色丰富,吸引不同的昆虫帮助它们传粉,说明信息传递具有促进种群繁衍的作用。信息传递的基本要素包括信息源(发送者)、信道(传递媒介)和信息受体(接收者)。
      20. 乳酸菌发酵能产生乳酸,利用这一原理可以制作泡菜。回答下列问题:
      (1)利用传统发酵技术制作泡菜时,不对用于制作泡菜的萝卜、黄瓜、豇豆等原料进行消毒、灭菌处理,原因是________。
      (2)制作泡菜的盐水需煮沸,待冷却后再加入泡菜坛内,煮沸是为了防止________,冷却是为了防止________。
      (3)乳酸在乳酸菌细胞的________中产生。发酵过程中,泡菜液的pH的变化是________。
      (4)某同学制作的泡菜不酸,原因可能是________,________。
      【答案】(1)原料表面携带(制作泡菜所需的)乳酸菌
      (2)①. 盐水中的杂菌污染 ②. 高温杀死乳酸菌
      (3)①. 细胞质基质 ②. 先不断降低,最后维持在较低pH水平
      (4)①. 盐浓度过高 ②. 温度过低
      【分析】制作泡菜时所使用的微生物是乳酸菌,乳酸菌的代谢类型是异养厌氧型,能够在无氧条件下将葡萄糖氧化为乳酸。
      【解析】(1)制作泡菜需利用原料携带的乳酸菌菌种,因此不对泡菜原料进行消毒、灭菌处理。
      (2)制作泡菜的盐水需煮沸,以防盐水中的杂菌污染。需要待盐水冷却后再加入泡菜坛内,以防高温杀死乳酸菌。
      (3)乳酸菌是原核生物,其细胞呼吸等代谢过程在细胞质基质中完成。发酵过程中,不论是氧呼吸还是无氧呼吸,都有CO2的产生,因此发酵液的pH先不断降低,最后维持在较低pH水平。
      (4)盐浓度过高会导致乳酸菌渗透失水,温度过低会导致乳酸菌细胞内的酶活性下降,这些都会使乳酸菌发酵受抑制,乳酸量不足,制作的泡菜不酸。
      21. 利用下表所示配方配制的培养基可以从土壤中分离出能分解尿素的细菌。已知酚红指示剂遇碱性环境会变为红色。回答下列问题:
      (1)根据物理形态划分,该培养基是________,判断依据是________。该配方中的________可以维持培养基pH的相对稳定。
      (2)该培养基能筛选出尿素分解菌,从组成成分上看,是因为________,而尿素分解菌能合成________,因而能分解、利用尿素。利用该配方表制备培养基的具体操作步骤是________。
      (3)若采用稀释涂布平板法接种菌种,请简述对所用接种工具的灭菌操作:将涂布器浸在酒精中,然后________;完成接种操作后,待菌液________,再将接种后的平板倒置培养。
      (4)对初步筛选出的尿素分解菌进行鉴定,还需要借助生物化学的方法,如在上述培养基中加入一定量的酚红指示剂,若________,则该菌落为目标菌落。
      【答案】(1)①. 固体培养基 ②. 培养基含有一定量的琼脂(作为凝固剂)③. 、
      (2)①. 该培养基以尿素为唯一氮源 ②. 脲酶 ③. 配制培养基→灭菌→倒平板
      (3)①. 放酒精灯火焰上灼烧至酒精燃尽 ②. 被培养基吸收
      (4)菌落周围出现红色的圈
      【分析】(1)培养微生物时,培养基中需要加入碳源、氮源、无机盐、水,还需要满足微生物生长对pH,特殊营养物质以及氧气的要求。如培养乳酸菌需要加入维生素,培养霉菌需要把pH值调到酸性等;
      (2)能够分解利用尿素的细菌,其细胞内含有脲酶,可以把尿素分解成氨,提供N源,进一步利用,以尿素作为唯一N源的培养基对微生物具有选择作用。
      【解析】(1)琼脂是常用的凝固剂,培养基含有一定量琼脂,可制成固体培养基。KH2PO4、Na2HPO4等无机盐可作为缓冲物质维持培养基pH的相对稳定。
      (2)该培养基中,尿素是唯一氮源,能用于筛选出尿素分解菌。尿素分解菌能合成脲酶,故能分解、利用尿素。利用该配方表制备培养基的具体操作步骤是配制培养基→灭菌→倒平板。
      (3)若采用稀释涂布平板法接种菌种,则所用接种工具是涂布器,对涂布器进行灼烧灭菌时应先将其浸在酒精中,然后放在酒精灯火焰上引燃,待酒精燃尽即可。完成接种操作后,要待菌液被培养基吸收后,再将平板倒置培养。
      (4)酚红指示剂遇碱性环境会变为红色,尿素分解后会产生氨,所以会与酚红指示剂反应呈现红色,所以如在上述培养基中加入一定量的酚红指示剂,若菌落周围出现红色的圈,则该菌落为目标菌落。
      22. 甲种植物具有高产性状但不耐盐,乙种植物具有耐盐性状,利用植物细胞工程技术培育具有甲、乙两种植物优点的杂种植株的实验流程如图所示,①~⑤表示过程。回答下列问题:

      (1)过程①常用纤维素酶和果胶酶处理,原因是________。过程②常用的化学法包括________ (答出1点)。
      (2)A表示的原生质体中,能发育成杂种细胞的原生质体很少,原因是原生质体融合成功的概率低和________。
      (3)图中过程③④⑤利用的植物细胞工程技术被称为________技术。
      (4)区别于普通培养基,过程④所用的选择培养基的成分的主要特点是________;该过程中需将幼苗移栽到高盐环境中,________植株就是目的植株。
      【答案】(1)①. 植物细胞壁主要由纤维素和果胶组成,酶具有专一性 ②. 聚乙二醇(PEG)融合法,高—高pH融合法
      (2)原生质体间的融合是随机的
      (3)植物组织培养 (4)①. 含有高浓度的钠盐(或含0.6%钠盐)②. 高产
      【分析】分析题图:①是酶解法去除细胞壁,②是诱导原生质体融合,③是杂种细胞,④是筛选获得的具有耐盐特性的胚状体。
      【解析】(1)植物细胞壁主要由纤维素和果胶组成,酶具有专一性,因此过程①常用纤维素酶和果胶酶处理;诱导原生质体融合的方法有物理法和化学法,其中化学法包括聚乙二醇融合法和高Ca2+—高pH融合法。
      (2)原生质体融合成功的概率低和随机性,能发育成杂种细胞的原生质体很少。
      (3)植物组织培养是指用植物各部分组织,如形成层、薄壁组织、叶肉组织、胚乳等进行培养获得再生植株,图中过程③④⑤利用的植物细胞工程技术被称为植物组织培养技术。
      (4)过程④所用的培养基含有高浓度的钠盐,可以起到选择作用;该过程中需将幼苗移栽到高盐环境中,能存活且高产的植株即为目的植株。
      23. 紫草素是从紫草细胞中提取的一种药物和色素,具有抗菌、消炎、抗肿瘤等作用。从完整植物中提取和利用植物细胞培养都可以生产紫草素,如图所示。回答下列问题:
      (1)植物细胞培养是指在离体条件下对单个细胞或________的技术。紫草素属于________ (填“初生代谢物”或“次生代谢物”)。
      (2)图中属于脱分化的是________(填图中序号)。过程①与③中,需要给予适当时间和强度光照的是过程________。过程②中,若生长素用量与细胞分裂素用量的比值高,则更有利于________(填“根”或“芽”)的分化。
      (3)从完整植株的组织中提取紫草素会大量破坏植物资源,且产量较低,结合下表信息分析,利用植物细胞培养生产紫草素,可以大幅提高产量的原因是________。
      (4)为获得紫草素高产突变体细胞株,选择在过程⑥中用射线照射悬浮细胞,原因是________。
      【答案】(1)①. 细胞团进行培养,使其增殖 ②. 次生代谢物
      (2)①. ① ②. ③ ③. 根
      (3)收获时间(或生产周期)短,紫草素浓度高
      (4)过程④中,细胞一直处于不断增殖的状态,容易受到培养条件和诱变因素的影响而产生突变
      【分析】在植物组织培养时,通过调节生长素和细胞分裂素的比值能影响愈伤组织分化出根或芽.生长素用量比细胞分裂素用量,比值高时,有利于根的分化、抑制芽的形成;比值低时,有利于芽的分化、抑制根的形成;比值适中时,促进愈伤组织的生长。
      【解析】(1)植物细胞培养是在离体条件下,对单个细胞或细胞团进行培养,使其增殖,得到很多细胞的技术。所谓的次生植物物质是指一些存在于植物体内,虽然与植物的生长发育无直接关系、但却对植物适应不良环境或抵御病原物侵害以及植物的代谢调控等都有重要作用的种类繁杂的有机物,紫草素属于次生代谢物。
      (2)植物组织培养过程中,外植体脱分化形成愈伤组织,为过程①,即过程①不需要光,形成愈伤组织后,即过程③再分化,需要给予适当时间和强度的光照。过程②中诱导根、芽的分化,若生长素用量与细胞分裂素用量的比值高,则更有利于根的分化。
      (3)结合表格可知,利用植物细胞培养生成紫草素只需要21天,与培育完整植株需氧2-3年相比,大大缩短了收获时间(或生产周期),紫草素浓度高。
      (4)植物组织(细胞)培养过程中,细胞一直处于不断增殖的状态,容易受到培养条件和诱变因素的影响而产生突变,此时用射线照射悬浮细胞,容易得到突变体。
      消费者




      粪便中食物残渣来源
      水草、藻类、乙
      藻类
      甲、乙
      乙、丙
      项目
      赖氨酸
      苏氨酸
      亮氨酸
      异亮氨酸
      色氨酸
      甲硫氨酸
      缬氨酸
      苯丙氨酸
      黑豆
      5.94
      3.65
      7.36
      4.46
      1.01
      1.20
      5.03
      5.32
      黑豆豉
      20.4
      9.8
      20.4
      14.1
      ——
      19.2
      21.9
      34.8
      纤维素
      KH2PO4
      K2HPO4
      尿素
      MgSO4
      FeSO4
      ZnSO4
      CaCl2
      刚果红
      琼脂

      15g
      1g
      1g
      0.5g
      0.5g
      0.5g
      0.5g
      0.5g
      适量
      20g
      定容至1L
      成分
      KH2PO4
      Na2HPO4
      MgSO4·H2O
      葡萄糖
      尿素
      琼脂
      H2O
      含量
      1.4g
      2.1g
      0.2g
      10.0g
      10g
      15.0g
      定容至1000 mL
      生产方式
      收获时间
      细胞中紫草素浓度(干重)/%
      完整植株
      2~3年
      1~2
      植物细胞培养
      21天
      14

      相关试卷 更多

      资料下载及使用帮助
      版权申诉
      • 1.电子资料成功下载后不支持退换,如发现资料有内容错误问题请联系客服,如若属实,我们会补偿您的损失
      • 2.压缩包下载后请先用软件解压,再使用对应软件打开;软件版本较低时请及时更新
      • 3.资料下载成功后可在60天以内免费重复下载
      版权申诉
      若您为此资料的原创作者,认为该资料内容侵犯了您的知识产权,请扫码添加我们的相关工作人员,我们尽可能的保护您的合法权益。
      入驻教习网,可获得资源免费推广曝光,还可获得多重现金奖励,申请 精品资源制作, 工作室入驻。
      版权申诉二维码
      欢迎来到教习网
      • 900万优选资源,让备课更轻松
      • 600万优选试题,支持自由组卷
      • 高质量可编辑,日均更新2000+
      • 百万教师选择,专业更值得信赖
      微信扫码注册
      手机号注册
      手机号码

      手机号格式错误

      手机验证码 获取验证码 获取验证码

      手机验证码已经成功发送,5分钟内有效

      设置密码

      6-20个字符,数字、字母或符号

      注册即视为同意教习网「注册协议」「隐私条款」
      QQ注册
      手机号注册
      微信注册

      注册成功

      返回
      顶部
      学业水平 高考一轮 高考二轮 高考真题 精选专题 初中月考 教师福利
      添加客服微信 获取1对1服务
      微信扫描添加客服
      Baidu
      map