搜索
      上传资料 赚现金

      河北省邢台市2024-2025学年高一下学期4月月考生物试题(解析版)

      • 586.14 KB
      • 2025-05-05 23:33:03
      • 53
      • 0
      • 教辅之家
      加入资料篮
      立即下载
      河北省邢台市2024-2025学年高一下学期4月月考生物试题(解析版)第1页
      高清全屏预览
      1/18
      河北省邢台市2024-2025学年高一下学期4月月考生物试题(解析版)第2页
      高清全屏预览
      2/18
      河北省邢台市2024-2025学年高一下学期4月月考生物试题(解析版)第3页
      高清全屏预览
      3/18
      还剩15页未读, 继续阅读

      河北省邢台市2024-2025学年高一下学期4月月考生物试题(解析版)

      展开

      这是一份河北省邢台市2024-2025学年高一下学期4月月考生物试题(解析版),共18页。试卷主要包含了单项选择题,多项选择题,非选择题等内容,欢迎下载使用。
      一、单项选择题:本题共13小题,每小题2分,共26分。在每小题给出的四个选项中,只有一项是符合题目要求的。
      1. 孟德尔设计测交实验对分离现象的解释进行了验证,下列属于测交实验中演绎推理的内容的是( )
      A. F1体细胞中的成对遗传因子不相融合
      B. F1产生遗传因子组成不同的两种配子
      C. F1的两种配子参与受精的机会相等
      D. F1测交后代中高茎植株与矮茎植株数量应该相等
      【答案】D
      【分析】孟德尔采用假说—演绎法得出了基因的分离定律和基因的自由组合定律;其基本步骤:提出问题→作出假说→演绎推理→实验验证→得出结论。
      【详解】ABC、孟德尔的假说包括生物的性状是由细胞中的遗传因子决定的;体细胞中的遗传因子成对存在;配子中的遗传因子成单存在;配子中只含有每对遗传因子中的一个。受精时雌雄配子随机结合,故“F1体细胞中的成对遗传因子不相融合,F1产生遗传因子组成不同的两种配子,F1的两种配子参与受精的机会相等”,属于假说内容,ABC错误;
      D、以F1高茎豆(Dd)与隐性纯合子矮茎豌豆(dd)杂交为例,孟德尔根据假说,推出测交后代中高茎与矮茎植株的数量比应为1:1,D正确。
      故选D。
      2. 下列豌豆的性状中,属于相对性状的是( )
      A. 圆粒种子与饱满豆荚B. 红色花与白色花
      C. 红色花与绿色豆荚D. 红色花与顶生花
      【答案】B
      【分析】相对性状是指同种生物相同性状的不同表现类型,判断生物的性状是否属于相对性状,需要扣住关键词“同种生物”和“同一性状”答题。
      【详解】A、豌豆的圆粒种子与饱满豆荚符合“同种生物”,但不符合“同一性状”,不属于相对性状,A错误;
      B、豌豆的红色花与白色花符合同种生物相同性状的不同表现类型,属于相对性状,B正确;
      C、豌豆的红色花与绿色豆荚符合“同种生物”,但不符合“同一性状”,不属于相对性状,C错误;
      D、豌豆的红色花与顶生花符合“同种生物”,但不符合“同一性状”,不属于相对性状,D错误。
      故选B。
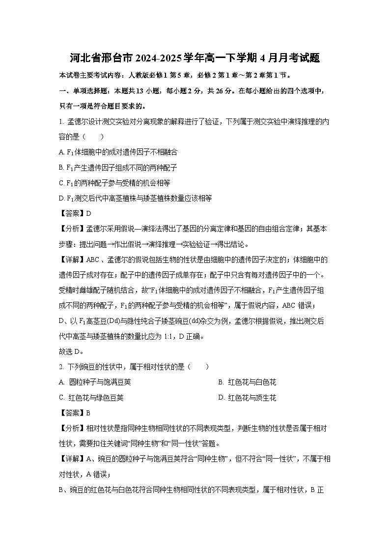
      3. 孟德尔以豌豆作遗传实验材料,下表表示孟德尔豌豆杂交实验的部分结果。下列判断错误的是( )
      A. 根据F1全部是圆粒豌豆,判断圆粒是显性性状
      B. 根据F2中出现黄色豆荚,判断黄色豆荚是隐性性状
      C. F1红色植株自交,F2中出现红花植株与白花植株的现象叫性状分离
      D. 研究豆荚颜色的实验中,F2中纯合子数量明显多于杂合子
      【答案】D
      【分析】分离定律的实质:在生物的体细胞中,控制同一性状的遗传因子成对存在,不相融合;在形成配子时,成对的遗传因子发生分离,分离后的遗传因子分别进入不同的配子中,随配子遗传给后代。
      【详解】A、圆粒和皱粒杂交,F1全为圆粒,说明圆粒是显性性状,A正确;
      B、F1全为绿色,F2出现黄色,说明黄色豆荚是隐性性状,B正确;
      C、红色与白色杂交,F1全为红色,说明红色为显性,F1红色植株自交,F2中出现红花植株与白花植株的现象叫性状分离,C正确;
      D、研究豆荚颜色的实验中,F1为绿色杂合子,F2中纯合子数量等于杂合子,均为1/2,D错误。
      故选D。
      4. 荷兰豆属于自花传粉的植物。荷兰豆的白花和紫红花受一对遗传因子控制,用纯种白花荷兰豆与纯种紫红花荷兰豆进行杂交实验,如图所示。下列相关叙述错误的是( )
      A. F2中紫红花:白花=3:1
      B. 若F2植株自交,则F3中紫红花:白花=5:3
      C. 若F2紫红花植株自交,则F3白花植株占1/6
      D. 进行人工异花传粉时,母本需去雄蕊、父本需去雌蕊
      【答案】D
      【分析】分离定律的实质:在生物的体细胞中,控制同一性状的遗传因子成对存在,不相融合;在形成配子时,成对的遗传因子发生分离,分离后的遗传因子分别进入不同的配子中,随配子遗传给后代。
      【详解】A、亲本为紫红花和白花杂交,F1都为紫红花,因此紫红花为显性,双亲纯合,则亲本为AA、aa,F1为Aa,F1自交产生F2为紫红花(A_):白花(aa)=3:1,A正确;
      B、若F2植株(1/4AA、1/2Aa、1/4aa)自交,产生白花为1/2×1/4+1/4=3/8,紫红花为5/8,F3中紫红花:白花=5:3,B正确;
      C、若F2紫红花植株(1/3AA、2/3Aa)自交,产生的白花为2/3×1/4=1/6,C正确;
      D、荷兰豆属于自花传粉的植物,进行人工异花传粉时,母本需去雄蕊、父本不需要去雌蕊,D错误。
      故选D。
      5. 在一对相对性状分离比的模拟实验中,下列操作正确的是( )
      A. 两个小桶内小球的总数量须相等
      B. 每个小桶内两种颜色的小球数量相等
      C. 选择透明的小桶以便于观察桶内小球
      D. 已经抓取的小球不能放回小桶
      【答案】B
      【分析】分离定律的实质:在生物的体细胞中,控制同一性状的遗传因子成对存在,不相融合;在形成配子时,成对的遗传因子发生分离,分离后的遗传因子分别进入不同的配子中,随配子遗传给后代。两小桶分别代表雌、雄生殖器官,两小桶内的小球分别代表雌、雄配子。
      【详解】AB、因为雄配子总数远比雌配子多,两个小桶内小球的总数量可以不相等,但每个小桶内两种颜色的小球数量必须相等,A错误,B正确;
      C、选择透明的小桶不利于随机抓取,C错误;
      D、为了保证每次取到小球的概率不受影响,每个桶内的小球取出后,都必须放回原桶,D错误。
      故选B
      6. 斑马鱼体表的条纹花纹与豹斑花纹是由一对等位基因控制的一对相对性状。两条条纹鱼杂交,F1中豹斑鱼占1/4。下列实验结果中,可能出现的是( )
      A. F1中两条条纹鱼杂交,F2中豹斑鱼占1/4
      B. F1中两条豹斑鱼杂交,F2中条纹鱼占1/4
      C. F1中一条条纹鱼与豹斑鱼杂交,F2不出现豹斑鱼
      D. F1中一条条纹鱼与豹斑鱼杂交,F2中豹斑鱼占1/2
      【答案】ACD
      【分析】分离定律的实质:在生物的体细胞中,控制同一性状的遗传因子成对存在,不相融合;在形成配子时,成对的遗传因子发生分离,分离后的遗传因子分别进入不同的配子中,随配子遗传给后代。
      【详解】A、两条条纹鱼杂交,F1中豹斑鱼占1/4,说明条纹为显性,且双亲可能为Aa、Aa,也可能为XAXa、XAY,若F1中两条条纹鱼(Aa×Aa或XAXa×XAY)杂交,F2中豹斑鱼占1/4,A正确;
      B、豹斑鱼为隐性,则F1中两条豹斑鱼杂交,F2全为豹斑鱼,不会出现条纹鱼,B错误;
      C、如果条纹鱼为纯合子(AA或XAXA),则与豹斑鱼(aa或XaY)杂交,子代不出现豹斑鱼(aa或XaY或XaXa),C正确;
      D、F1中一条条纹鱼(Aa或XAXa)与豹斑鱼(aa或XaY)杂交,F2中豹斑鱼占1/2,D正确。
      故选ACD。
      7. 两对相对性状的杂交实验中,F2中出现了重组性状(不同于亲本的性状组合)——黄色皱粒、绿色圆粒,实验过程如图所示。若以下列纯合个体作亲本进行相同的杂交实验,则F2中会出现重组性状的是( )
      A. 绿色圆粒与绿色皱粒
      B. 绿色圆粒与黄色圆粒
      C. 绿色圆粒与黄色皱粒
      D. 黄色皱粒与黄色圆粒
      【答案】C
      【分析】基因自由组合定律的实质是:位于非同源染色体上的非等位基因的分离或自由组合是互不干扰的;在减数分裂过程中,同源染色体上的等位基因彼此分离的同时,非同源染色体上的非等位基因自由组合。
      【详解】据题图分析可知,F1黄色圆粒自交,F2出现黄色圆粒、黄色皱粒、绿色圆粒、绿色皱粒,由此可知黄色与圆粒都是显性性状,设颜色和形状两对基因分别用 Y/y、R/r 表示,绿色圆粒(yyRR)×绿色皱粒(yyrr)→yyRr(F1)自交→yyR_、yyrr(F2),即F2中没出现重组性状;绿色圆粒(yyRR)×黄色圆粒(YYRR)→YyRR(F1)自交→Y RR、yyRR(F2),即F2中没出现重组性状;绿色圆粒(yyRR)×黄色皱粒(YYrr)→YyRr(F1)自交→Y_R_、Y_rr、yyR_、yyrr(F2),即F2中出现了重组性状;黄色皱粒(YYrr)×黄色圆粒(YYRR)→YYRr(F1)自交→YYR_、YYrr(F2),即F2中没出现重组性状,ABD错误,C正确。
      故选C。
      8. 某动物的初级精母细胞中有4条染色体,如图所示。下列叙述错误的是( )
      A. 染色体1与2来源于同一亲本
      B. 染色体3与4联会形成四分体
      C. 染色体1与3或4是非同源染色体
      D. 染色体2与3或4是非同源染色体
      【答案】A
      【分析】图示分析,同源染色体一般大小、形态相同,图示中1和2是一对同源染色体,3和4是一对同源染色体。
      【详解】A、染色体1与2为一对同源染色体,分别来自父本和母本,A错误;
      B、染色体3与4为一对同源染色体,在减数第一次分裂前期时联会形成四分体,B正确;
      C、同源染色体一般大小形态相同,图示中1和2是同源染色体,3和4是同源染色体,染色体1与3或4是非同源染色体,染色体2与3或4是非同源染色体,CD正确。
      故选A。
      9. 减数分裂和受精作用对于生物的遗传和变异都十分重要。下列不属于遗传多样性形成原因的是( )
      A. 配子中的染色体组合具有多样性
      B. 四分体中的非姐妹染色单体之间发生互换
      C. 受精过程中卵细胞与精子随机结合
      D. 受精作用产生的不同受精卵中染色体数目相等
      【答案】D
      【分析】遗传多样性形成的原因主要是:①减数分裂形成配子时非同源染色体上的非等位基因自由组合;②减数分裂形成配子时同源染色体上的非姐妹染色单体交叉互换;③受精作用时,雌雄配子的随机结合。
      【详解】A、减数分裂形成配子时非同源染色体自由组合,使得配子中的染色体组合具有多样性,可使后代具有多样性,A正确;
      B、四分体中的非姐妹染色单体之间发生互换,导致非等位基因的重新组合,进而形成更多种类的配子,可使后代具有多样性,B正确;
      C、受精过程中卵细胞与精子随机结合,导致产生的受精卵具有多样性,即后代具有多样性,C正确;
      D、同种生物产生的配子中的染色体数目相等,受精作用产生的不同受精卵中染色体数目也相等,不属于遗传多样性形成原因,D错误。
      故选D。
      10. 某种动物的直毛(B)对卷毛(b)为显性,黑色毛(D)对白色毛(d)为显性,控制这两对性状的基因独立遗传。基因型为Bbdd的个体与X交配,子代的表型及其比例为直毛黑色:卷毛黑色:直毛白色:卷毛白色=3:1:3:1。若X和与其自身基因型相同的个体交配,则子代中卷毛黑色个体占( )
      A. 1/8B. 3/8C. 3/16D. 9/16
      【答案】C
      【分析】后代分离比推断法:(1)若后代分离比为显性∶隐性=3∶1,则亲本的基因型均为杂合子;(2)若后代分离比为显性∶隐性=1∶1,则亲本一定是测交类型,即一方是杂合子,另一方为隐性纯合子;(3)若后代只有显性性状,则亲本至少有一方为显性纯合子。
      【详解】Bbdd×X→直毛黑色:卷毛黑色:直毛白色:卷毛白色=3:1∶3:1,即黑色:白色=1:1,直毛:卷毛=3∶1,因此X的基因型为 BbDd,BbDd×BbDd→9/16 B_D_(直毛黑色)、3/16 bbD_(卷毛黑色)、3/16 B_dd(直毛白色)、1/16 bbdd(卷毛白色),ABD错误,C正确。
      故选C。
      11. 甲、乙曲线分别是适宜强度和高强度光照下生长的水稻植株,在温度等相同且适宜条件下,净光合速率随CO2浓度的变化曲线。净光合作用速率等于光合作用产生的有机物减去呼吸作用消耗的有机物的速率。下列叙述错误的是( )
      A. 净光合速率可以用单位时间内CO2的吸收量或O2的释放量等来表示
      B. 高强度光照处理后,水稻光合速率降低,呼吸速率一般不受影响
      C. P点时,水稻叶肉细胞叶绿体吸收与线粒体释放的CO2量相等
      D. CO2进入叶绿体后,碳原子的转移途径是CO2→C3→(CH2O)
      【答案】C
      【分析】总光合速率=净光合速率+呼吸速率。P点代表净光合速率等于0,即总光合速率=呼吸速率。
      【详解】A、净光合速率可以用单位时间内CO2的吸收量或O2的释放量等来表示,这部分是未包含呼吸作用的,A正确;
      B、呼吸速率的大小在图中是曲线与纵轴的交点,甲乙曲线该点相同,因此高强度光照处理后,水稻光合速率降低(乙曲线低于甲),呼吸速率一般不受影响,B正确;
      C、题图中显示的是水稻植株净光合速率随CO2浓度的变化曲线,Р点时,水稻植株吸收的CO2量与线粒体释放的CO2量相等,但此时水稻叶肉细胞叶绿体吸收的CO2量大于线粒体释放的CO2量,C错误;
      D、CO2进入叶绿体后,先与C5反应生成C3,然后C3还原生成C5和(CH2O),因此碳原子的转移途径是CO2→C3→(CH2O),D正确。
      故选C。
      12. 某植物的耐盐性由位于非同源染色体上的两对等位基因Y/y与R/r控制,只有同时含有基因Y、基因R的植株才表现为耐盐,否则均为不耐盐。让不耐盐植株自由传粉得到的F1全为耐盐植株,再让耐盐植株F1自交得到F2。下列叙述正确的是( )
      A. 耐盐植株F1的基因型有4种
      B. F2耐盐植株的基因型有5种
      C. F2不耐盐植株中纯合子约占1/7
      D. F2耐盐植株中纯合子约占1/9
      【答案】D
      【分析】题干信息分析,耐盐基因型为Y-R-,不耐盐基因型为Y-rr、yyR-、yyrr。
      【详解】A、已知只有同时含有基因Y、基因R的植株才表现为耐盐,否则均为不耐盐,不耐盐植株产生的配子不可能同时含有Y、R,因此让不耐盐植株自由传粉得到的F1全为耐盐植株,该耐盐植株的基因型一定为YyRr,即耐盐植株F1的基因型有1种,A错误;
      B、F1YyRr自交,F2耐盐植株的基因型有4种,分别是YYRr、YyRr、YYRR、YyRR,B错误;
      C、F1YyRr自交,F2不耐盐植株的概率为1-3/4×3/4=7/16,其中纯合子有三种,分别是YYrr、yyRR、yyrr,每种基因型的概率分别是1/4×1/4=1/16,因此F2不耐盐植株中纯合子约占(3/16)÷(7/16)=3/7,C错误;
      D、F2耐盐植株基因型为Y-R-,概率为3/4×3/4=9/16,其中纯合子为YYRR,概率为1/16,因此F2耐盐植株中纯合子约占(1/16)÷(9/16)=1/9,D正确。
      故选D。
      13. 某自花传粉植物花瓣颜色由独立遗传的两对等位基因B/b和Y/y控制,b、y基因无具体遗传效应,相关代谢过程如图所示。将蓝花植株(♀)与黄花植株(♂)杂交得F1,取F1红花植株自交,所得F2中红花:黄花:蓝花:白花=7:3:1:1。推测可能不能参与受精作用的配子是( )
      A. 基因型为BY的雌配子
      B. 基因型为By的雄配子
      C. 基因型为bY的雌配子
      D. 基因型为by的雄配子
      【答案】B
      【分析】自由组合定律的实质是:位于非同源染色体上的非等位基因的分离或自由组合是互不干扰的;在减数分裂过程中,同源染色体上的等位基因彼此分离的同时,非同源染色体上的非等位基因自由组合。
      【详解】分析题图可知,白花的基因型为bbyy,蓝花的基因型为B_yy,黄花的基因型为bbY_,红花的基因型为B_Y_,将蓝花植株(♀)与黄花植株(♂)杂交得F1,取F1红花植株自交,F1红花植株自交所得F2中出现了黄花(bbY_)和蓝花(B_yy)的个体,说明F1同时含有Y、y和B、b基因,故F1红花的基因型为BbYy。若没有致死现象,子二代的基因型及比例应是B_Y_:bbY_:B_yy:bbyy=9:3:3:1,而实验结果是7:3:1:1,说明有致死现象,且属于配子致死。白花的基因型是bbyy,则可推知含有by的雌、雄配子都是可育的,又由于B_yy(蓝花)的份数是1而不是3,可推知含有By的雌配子或雄配子致死,B正确。
      故选B。
      二、多项选择题:本题共5小题,每小题3分,共15分。在每小题给出的四个选项中,有两个或两个以上选项符合题目要求,全部选对得3分,选对但不全的得1分,有选错的得0分。
      14. 在孟德尔之前就有科学家做过动物或植物的杂交实验,但都没能总结出遗传规律。孟德尔总结出遗传规律,获得成功的原因是( )
      A. 第一个观察到杂种后代中的性状分离现象
      B. 对实验获得的数据做了深入的统计学分析
      C. 设计验证解释的实验并使用了假说-演绎法
      D. 先研究一对相对性状,再研究多对相对性状
      【答案】BCD
      【分析】孟德尔发现遗传定律用了假说演绎法,其基本步骤:提出问题→作出假说→演绎推理→实验验证→得出结论。①提出问题(在纯合亲本杂交和F1自交两组豌豆遗传实验基础上提出问题);②作出假设(生物的性状是由细胞中的遗传因子决定的;体细胞中的遗传因子成对存在;配子中的遗传因子成单存在;受精时雌雄配子随机结合);③演绎推理(如果这个假说是正确的,这样F1会产生两种数量相等的配子,这样测交后代应该会产生两种数量相等的类型);④实验验证(测交实验验证,结果确实产生了两种数量相等的类型);⑤得出结论(就是分离定律)。
      【详解】A、孟德尔发现遗传规律之前,很多科学家进行了遗传规律研究探索,熟知杂种后代出现性状分离现象,说明过杂交获得了杂种后代,观察到了性状分离的现象不是孟德尔成功总结出基因分离定律和基因自由组合定律的原因,A错误;
      B、孟德尔做了大量的实验并对数据进行统计分析,是其成功的原因之一,B正确;
      C、设计验证解释的实验并使用了假说—演绎法,即提出问题→作出假说→演绎推理→实验验证→得出结论,是其成功的原因之一,C正确;
      D、豌豆有多对易区分的相对性状,孟德尔先研究一对相对性状,得到分离定律,再研究多对相对性状,得到自由组合定律,是其成功的原因之一,D正确。
      故选BCD。
      15. 选择豌豆作为实验材料是孟德尔获得成功的原因之一、豌豆作为遗传实验材料的优点包括( )
      A. 具有多对易于区分的相对性状,易于观察、统计
      B. 后代数量多,易收集到用于统计分析的大量数据
      C. 花大,易进行去雄、套袋、人工异花传粉等操作
      D. 控制性状的遗传因子在体细胞中成对存在,在配子中单个存在
      【答案】ABC
      【分析】豌豆作为遗传学实验材料容易取得成功的原因是:(1)豌豆是严格的自花、闭花授粉植物,在自然状态下一般为纯种;(2)豌豆具有多对易于区分的相对性状,易于观察;(3)豌豆的花大,易于操作;(4)豌豆生长期短,易于栽培。
      【详解】A、豌豆有多对易于区分的相对性状,易于观察、统计,这是豌豆作为遗传学实验材料容易获得成功的原因之一,A正确;
      B、豌豆后代较多,易收集到用于统计分析的大量数据,这是豌豆作为遗传学实验材料容易获得成功的原因之一,B正确;
      C、豌豆花比较大,易进行去雄、套袋、人工异花传粉等操作这是豌豆作为遗传学实验材料容易获得成功的原因之一,C正确;
      D、控制性状的遗传因子在体细胞中成对存在,在配子中单个存在,这是大多生物的共性,不是豌豆特有的,D错误。
      故选ABC。
      16. 某植物叶肉细胞中光合作用与有氧呼吸的部分过程如图所示,其中在生物膜上进行的过程是( )
      A. 过程①B. 过程②C. 过程③D. 过程④
      【答案】AB
      【详解】过程①表示光反应,在类囊体薄膜上进行;过程②表示有氧呼吸的第三阶段,在线粒体内膜上进行;过程③表示C3被还原的过程,在叶绿体基质中进行;过程④表示有氧呼吸的第一、第二两个阶段,先后在细胞质基质、线粒体基质中进行。
      综上所述,AB符合题意。
      故选AB。
      17. 某自花传粉植物的花色性状由三对独立遗传的等位基因A/a、B/b、C/c控制。当基因型中有两个A基因时开白花,只有一个A基因时开乳白花,三对基因均为隐性时开金黄花,其余情况均开黄花。下列叙述正确的是( )
      A. 稳定遗传的黄花植株的基因型有3种
      B. 白花植株的自交后代均为白花植株
      C. 基因型为AaBbCc的植株自交,后代中乳白花植株占1/4
      D. 基因型为AaBbCc的植株测交,后代中金黄花植株占1/8
      【答案】ABD
      【分析】基因自由组合定律:位于非同源染色体上的非等位基因的分离或组合是互不干扰的;在减数分裂过程中,同源染色体上的等位基因彼此分离的同时,非同源染色体上的非等位基因自由组合。
      【详解】A、黄花植株的基因型为aaB_C_、aaB_cc、aabbC_,可见,稳定遗传的黄花植株的基因型有3种,分别为aaBBCC、aabbCC、aaBBcc,A正确;
      B、由题意可知,白花对应的基因型为AA_ _ _ _,因此,白花植株的自交后代均为白花植株,B正确;
      C、基因型AaBbCc的植株自交,后代中乳白花Aa_ _ _ _植株占1/2,C错误;
      D、基因型AaBbCc的植株测交(AaBbCc×aabbcc),后代aabbcc为金黄色,其占比为1/2×1/2×1/2=1/8,D正确。
      故选ABD。
      18. 某种昆虫长翅(R)对残翅(r)为显性,有刺刚毛(N)对无刺刚毛(n)为显性,控制这2对性状的基因独立遗传。现有一只基因型为RrNn的雄昆虫,下列相关说法正确的是( )
      A. 这2对相对性状的遗传遵循基因的自由组合定律
      B. 一般情况下,该昆虫与基因型为RRNn的雌昆虫杂交,子代表型有3种
      C. 该昆虫与相同基因型的雌昆虫交配,后代与亲代表型不相同的概率为9/16
      D. 若R、r所在染色单体发生互换,则该昆虫的1个精原细胞可能会产生4种类型的配子
      【答案】AD
      【分析】用分离定律解决自由组合问题:(1)基因原理分离定律是自由组合定律的基础。(2)解题思路首先将自由组合定律问题转化为若干个分离定律问题。在独立遗传的情况下,有几对基因就可以分解为几个分离定律问题。如AaBb×Aabb可分解为:Aa×Aa,Bb×bb。然后按分离定律进行逐一分析。
      【详解】A、控制这2对性状的基因均位于常染色体上且独立遗传,符合自由组合定律,A正确;
      B、一般情况下,RrNn的雄昆虫与基因型为RRNn雌昆虫杂交,子代表现型有1×2=2种,B错误;
      C、该昆虫(RrNn)与相同基因型的昆虫(RrNn)交配,所得后代与亲代表型相同的概率为(3/4)×(3/4)=9/16,C错误;
      D、该昆虫长翅(R)对残翅(r)为显性,如果R、r所在染色单体发生互换,则对于R/r而言,一个精原细胞可以产生2种配子;而有刺刚毛(N)对无刺刚毛(n)为显性,N/n也会产生2种配子,故该昆虫的1个精原细胞可能会产生4种类型的配子,D正确。
      故选AD。
      三、非选择题:本题共5小题,共59分。
      19. 某动物体细胞含8条染色体,下图表示其细胞分裂不同时期,每条染色体上DNA含量的变化情况。回答下列问题:

      (1)由图可知,曲线BC段对应的时期,细胞核内合成的生物大分子是________。
      (2)若该细胞进行的是有丝分裂,则CD段对应的时期,细胞中有________条染色单体;DE段刚结束时,细胞中有_______条染色体、_______对同源染色体。
      (3)若该细胞进行的是减数分裂,则四分体形成发生在曲线________段对应的时期;CD段对应的时期,细胞中有_______条染色体;EF段对应的时期,细胞中有_______条染色体、_______对同源染色体。
      (4)细胞分裂过程中,染色体数目加倍的原因是_______。
      【答案】(1)DNA (2)①. 16 ②. 16 ③. 8
      (3)①. CD ②. 4或8 ③. 4或8 ④. 0
      (4)着丝粒分裂,姐妹染色单体分离形成独立的染色体
      【分析】图示分析,BC段发生的原因是分裂间期核DNA复制,DE发生的原因是着丝粒分裂,姐妹染色单体分离,可以是减数第二次分裂后期,也可以是有丝分裂后期。
      【小问1详解】
      曲线BC段每条染色体上核DNA含量由1变为2,发生的原因是S期,细胞核内进行了生物大分子DNA的复制。
      【小问2详解】
      若该细胞进行的是有丝分裂,CD段每条染色体上有2个DNA分子,EF段每条染色体上有1个DNA分子,DE发生的原因是有丝分裂后期着丝粒分裂,姐妹染色单体分离,已知该动物体细胞含8条染色体,因此CD段细胞(有丝分裂前期、中期)中有16条染色单体。DE段刚结束时,即有丝分裂后期刚结束,由于着丝粒分裂姐妹染色单体分离,染色体加倍,此时细胞中有16条染色体,8对同源染色体。
      【小问3详解】
      若该细胞进行的是减数分裂,DE发生的原因是减数第二次分裂后期着丝粒分裂,CD段包括减数第一次分裂的前期、中期、后期、末期以及减数第二次分裂前期、中期,四分体形成发生在减数第一次分裂前期,对应曲线中的CD段,CD段中减数第一次分裂前期、中期、后期染色体数是8条,CD段中减数第一次分裂末期、第二次分裂前期、中期染色体数是4条。EF段包括了减数第二次分裂后期,此时染色体数为8,还包括减数第二次分裂末期,此时染色体数为4,减数第二次分裂没有同源染色体。
      【小问4详解】
      细胞分裂过程中,染色体数目加倍的原因是着丝粒分裂,姐妹染色单体分离形成独立的染色体。
      20. 某植物花色有紫色、粉色、白色,分别受基因A1、A2、A3控制,其中任意两种基因之间均为等位基因。现利用紫色甲、紫色乙以及基因型为A3A3的白色品系进行实验,其中有一种纯合植株致死,结果如图所示。回答下列问题:
      (1)该植物紫色花、粉色花、白色花______(填“属于”或“不属于”)相对性状。
      (2)紫色甲、紫色乙的基因型分别是______、______。
      (3)组合③的子代中,紫色花植株与粉色花植株数量比不是3:1的原因是基因型为______的植株死亡;其中,紫色花植株的基因型是______。
      (4)组合①与②的子代紫色花植株杂交,子代中有______种基因型的植株,其中纯合子占______;组合①的子代粉色花植株与组合②的子代紫色花植株杂交,子代中有______种花色的植株。
      【答案】(1)属于 (2)①. A1A2 ②. A1A3
      (3)①. A1A1 ②. A1A2或A1A3
      (4)①. 2 ②. 1/3 ③. 3
      【分析】因分离定律实质:在杂合子细胞中,位于一对同源染色体上的等位基因,具有一定的独立性;当细胞进行减数分裂,等位基因会随着同源染色体的分开而分离,分别进入两个配子当中,独立地随配子遗传给后代。
      【小问1详解】
      相对性状是指一种生物的同一性状的不同表现类型,该植物紫色花、粉色花、白色花属于相对性状。
      【小问2详解】
      组合①的子代出现粉色花植株,说明紫色甲的基因型为 A1A2,组合②的子代出现白色花植株,说明紫色乙的基因型为 A1 A3。
      【小问3详解】
      组合③的子代中,紫色花植株与粉色花植株数量比是 2:1而不是3:1,原因是基因型为 A1A1的植株死亡;子代中紫色花植株的基因型是 A1A2 或 A1A3。
      【小问4详解】
      组合①与②的子代紫色花植株基因型均为 A1A3,杂交子代中,1/4 A1A1(死亡) ,2/4 A1A3,1/4 A3A33种基因型植株,其中纯合子占 1/3;组合①的子代粉色花植株(A2A3)与组合②的子代紫色花植株(A1A3)杂交,子代中有 A1A2(紫花)、A1A3(紫花)、A2A3(粉花)、A3A3(白花)3种花色。
      21. 果蝇的灰体(A)对黑檀体(a)为显性,短刚毛和长刚毛由一对等位基因(B/b)控制,这两对基因独立遗传。用甲、乙、丙三只果蝇进行杂交实验,其中乙的基因型为AaBb,杂交组合、表型及比例如图所示。回答下列问题:
      (1)果蝇短刚毛和长刚毛中的显性性状为___________,甲的基因型为___________,丙的基因型为___________。
      (2)若实验一中灰体长刚毛个体与乙杂交,则后代表型及比例为___________。
      (3)理论上,实验二的中与丙的基因型不相同的个体所占的比例为___________,实验二灰体短刚毛中杂合子所占比例为___________。
      【答案】(1)①. 短刚毛 ②. aabb ③. aaBb
      (2)灰体短刚毛∶灰体长刚毛∶黑檀体短刚毛∶黑檀体长刚毛=3∶3∶1∶1
      (3)①. 3/4 ②. 100%
      【分析】题意分析,实验一中,甲、乙杂交后代比例为1∶1∶1∶1,说明亲本甲乙的基因型分别为aabb、AaBb;实验二结果可知,乙与丙杂交后代比例为1∶3∶1∶3,其中灰体∶黑檀体=1∶1,短刚毛∶长刚毛=3∶1,可推知短刚毛为显性性状,长刚毛为隐性性状,因而亲本丙的基因型可能是aaBb。
      【小问1详解】
      实验二中短刚毛∶长刚毛=3∶1,因而说明短刚毛对长刚毛为显性;由于甲和乙杂交的结果出现四种表型,且比例为1∶1∶1∶1,又知乙的基因型为AaBb,因此甲的基因型为aabb,又乙丙杂交的结果为灰体∶黑檀体=1∶1,短刚毛∶长刚毛=3∶1,因而确定丙的基因型为aaBb。
      【小问2详解】
      若实验一 F1 中灰体长刚毛个体(Aabb)与乙(AaBb)杂交,即Aa×Aa→A_∶aa=3∶1、bb×Bb→Bb∶bb=1∶1,因而后代的表现型及比例为灰体短刚毛∶灰体长刚毛∶黑檀体短刚毛∶黑檀体长刚毛=3∶3∶1∶1。
      【小问3详解】
      由分析知,乙和丙的基因型分别是AaBb、aaBb,因而实验二F1中与丙的基因型相同的个体所占的比例为(1/2)×(1/2)=1/4,则与丙基因型不相同的个体所占比例为1-1/4=3/4。实验二 F1 灰体短刚毛的基因型为AaBB或AaBb,可见均为杂合子,即F1灰体短刚毛中杂合子所占比例为100%
      22. 某品系家猫的毛色有黑色、棕色和黄色,由独立遗传的等位基因A/a、B/b控制,同时含基因A和基因B的个体表现为黑色,不含基因A和基因B的个体表现为黄色,其他基因的个体表现为棕色,两对基因的遗传都与性别无关。回答下列问题:
      (1)该品系家猫中,黑猫有关毛色的基因型有___________种。纯合棕猫的基因型是___________。
      (2)两只黑猫交配,子代中有棕猫和黄猫;若这两只黑猫再次交配,则子代中出现黑猫的概率是___________。
      (3)现有一只健壮的成年棕色雄猫,请设计杂交实验方案判断其是纯合子还是杂合子。
      实验方案:___________。
      结果及结论:___________。
      【答案】(1)①. 4 ②. AAbb和aaBB
      (2)9/16 (3)①. 让该棕色熊猫与多只黄色雌猫进行杂交,观察后代的性状表现 ②. 若子代均为棕色猫,则该雄猫为纯合子;
      若子代中有棕色猫和黄色猫,则该熊猫为杂合子。
      【分析】基因分离定律的实质:在杂合子的细胞中,位于一对同源染色体上的等位基因,具有一定的独立性;生物体在进行减数分裂形成配子时,等位基因会随着同源染色体的分开而分离,分别进入到两个配子中,独立地随配子遗传给后代。
      基因自由组合定律的实质:生物体在进行减数分裂形成配子时,等位基因会随着同源染色体的分开而分离,同时非同源染色体上的非等位基因会自由组合。
      【小问1详解】
      题意显示,同时含基因A和基因B的个体表现为黑色,则该品系家猫中,黑猫有关毛色的基因型有4种,分别为AABB、AaBB、AABb、AaBb。不含基因A和基因B的个体表现为黄色,其他基因的个体表现为棕色,即纯合棕猫的基因型是AAbb和aaBB。
      【小问2详解】
      两只黑猫交配,子代中有棕猫和黄猫(aabb),据此可推测两只黑猫的基因型均为AaBb;若这两只黑猫(AaBb)再次交配,则子代中出现黑猫的概率是3/4×3/4=9/16。
      【小问3详解】
      现有一只健壮的成年棕色雄猫(AAbb、aaBB、Aabb、aaBb),为判断其是纯合子还是杂合子则可以设计测交实验,即实验方案为:让该棕色熊猫与多只黄色雌猫进行杂交,观察后代的性状表现即可。
      结果及结论:若该棕色熊猫的基因型为AAbb或aaBB,即为纯合子,则其子代均为棕色猫;
      若该棕色熊猫的基因型为Aabb或aaBb,即为杂合子,则其子代中有棕色猫和黄色猫。
      23. 人类ABO血型的四种表型对应的基因组成如下表所示,两对基因分别位于9号、19号染色体上。据表回答下列问题:
      (1)人类ABO血型的遗传遵循基因的______定律。
      (2)人群中,基因型种类最多的血型是______型,共有______种;夫妇均为O型血,______(填“能”或“不能”)生出AB型血的孩子。
      (3)夫妇均为AB型血,且生有一个O型血的孩子。①该O型血孩子的基因型是______。②该夫妇再生育一个O型血男孩的可能性是______。
      【答案】(1)(分离定律和)自由组合
      (2)①. O ②. 8 ③. 不能
      (3)① hhIAIA或hhIBIB或hhIAIB ②. 1/8
      【分析】基因分离定律和自由组合定律的实质:进行有性生殖的生物在进行减数分裂产生配子的过程中,位于同源染色体的等位基因随同源染色体分离而分离,分别进入不同的配子中,随配子独立遗传给后代;同时位于非同源染色体上的非等位基因进行自由组合。
      【小问1详解】
      据题干信息分析可知,基因IA、IB、i和基因H、h两对基因分别位于9号、19号染色体上,即二者属于非同源染色体上的非等位基因,因此,人类ABO血型的遗传遵循基因的(分离定律和)自由组合定律。
      小问2详解】
      根据题意可知,人群中A型血的基因型为HHIAIA、HhIAi、HHIAIA、HhIAi,B型血的基因型为HHIBIB、HhIBi、HHIBIB、HhIBi,均有4种;AB 型血的人的基因型有HHIAIB、HhIAIB2种,O型血的人的基因型有H_ii(HHii、Hhii,2种)、hh_ _(hhIAIA、hhIAIi、hhIBIB、hhIBIi、hhIAIB、hhii,6种),共8种;夫妇均为O型血,不论是H_ii与 H_ii、hh_ _与hh_ _ 还是 H_ii与 hh_ _,都不能生出AB型血(H_IAIB)的孩子。
      【小问3详解】
      夫妇均为AB型血,且生有一个O型血的孩子,则该夫妇的基因型均为HhIAIB,该O型血孩子的基因型是 hhIAIA或hhIBIB或hhIAIB;该夫妇再生育一个O型血男孩的可能性是1/4×1/2=1/8。性状
      亲本
      F1性状
      F2性状及个体数
      种子形状
      圆粒×皱粒
      圆粒
      圆粒5474
      皱粒1850
      花的颜色
      红色×白色
      红色
      红色705
      白色224
      豆荚形状
      饱满×不饱满
      饱满
      饱满882
      不饱满299
      豆荚颜色(未成熟)
      绿色×黄色
      绿色
      绿色428
      黄色152
      血型
      A
      B
      AB
      O
      基因型
      H_IAIA、H_IAi
      H_IBIB、H_IBi
      H_IAIB
      H_ii、hh_

      相关试卷 更多

      资料下载及使用帮助
      版权申诉
      • 1.电子资料成功下载后不支持退换,如发现资料有内容错误问题请联系客服,如若属实,我们会补偿您的损失
      • 2.压缩包下载后请先用软件解压,再使用对应软件打开;软件版本较低时请及时更新
      • 3.资料下载成功后可在60天以内免费重复下载
      版权申诉
      若您为此资料的原创作者,认为该资料内容侵犯了您的知识产权,请扫码添加我们的相关工作人员,我们尽可能的保护您的合法权益。
      入驻教习网,可获得资源免费推广曝光,还可获得多重现金奖励,申请 精品资源制作, 工作室入驻。
      版权申诉二维码
      欢迎来到教习网
      • 900万优选资源,让备课更轻松
      • 600万优选试题,支持自由组卷
      • 高质量可编辑,日均更新2000+
      • 百万教师选择,专业更值得信赖
      微信扫码注册
      手机号注册
      手机号码

      手机号格式错误

      手机验证码 获取验证码 获取验证码

      手机验证码已经成功发送,5分钟内有效

      设置密码

      6-20个字符,数字、字母或符号

      注册即视为同意教习网「注册协议」「隐私条款」
      QQ注册
      手机号注册
      微信注册

      注册成功

      返回
      顶部
      学业水平 高考一轮 高考二轮 高考真题 精选专题 初中月考 教师福利
      添加客服微信 获取1对1服务
      微信扫描添加客服
      Baidu
      map